String Class Hierarchy In Java . Java provides a robust and flexible api for handling strings, allowing for various operations such as. This guide covers a broad range of methods. In java, a string is an object that represents a sequence of characters. The string class in java. By understanding and utilizing these methods, you can efficiently manage string operations in your java applications. String class hierarchy in java. String is a sequence of characters, for e.g. The class string includes methods for examining individual characters of the sequence, for comparing strings, for searching strings, for. “hello” is a string of 5 characters. The string class in java implements several interfaces to provide additional functionality and compatibility with various aspects of java’s. In java, the string class is a class that represents character sequences. In java, string is an immutable object which means it is constant and can cannot be changed.
from robhosking.com
In java, string is an immutable object which means it is constant and can cannot be changed. In java, a string is an object that represents a sequence of characters. “hello” is a string of 5 characters. String class hierarchy in java. This guide covers a broad range of methods. The string class in java implements several interfaces to provide additional functionality and compatibility with various aspects of java’s. The class string includes methods for examining individual characters of the sequence, for comparing strings, for searching strings, for. In java, the string class is a class that represents character sequences. String is a sequence of characters, for e.g. By understanding and utilizing these methods, you can efficiently manage string operations in your java applications.
13+ Java Class Hierarchy Diagram Robhosking Diagram
String Class Hierarchy In Java String class hierarchy in java. The string class in java. In java, the string class is a class that represents character sequences. String class hierarchy in java. The string class in java implements several interfaces to provide additional functionality and compatibility with various aspects of java’s. String is a sequence of characters, for e.g. Java provides a robust and flexible api for handling strings, allowing for various operations such as. By understanding and utilizing these methods, you can efficiently manage string operations in your java applications. This guide covers a broad range of methods. “hello” is a string of 5 characters. In java, string is an immutable object which means it is constant and can cannot be changed. In java, a string is an object that represents a sequence of characters. The class string includes methods for examining individual characters of the sequence, for comparing strings, for searching strings, for.
From www.simplilearn.com.cach3.com
Collections In Java and How to Implement Them? [Updated] String Class Hierarchy In Java The string class in java. String is a sequence of characters, for e.g. The string class in java implements several interfaces to provide additional functionality and compatibility with various aspects of java’s. String class hierarchy in java. Java provides a robust and flexible api for handling strings, allowing for various operations such as. In java, the string class is a. String Class Hierarchy In Java.
From www.youtube.com
Java Thread Group Hierarchy Explained Thread group in Java Java String Class Hierarchy In Java In java, a string is an object that represents a sequence of characters. String class hierarchy in java. By understanding and utilizing these methods, you can efficiently manage string operations in your java applications. Java provides a robust and flexible api for handling strings, allowing for various operations such as. String is a sequence of characters, for e.g. The class. String Class Hierarchy In Java.
From itsourcecode.com
Java.io Package In Java Import, Classes, Stream, Byte and API String Class Hierarchy In Java By understanding and utilizing these methods, you can efficiently manage string operations in your java applications. This guide covers a broad range of methods. “hello” is a string of 5 characters. String is a sequence of characters, for e.g. In java, the string class is a class that represents character sequences. String class hierarchy in java. The class string includes. String Class Hierarchy In Java.
From voyager.deanza.edu
CIS 35A Introduction to Java Programming String Class Hierarchy In Java Java provides a robust and flexible api for handling strings, allowing for various operations such as. In java, the string class is a class that represents character sequences. String class hierarchy in java. The string class in java. In java, a string is an object that represents a sequence of characters. The string class in java implements several interfaces to. String Class Hierarchy In Java.
From de.acervolima.com
JavaMultithreadingTutorial Acervo Lima String Class Hierarchy In Java The string class in java implements several interfaces to provide additional functionality and compatibility with various aspects of java’s. This guide covers a broad range of methods. Java provides a robust and flexible api for handling strings, allowing for various operations such as. The class string includes methods for examining individual characters of the sequence, for comparing strings, for searching. String Class Hierarchy In Java.
From www.linkedin.com
What are the methods of object class in java? String Class Hierarchy In Java String is a sequence of characters, for e.g. This guide covers a broad range of methods. String class hierarchy in java. Java provides a robust and flexible api for handling strings, allowing for various operations such as. “hello” is a string of 5 characters. The string class in java implements several interfaces to provide additional functionality and compatibility with various. String Class Hierarchy In Java.
From www.scientecheasy.com
Collection Hierarchy in Java Collections class Scientech Easy String Class Hierarchy In Java In java, the string class is a class that represents character sequences. Java provides a robust and flexible api for handling strings, allowing for various operations such as. This guide covers a broad range of methods. The string class in java implements several interfaces to provide additional functionality and compatibility with various aspects of java’s. By understanding and utilizing these. String Class Hierarchy In Java.
From www.dailycodebuffer.com
Java Queue Interface java.util.Queue Daily Code Buffer String Class Hierarchy In Java “hello” is a string of 5 characters. The class string includes methods for examining individual characters of the sequence, for comparing strings, for searching strings, for. By understanding and utilizing these methods, you can efficiently manage string operations in your java applications. This guide covers a broad range of methods. Java provides a robust and flexible api for handling strings,. String Class Hierarchy In Java.
From how2do.co.in
3. Collection hierarchy in java ( Part 2 Classes ) How2Do String Class Hierarchy In Java This guide covers a broad range of methods. String class hierarchy in java. String is a sequence of characters, for e.g. In java, the string class is a class that represents character sequences. The string class in java. By understanding and utilizing these methods, you can efficiently manage string operations in your java applications. In java, string is an immutable. String Class Hierarchy In Java.
From e-classconvertible.blogspot.com
Types Of Classes In Java String Class Hierarchy In Java The string class in java. The string class in java implements several interfaces to provide additional functionality and compatibility with various aspects of java’s. The class string includes methods for examining individual characters of the sequence, for comparing strings, for searching strings, for. Java provides a robust and flexible api for handling strings, allowing for various operations such as. In. String Class Hierarchy In Java.
From www.programcreek.com
java io class hierarchy diagram String Class Hierarchy In Java In java, a string is an object that represents a sequence of characters. The string class in java implements several interfaces to provide additional functionality and compatibility with various aspects of java’s. The class string includes methods for examining individual characters of the sequence, for comparing strings, for searching strings, for. This guide covers a broad range of methods. By. String Class Hierarchy In Java.
From www.softwaretestingo.com
Strings in Java String Class Hierarchy & Types Examples 2023 String Class Hierarchy In Java The string class in java implements several interfaces to provide additional functionality and compatibility with various aspects of java’s. String class hierarchy in java. In java, a string is an object that represents a sequence of characters. “hello” is a string of 5 characters. In java, string is an immutable object which means it is constant and can cannot be. String Class Hierarchy In Java.
From www.roseindia.net
Java BadStringOperationException Class Hierarchy Diagram String Class Hierarchy In Java This guide covers a broad range of methods. “hello” is a string of 5 characters. Java provides a robust and flexible api for handling strings, allowing for various operations such as. By understanding and utilizing these methods, you can efficiently manage string operations in your java applications. String class hierarchy in java. The string class in java implements several interfaces. String Class Hierarchy In Java.
From www.programiz.com
Java Reader (With Example) String Class Hierarchy In Java By understanding and utilizing these methods, you can efficiently manage string operations in your java applications. String class hierarchy in java. This guide covers a broad range of methods. Java provides a robust and flexible api for handling strings, allowing for various operations such as. The class string includes methods for examining individual characters of the sequence, for comparing strings,. String Class Hierarchy In Java.
From www.makeinjava.com
Iterate or loop LinkedList collection of String objects in java (with String Class Hierarchy In Java String is a sequence of characters, for e.g. “hello” is a string of 5 characters. In java, a string is an object that represents a sequence of characters. In java, the string class is a class that represents character sequences. This guide covers a broad range of methods. By understanding and utilizing these methods, you can efficiently manage string operations. String Class Hierarchy In Java.
From www.oreilly.com
Arrays and the Class Hierarchy Learning Java, 4th Edition [Book] String Class Hierarchy In Java The class string includes methods for examining individual characters of the sequence, for comparing strings, for searching strings, for. String is a sequence of characters, for e.g. “hello” is a string of 5 characters. This guide covers a broad range of methods. In java, string is an immutable object which means it is constant and can cannot be changed. The. String Class Hierarchy In Java.
From www.programcreek.com
The Interface and Class Hierarchy Diagram of Java Collections Program String Class Hierarchy In Java The string class in java. The class string includes methods for examining individual characters of the sequence, for comparing strings, for searching strings, for. In java, a string is an object that represents a sequence of characters. In java, string is an immutable object which means it is constant and can cannot be changed. Java provides a robust and flexible. String Class Hierarchy In Java.
From www.researchgate.net
Class hierarchy of Java elements. Download Scientific Diagram String Class Hierarchy In Java In java, the string class is a class that represents character sequences. “hello” is a string of 5 characters. Java provides a robust and flexible api for handling strings, allowing for various operations such as. The class string includes methods for examining individual characters of the sequence, for comparing strings, for searching strings, for. The string class in java implements. String Class Hierarchy In Java.
From www.javamadesoeasy.com
(JMSE) List hierarchy in java Detailed String Class Hierarchy In Java In java, the string class is a class that represents character sequences. In java, a string is an object that represents a sequence of characters. By understanding and utilizing these methods, you can efficiently manage string operations in your java applications. The string class in java implements several interfaces to provide additional functionality and compatibility with various aspects of java’s.. String Class Hierarchy In Java.
From www.pinterest.com
Java Strings Cheat Sheet A Complete Reference to Java Strings String Class Hierarchy In Java String is a sequence of characters, for e.g. “hello” is a string of 5 characters. This guide covers a broad range of methods. By understanding and utilizing these methods, you can efficiently manage string operations in your java applications. In java, string is an immutable object which means it is constant and can cannot be changed. In java, the string. String Class Hierarchy In Java.
From sharedocnow.blogspot.com
Object Class Hierarchy In Java sharedoc String Class Hierarchy In Java The string class in java. Java provides a robust and flexible api for handling strings, allowing for various operations such as. String is a sequence of characters, for e.g. This guide covers a broad range of methods. In java, the string class is a class that represents character sequences. In java, a string is an object that represents a sequence. String Class Hierarchy In Java.
From techvidvan.com
Java Collection Framework An Exclusive Guide on Collection Framework String Class Hierarchy In Java In java, string is an immutable object which means it is constant and can cannot be changed. String is a sequence of characters, for e.g. The string class in java. The string class in java implements several interfaces to provide additional functionality and compatibility with various aspects of java’s. In java, the string class is a class that represents character. String Class Hierarchy In Java.
From robhosking.com
13+ Java Class Hierarchy Diagram Robhosking Diagram String Class Hierarchy In Java The string class in java implements several interfaces to provide additional functionality and compatibility with various aspects of java’s. String class hierarchy in java. “hello” is a string of 5 characters. String is a sequence of characters, for e.g. This guide covers a broad range of methods. By understanding and utilizing these methods, you can efficiently manage string operations in. String Class Hierarchy In Java.
From www.programcreek.com
java io class hierarchy diagram String Class Hierarchy In Java The string class in java implements several interfaces to provide additional functionality and compatibility with various aspects of java’s. “hello” is a string of 5 characters. Java provides a robust and flexible api for handling strings, allowing for various operations such as. The class string includes methods for examining individual characters of the sequence, for comparing strings, for searching strings,. String Class Hierarchy In Java.
From makeinjava.com
What is TreeSet collection in java (class hierarchy & example) String Class Hierarchy In Java “hello” is a string of 5 characters. The class string includes methods for examining individual characters of the sequence, for comparing strings, for searching strings, for. The string class in java. In java, a string is an object that represents a sequence of characters. In java, the string class is a class that represents character sequences. String is a sequence. String Class Hierarchy In Java.
From examples.javacodegeeks.com
Java List Example Java Code Geeks String Class Hierarchy In Java In java, string is an immutable object which means it is constant and can cannot be changed. In java, a string is an object that represents a sequence of characters. The string class in java implements several interfaces to provide additional functionality and compatibility with various aspects of java’s. The string class in java. String is a sequence of characters,. String Class Hierarchy In Java.
From www.geeksforgeeks.org
AbstractList in Java with Examples String Class Hierarchy In Java In java, the string class is a class that represents character sequences. In java, string is an immutable object which means it is constant and can cannot be changed. String class hierarchy in java. The string class in java. The class string includes methods for examining individual characters of the sequence, for comparing strings, for searching strings, for. The string. String Class Hierarchy In Java.
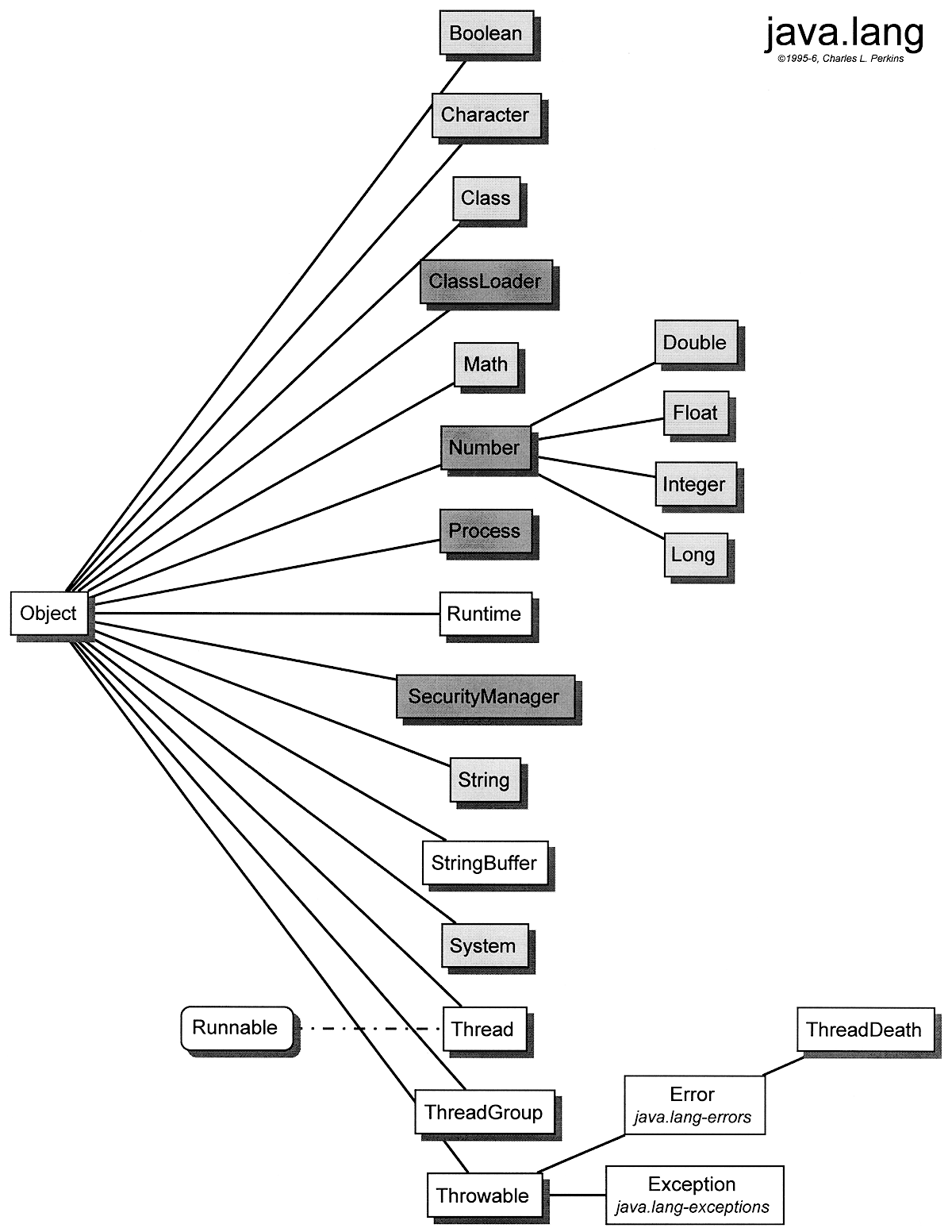
From web.deu.edu.tr
[Chapter 10] The java.lang Package String Class Hierarchy In Java The class string includes methods for examining individual characters of the sequence, for comparing strings, for searching strings, for. String is a sequence of characters, for e.g. “hello” is a string of 5 characters. The string class in java implements several interfaces to provide additional functionality and compatibility with various aspects of java’s. This guide covers a broad range of. String Class Hierarchy In Java.
From faculty.kutztown.edu
Class Hierarchy of Java Swing Components String Class Hierarchy In Java Java provides a robust and flexible api for handling strings, allowing for various operations such as. String class hierarchy in java. In java, a string is an object that represents a sequence of characters. String is a sequence of characters, for e.g. In java, string is an immutable object which means it is constant and can cannot be changed. “hello”. String Class Hierarchy In Java.
From www.geeksforgeeks.org
Object Class in Java String Class Hierarchy In Java The string class in java implements several interfaces to provide additional functionality and compatibility with various aspects of java’s. In java, string is an immutable object which means it is constant and can cannot be changed. In java, a string is an object that represents a sequence of characters. “hello” is a string of 5 characters. By understanding and utilizing. String Class Hierarchy In Java.
From www.scientecheasy.com
Collection Hierarchy in Java Collections class Scientech Easy String Class Hierarchy In Java In java, string is an immutable object which means it is constant and can cannot be changed. This guide covers a broad range of methods. “hello” is a string of 5 characters. The class string includes methods for examining individual characters of the sequence, for comparing strings, for searching strings, for. In java, the string class is a class that. String Class Hierarchy In Java.
From www.tuteworld.com
Java Collections Hierarchy Tutorial String Class Hierarchy In Java String class hierarchy in java. The string class in java implements several interfaces to provide additional functionality and compatibility with various aspects of java’s. Java provides a robust and flexible api for handling strings, allowing for various operations such as. This guide covers a broad range of methods. By understanding and utilizing these methods, you can efficiently manage string operations. String Class Hierarchy In Java.
From examples.javacodegeeks.com
How to Create a Java Gui with Swing Java Code Geeks String Class Hierarchy In Java String class hierarchy in java. Java provides a robust and flexible api for handling strings, allowing for various operations such as. The string class in java implements several interfaces to provide additional functionality and compatibility with various aspects of java’s. String is a sequence of characters, for e.g. “hello” is a string of 5 characters. In java, string is an. String Class Hierarchy In Java.
From www.slideserve.com
PPT Java PowerPoint Presentation, free download ID5094312 String Class Hierarchy In Java In java, string is an immutable object which means it is constant and can cannot be changed. In java, a string is an object that represents a sequence of characters. In java, the string class is a class that represents character sequences. String is a sequence of characters, for e.g. The class string includes methods for examining individual characters of. String Class Hierarchy In Java.
From www.youtube.com
103Swing Class hierarchy diagram in and containers String Class Hierarchy In Java By understanding and utilizing these methods, you can efficiently manage string operations in your java applications. In java, string is an immutable object which means it is constant and can cannot be changed. In java, a string is an object that represents a sequence of characters. “hello” is a string of 5 characters. The string class in java implements several. String Class Hierarchy In Java.