How To Trim Body In Solidworks . The cut must be added to the feature tree of the part to be trimmed, but the location of the body remains defined within the assembly. Select the trim type based on the entities you want to trim or extend. You can create separate part files, and form an assembly from the new parts. Click trim surface on the surfaces toolbar, or click insert > surface > trim. Right click the part you want to change and click edit part step 2: In the video , i take you through the trim/extend feature. Click the cut with surface tool present in the features toolbar, or click insert > cut > with surface. All trim types are available with 2d. Select the trim type based on the entities you want to trim or extend. This will let you edit the part while you are in the assembly. Use the split feature to create multiple parts from an existing part. All trim types are available with 2d sketches and 2d. In the propertymanager, under trim type, select a.
from www.youtube.com
In the propertymanager, under trim type, select a. Click the cut with surface tool present in the features toolbar, or click insert > cut > with surface. All trim types are available with 2d sketches and 2d. All trim types are available with 2d. In the video , i take you through the trim/extend feature. Select the trim type based on the entities you want to trim or extend. This will let you edit the part while you are in the assembly. You can create separate part files, and form an assembly from the new parts. The cut must be added to the feature tree of the part to be trimmed, but the location of the body remains defined within the assembly. Right click the part you want to change and click edit part step 2:
SOLIDWORKS TRIM SURFACES using trim surfaces and converting surface
How To Trim Body In Solidworks Click the cut with surface tool present in the features toolbar, or click insert > cut > with surface. Select the trim type based on the entities you want to trim or extend. Use the split feature to create multiple parts from an existing part. This will let you edit the part while you are in the assembly. Select the trim type based on the entities you want to trim or extend. Click trim surface on the surfaces toolbar, or click insert > surface > trim. The cut must be added to the feature tree of the part to be trimmed, but the location of the body remains defined within the assembly. All trim types are available with 2d sketches and 2d. Right click the part you want to change and click edit part step 2: In the video , i take you through the trim/extend feature. All trim types are available with 2d. You can create separate part files, and form an assembly from the new parts. In the propertymanager, under trim type, select a. Click the cut with surface tool present in the features toolbar, or click insert > cut > with surface.
From grabcad.com
How to "trim" bodies in an assembly in Solidworks? GrabCAD Tutorials How To Trim Body In Solidworks Select the trim type based on the entities you want to trim or extend. This will let you edit the part while you are in the assembly. Click trim surface on the surfaces toolbar, or click insert > surface > trim. Right click the part you want to change and click edit part step 2: All trim types are available. How To Trim Body In Solidworks.
From grabcad.com
How to "trim" bodies in an assembly in Solidworks? GrabCAD Tutorials How To Trim Body In Solidworks This will let you edit the part while you are in the assembly. All trim types are available with 2d sketches and 2d. Select the trim type based on the entities you want to trim or extend. The cut must be added to the feature tree of the part to be trimmed, but the location of the body remains defined. How To Trim Body In Solidworks.
From www.youtube.com
SolidWorks Exercises for Beginners 8 How to use Trim & Extend How To Trim Body In Solidworks Select the trim type based on the entities you want to trim or extend. In the propertymanager, under trim type, select a. Right click the part you want to change and click edit part step 2: In the video , i take you through the trim/extend feature. Use the split feature to create multiple parts from an existing part. You. How To Trim Body In Solidworks.
From grabcad.com
How to trim surface in SOLIDWORKS? GrabCAD Tutorials How To Trim Body In Solidworks Use the split feature to create multiple parts from an existing part. You can create separate part files, and form an assembly from the new parts. Right click the part you want to change and click edit part step 2: All trim types are available with 2d sketches and 2d. Select the trim type based on the entities you want. How To Trim Body In Solidworks.
From www.youtube.com
How To Use The Trim Entities Feature In Solidworks YouTube How To Trim Body In Solidworks Right click the part you want to change and click edit part step 2: Use the split feature to create multiple parts from an existing part. Select the trim type based on the entities you want to trim or extend. All trim types are available with 2d. You can create separate part files, and form an assembly from the new. How To Trim Body In Solidworks.
From grabcad.com
Video Tutorial Surface Trim in SolidWorks GrabCAD Tutorials How To Trim Body In Solidworks This will let you edit the part while you are in the assembly. Select the trim type based on the entities you want to trim or extend. The cut must be added to the feature tree of the part to be trimmed, but the location of the body remains defined within the assembly. You can create separate part files, and. How To Trim Body In Solidworks.
From grabcad.com
How to trim surface in SOLIDWORKS? GrabCAD Tutorials How To Trim Body In Solidworks All trim types are available with 2d. In the propertymanager, under trim type, select a. All trim types are available with 2d sketches and 2d. Use the split feature to create multiple parts from an existing part. This will let you edit the part while you are in the assembly. Click the cut with surface tool present in the features. How To Trim Body In Solidworks.
From www.youtube.com
Trim Entities Tutorial With Solidworks 2016 YouTube How To Trim Body In Solidworks Right click the part you want to change and click edit part step 2: All trim types are available with 2d. Click trim surface on the surfaces toolbar, or click insert > surface > trim. Click the cut with surface tool present in the features toolbar, or click insert > cut > with surface. The cut must be added to. How To Trim Body In Solidworks.
From www.youtube.com
SOLIDWORKS Trim Surfaces YouTube How To Trim Body In Solidworks The cut must be added to the feature tree of the part to be trimmed, but the location of the body remains defined within the assembly. Click the cut with surface tool present in the features toolbar, or click insert > cut > with surface. In the video , i take you through the trim/extend feature. You can create separate. How To Trim Body In Solidworks.
From www.youtube.com
Trim & Extend Tool │ SolidWorks│ Beginner │ Class 07 YouTube How To Trim Body In Solidworks In the video , i take you through the trim/extend feature. The cut must be added to the feature tree of the part to be trimmed, but the location of the body remains defined within the assembly. You can create separate part files, and form an assembly from the new parts. All trim types are available with 2d sketches and. How To Trim Body In Solidworks.
From www.youtube.com
SOLIDWORKS TRIM SURFACES using trim surfaces and converting surface How To Trim Body In Solidworks All trim types are available with 2d sketches and 2d. You can create separate part files, and form an assembly from the new parts. In the propertymanager, under trim type, select a. Select the trim type based on the entities you want to trim or extend. This will let you edit the part while you are in the assembly. All. How To Trim Body In Solidworks.
From grabcad.com
How to "trim" bodies in an assembly in Solidworks? GrabCAD Tutorials How To Trim Body In Solidworks Select the trim type based on the entities you want to trim or extend. This will let you edit the part while you are in the assembly. All trim types are available with 2d sketches and 2d. Click the cut with surface tool present in the features toolbar, or click insert > cut > with surface. All trim types are. How To Trim Body In Solidworks.
From solidworkstutorialsforbeginners.com
How to Use SolidWorks Trim Entities Sketch Tool Tutorial for Beginners How To Trim Body In Solidworks Use the split feature to create multiple parts from an existing part. Select the trim type based on the entities you want to trim or extend. Select the trim type based on the entities you want to trim or extend. Click trim surface on the surfaces toolbar, or click insert > surface > trim. All trim types are available with. How To Trim Body In Solidworks.
From www.cati.com
SOLIDWORKS Weldments Creating Curved and Nonstandard Miters How To Trim Body In Solidworks Click trim surface on the surfaces toolbar, or click insert > surface > trim. You can create separate part files, and form an assembly from the new parts. Right click the part you want to change and click edit part step 2: The cut must be added to the feature tree of the part to be trimmed, but the location. How To Trim Body In Solidworks.
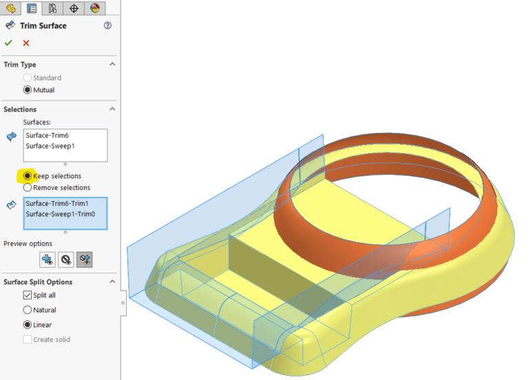
From www.cati.com
SOLIDWORKS Trim Surface Computer Aided Technology How To Trim Body In Solidworks Right click the part you want to change and click edit part step 2: Click trim surface on the surfaces toolbar, or click insert > surface > trim. In the video , i take you through the trim/extend feature. All trim types are available with 2d sketches and 2d. In the propertymanager, under trim type, select a. This will let. How To Trim Body In Solidworks.
From grabcad.com
How to "trim" bodies in an assembly in Solidworks? GrabCAD Tutorials How To Trim Body In Solidworks You can create separate part files, and form an assembly from the new parts. All trim types are available with 2d. In the propertymanager, under trim type, select a. Click trim surface on the surfaces toolbar, or click insert > surface > trim. Select the trim type based on the entities you want to trim or extend. Right click the. How To Trim Body In Solidworks.
From www.youtube.com
Making Mouse body by Mutual Trim Solidworks YouTube How To Trim Body In Solidworks Click the cut with surface tool present in the features toolbar, or click insert > cut > with surface. Click trim surface on the surfaces toolbar, or click insert > surface > trim. All trim types are available with 2d. You can create separate part files, and form an assembly from the new parts. Right click the part you want. How To Trim Body In Solidworks.
From www.youtube.com
How to use Trim Entities Tool in SolidWorks YouTube How To Trim Body In Solidworks The cut must be added to the feature tree of the part to be trimmed, but the location of the body remains defined within the assembly. Select the trim type based on the entities you want to trim or extend. All trim types are available with 2d. In the video , i take you through the trim/extend feature. This will. How To Trim Body In Solidworks.
From grabcad.com
How to "trim" bodies in an assembly in Solidworks? GrabCAD Tutorials How To Trim Body In Solidworks Select the trim type based on the entities you want to trim or extend. This will let you edit the part while you are in the assembly. Click the cut with surface tool present in the features toolbar, or click insert > cut > with surface. The cut must be added to the feature tree of the part to be. How To Trim Body In Solidworks.
From grabcad.com
Split body in SolidWorks GrabCAD Tutorials How To Trim Body In Solidworks Select the trim type based on the entities you want to trim or extend. All trim types are available with 2d. Right click the part you want to change and click edit part step 2: The cut must be added to the feature tree of the part to be trimmed, but the location of the body remains defined within the. How To Trim Body In Solidworks.
From www.youtube.com
TRIM SURFACE IN SOLIDWORKS 2017 YouTube How To Trim Body In Solidworks All trim types are available with 2d sketches and 2d. The cut must be added to the feature tree of the part to be trimmed, but the location of the body remains defined within the assembly. In the video , i take you through the trim/extend feature. Click trim surface on the surfaces toolbar, or click insert > surface >. How To Trim Body In Solidworks.
From www.youtube.com
SolidWorks Surface Trim Tutorial YouTube How To Trim Body In Solidworks Right click the part you want to change and click edit part step 2: Use the split feature to create multiple parts from an existing part. You can create separate part files, and form an assembly from the new parts. Select the trim type based on the entities you want to trim or extend. The cut must be added to. How To Trim Body In Solidworks.
From grabcad.com
How to "trim" bodies in an assembly in Solidworks? GrabCAD Tutorials How To Trim Body In Solidworks Click the cut with surface tool present in the features toolbar, or click insert > cut > with surface. Select the trim type based on the entities you want to trim or extend. Click trim surface on the surfaces toolbar, or click insert > surface > trim. Use the split feature to create multiple parts from an existing part. Select. How To Trim Body In Solidworks.
From www.cati.com
SOLIDWORKS Trim Surface Computer Aided Technology How To Trim Body In Solidworks Use the split feature to create multiple parts from an existing part. The cut must be added to the feature tree of the part to be trimmed, but the location of the body remains defined within the assembly. In the propertymanager, under trim type, select a. This will let you edit the part while you are in the assembly. Click. How To Trim Body In Solidworks.
From www.youtube.com
19 SolidWorks Surface TUTORIAL TRIM SURFACE part2 YouTube How To Trim Body In Solidworks This will let you edit the part while you are in the assembly. Click the cut with surface tool present in the features toolbar, or click insert > cut > with surface. All trim types are available with 2d. Select the trim type based on the entities you want to trim or extend. The cut must be added to the. How To Trim Body In Solidworks.
From www.youtube.com
SolidWorks Surface Cut Tutorial YouTube How To Trim Body In Solidworks In the video , i take you through the trim/extend feature. You can create separate part files, and form an assembly from the new parts. In the propertymanager, under trim type, select a. This will let you edit the part while you are in the assembly. Right click the part you want to change and click edit part step 2:. How To Trim Body In Solidworks.
From www.youtube.com
solidworks learning lesson 12 how to use trim and extend tool YouTube How To Trim Body In Solidworks Select the trim type based on the entities you want to trim or extend. In the propertymanager, under trim type, select a. Right click the part you want to change and click edit part step 2: All trim types are available with 2d sketches and 2d. In the video , i take you through the trim/extend feature. Use the split. How To Trim Body In Solidworks.
From www.cati.com
SOLIDWORKS Trim Surface Computer Aided Technology How To Trim Body In Solidworks Click trim surface on the surfaces toolbar, or click insert > surface > trim. The cut must be added to the feature tree of the part to be trimmed, but the location of the body remains defined within the assembly. In the video , i take you through the trim/extend feature. Select the trim type based on the entities you. How To Trim Body In Solidworks.
From all-design-tutorial.blogspot.com
Trimming body SOLIDWORKSAUTOCADUNIGRAPHICS DESIGN How To Trim Body In Solidworks In the propertymanager, under trim type, select a. You can create separate part files, and form an assembly from the new parts. Click trim surface on the surfaces toolbar, or click insert > surface > trim. Click the cut with surface tool present in the features toolbar, or click insert > cut > with surface. The cut must be added. How To Trim Body In Solidworks.
From grabcad.com
How to "trim" bodies in an assembly in Solidworks? GrabCAD Tutorials How To Trim Body In Solidworks The cut must be added to the feature tree of the part to be trimmed, but the location of the body remains defined within the assembly. This will let you edit the part while you are in the assembly. Right click the part you want to change and click edit part step 2: Click trim surface on the surfaces toolbar,. How To Trim Body In Solidworks.
From grabcad.com
How to "trim" bodies in an assembly in Solidworks? GrabCAD Tutorials How To Trim Body In Solidworks This will let you edit the part while you are in the assembly. Select the trim type based on the entities you want to trim or extend. All trim types are available with 2d. Right click the part you want to change and click edit part step 2: The cut must be added to the feature tree of the part. How To Trim Body In Solidworks.
From www.youtube.com
SOLIDWORKS Trim Entities Tool YouTube How To Trim Body In Solidworks In the propertymanager, under trim type, select a. Right click the part you want to change and click edit part step 2: Select the trim type based on the entities you want to trim or extend. Click trim surface on the surfaces toolbar, or click insert > surface > trim. All trim types are available with 2d sketches and 2d.. How To Trim Body In Solidworks.
From www.youtube.com
How to Trim Surfaces SOLIDWORKS Tutorials Surface Design & Modeling How To Trim Body In Solidworks All trim types are available with 2d. Click the cut with surface tool present in the features toolbar, or click insert > cut > with surface. Select the trim type based on the entities you want to trim or extend. Click trim surface on the surfaces toolbar, or click insert > surface > trim. In the propertymanager, under trim type,. How To Trim Body In Solidworks.
From grabcad.com
How to "trim" bodies in an assembly in Solidworks? GrabCAD Tutorials How To Trim Body In Solidworks Select the trim type based on the entities you want to trim or extend. Click trim surface on the surfaces toolbar, or click insert > surface > trim. You can create separate part files, and form an assembly from the new parts. The cut must be added to the feature tree of the part to be trimmed, but the location. How To Trim Body In Solidworks.
From www.youtube.com
Solidworks Surface Trim Tutorial Surface Modeling Tutorial YouTube How To Trim Body In Solidworks All trim types are available with 2d. You can create separate part files, and form an assembly from the new parts. The cut must be added to the feature tree of the part to be trimmed, but the location of the body remains defined within the assembly. Use the split feature to create multiple parts from an existing part. All. How To Trim Body In Solidworks.