R-2R Ladder Attenuator . it uses high quality miniature latching relays and precision discrete resistors to achieve a level of performance unattainable with. it uses high quality miniature latching relays and precision discrete resistors to achieve a level of performance unattainable with conventional. The voltage ratio between all adjacent taps is exactly 2, or 6.02 db.
from www.chegg.com
The voltage ratio between all adjacent taps is exactly 2, or 6.02 db. it uses high quality miniature latching relays and precision discrete resistors to achieve a level of performance unattainable with. it uses high quality miniature latching relays and precision discrete resistors to achieve a level of performance unattainable with conventional.
Solved 2.2 R2R Ladder DAC Build the circuit shown in Fig.
R-2R Ladder Attenuator The voltage ratio between all adjacent taps is exactly 2, or 6.02 db. The voltage ratio between all adjacent taps is exactly 2, or 6.02 db. it uses high quality miniature latching relays and precision discrete resistors to achieve a level of performance unattainable with conventional. it uses high quality miniature latching relays and precision discrete resistors to achieve a level of performance unattainable with.
From www.youtube.com
DAC R2R LADDER YouTube R-2R Ladder Attenuator The voltage ratio between all adjacent taps is exactly 2, or 6.02 db. it uses high quality miniature latching relays and precision discrete resistors to achieve a level of performance unattainable with. it uses high quality miniature latching relays and precision discrete resistors to achieve a level of performance unattainable with conventional. R-2R Ladder Attenuator.
From schematicgiullanbw.z4.web.core.windows.net
R2r Ladder Circuit Diagram R-2R Ladder Attenuator The voltage ratio between all adjacent taps is exactly 2, or 6.02 db. it uses high quality miniature latching relays and precision discrete resistors to achieve a level of performance unattainable with conventional. it uses high quality miniature latching relays and precision discrete resistors to achieve a level of performance unattainable with. R-2R Ladder Attenuator.
From hackaday.com
Logic Noise Digital To Analog With An R2R DAC Hackaday R-2R Ladder Attenuator it uses high quality miniature latching relays and precision discrete resistors to achieve a level of performance unattainable with. it uses high quality miniature latching relays and precision discrete resistors to achieve a level of performance unattainable with conventional. The voltage ratio between all adjacent taps is exactly 2, or 6.02 db. R-2R Ladder Attenuator.
From circuitdbpalmately.z13.web.core.windows.net
R2r Ladder Dac Formula R-2R Ladder Attenuator it uses high quality miniature latching relays and precision discrete resistors to achieve a level of performance unattainable with conventional. it uses high quality miniature latching relays and precision discrete resistors to achieve a level of performance unattainable with. The voltage ratio between all adjacent taps is exactly 2, or 6.02 db. R-2R Ladder Attenuator.
From www.chegg.com
Solved For the following R/2R ladder D/A converter, R-2R Ladder Attenuator it uses high quality miniature latching relays and precision discrete resistors to achieve a level of performance unattainable with conventional. it uses high quality miniature latching relays and precision discrete resistors to achieve a level of performance unattainable with. The voltage ratio between all adjacent taps is exactly 2, or 6.02 db. R-2R Ladder Attenuator.
From www.slideserve.com
PPT Solution R2R Ladder PowerPoint Presentation, free download ID R-2R Ladder Attenuator it uses high quality miniature latching relays and precision discrete resistors to achieve a level of performance unattainable with conventional. it uses high quality miniature latching relays and precision discrete resistors to achieve a level of performance unattainable with. The voltage ratio between all adjacent taps is exactly 2, or 6.02 db. R-2R Ladder Attenuator.
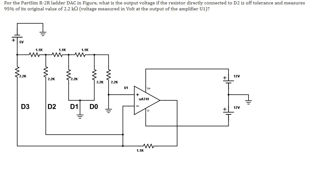
From www.chegg.com
Solved For the PartSim R2R ladder DAC in Figure, what is R-2R Ladder Attenuator The voltage ratio between all adjacent taps is exactly 2, or 6.02 db. it uses high quality miniature latching relays and precision discrete resistors to achieve a level of performance unattainable with conventional. it uses high quality miniature latching relays and precision discrete resistors to achieve a level of performance unattainable with. R-2R Ladder Attenuator.
From www.amb.org
The δ1 relaybased R2R stereo attenuator R-2R Ladder Attenuator it uses high quality miniature latching relays and precision discrete resistors to achieve a level of performance unattainable with. it uses high quality miniature latching relays and precision discrete resistors to achieve a level of performance unattainable with conventional. The voltage ratio between all adjacent taps is exactly 2, or 6.02 db. R-2R Ladder Attenuator.
From www.audiophonics.fr
Ladder DAC Board R2R NOS Balanced 24bit 384kHz Audiophonics R-2R Ladder Attenuator it uses high quality miniature latching relays and precision discrete resistors to achieve a level of performance unattainable with. it uses high quality miniature latching relays and precision discrete resistors to achieve a level of performance unattainable with conventional. The voltage ratio between all adjacent taps is exactly 2, or 6.02 db. R-2R Ladder Attenuator.
From www.slideserve.com
PPT The R/2R Ladder Network PowerPoint Presentation, free download R-2R Ladder Attenuator it uses high quality miniature latching relays and precision discrete resistors to achieve a level of performance unattainable with. it uses high quality miniature latching relays and precision discrete resistors to achieve a level of performance unattainable with conventional. The voltage ratio between all adjacent taps is exactly 2, or 6.02 db. R-2R Ladder Attenuator.
From www.youtube.com
R2R Ladder Network DAC Method Explanation YouTube R-2R Ladder Attenuator it uses high quality miniature latching relays and precision discrete resistors to achieve a level of performance unattainable with conventional. it uses high quality miniature latching relays and precision discrete resistors to achieve a level of performance unattainable with. The voltage ratio between all adjacent taps is exactly 2, or 6.02 db. R-2R Ladder Attenuator.
From studylib.net
R/2R LADDER NETWORKS Application Note AFD006 R-2R Ladder Attenuator The voltage ratio between all adjacent taps is exactly 2, or 6.02 db. it uses high quality miniature latching relays and precision discrete resistors to achieve a level of performance unattainable with conventional. it uses high quality miniature latching relays and precision discrete resistors to achieve a level of performance unattainable with. R-2R Ladder Attenuator.
From www.chegg.com
Solved R 2R R 2R 2R 2R VRE A R2R ladder DAC. For the R-2R Ladder Attenuator it uses high quality miniature latching relays and precision discrete resistors to achieve a level of performance unattainable with conventional. it uses high quality miniature latching relays and precision discrete resistors to achieve a level of performance unattainable with. The voltage ratio between all adjacent taps is exactly 2, or 6.02 db. R-2R Ladder Attenuator.
From uquid.com
Nvarcher R2R LADDER SOURCE DA Convert XLR PCM NOS R2R thousand one R-2R Ladder Attenuator The voltage ratio between all adjacent taps is exactly 2, or 6.02 db. it uses high quality miniature latching relays and precision discrete resistors to achieve a level of performance unattainable with. it uses high quality miniature latching relays and precision discrete resistors to achieve a level of performance unattainable with conventional. R-2R Ladder Attenuator.
From www.coursehero.com
[Solved] given the following r2r ladder DAC diagram and the values r R-2R Ladder Attenuator it uses high quality miniature latching relays and precision discrete resistors to achieve a level of performance unattainable with. The voltage ratio between all adjacent taps is exactly 2, or 6.02 db. it uses high quality miniature latching relays and precision discrete resistors to achieve a level of performance unattainable with conventional. R-2R Ladder Attenuator.
From schematicgiullanbw.z4.web.core.windows.net
R2r Ladder Circuit Diagram R-2R Ladder Attenuator it uses high quality miniature latching relays and precision discrete resistors to achieve a level of performance unattainable with conventional. it uses high quality miniature latching relays and precision discrete resistors to achieve a level of performance unattainable with. The voltage ratio between all adjacent taps is exactly 2, or 6.02 db. R-2R Ladder Attenuator.
From www.chegg.com
Solved 2.2 R2R Ladder DAC Build the circuit shown in Fig. R-2R Ladder Attenuator The voltage ratio between all adjacent taps is exactly 2, or 6.02 db. it uses high quality miniature latching relays and precision discrete resistors to achieve a level of performance unattainable with. it uses high quality miniature latching relays and precision discrete resistors to achieve a level of performance unattainable with conventional. R-2R Ladder Attenuator.
From www.amb.org
The δ1 relaybased R2R stereo attenuator R-2R Ladder Attenuator it uses high quality miniature latching relays and precision discrete resistors to achieve a level of performance unattainable with conventional. The voltage ratio between all adjacent taps is exactly 2, or 6.02 db. it uses high quality miniature latching relays and precision discrete resistors to achieve a level of performance unattainable with. R-2R Ladder Attenuator.
From circuitpartehrlichmann.z19.web.core.windows.net
R 2r Ladder Working R-2R Ladder Attenuator it uses high quality miniature latching relays and precision discrete resistors to achieve a level of performance unattainable with conventional. it uses high quality miniature latching relays and precision discrete resistors to achieve a level of performance unattainable with. The voltage ratio between all adjacent taps is exactly 2, or 6.02 db. R-2R Ladder Attenuator.
From www.chegg.com
3)/Consider the 4bit R2R ladder D/A converter R-2R Ladder Attenuator The voltage ratio between all adjacent taps is exactly 2, or 6.02 db. it uses high quality miniature latching relays and precision discrete resistors to achieve a level of performance unattainable with. it uses high quality miniature latching relays and precision discrete resistors to achieve a level of performance unattainable with conventional. R-2R Ladder Attenuator.
From audiophilediyer.com
Discrete R2R DAC (part 3) Audiophile Diyer R-2R Ladder Attenuator The voltage ratio between all adjacent taps is exactly 2, or 6.02 db. it uses high quality miniature latching relays and precision discrete resistors to achieve a level of performance unattainable with conventional. it uses high quality miniature latching relays and precision discrete resistors to achieve a level of performance unattainable with. R-2R Ladder Attenuator.
From www.multisim.com
R2R Multisim Live R-2R Ladder Attenuator it uses high quality miniature latching relays and precision discrete resistors to achieve a level of performance unattainable with conventional. The voltage ratio between all adjacent taps is exactly 2, or 6.02 db. it uses high quality miniature latching relays and precision discrete resistors to achieve a level of performance unattainable with. R-2R Ladder Attenuator.
From fyogijigd.blob.core.windows.net
R2R Ladder Formula at Rita Roberts blog R-2R Ladder Attenuator it uses high quality miniature latching relays and precision discrete resistors to achieve a level of performance unattainable with conventional. it uses high quality miniature latching relays and precision discrete resistors to achieve a level of performance unattainable with. The voltage ratio between all adjacent taps is exactly 2, or 6.02 db. R-2R Ladder Attenuator.
From www.circuitdiagram.co
R 2r Ladder Circuit Circuit Diagram R-2R Ladder Attenuator The voltage ratio between all adjacent taps is exactly 2, or 6.02 db. it uses high quality miniature latching relays and precision discrete resistors to achieve a level of performance unattainable with. it uses high quality miniature latching relays and precision discrete resistors to achieve a level of performance unattainable with conventional. R-2R Ladder Attenuator.
From guidemanualenswathing.z14.web.core.windows.net
R 2r Ladder Dac Circuit Diagram R-2R Ladder Attenuator The voltage ratio between all adjacent taps is exactly 2, or 6.02 db. it uses high quality miniature latching relays and precision discrete resistors to achieve a level of performance unattainable with. it uses high quality miniature latching relays and precision discrete resistors to achieve a level of performance unattainable with conventional. R-2R Ladder Attenuator.
From www.researchgate.net
r2r ladder DAC for 1bit This simple 1bit R2R converter network R-2R Ladder Attenuator it uses high quality miniature latching relays and precision discrete resistors to achieve a level of performance unattainable with conventional. it uses high quality miniature latching relays and precision discrete resistors to achieve a level of performance unattainable with. The voltage ratio between all adjacent taps is exactly 2, or 6.02 db. R-2R Ladder Attenuator.
From www.allaboutcircuits.com
The R/2R DAC (DigitaltoAnalog Converter) DigitalAnalog Conversion R-2R Ladder Attenuator it uses high quality miniature latching relays and precision discrete resistors to achieve a level of performance unattainable with conventional. The voltage ratio between all adjacent taps is exactly 2, or 6.02 db. it uses high quality miniature latching relays and precision discrete resistors to achieve a level of performance unattainable with. R-2R Ladder Attenuator.
From www.electronics-lab.com
Figure 5_ R2R Ladder R-2R Ladder Attenuator The voltage ratio between all adjacent taps is exactly 2, or 6.02 db. it uses high quality miniature latching relays and precision discrete resistors to achieve a level of performance unattainable with. it uses high quality miniature latching relays and precision discrete resistors to achieve a level of performance unattainable with conventional. R-2R Ladder Attenuator.
From www.electronics-circuits.com
Digital to Analog with R2R Ladder Network delabs Schematics R-2R Ladder Attenuator it uses high quality miniature latching relays and precision discrete resistors to achieve a level of performance unattainable with conventional. The voltage ratio between all adjacent taps is exactly 2, or 6.02 db. it uses high quality miniature latching relays and precision discrete resistors to achieve a level of performance unattainable with. R-2R Ladder Attenuator.
From www.skillbank.co.uk
skillbank Data conversion DACs R-2R Ladder Attenuator The voltage ratio between all adjacent taps is exactly 2, or 6.02 db. it uses high quality miniature latching relays and precision discrete resistors to achieve a level of performance unattainable with. it uses high quality miniature latching relays and precision discrete resistors to achieve a level of performance unattainable with conventional. R-2R Ladder Attenuator.
From tutoduino.fr
A quoi ça sert... un réseau de résistances R2R R-2R Ladder Attenuator The voltage ratio between all adjacent taps is exactly 2, or 6.02 db. it uses high quality miniature latching relays and precision discrete resistors to achieve a level of performance unattainable with conventional. it uses high quality miniature latching relays and precision discrete resistors to achieve a level of performance unattainable with. R-2R Ladder Attenuator.
From www.chegg.com
Solved VREFO 2R 2R 2R 2R R b2 bn I دمام VO + 1 A modified R-2R Ladder Attenuator it uses high quality miniature latching relays and precision discrete resistors to achieve a level of performance unattainable with. The voltage ratio between all adjacent taps is exactly 2, or 6.02 db. it uses high quality miniature latching relays and precision discrete resistors to achieve a level of performance unattainable with conventional. R-2R Ladder Attenuator.
From www.aliexpress.com
24bit R2r Dac I2s R2r Ladder Source Da Convert Diy Automation Kits R-2R Ladder Attenuator The voltage ratio between all adjacent taps is exactly 2, or 6.02 db. it uses high quality miniature latching relays and precision discrete resistors to achieve a level of performance unattainable with conventional. it uses high quality miniature latching relays and precision discrete resistors to achieve a level of performance unattainable with. R-2R Ladder Attenuator.
From www.youtube.com
LTSPICE DAC R/2R Ladder YouTube R-2R Ladder Attenuator it uses high quality miniature latching relays and precision discrete resistors to achieve a level of performance unattainable with conventional. The voltage ratio between all adjacent taps is exactly 2, or 6.02 db. it uses high quality miniature latching relays and precision discrete resistors to achieve a level of performance unattainable with. R-2R Ladder Attenuator.
From www.slideserve.com
PPT The R/2R Ladder Network PowerPoint Presentation, free download R-2R Ladder Attenuator The voltage ratio between all adjacent taps is exactly 2, or 6.02 db. it uses high quality miniature latching relays and precision discrete resistors to achieve a level of performance unattainable with conventional. it uses high quality miniature latching relays and precision discrete resistors to achieve a level of performance unattainable with. R-2R Ladder Attenuator.