Cameo Use Cases . Drag it onto a class, sysml block, or component shape. Select the use case or its shape. The purpose of a use case diagram is to give a graphical overview of the functionalities. Gain system understanding using cameo® simulation toolkit from no magic, a complete tool for model simulation. To specify the use case subject. Cameo systems modeler empowers users to streamline their systems engineering processes, enhance communication, ensure compliance with industry. Oval/ellipse) represents a system transaction with an external system user, called an actor (notation:
from www.3ds.com
Drag it onto a class, sysml block, or component shape. Oval/ellipse) represents a system transaction with an external system user, called an actor (notation: Select the use case or its shape. The purpose of a use case diagram is to give a graphical overview of the functionalities. Gain system understanding using cameo® simulation toolkit from no magic, a complete tool for model simulation. To specify the use case subject. Cameo systems modeler empowers users to streamline their systems engineering processes, enhance communication, ensure compliance with industry.
Cameo Business Modeler Plugin CATIA Dassault Systèmes®
Cameo Use Cases Gain system understanding using cameo® simulation toolkit from no magic, a complete tool for model simulation. To specify the use case subject. Gain system understanding using cameo® simulation toolkit from no magic, a complete tool for model simulation. Cameo systems modeler empowers users to streamline their systems engineering processes, enhance communication, ensure compliance with industry. Oval/ellipse) represents a system transaction with an external system user, called an actor (notation: The purpose of a use case diagram is to give a graphical overview of the functionalities. Drag it onto a class, sysml block, or component shape. Select the use case or its shape.
From mbse-podcast.rocks
Episode 19.6 Use Cases The MBSE Podcast Cameo Use Cases Gain system understanding using cameo® simulation toolkit from no magic, a complete tool for model simulation. To specify the use case subject. Cameo systems modeler empowers users to streamline their systems engineering processes, enhance communication, ensure compliance with industry. Select the use case or its shape. The purpose of a use case diagram is to give a graphical overview of. Cameo Use Cases.
From www.chegg.com
Solved Use Case Diagrams Use cases can be represented using Cameo Use Cases The purpose of a use case diagram is to give a graphical overview of the functionalities. Select the use case or its shape. To specify the use case subject. Drag it onto a class, sysml block, or component shape. Cameo systems modeler empowers users to streamline their systems engineering processes, enhance communication, ensure compliance with industry. Oval/ellipse) represents a system. Cameo Use Cases.
From www.sampletemplates.com
FREE 6+ Use Case Samples in MS Word PDF Cameo Use Cases Cameo systems modeler empowers users to streamline their systems engineering processes, enhance communication, ensure compliance with industry. Oval/ellipse) represents a system transaction with an external system user, called an actor (notation: The purpose of a use case diagram is to give a graphical overview of the functionalities. Select the use case or its shape. Drag it onto a class, sysml. Cameo Use Cases.
From www.researchgate.net
Example of an enhanced use case diagram Download Scientific Diagram Cameo Use Cases Drag it onto a class, sysml block, or component shape. To specify the use case subject. Cameo systems modeler empowers users to streamline their systems engineering processes, enhance communication, ensure compliance with industry. Select the use case or its shape. Oval/ellipse) represents a system transaction with an external system user, called an actor (notation: Gain system understanding using cameo® simulation. Cameo Use Cases.
From www.pinterest.com
Cameo Silhouette phone case monogram Phone case monogram, Phone cases Cameo Use Cases Drag it onto a class, sysml block, or component shape. Gain system understanding using cameo® simulation toolkit from no magic, a complete tool for model simulation. The purpose of a use case diagram is to give a graphical overview of the functionalities. Oval/ellipse) represents a system transaction with an external system user, called an actor (notation: Cameo systems modeler empowers. Cameo Use Cases.
From boardmix.com
Use Case Diagram Cameo Use Cases Select the use case or its shape. Drag it onto a class, sysml block, or component shape. To specify the use case subject. The purpose of a use case diagram is to give a graphical overview of the functionalities. Cameo systems modeler empowers users to streamline their systems engineering processes, enhance communication, ensure compliance with industry. Oval/ellipse) represents a system. Cameo Use Cases.
From www.pinterest.se
Agile Software Development, Database Design, Flow Chart, Programming Cameo Use Cases Oval/ellipse) represents a system transaction with an external system user, called an actor (notation: The purpose of a use case diagram is to give a graphical overview of the functionalities. To specify the use case subject. Select the use case or its shape. Drag it onto a class, sysml block, or component shape. Gain system understanding using cameo® simulation toolkit. Cameo Use Cases.
From www.cameolight.com
Cameo OPUS® H5 CASE 1 Accessories Cameo Cameo Use Cases Oval/ellipse) represents a system transaction with an external system user, called an actor (notation: The purpose of a use case diagram is to give a graphical overview of the functionalities. Drag it onto a class, sysml block, or component shape. Select the use case or its shape. Gain system understanding using cameo® simulation toolkit from no magic, a complete tool. Cameo Use Cases.
From www.researchgate.net
Use Case Relationships Types. Download Table Cameo Use Cases Cameo systems modeler empowers users to streamline their systems engineering processes, enhance communication, ensure compliance with industry. Select the use case or its shape. Gain system understanding using cameo® simulation toolkit from no magic, a complete tool for model simulation. To specify the use case subject. Drag it onto a class, sysml block, or component shape. Oval/ellipse) represents a system. Cameo Use Cases.
From www.3ds.com
Cameo Business Modeler Plugin CATIA Dassault Systèmes® Cameo Use Cases Cameo systems modeler empowers users to streamline their systems engineering processes, enhance communication, ensure compliance with industry. Select the use case or its shape. Oval/ellipse) represents a system transaction with an external system user, called an actor (notation: To specify the use case subject. The purpose of a use case diagram is to give a graphical overview of the functionalities.. Cameo Use Cases.
From www.youtube.com
2 Use Case Diagrams with Cameo default dbec1686 YouTube Cameo Use Cases Cameo systems modeler empowers users to streamline their systems engineering processes, enhance communication, ensure compliance with industry. To specify the use case subject. Drag it onto a class, sysml block, or component shape. Select the use case or its shape. The purpose of a use case diagram is to give a graphical overview of the functionalities. Oval/ellipse) represents a system. Cameo Use Cases.
From guidelibdeterments.z13.web.core.windows.net
Sysml Activity Diagram Flows Cameo Use Cases Oval/ellipse) represents a system transaction with an external system user, called an actor (notation: To specify the use case subject. Cameo systems modeler empowers users to streamline their systems engineering processes, enhance communication, ensure compliance with industry. Drag it onto a class, sysml block, or component shape. Gain system understanding using cameo® simulation toolkit from no magic, a complete tool. Cameo Use Cases.
From enginerileyseemless.z14.web.core.windows.net
How To Create Use Case Diagram In Cameo Sm Cameo Use Cases Drag it onto a class, sysml block, or component shape. Gain system understanding using cameo® simulation toolkit from no magic, a complete tool for model simulation. The purpose of a use case diagram is to give a graphical overview of the functionalities. Cameo systems modeler empowers users to streamline their systems engineering processes, enhance communication, ensure compliance with industry. Oval/ellipse). Cameo Use Cases.
From sysmlforum.com
SysML FAQ What is a Use Case diagram (UC)? Cameo Use Cases Drag it onto a class, sysml block, or component shape. Oval/ellipse) represents a system transaction with an external system user, called an actor (notation: Cameo systems modeler empowers users to streamline their systems engineering processes, enhance communication, ensure compliance with industry. Gain system understanding using cameo® simulation toolkit from no magic, a complete tool for model simulation. To specify the. Cameo Use Cases.
From fixdiagramdentitions.z21.web.core.windows.net
How To Create Use Case Diagram In Cameo Sm Cameo Use Cases Select the use case or its shape. Cameo systems modeler empowers users to streamline their systems engineering processes, enhance communication, ensure compliance with industry. Gain system understanding using cameo® simulation toolkit from no magic, a complete tool for model simulation. To specify the use case subject. The purpose of a use case diagram is to give a graphical overview of. Cameo Use Cases.
From mungfali.com
Use Case Diagram Examples Cameo Use Cases Select the use case or its shape. The purpose of a use case diagram is to give a graphical overview of the functionalities. To specify the use case subject. Gain system understanding using cameo® simulation toolkit from no magic, a complete tool for model simulation. Drag it onto a class, sysml block, or component shape. Oval/ellipse) represents a system transaction. Cameo Use Cases.
From guidelibunveracity.z21.web.core.windows.net
Sysml Use Case Diagram Elements Cameo Use Cases To specify the use case subject. Oval/ellipse) represents a system transaction with an external system user, called an actor (notation: Gain system understanding using cameo® simulation toolkit from no magic, a complete tool for model simulation. The purpose of a use case diagram is to give a graphical overview of the functionalities. Cameo systems modeler empowers users to streamline their. Cameo Use Cases.
From pointsolutionsus.com
How MBSE Can Help Your Business Point Solutions Group Cameo Use Cases The purpose of a use case diagram is to give a graphical overview of the functionalities. Gain system understanding using cameo® simulation toolkit from no magic, a complete tool for model simulation. Oval/ellipse) represents a system transaction with an external system user, called an actor (notation: Select the use case or its shape. Drag it onto a class, sysml block,. Cameo Use Cases.
From www.3ds.com
Cameo Concept Modeler Plugin CATIA Dassault Systèmes® Cameo Use Cases The purpose of a use case diagram is to give a graphical overview of the functionalities. To specify the use case subject. Select the use case or its shape. Drag it onto a class, sysml block, or component shape. Cameo systems modeler empowers users to streamline their systems engineering processes, enhance communication, ensure compliance with industry. Oval/ellipse) represents a system. Cameo Use Cases.
From manuallistcantabank.z21.web.core.windows.net
Make Use Case Diagram Cameo Use Cases Cameo systems modeler empowers users to streamline their systems engineering processes, enhance communication, ensure compliance with industry. Select the use case or its shape. Drag it onto a class, sysml block, or component shape. Oval/ellipse) represents a system transaction with an external system user, called an actor (notation: The purpose of a use case diagram is to give a graphical. Cameo Use Cases.
From templatelab.com
40 Use Case Templates & Examples (Word, PDF) Template Lab Cameo Use Cases Drag it onto a class, sysml block, or component shape. Oval/ellipse) represents a system transaction with an external system user, called an actor (notation: Cameo systems modeler empowers users to streamline their systems engineering processes, enhance communication, ensure compliance with industry. The purpose of a use case diagram is to give a graphical overview of the functionalities. To specify the. Cameo Use Cases.
From guidediagrampotents.z13.web.core.windows.net
How To Create Use Case Diagram In Cameo Sm Cameo Use Cases Select the use case or its shape. To specify the use case subject. Drag it onto a class, sysml block, or component shape. The purpose of a use case diagram is to give a graphical overview of the functionalities. Cameo systems modeler empowers users to streamline their systems engineering processes, enhance communication, ensure compliance with industry. Oval/ellipse) represents a system. Cameo Use Cases.
From enginerileyseemless.z14.web.core.windows.net
How To Create Use Case Diagram In Cameo Sm Cameo Use Cases To specify the use case subject. Drag it onto a class, sysml block, or component shape. Gain system understanding using cameo® simulation toolkit from no magic, a complete tool for model simulation. Select the use case or its shape. Cameo systems modeler empowers users to streamline their systems engineering processes, enhance communication, ensure compliance with industry. The purpose of a. Cameo Use Cases.
From www.webel.com.au
Cameo Simulation Toolkit matches the Parameters of an effect Behavior Cameo Use Cases Oval/ellipse) represents a system transaction with an external system user, called an actor (notation: Gain system understanding using cameo® simulation toolkit from no magic, a complete tool for model simulation. The purpose of a use case diagram is to give a graphical overview of the functionalities. Cameo systems modeler empowers users to streamline their systems engineering processes, enhance communication, ensure. Cameo Use Cases.
From 66-228-57-96.ip.linodeusercontent.com
MBE for Electronics Part 1 SysML Model For An Electronic Product Cameo Use Cases Drag it onto a class, sysml block, or component shape. Gain system understanding using cameo® simulation toolkit from no magic, a complete tool for model simulation. Oval/ellipse) represents a system transaction with an external system user, called an actor (notation: Cameo systems modeler empowers users to streamline their systems engineering processes, enhance communication, ensure compliance with industry. The purpose of. Cameo Use Cases.
From www.linkedin.com
Three use cases for the Insert Cameo feature in Microsoft PPT Cameo Use Cases Oval/ellipse) represents a system transaction with an external system user, called an actor (notation: Drag it onto a class, sysml block, or component shape. The purpose of a use case diagram is to give a graphical overview of the functionalities. Gain system understanding using cameo® simulation toolkit from no magic, a complete tool for model simulation. Select the use case. Cameo Use Cases.
From manualwiringdemurity.z19.web.core.windows.net
Creating A Sysml Use Case Diagram Cameo Use Cases Oval/ellipse) represents a system transaction with an external system user, called an actor (notation: Drag it onto a class, sysml block, or component shape. Cameo systems modeler empowers users to streamline their systems engineering processes, enhance communication, ensure compliance with industry. Select the use case or its shape. The purpose of a use case diagram is to give a graphical. Cameo Use Cases.
From www.chegg.com
Solved The use case diagram of the SecureEd system is given Cameo Use Cases Cameo systems modeler empowers users to streamline their systems engineering processes, enhance communication, ensure compliance with industry. The purpose of a use case diagram is to give a graphical overview of the functionalities. To specify the use case subject. Select the use case or its shape. Drag it onto a class, sysml block, or component shape. Oval/ellipse) represents a system. Cameo Use Cases.
From www.vrogue.co
Modelio Create Sysml Use Case Diagram Channelbinger vrogue.co Cameo Use Cases Select the use case or its shape. Oval/ellipse) represents a system transaction with an external system user, called an actor (notation: To specify the use case subject. The purpose of a use case diagram is to give a graphical overview of the functionalities. Gain system understanding using cameo® simulation toolkit from no magic, a complete tool for model simulation. Drag. Cameo Use Cases.
From parametric2.intercax.com
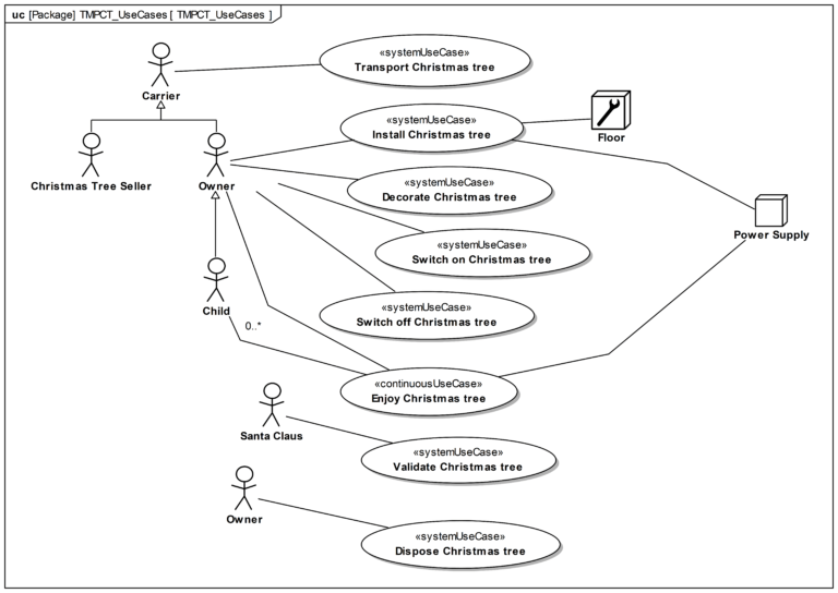
MBSE at Christmas Intercax Cameo Use Cases The purpose of a use case diagram is to give a graphical overview of the functionalities. Select the use case or its shape. Cameo systems modeler empowers users to streamline their systems engineering processes, enhance communication, ensure compliance with industry. Drag it onto a class, sysml block, or component shape. Oval/ellipse) represents a system transaction with an external system user,. Cameo Use Cases.
From itsourcecode.com
UML Use Case Diagram Tutorial with Examples Cameo Use Cases Drag it onto a class, sysml block, or component shape. Select the use case or its shape. Oval/ellipse) represents a system transaction with an external system user, called an actor (notation: The purpose of a use case diagram is to give a graphical overview of the functionalities. Cameo systems modeler empowers users to streamline their systems engineering processes, enhance communication,. Cameo Use Cases.
From fixdiagramdentitions.z21.web.core.windows.net
How To Create Use Case Diagram In Cameo Sm Cameo Use Cases The purpose of a use case diagram is to give a graphical overview of the functionalities. Gain system understanding using cameo® simulation toolkit from no magic, a complete tool for model simulation. Drag it onto a class, sysml block, or component shape. Select the use case or its shape. Oval/ellipse) represents a system transaction with an external system user, called. Cameo Use Cases.
From www.webel.com.au
Magic Model Analyst [Cameo Simulation Toolkit] el IT Australia Cameo Use Cases Oval/ellipse) represents a system transaction with an external system user, called an actor (notation: Drag it onto a class, sysml block, or component shape. Cameo systems modeler empowers users to streamline their systems engineering processes, enhance communication, ensure compliance with industry. Select the use case or its shape. The purpose of a use case diagram is to give a graphical. Cameo Use Cases.
From www.youtube.com
Relationships in Use Case diagram example on use case diagram Cameo Use Cases Select the use case or its shape. Drag it onto a class, sysml block, or component shape. To specify the use case subject. Cameo systems modeler empowers users to streamline their systems engineering processes, enhance communication, ensure compliance with industry. The purpose of a use case diagram is to give a graphical overview of the functionalities. Oval/ellipse) represents a system. Cameo Use Cases.
From www.3ds.com
Cameo Business Modeler Plugin CATIA Dassault Systèmes® Cameo Use Cases Drag it onto a class, sysml block, or component shape. Select the use case or its shape. The purpose of a use case diagram is to give a graphical overview of the functionalities. Oval/ellipse) represents a system transaction with an external system user, called an actor (notation: Gain system understanding using cameo® simulation toolkit from no magic, a complete tool. Cameo Use Cases.