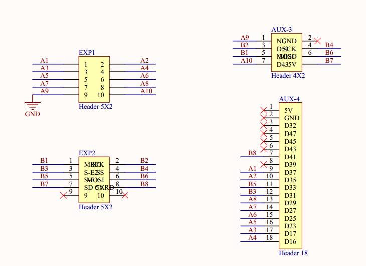
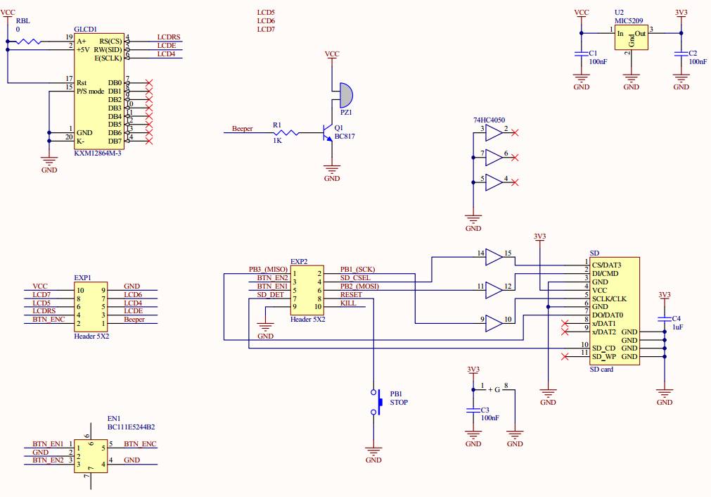
Ramps 1.4 Lcd 12864 Pinout . A) a mega2560 cpu b) ramps 1.4 shield c) the mks mini 12864 lcd controller is plugged into the smart adapter (the card used to interface to the reprapdiscount full graphic. Using the rotary encoder on the board, you can move around in the device menu and access data. This page will guide you on how to hook up a lcd display to your ramps. This display is compatible with ramps 1.4 controllers and can be run with marlin and repiter firmwares. Ramps 1.4 is probably the most widely used electronics for reprap machines as of march 2014. In this instructable i will walk through all the components and steps required to setup a 3d printer using the most commonly used ramps. Most lcd displays have 16 pins to control the display. It consists of a ramps 1.4 shield, an. This full graphic smart controller contains a 128 x 64 dot matrix lcd display. The pin diagram of the ramps 1.4 board shows the different pins and connectors that are available for connecting the various components of a 3d printer.
from allegro.pl
A) a mega2560 cpu b) ramps 1.4 shield c) the mks mini 12864 lcd controller is plugged into the smart adapter (the card used to interface to the reprapdiscount full graphic. The pin diagram of the ramps 1.4 board shows the different pins and connectors that are available for connecting the various components of a 3d printer. Most lcd displays have 16 pins to control the display. It consists of a ramps 1.4 shield, an. Using the rotary encoder on the board, you can move around in the device menu and access data. This full graphic smart controller contains a 128 x 64 dot matrix lcd display. This page will guide you on how to hook up a lcd display to your ramps. In this instructable i will walk through all the components and steps required to setup a 3d printer using the most commonly used ramps. This display is compatible with ramps 1.4 controllers and can be run with marlin and repiter firmwares. Ramps 1.4 is probably the most widely used electronics for reprap machines as of march 2014.
Kontroler RepRap 3D LCD 12864 RAMPS 1.4 Slot SD FV Sklep, Opinie
Ramps 1.4 Lcd 12864 Pinout This page will guide you on how to hook up a lcd display to your ramps. In this instructable i will walk through all the components and steps required to setup a 3d printer using the most commonly used ramps. This page will guide you on how to hook up a lcd display to your ramps. Most lcd displays have 16 pins to control the display. The pin diagram of the ramps 1.4 board shows the different pins and connectors that are available for connecting the various components of a 3d printer. It consists of a ramps 1.4 shield, an. This full graphic smart controller contains a 128 x 64 dot matrix lcd display. Using the rotary encoder on the board, you can move around in the device menu and access data. This display is compatible with ramps 1.4 controllers and can be run with marlin and repiter firmwares. Ramps 1.4 is probably the most widely used electronics for reprap machines as of march 2014. A) a mega2560 cpu b) ramps 1.4 shield c) the mks mini 12864 lcd controller is plugged into the smart adapter (the card used to interface to the reprapdiscount full graphic.
From tienda.bricogeek.com
Pantalla LCD 12864 para RAMPS 1.4 Impresora 3D BricoGeek Ramps 1.4 Lcd 12864 Pinout In this instructable i will walk through all the components and steps required to setup a 3d printer using the most commonly used ramps. Using the rotary encoder on the board, you can move around in the device menu and access data. It consists of a ramps 1.4 shield, an. A) a mega2560 cpu b) ramps 1.4 shield c) the. Ramps 1.4 Lcd 12864 Pinout.
From www.amazon.com
1set/lot 12864 LCD Ramps Smart Parts RAMPS 1.4 Controller Ramps 1.4 Lcd 12864 Pinout Most lcd displays have 16 pins to control the display. This display is compatible with ramps 1.4 controllers and can be run with marlin and repiter firmwares. Ramps 1.4 is probably the most widely used electronics for reprap machines as of march 2014. A) a mega2560 cpu b) ramps 1.4 shield c) the mks mini 12864 lcd controller is plugged. Ramps 1.4 Lcd 12864 Pinout.
From elektronicavoorjou.nl
Ramps 1.4 12864 LCD display Elektronica Voor Jou Ramps 1.4 Lcd 12864 Pinout This full graphic smart controller contains a 128 x 64 dot matrix lcd display. It consists of a ramps 1.4 shield, an. Ramps 1.4 is probably the most widely used electronics for reprap machines as of march 2014. This display is compatible with ramps 1.4 controllers and can be run with marlin and repiter firmwares. This page will guide you. Ramps 1.4 Lcd 12864 Pinout.
From shopee.co.th
RAMPS 2004/12864 LCD Motherboard Kit Mega 2560 Ramps 1.4 Controller Ramps 1.4 Lcd 12864 Pinout This page will guide you on how to hook up a lcd display to your ramps. Most lcd displays have 16 pins to control the display. It consists of a ramps 1.4 shield, an. Ramps 1.4 is probably the most widely used electronics for reprap machines as of march 2014. Using the rotary encoder on the board, you can move. Ramps 1.4 Lcd 12864 Pinout.
From probots.co.in
Probots Smart Controller Display Ramps 1.4 LCD 12864 Control Panel Buy Ramps 1.4 Lcd 12864 Pinout Ramps 1.4 is probably the most widely used electronics for reprap machines as of march 2014. This full graphic smart controller contains a 128 x 64 dot matrix lcd display. Using the rotary encoder on the board, you can move around in the device menu and access data. A) a mega2560 cpu b) ramps 1.4 shield c) the mks mini. Ramps 1.4 Lcd 12864 Pinout.
From zbotic.in
3D printer 128×64 Smart LCD controller for ramps 1.4 Zbotic Ramps 1.4 Lcd 12864 Pinout This page will guide you on how to hook up a lcd display to your ramps. This full graphic smart controller contains a 128 x 64 dot matrix lcd display. Most lcd displays have 16 pins to control the display. The pin diagram of the ramps 1.4 board shows the different pins and connectors that are available for connecting the. Ramps 1.4 Lcd 12864 Pinout.
From yingrenn.blogspot.com
生活紀錄 Arduino MEGA 2560 + RAMPS 1.4 + LCD 12864 Ramps 1.4 Lcd 12864 Pinout This page will guide you on how to hook up a lcd display to your ramps. Using the rotary encoder on the board, you can move around in the device menu and access data. Ramps 1.4 is probably the most widely used electronics for reprap machines as of march 2014. It consists of a ramps 1.4 shield, an. In this. Ramps 1.4 Lcd 12864 Pinout.
From kingroon.com
2004/12864 LCD Motherboard Kit 2560 Ramps 1.4 Controller Mainboard A49 Ramps 1.4 Lcd 12864 Pinout This display is compatible with ramps 1.4 controllers and can be run with marlin and repiter firmwares. This page will guide you on how to hook up a lcd display to your ramps. Most lcd displays have 16 pins to control the display. It consists of a ramps 1.4 shield, an. A) a mega2560 cpu b) ramps 1.4 shield c). Ramps 1.4 Lcd 12864 Pinout.
From www.aliexpress.com
New12864LCDRampsSmartPartsRAMPS14ControllerControlPanelLCD Ramps 1.4 Lcd 12864 Pinout This display is compatible with ramps 1.4 controllers and can be run with marlin and repiter firmwares. Using the rotary encoder on the board, you can move around in the device menu and access data. A) a mega2560 cpu b) ramps 1.4 shield c) the mks mini 12864 lcd controller is plugged into the smart adapter (the card used to. Ramps 1.4 Lcd 12864 Pinout.
From www.truongcongly.com
LCD 128x64 3D Ramps Arduino Test Ramps 1.4 Lcd 12864 Pinout This display is compatible with ramps 1.4 controllers and can be run with marlin and repiter firmwares. A) a mega2560 cpu b) ramps 1.4 shield c) the mks mini 12864 lcd controller is plugged into the smart adapter (the card used to interface to the reprapdiscount full graphic. It consists of a ramps 1.4 shield, an. Most lcd displays have. Ramps 1.4 Lcd 12864 Pinout.
From www.tinytronics.nl
RAMPS 1.4 Smart Controller with LCD 128x64 RAMPS1.4LCD12864 Ramps 1.4 Lcd 12864 Pinout The pin diagram of the ramps 1.4 board shows the different pins and connectors that are available for connecting the various components of a 3d printer. In this instructable i will walk through all the components and steps required to setup a 3d printer using the most commonly used ramps. This full graphic smart controller contains a 128 x 64. Ramps 1.4 Lcd 12864 Pinout.
From ko.aliexpress.com
3D 프린터 스마트 컨트롤러 RAMPS 1.4 LCD 12864 LCD 제어판 블루 스크린기구 부품 & 액세사리 Ramps 1.4 Lcd 12864 Pinout This display is compatible with ramps 1.4 controllers and can be run with marlin and repiter firmwares. The pin diagram of the ramps 1.4 board shows the different pins and connectors that are available for connecting the various components of a 3d printer. In this instructable i will walk through all the components and steps required to setup a 3d. Ramps 1.4 Lcd 12864 Pinout.
From www.indiamart.com
3D Printer 12864 Smart LCD Controller For Ramps 1.4 at Rs 650/piece Ramps 1.4 Lcd 12864 Pinout Ramps 1.4 is probably the most widely used electronics for reprap machines as of march 2014. The pin diagram of the ramps 1.4 board shows the different pins and connectors that are available for connecting the various components of a 3d printer. A) a mega2560 cpu b) ramps 1.4 shield c) the mks mini 12864 lcd controller is plugged into. Ramps 1.4 Lcd 12864 Pinout.
From allegro.pl
Kontroler RepRap 3D LCD 12864 RAMPS 1.4 Slot SD FV Sklep, Opinie Ramps 1.4 Lcd 12864 Pinout This display is compatible with ramps 1.4 controllers and can be run with marlin and repiter firmwares. Most lcd displays have 16 pins to control the display. This page will guide you on how to hook up a lcd display to your ramps. This full graphic smart controller contains a 128 x 64 dot matrix lcd display. A) a mega2560. Ramps 1.4 Lcd 12864 Pinout.
From www.truongcongly.com
LCD 128x64 3D Ramps Arduino Test Ramps 1.4 Lcd 12864 Pinout Using the rotary encoder on the board, you can move around in the device menu and access data. Most lcd displays have 16 pins to control the display. This page will guide you on how to hook up a lcd display to your ramps. This display is compatible with ramps 1.4 controllers and can be run with marlin and repiter. Ramps 1.4 Lcd 12864 Pinout.
From www.bukalapak.com
Jual Smart Controller Full Graphics LCD 12864 RAMPS 1.4 RepRap 3D Ramps 1.4 Lcd 12864 Pinout The pin diagram of the ramps 1.4 board shows the different pins and connectors that are available for connecting the various components of a 3d printer. Ramps 1.4 is probably the most widely used electronics for reprap machines as of march 2014. It consists of a ramps 1.4 shield, an. Most lcd displays have 16 pins to control the display.. Ramps 1.4 Lcd 12864 Pinout.
From marobotic.com
3D Printer RAMPS 1.4 Reprap Smart Controller 12864 LCD Display (128×64 Ramps 1.4 Lcd 12864 Pinout In this instructable i will walk through all the components and steps required to setup a 3d printer using the most commonly used ramps. This display is compatible with ramps 1.4 controllers and can be run with marlin and repiter firmwares. This page will guide you on how to hook up a lcd display to your ramps. A) a mega2560. Ramps 1.4 Lcd 12864 Pinout.
From www.youtube.com
RAMPS 1.4 LCD 12864 LCD control panel TEST dengan Arduino UNO YouTube Ramps 1.4 Lcd 12864 Pinout Ramps 1.4 is probably the most widely used electronics for reprap machines as of march 2014. This page will guide you on how to hook up a lcd display to your ramps. A) a mega2560 cpu b) ramps 1.4 shield c) the mks mini 12864 lcd controller is plugged into the smart adapter (the card used to interface to the. Ramps 1.4 Lcd 12864 Pinout.
From electronicspanga.com
RAMPS 1.4 12864 LCD Control for 3D Printers Star International Ramps 1.4 Lcd 12864 Pinout Most lcd displays have 16 pins to control the display. It consists of a ramps 1.4 shield, an. This display is compatible with ramps 1.4 controllers and can be run with marlin and repiter firmwares. Using the rotary encoder on the board, you can move around in the device menu and access data. This full graphic smart controller contains a. Ramps 1.4 Lcd 12864 Pinout.
From www.aliexpress.com
12864SmartControllerRAMPS14LCD12864LCDControlPanelBlue Ramps 1.4 Lcd 12864 Pinout The pin diagram of the ramps 1.4 board shows the different pins and connectors that are available for connecting the various components of a 3d printer. Ramps 1.4 is probably the most widely used electronics for reprap machines as of march 2014. Using the rotary encoder on the board, you can move around in the device menu and access data.. Ramps 1.4 Lcd 12864 Pinout.
From yingrenn.blogspot.com
生活紀錄 Arduino MEGA 2560 + RAMPS 1.4 + LCD 12864 Ramps 1.4 Lcd 12864 Pinout This full graphic smart controller contains a 128 x 64 dot matrix lcd display. A) a mega2560 cpu b) ramps 1.4 shield c) the mks mini 12864 lcd controller is plugged into the smart adapter (the card used to interface to the reprapdiscount full graphic. Most lcd displays have 16 pins to control the display. Using the rotary encoder on. Ramps 1.4 Lcd 12864 Pinout.
From www.ecrater.com
LCD 12864 RAMPS 1.4 Mega 2560 5x A4988 Stepper Driver 3D Printer Kit Ramps 1.4 Lcd 12864 Pinout Most lcd displays have 16 pins to control the display. In this instructable i will walk through all the components and steps required to setup a 3d printer using the most commonly used ramps. Ramps 1.4 is probably the most widely used electronics for reprap machines as of march 2014. Using the rotary encoder on the board, you can move. Ramps 1.4 Lcd 12864 Pinout.
From www.didacticaselectronicas.com
LCD impresoras LCD 12864RAMPS 1.4 controlador imp 3D Ramps 1.4 Lcd 12864 Pinout The pin diagram of the ramps 1.4 board shows the different pins and connectors that are available for connecting the various components of a 3d printer. In this instructable i will walk through all the components and steps required to setup a 3d printer using the most commonly used ramps. This display is compatible with ramps 1.4 controllers and can. Ramps 1.4 Lcd 12864 Pinout.
From 3deshnik.ru
RAMPS 1.4 — Энциклопедия ТриДэшника Ramps 1.4 Lcd 12864 Pinout It consists of a ramps 1.4 shield, an. Using the rotary encoder on the board, you can move around in the device menu and access data. Most lcd displays have 16 pins to control the display. In this instructable i will walk through all the components and steps required to setup a 3d printer using the most commonly used ramps.. Ramps 1.4 Lcd 12864 Pinout.
From radiomart.kz
Контроллер RAMPS 1.4 LCD/SD 12864 (Smart Controller) RadioMart.kz Ramps 1.4 Lcd 12864 Pinout The pin diagram of the ramps 1.4 board shows the different pins and connectors that are available for connecting the various components of a 3d printer. Most lcd displays have 16 pins to control the display. This full graphic smart controller contains a 128 x 64 dot matrix lcd display. It consists of a ramps 1.4 shield, an. This display. Ramps 1.4 Lcd 12864 Pinout.
From www.pinterest.com
12864 LCD Ramps Smart Parts RAMPS 1.4 Controller Control Panel LCD Ramps 1.4 Lcd 12864 Pinout This full graphic smart controller contains a 128 x 64 dot matrix lcd display. A) a mega2560 cpu b) ramps 1.4 shield c) the mks mini 12864 lcd controller is plugged into the smart adapter (the card used to interface to the reprapdiscount full graphic. In this instructable i will walk through all the components and steps required to setup. Ramps 1.4 Lcd 12864 Pinout.
From 3dprint.en.alibaba.com
12864 LCD Ramps Smart Parts RAMPS 1.4 Controller Control Panel LCD Ramps 1.4 Lcd 12864 Pinout This full graphic smart controller contains a 128 x 64 dot matrix lcd display. This display is compatible with ramps 1.4 controllers and can be run with marlin and repiter firmwares. In this instructable i will walk through all the components and steps required to setup a 3d printer using the most commonly used ramps. The pin diagram of the. Ramps 1.4 Lcd 12864 Pinout.
From www.aliexpress.com
RAMPS 1.4 LCD 12864 LCD Control Panel for 3D Printer Smart Controller Ramps 1.4 Lcd 12864 Pinout The pin diagram of the ramps 1.4 board shows the different pins and connectors that are available for connecting the various components of a 3d printer. A) a mega2560 cpu b) ramps 1.4 shield c) the mks mini 12864 lcd controller is plugged into the smart adapter (the card used to interface to the reprapdiscount full graphic. This display is. Ramps 1.4 Lcd 12864 Pinout.
From paradisetronic.com
RAMPS 1.4 DisplayKit mit 12864 LCD und Controller Ramps 1.4 Lcd 12864 Pinout This display is compatible with ramps 1.4 controllers and can be run with marlin and repiter firmwares. Using the rotary encoder on the board, you can move around in the device menu and access data. It consists of a ramps 1.4 shield, an. This page will guide you on how to hook up a lcd display to your ramps. Most. Ramps 1.4 Lcd 12864 Pinout.
From probots.co.in
Probots Smart Controller Display Ramps 1.4 LCD 12864 Control Panel Buy Ramps 1.4 Lcd 12864 Pinout Ramps 1.4 is probably the most widely used electronics for reprap machines as of march 2014. This page will guide you on how to hook up a lcd display to your ramps. It consists of a ramps 1.4 shield, an. A) a mega2560 cpu b) ramps 1.4 shield c) the mks mini 12864 lcd controller is plugged into the smart. Ramps 1.4 Lcd 12864 Pinout.
From e-learning.netisgroup.net
iHaospace LCD 12864 Version Graphic Smart Display Controller Module Ramps 1.4 Lcd 12864 Pinout It consists of a ramps 1.4 shield, an. Using the rotary encoder on the board, you can move around in the device menu and access data. Most lcd displays have 16 pins to control the display. A) a mega2560 cpu b) ramps 1.4 shield c) the mks mini 12864 lcd controller is plugged into the smart adapter (the card used. Ramps 1.4 Lcd 12864 Pinout.
From es-online.tn
RAMPS 1.4 Carte De Contrôleur D'affichage LCD 12864 Avec Panneau De Ramps 1.4 Lcd 12864 Pinout The pin diagram of the ramps 1.4 board shows the different pins and connectors that are available for connecting the various components of a 3d printer. Using the rotary encoder on the board, you can move around in the device menu and access data. Most lcd displays have 16 pins to control the display. It consists of a ramps 1.4. Ramps 1.4 Lcd 12864 Pinout.
From botland.store
Buy Smart controller Reprap 3D Ramps 1.4 LCD 12864 Botland Robotic Shop Ramps 1.4 Lcd 12864 Pinout Ramps 1.4 is probably the most widely used electronics for reprap machines as of march 2014. This page will guide you on how to hook up a lcd display to your ramps. Most lcd displays have 16 pins to control the display. A) a mega2560 cpu b) ramps 1.4 shield c) the mks mini 12864 lcd controller is plugged into. Ramps 1.4 Lcd 12864 Pinout.
From www.websoog.com
RAMPS 1.4 Kit + Mega 2560 + 5pcs A4988 + LCD 12864 Display For 3D Ramps 1.4 Lcd 12864 Pinout In this instructable i will walk through all the components and steps required to setup a 3d printer using the most commonly used ramps. This page will guide you on how to hook up a lcd display to your ramps. It consists of a ramps 1.4 shield, an. Most lcd displays have 16 pins to control the display. This full. Ramps 1.4 Lcd 12864 Pinout.
From mavink.com
Lcd 12864 Pinout Ramps 1.4 Lcd 12864 Pinout In this instructable i will walk through all the components and steps required to setup a 3d printer using the most commonly used ramps. It consists of a ramps 1.4 shield, an. This full graphic smart controller contains a 128 x 64 dot matrix lcd display. The pin diagram of the ramps 1.4 board shows the different pins and connectors. Ramps 1.4 Lcd 12864 Pinout.