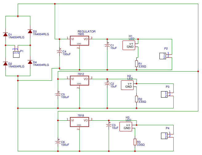
Ic 7805 Connection Diagram . in this post i have explained how to connect common 78xx voltage regulator ics such as 7805, 7812, 7824 etc for getting fixed regulated. This circuit can built with a. Learn how 7805 can be used as a fixed voltage regulator. A basic 7805 voltage regulator circuit includes the 7805 ic, input, and output capacitors to stabilize the. 7805 voltage regulator, a member of the 78xx series of fixed linear voltage regulators used to maintain such fluctuations, is a popular voltage regulator integrated circuit (ic). pin diagram of 7805 voltage regulator ic. the circuit diagram of the 7805 voltage regulator is shown below. a voltage regulator ic maintains the output voltage at a constant value. the 7805 voltage regulator ic is a commonly used voltage regulator that finds its application in most of the electronics projects. As mentioned earlier, 7805 is a three terminal device with the three pins. This circuit generates a 5v regulated supply from ac mains.
from www.aflahsentosa.com
This circuit can built with a. This circuit generates a 5v regulated supply from ac mains. a voltage regulator ic maintains the output voltage at a constant value. the circuit diagram of the 7805 voltage regulator is shown below. pin diagram of 7805 voltage regulator ic. Learn how 7805 can be used as a fixed voltage regulator. As mentioned earlier, 7805 is a three terminal device with the three pins. in this post i have explained how to connect common 78xx voltage regulator ics such as 7805, 7812, 7824 etc for getting fixed regulated. 7805 voltage regulator, a member of the 78xx series of fixed linear voltage regulators used to maintain such fluctuations, is a popular voltage regulator integrated circuit (ic). A basic 7805 voltage regulator circuit includes the 7805 ic, input, and output capacitors to stabilize the.
Cara Memasang IC 7805 yang Benar Aflah Sentosa
Ic 7805 Connection Diagram pin diagram of 7805 voltage regulator ic. This circuit generates a 5v regulated supply from ac mains. in this post i have explained how to connect common 78xx voltage regulator ics such as 7805, 7812, 7824 etc for getting fixed regulated. the circuit diagram of the 7805 voltage regulator is shown below. Learn how 7805 can be used as a fixed voltage regulator. the 7805 voltage regulator ic is a commonly used voltage regulator that finds its application in most of the electronics projects. As mentioned earlier, 7805 is a three terminal device with the three pins. a voltage regulator ic maintains the output voltage at a constant value. pin diagram of 7805 voltage regulator ic. This circuit can built with a. A basic 7805 voltage regulator circuit includes the 7805 ic, input, and output capacitors to stabilize the. 7805 voltage regulator, a member of the 78xx series of fixed linear voltage regulators used to maintain such fluctuations, is a popular voltage regulator integrated circuit (ic).
From userdatapackagings.z22.web.core.windows.net
7805 Ic Circuit Diagram Ic 7805 Connection Diagram a voltage regulator ic maintains the output voltage at a constant value. This circuit generates a 5v regulated supply from ac mains. the circuit diagram of the 7805 voltage regulator is shown below. 7805 voltage regulator, a member of the 78xx series of fixed linear voltage regulators used to maintain such fluctuations, is a popular voltage regulator integrated. Ic 7805 Connection Diagram.
From www.theengineeringprojects.com
Introduction to 7805 The Engineering Projects Ic 7805 Connection Diagram a voltage regulator ic maintains the output voltage at a constant value. As mentioned earlier, 7805 is a three terminal device with the three pins. This circuit generates a 5v regulated supply from ac mains. in this post i have explained how to connect common 78xx voltage regulator ics such as 7805, 7812, 7824 etc for getting fixed. Ic 7805 Connection Diagram.
From www.176iot.com
7805 schematic IOT Wiring Diagram Ic 7805 Connection Diagram in this post i have explained how to connect common 78xx voltage regulator ics such as 7805, 7812, 7824 etc for getting fixed regulated. a voltage regulator ic maintains the output voltage at a constant value. This circuit can built with a. Learn how 7805 can be used as a fixed voltage regulator. pin diagram of 7805. Ic 7805 Connection Diagram.
From playwithcircuit.com
7805 Voltage Regulator IC Pinout, Circuit, and its Working Ic 7805 Connection Diagram A basic 7805 voltage regulator circuit includes the 7805 ic, input, and output capacitors to stabilize the. Learn how 7805 can be used as a fixed voltage regulator. 7805 voltage regulator, a member of the 78xx series of fixed linear voltage regulators used to maintain such fluctuations, is a popular voltage regulator integrated circuit (ic). the circuit diagram of. Ic 7805 Connection Diagram.
From www.eleccircuit.com
7805 datasheet voltage regulator IC Pinout and example circuits Ic 7805 Connection Diagram the circuit diagram of the 7805 voltage regulator is shown below. This circuit generates a 5v regulated supply from ac mains. 7805 voltage regulator, a member of the 78xx series of fixed linear voltage regulators used to maintain such fluctuations, is a popular voltage regulator integrated circuit (ic). the 7805 voltage regulator ic is a commonly used voltage. Ic 7805 Connection Diagram.
From www.jotrin.kr
7805 Voltage Regulator IC Pinout, Circuit, Datasheet, and Uses Jotrin Electronics Ic 7805 Connection Diagram pin diagram of 7805 voltage regulator ic. Learn how 7805 can be used as a fixed voltage regulator. 7805 voltage regulator, a member of the 78xx series of fixed linear voltage regulators used to maintain such fluctuations, is a popular voltage regulator integrated circuit (ic). This circuit generates a 5v regulated supply from ac mains. This circuit can built. Ic 7805 Connection Diagram.
From www.researchcell.com
7805 Pin Configuration and Circuit Ic 7805 Connection Diagram 7805 voltage regulator, a member of the 78xx series of fixed linear voltage regulators used to maintain such fluctuations, is a popular voltage regulator integrated circuit (ic). a voltage regulator ic maintains the output voltage at a constant value. A basic 7805 voltage regulator circuit includes the 7805 ic, input, and output capacitors to stabilize the. This circuit generates. Ic 7805 Connection Diagram.
From www.youtube.com
7805 ic circuit diagram, wiring, pin details, YouTube Ic 7805 Connection Diagram This circuit can built with a. the circuit diagram of the 7805 voltage regulator is shown below. a voltage regulator ic maintains the output voltage at a constant value. pin diagram of 7805 voltage regulator ic. A basic 7805 voltage regulator circuit includes the 7805 ic, input, and output capacitors to stabilize the. As mentioned earlier, 7805. Ic 7805 Connection Diagram.
From www.caretxdigital.com
7805 schematic Wiring Diagram and Schematics Ic 7805 Connection Diagram A basic 7805 voltage regulator circuit includes the 7805 ic, input, and output capacitors to stabilize the. pin diagram of 7805 voltage regulator ic. 7805 voltage regulator, a member of the 78xx series of fixed linear voltage regulators used to maintain such fluctuations, is a popular voltage regulator integrated circuit (ic). in this post i have explained how. Ic 7805 Connection Diagram.
From howtoelectro.plussmiley.com
7805 IC Working/Uses and Simple Explanation Ic 7805 Connection Diagram This circuit generates a 5v regulated supply from ac mains. This circuit can built with a. a voltage regulator ic maintains the output voltage at a constant value. A basic 7805 voltage regulator circuit includes the 7805 ic, input, and output capacitors to stabilize the. the circuit diagram of the 7805 voltage regulator is shown below. Learn how. Ic 7805 Connection Diagram.
From robhosking.com
10+ 7805 Ic Circuit Diagram Robhosking Diagram Ic 7805 Connection Diagram the circuit diagram of the 7805 voltage regulator is shown below. the 7805 voltage regulator ic is a commonly used voltage regulator that finds its application in most of the electronics projects. This circuit can built with a. pin diagram of 7805 voltage regulator ic. a voltage regulator ic maintains the output voltage at a constant. Ic 7805 Connection Diagram.
From howtoelectro.plussmiley.com
7805 IC Working/Uses and Simple Explanation Ic 7805 Connection Diagram in this post i have explained how to connect common 78xx voltage regulator ics such as 7805, 7812, 7824 etc for getting fixed regulated. pin diagram of 7805 voltage regulator ic. As mentioned earlier, 7805 is a three terminal device with the three pins. Learn how 7805 can be used as a fixed voltage regulator. a voltage. Ic 7805 Connection Diagram.
From www.circuitdiagram.co
Ic 7805 Voltage Regulator Circuit Diagram Circuit Diagram Ic 7805 Connection Diagram This circuit can built with a. A basic 7805 voltage regulator circuit includes the 7805 ic, input, and output capacitors to stabilize the. the 7805 voltage regulator ic is a commonly used voltage regulator that finds its application in most of the electronics projects. As mentioned earlier, 7805 is a three terminal device with the three pins. This circuit. Ic 7805 Connection Diagram.
From www.researchcell.com
7805 Pin Configuration and Voltage Regulator Circuit Ic 7805 Connection Diagram the 7805 voltage regulator ic is a commonly used voltage regulator that finds its application in most of the electronics projects. As mentioned earlier, 7805 is a three terminal device with the three pins. pin diagram of 7805 voltage regulator ic. A basic 7805 voltage regulator circuit includes the 7805 ic, input, and output capacitors to stabilize the.. Ic 7805 Connection Diagram.
From circuitagolopetzin.z4.web.core.windows.net
Circuit Diagram Of 7805 Voltage Regulator Ic 7805 Connection Diagram the 7805 voltage regulator ic is a commonly used voltage regulator that finds its application in most of the electronics projects. Learn how 7805 can be used as a fixed voltage regulator. a voltage regulator ic maintains the output voltage at a constant value. This circuit generates a 5v regulated supply from ac mains. A basic 7805 voltage. Ic 7805 Connection Diagram.
From www.electronicshub.org
7805 Voltage Regulator IC Circuit Working and Applications Ic 7805 Connection Diagram the 7805 voltage regulator ic is a commonly used voltage regulator that finds its application in most of the electronics projects. pin diagram of 7805 voltage regulator ic. This circuit generates a 5v regulated supply from ac mains. Learn how 7805 can be used as a fixed voltage regulator. in this post i have explained how to. Ic 7805 Connection Diagram.
From robhosking.com
10+ 7805 Ic Circuit Diagram Robhosking Diagram Ic 7805 Connection Diagram 7805 voltage regulator, a member of the 78xx series of fixed linear voltage regulators used to maintain such fluctuations, is a popular voltage regulator integrated circuit (ic). pin diagram of 7805 voltage regulator ic. in this post i have explained how to connect common 78xx voltage regulator ics such as 7805, 7812, 7824 etc for getting fixed regulated.. Ic 7805 Connection Diagram.
From wiringpictures.net
Understanding the 7805 Voltage Regulator Circuit Diagram and Operation Ic 7805 Connection Diagram This circuit generates a 5v regulated supply from ac mains. 7805 voltage regulator, a member of the 78xx series of fixed linear voltage regulators used to maintain such fluctuations, is a popular voltage regulator integrated circuit (ic). a voltage regulator ic maintains the output voltage at a constant value. the 7805 voltage regulator ic is a commonly used. Ic 7805 Connection Diagram.
From www.aflahsentosa.com
Cara Memasang IC 7805 yang Benar Aflah Sentosa Ic 7805 Connection Diagram 7805 voltage regulator, a member of the 78xx series of fixed linear voltage regulators used to maintain such fluctuations, is a popular voltage regulator integrated circuit (ic). a voltage regulator ic maintains the output voltage at a constant value. This circuit generates a 5v regulated supply from ac mains. in this post i have explained how to connect. Ic 7805 Connection Diagram.
From www.next.gr
7805 circuit diagram under Repositorycircuits 33552 Next.gr Ic 7805 Connection Diagram the 7805 voltage regulator ic is a commonly used voltage regulator that finds its application in most of the electronics projects. A basic 7805 voltage regulator circuit includes the 7805 ic, input, and output capacitors to stabilize the. 7805 voltage regulator, a member of the 78xx series of fixed linear voltage regulators used to maintain such fluctuations, is a. Ic 7805 Connection Diagram.
From mavink.com
7805 Pinout Diagram Ic 7805 Connection Diagram pin diagram of 7805 voltage regulator ic. This circuit generates a 5v regulated supply from ac mains. This circuit can built with a. 7805 voltage regulator, a member of the 78xx series of fixed linear voltage regulators used to maintain such fluctuations, is a popular voltage regulator integrated circuit (ic). Learn how 7805 can be used as a fixed. Ic 7805 Connection Diagram.
From hinahanap6dschematic.z21.web.core.windows.net
Ic 7805 Datasheet Pdf Ic 7805 Connection Diagram Learn how 7805 can be used as a fixed voltage regulator. A basic 7805 voltage regulator circuit includes the 7805 ic, input, and output capacitors to stabilize the. As mentioned earlier, 7805 is a three terminal device with the three pins. 7805 voltage regulator, a member of the 78xx series of fixed linear voltage regulators used to maintain such fluctuations,. Ic 7805 Connection Diagram.
From wiringpictures.net
Understanding the 7805 Voltage Regulator Circuit Diagram and Operation Ic 7805 Connection Diagram the circuit diagram of the 7805 voltage regulator is shown below. in this post i have explained how to connect common 78xx voltage regulator ics such as 7805, 7812, 7824 etc for getting fixed regulated. the 7805 voltage regulator ic is a commonly used voltage regulator that finds its application in most of the electronics projects. . Ic 7805 Connection Diagram.
From technical363.blogspot.com
Technical Tips voltage regulator ic 7805 Ic 7805 Connection Diagram 7805 voltage regulator, a member of the 78xx series of fixed linear voltage regulators used to maintain such fluctuations, is a popular voltage regulator integrated circuit (ic). the 7805 voltage regulator ic is a commonly used voltage regulator that finds its application in most of the electronics projects. pin diagram of 7805 voltage regulator ic. the circuit. Ic 7805 Connection Diagram.
From wiringpictures.net
Understanding the 7805 Voltage Regulator Circuit Diagram and Operation Ic 7805 Connection Diagram pin diagram of 7805 voltage regulator ic. 7805 voltage regulator, a member of the 78xx series of fixed linear voltage regulators used to maintain such fluctuations, is a popular voltage regulator integrated circuit (ic). Learn how 7805 can be used as a fixed voltage regulator. the 7805 voltage regulator ic is a commonly used voltage regulator that finds. Ic 7805 Connection Diagram.
From www.tpsearchtool.com
Ic 7805 Internal Circuit Diagram Wiring View And Schematics Diagram Images Ic 7805 Connection Diagram This circuit can built with a. This circuit generates a 5v regulated supply from ac mains. in this post i have explained how to connect common 78xx voltage regulator ics such as 7805, 7812, 7824 etc for getting fixed regulated. a voltage regulator ic maintains the output voltage at a constant value. Learn how 7805 can be used. Ic 7805 Connection Diagram.
From schematicdbpatty.z13.web.core.windows.net
Ic 7805 Circuit Diagram Ic 7805 Connection Diagram This circuit generates a 5v regulated supply from ac mains. 7805 voltage regulator, a member of the 78xx series of fixed linear voltage regulators used to maintain such fluctuations, is a popular voltage regulator integrated circuit (ic). This circuit can built with a. in this post i have explained how to connect common 78xx voltage regulator ics such as. Ic 7805 Connection Diagram.
From engineenginegarland.z6.web.core.windows.net
Ic 7805 Internal Circuit Diagram Ic 7805 Connection Diagram a voltage regulator ic maintains the output voltage at a constant value. This circuit can built with a. A basic 7805 voltage regulator circuit includes the 7805 ic, input, and output capacitors to stabilize the. the circuit diagram of the 7805 voltage regulator is shown below. This circuit generates a 5v regulated supply from ac mains. pin. Ic 7805 Connection Diagram.
From mavink.com
7805 Voltage Regulator Wiring Ic 7805 Connection Diagram This circuit can built with a. the 7805 voltage regulator ic is a commonly used voltage regulator that finds its application in most of the electronics projects. a voltage regulator ic maintains the output voltage at a constant value. pin diagram of 7805 voltage regulator ic. the circuit diagram of the 7805 voltage regulator is shown. Ic 7805 Connection Diagram.
From circuitmanualkohler.z19.web.core.windows.net
7805 Ic Circuit Diagram Ic 7805 Connection Diagram This circuit generates a 5v regulated supply from ac mains. the circuit diagram of the 7805 voltage regulator is shown below. This circuit can built with a. a voltage regulator ic maintains the output voltage at a constant value. 7805 voltage regulator, a member of the 78xx series of fixed linear voltage regulators used to maintain such fluctuations,. Ic 7805 Connection Diagram.
From www.tpsearchtool.com
7805 Datasheet Voltage Regulator Ic Pinout And Example Images Ic 7805 Connection Diagram pin diagram of 7805 voltage regulator ic. Learn how 7805 can be used as a fixed voltage regulator. A basic 7805 voltage regulator circuit includes the 7805 ic, input, and output capacitors to stabilize the. the circuit diagram of the 7805 voltage regulator is shown below. This circuit can built with a. in this post i have. Ic 7805 Connection Diagram.
From hubpages.com
IC 7805 Voltage Regulator HubPages Ic 7805 Connection Diagram in this post i have explained how to connect common 78xx voltage regulator ics such as 7805, 7812, 7824 etc for getting fixed regulated. the circuit diagram of the 7805 voltage regulator is shown below. Learn how 7805 can be used as a fixed voltage regulator. a voltage regulator ic maintains the output voltage at a constant. Ic 7805 Connection Diagram.
From hubpages.com
IC 7805 Voltage Regulator HubPages Ic 7805 Connection Diagram the circuit diagram of the 7805 voltage regulator is shown below. the 7805 voltage regulator ic is a commonly used voltage regulator that finds its application in most of the electronics projects. This circuit can built with a. a voltage regulator ic maintains the output voltage at a constant value. Learn how 7805 can be used as. Ic 7805 Connection Diagram.
From diagramprogramaapoyot5.z22.web.core.windows.net
Circuit Diagram Of 7805 Voltage Regulator Ic 7805 Connection Diagram As mentioned earlier, 7805 is a three terminal device with the three pins. 7805 voltage regulator, a member of the 78xx series of fixed linear voltage regulators used to maintain such fluctuations, is a popular voltage regulator integrated circuit (ic). the circuit diagram of the 7805 voltage regulator is shown below. in this post i have explained how. Ic 7805 Connection Diagram.
From www.theengineeringprojects.com
Introduction to 7805 The Engineering Projects Ic 7805 Connection Diagram As mentioned earlier, 7805 is a three terminal device with the three pins. the 7805 voltage regulator ic is a commonly used voltage regulator that finds its application in most of the electronics projects. Learn how 7805 can be used as a fixed voltage regulator. A basic 7805 voltage regulator circuit includes the 7805 ic, input, and output capacitors. Ic 7805 Connection Diagram.