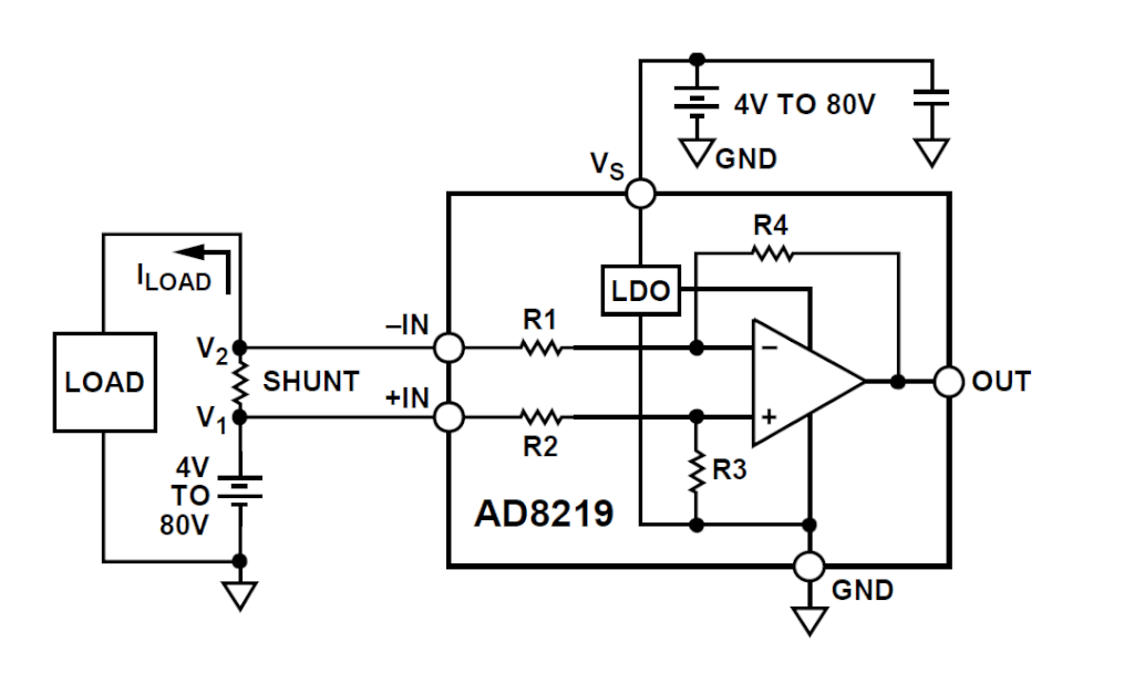
What Is Shunt Current Sensor . Current sense amplifiers, also called current shunt monitors, are specialized differential amplifiers with a precisely matched resistive gain network. This is a resistor of a small value (a few milliohms), highly precise, and. Make the input traces as short as possible. Shunt resistor type current sensor is mainly used for measuring dc current. Once a dc current is supplied throughout a resistor , then the voltage will be produced across the resistor,. Make the input traces as balanced as. The first approach is using a current sensor resistor, which is also called a shunt resistor or resistive shunt. This article introduces the ideas of current shunt sensing, some current shunt ics, considerations when designing a current shunt monitor, and applications. The shunt current sensor, also known as sense resistor is similar to a basic resistor but with very low resistance value. The benefit of shunt based current sensing is that it allows for industry leading accuracy, immunity to magnetic interference, scalability and small.
from www.eeweb.com
The shunt current sensor, also known as sense resistor is similar to a basic resistor but with very low resistance value. The benefit of shunt based current sensing is that it allows for industry leading accuracy, immunity to magnetic interference, scalability and small. Current sense amplifiers, also called current shunt monitors, are specialized differential amplifiers with a precisely matched resistive gain network. This article introduces the ideas of current shunt sensing, some current shunt ics, considerations when designing a current shunt monitor, and applications. The first approach is using a current sensor resistor, which is also called a shunt resistor or resistive shunt. Shunt resistor type current sensor is mainly used for measuring dc current. This is a resistor of a small value (a few milliohms), highly precise, and. Make the input traces as short as possible. Make the input traces as balanced as. Once a dc current is supplied throughout a resistor , then the voltage will be produced across the resistor,.
Unidirectional Current Shunt Monitor EE
What Is Shunt Current Sensor The shunt current sensor, also known as sense resistor is similar to a basic resistor but with very low resistance value. The first approach is using a current sensor resistor, which is also called a shunt resistor or resistive shunt. Make the input traces as short as possible. The shunt current sensor, also known as sense resistor is similar to a basic resistor but with very low resistance value. This article introduces the ideas of current shunt sensing, some current shunt ics, considerations when designing a current shunt monitor, and applications. The benefit of shunt based current sensing is that it allows for industry leading accuracy, immunity to magnetic interference, scalability and small. Current sense amplifiers, also called current shunt monitors, are specialized differential amplifiers with a precisely matched resistive gain network. This is a resistor of a small value (a few milliohms), highly precise, and. Once a dc current is supplied throughout a resistor , then the voltage will be produced across the resistor,. Shunt resistor type current sensor is mainly used for measuring dc current. Make the input traces as balanced as.
From www.l-com.com
DC current shunt current sensor, Detection range 020A, working voltage What Is Shunt Current Sensor The shunt current sensor, also known as sense resistor is similar to a basic resistor but with very low resistance value. Shunt resistor type current sensor is mainly used for measuring dc current. The benefit of shunt based current sensing is that it allows for industry leading accuracy, immunity to magnetic interference, scalability and small. Make the input traces as. What Is Shunt Current Sensor.
From electronics360.globalspec.com
Measuring the differences Shuntbased sensing technology vs. What Is Shunt Current Sensor The benefit of shunt based current sensing is that it allows for industry leading accuracy, immunity to magnetic interference, scalability and small. The shunt current sensor, also known as sense resistor is similar to a basic resistor but with very low resistance value. Make the input traces as balanced as. This is a resistor of a small value (a few. What Is Shunt Current Sensor.
From www.suncall.co.jp
Current sensor Shunt sensor solution SUNCALL What Is Shunt Current Sensor Make the input traces as short as possible. This article introduces the ideas of current shunt sensing, some current shunt ics, considerations when designing a current shunt monitor, and applications. The shunt current sensor, also known as sense resistor is similar to a basic resistor but with very low resistance value. Make the input traces as balanced as. The benefit. What Is Shunt Current Sensor.
From www.youtube.com
Measure current with a shunt resistor and DMM voltmeter YouTube What Is Shunt Current Sensor This is a resistor of a small value (a few milliohms), highly precise, and. Make the input traces as balanced as. This article introduces the ideas of current shunt sensing, some current shunt ics, considerations when designing a current shunt monitor, and applications. The shunt current sensor, also known as sense resistor is similar to a basic resistor but with. What Is Shunt Current Sensor.
From www.electronicpro.co.za
FL2 Shunt 1000A 75mV Current Sensor DC Current Shunt Slotted Shunt Am What Is Shunt Current Sensor The shunt current sensor, also known as sense resistor is similar to a basic resistor but with very low resistance value. The benefit of shunt based current sensing is that it allows for industry leading accuracy, immunity to magnetic interference, scalability and small. This is a resistor of a small value (a few milliohms), highly precise, and. The first approach. What Is Shunt Current Sensor.
From www.suncall.co.jp
SCR Sensor Current sensor Shunt sensor solution SUNCALL What Is Shunt Current Sensor Once a dc current is supplied throughout a resistor , then the voltage will be produced across the resistor,. Current sense amplifiers, also called current shunt monitors, are specialized differential amplifiers with a precisely matched resistive gain network. Make the input traces as balanced as. This article introduces the ideas of current shunt sensing, some current shunt ics, considerations when. What Is Shunt Current Sensor.
From www.holley.com
AEM EV 308500 Shunt Current Sensor What Is Shunt Current Sensor Shunt resistor type current sensor is mainly used for measuring dc current. The first approach is using a current sensor resistor, which is also called a shunt resistor or resistive shunt. Make the input traces as balanced as. This article introduces the ideas of current shunt sensing, some current shunt ics, considerations when designing a current shunt monitor, and applications.. What Is Shunt Current Sensor.
From www.powerelectronicsnews.com
Active shunts to accurately measure currents in highpower industrial What Is Shunt Current Sensor This article introduces the ideas of current shunt sensing, some current shunt ics, considerations when designing a current shunt monitor, and applications. The benefit of shunt based current sensing is that it allows for industry leading accuracy, immunity to magnetic interference, scalability and small. This is a resistor of a small value (a few milliohms), highly precise, and. Make the. What Is Shunt Current Sensor.
From riedon.com
Current Sense Resistors Shunt Resistors What Is Shunt Current Sensor Once a dc current is supplied throughout a resistor , then the voltage will be produced across the resistor,. This is a resistor of a small value (a few milliohms), highly precise, and. Make the input traces as short as possible. The shunt current sensor, also known as sense resistor is similar to a basic resistor but with very low. What Is Shunt Current Sensor.
From www.electricity-magnetism.org
Shunt resistor current sensor How it works, Application & Advantages What Is Shunt Current Sensor This is a resistor of a small value (a few milliohms), highly precise, and. Once a dc current is supplied throughout a resistor , then the voltage will be produced across the resistor,. Make the input traces as short as possible. The first approach is using a current sensor resistor, which is also called a shunt resistor or resistive shunt.. What Is Shunt Current Sensor.
From calibrationawareness.com
Important Use of a Current Shunt in Electrical Calibration What Is Shunt Current Sensor The first approach is using a current sensor resistor, which is also called a shunt resistor or resistive shunt. The shunt current sensor, also known as sense resistor is similar to a basic resistor but with very low resistance value. This is a resistor of a small value (a few milliohms), highly precise, and. Shunt resistor type current sensor is. What Is Shunt Current Sensor.
From www.solar4rvs.com.au
BMS Current Sensor Shunt 300A 50mV What Is Shunt Current Sensor The shunt current sensor, also known as sense resistor is similar to a basic resistor but with very low resistance value. The benefit of shunt based current sensing is that it allows for industry leading accuracy, immunity to magnetic interference, scalability and small. Once a dc current is supplied throughout a resistor , then the voltage will be produced across. What Is Shunt Current Sensor.
From www.steinair.com
Sensor, Current Shunt,060 Amp Steinair Inc. What Is Shunt Current Sensor Shunt resistor type current sensor is mainly used for measuring dc current. Make the input traces as short as possible. Current sense amplifiers, also called current shunt monitors, are specialized differential amplifiers with a precisely matched resistive gain network. The first approach is using a current sensor resistor, which is also called a shunt resistor or resistive shunt. This is. What Is Shunt Current Sensor.
From www.engineerlive.com
Current sensor aids shunt design Engineer Live What Is Shunt Current Sensor Make the input traces as balanced as. Shunt resistor type current sensor is mainly used for measuring dc current. Current sense amplifiers, also called current shunt monitors, are specialized differential amplifiers with a precisely matched resistive gain network. The benefit of shunt based current sensing is that it allows for industry leading accuracy, immunity to magnetic interference, scalability and small.. What Is Shunt Current Sensor.
From www.youtube.com
Shunt Current sensor and working Explained Hindi YouTube What Is Shunt Current Sensor Once a dc current is supplied throughout a resistor , then the voltage will be produced across the resistor,. Shunt resistor type current sensor is mainly used for measuring dc current. The first approach is using a current sensor resistor, which is also called a shunt resistor or resistive shunt. This is a resistor of a small value (a few. What Is Shunt Current Sensor.
From ivymetering.en.made-in-china.com
Compact 500A Smart Shunt Current Sensor with RS485 China Shunt What Is Shunt Current Sensor This article introduces the ideas of current shunt sensing, some current shunt ics, considerations when designing a current shunt monitor, and applications. Make the input traces as short as possible. This is a resistor of a small value (a few milliohms), highly precise, and. The benefit of shunt based current sensing is that it allows for industry leading accuracy, immunity. What Is Shunt Current Sensor.
From www.l-com.com
DC current shunt current sensor, Detection range 0300A, working What Is Shunt Current Sensor This is a resistor of a small value (a few milliohms), highly precise, and. The first approach is using a current sensor resistor, which is also called a shunt resistor or resistive shunt. Make the input traces as short as possible. Current sense amplifiers, also called current shunt monitors, are specialized differential amplifiers with a precisely matched resistive gain network.. What Is Shunt Current Sensor.
From www.banggood.com
fl2 shunt 1000a 75mv current sensor dc current shunt slotted shunt What Is Shunt Current Sensor Current sense amplifiers, also called current shunt monitors, are specialized differential amplifiers with a precisely matched resistive gain network. This is a resistor of a small value (a few milliohms), highly precise, and. Make the input traces as short as possible. Make the input traces as balanced as. The shunt current sensor, also known as sense resistor is similar to. What Is Shunt Current Sensor.
From eepower.com
Highpower Smart Shunt Accurately Measures Current New Industry Products What Is Shunt Current Sensor Make the input traces as balanced as. The shunt current sensor, also known as sense resistor is similar to a basic resistor but with very low resistance value. Once a dc current is supplied throughout a resistor , then the voltage will be produced across the resistor,. The first approach is using a current sensor resistor, which is also called. What Is Shunt Current Sensor.
From rsvautomotive.co.uk
Relays Electrical Equipment & Supplies Shunt DC Current Detection What Is Shunt Current Sensor Shunt resistor type current sensor is mainly used for measuring dc current. Make the input traces as balanced as. Current sense amplifiers, also called current shunt monitors, are specialized differential amplifiers with a precisely matched resistive gain network. The first approach is using a current sensor resistor, which is also called a shunt resistor or resistive shunt. Once a dc. What Is Shunt Current Sensor.
From www.eenewseurope.com
Shuntbased current sensor supports solar inverter applications What Is Shunt Current Sensor Make the input traces as balanced as. This is a resistor of a small value (a few milliohms), highly precise, and. The first approach is using a current sensor resistor, which is also called a shunt resistor or resistive shunt. Once a dc current is supplied throughout a resistor , then the voltage will be produced across the resistor,. This. What Is Shunt Current Sensor.
From www.eeweb.com
Unidirectional Current Shunt Monitor EE What Is Shunt Current Sensor The benefit of shunt based current sensing is that it allows for industry leading accuracy, immunity to magnetic interference, scalability and small. Current sense amplifiers, also called current shunt monitors, are specialized differential amplifiers with a precisely matched resistive gain network. Make the input traces as short as possible. The first approach is using a current sensor resistor, which is. What Is Shunt Current Sensor.
From www.aliexpress.com
Fl2 Shunt 200a Current Sensor Current Shunt Slotted Shunt External What Is Shunt Current Sensor This is a resistor of a small value (a few milliohms), highly precise, and. Make the input traces as short as possible. Make the input traces as balanced as. The benefit of shunt based current sensing is that it allows for industry leading accuracy, immunity to magnetic interference, scalability and small. Shunt resistor type current sensor is mainly used for. What Is Shunt Current Sensor.
From www.ablic.com
Comparing Current Sensors Types and Characteristics ABLIC Inc. What Is Shunt Current Sensor Current sense amplifiers, also called current shunt monitors, are specialized differential amplifiers with a precisely matched resistive gain network. The shunt current sensor, also known as sense resistor is similar to a basic resistor but with very low resistance value. The benefit of shunt based current sensing is that it allows for industry leading accuracy, immunity to magnetic interference, scalability. What Is Shunt Current Sensor.
From www.suncall.co.jp
SBCーD300 Current sensor Shunt sensor solution SUNCALL What Is Shunt Current Sensor Make the input traces as short as possible. Shunt resistor type current sensor is mainly used for measuring dc current. The benefit of shunt based current sensing is that it allows for industry leading accuracy, immunity to magnetic interference, scalability and small. The first approach is using a current sensor resistor, which is also called a shunt resistor or resistive. What Is Shunt Current Sensor.
From synacorp.my
50A Current Shunt Sensor What Is Shunt Current Sensor Once a dc current is supplied throughout a resistor , then the voltage will be produced across the resistor,. Make the input traces as short as possible. Current sense amplifiers, also called current shunt monitors, are specialized differential amplifiers with a precisely matched resistive gain network. The first approach is using a current sensor resistor, which is also called a. What Is Shunt Current Sensor.
From www.youtube.com
What is a SHUNT? (Used to measure Current) + How to make a DIY version What Is Shunt Current Sensor Make the input traces as balanced as. This article introduces the ideas of current shunt sensing, some current shunt ics, considerations when designing a current shunt monitor, and applications. The shunt current sensor, also known as sense resistor is similar to a basic resistor but with very low resistance value. This is a resistor of a small value (a few. What Is Shunt Current Sensor.
From rsvautomotive.co.uk
Relays Electrical Equipment & Supplies Shunt DC Current Detection What Is Shunt Current Sensor This article introduces the ideas of current shunt sensing, some current shunt ics, considerations when designing a current shunt monitor, and applications. This is a resistor of a small value (a few milliohms), highly precise, and. Make the input traces as short as possible. The benefit of shunt based current sensing is that it allows for industry leading accuracy, immunity. What Is Shunt Current Sensor.
From labprojectsbd.com
DC Current measurement using Shunt resistor and OpAmp Circuit Lab What Is Shunt Current Sensor The benefit of shunt based current sensing is that it allows for industry leading accuracy, immunity to magnetic interference, scalability and small. Once a dc current is supplied throughout a resistor , then the voltage will be produced across the resistor,. This is a resistor of a small value (a few milliohms), highly precise, and. Make the input traces as. What Is Shunt Current Sensor.
From www-dev.aprsworld.com
Current sense amplifier installed on 100A / 100mV Deltec MKA shunt. What Is Shunt Current Sensor Make the input traces as short as possible. Make the input traces as balanced as. Once a dc current is supplied throughout a resistor , then the voltage will be produced across the resistor,. Current sense amplifiers, also called current shunt monitors, are specialized differential amplifiers with a precisely matched resistive gain network. Shunt resistor type current sensor is mainly. What Is Shunt Current Sensor.
From www.youtube.com
How to Use Shunt Resistance for DC Current Measurement? II DC Shunts What Is Shunt Current Sensor This article introduces the ideas of current shunt sensing, some current shunt ics, considerations when designing a current shunt monitor, and applications. The first approach is using a current sensor resistor, which is also called a shunt resistor or resistive shunt. The shunt current sensor, also known as sense resistor is similar to a basic resistor but with very low. What Is Shunt Current Sensor.
From www.holley.com
AEM EV 308500 Shunt Current Sensor What Is Shunt Current Sensor Once a dc current is supplied throughout a resistor , then the voltage will be produced across the resistor,. Shunt resistor type current sensor is mainly used for measuring dc current. Make the input traces as balanced as. The benefit of shunt based current sensing is that it allows for industry leading accuracy, immunity to magnetic interference, scalability and small.. What Is Shunt Current Sensor.
From www.holley.com
AEM EV 308500 Shunt Current Sensor What Is Shunt Current Sensor This article introduces the ideas of current shunt sensing, some current shunt ics, considerations when designing a current shunt monitor, and applications. Shunt resistor type current sensor is mainly used for measuring dc current. The first approach is using a current sensor resistor, which is also called a shunt resistor or resistive shunt. Once a dc current is supplied throughout. What Is Shunt Current Sensor.
From riedon.com
Your Essential Guide on How to Use DC Current Shunts Riedon Company Blog What Is Shunt Current Sensor The benefit of shunt based current sensing is that it allows for industry leading accuracy, immunity to magnetic interference, scalability and small. This is a resistor of a small value (a few milliohms), highly precise, and. Once a dc current is supplied throughout a resistor , then the voltage will be produced across the resistor,. The shunt current sensor, also. What Is Shunt Current Sensor.
From www.gps.co.uk
Buy Dynon Current Sensor Shunt 060A (100412000) from Mendelssohns What Is Shunt Current Sensor Once a dc current is supplied throughout a resistor , then the voltage will be produced across the resistor,. Make the input traces as balanced as. Make the input traces as short as possible. The benefit of shunt based current sensing is that it allows for industry leading accuracy, immunity to magnetic interference, scalability and small. The shunt current sensor,. What Is Shunt Current Sensor.