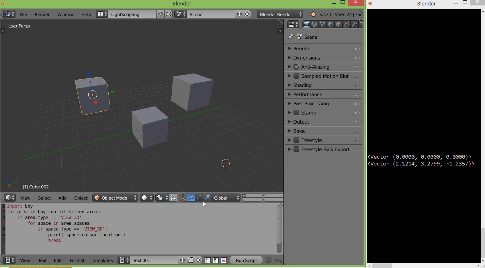
Blender Python Get Cursor Location . But in the “edit mode” the “object. Use the operator's poll method to check for the right. This script (below) allows us to see in real time the point’s coordinates where the mouse hits the activated object. Is there a way to transform these global coordinates to local ones. For the cursor location, there is a shorter alternative. You can get the cursor location with bpy.context.scene.cursor_location. It works well in “object mode”. I am trying to find a way move the cursor to the selected object origin point in screen space. Learn how to get the location of the selected point, edge, face in 3d space using python api and bmesh module. If i’m not mistaken, you can get the 3d cursor location by: All 3d view's cursor location is linked to the scene's, so it can also be accessed from bpy.context.scene : To change the cursor location you just set its values as shown. You can get the cursor location using bpy.context.scene.cursor_location. You get the area and the region from the context argument (passed to the invoke / execute / poll method of the operator).
from linuxtut.com
Use the operator's poll method to check for the right. Learn how to get the location of the selected point, edge, face in 3d space using python api and bmesh module. For the cursor location, there is a shorter alternative. It works well in “object mode”. Is there a way to transform these global coordinates to local ones. If i’m not mistaken, you can get the 3d cursor location by: You can get the cursor location using bpy.context.scene.cursor_location. You can get the cursor location with bpy.context.scene.cursor_location. To change the cursor location you just set its values as shown. All 3d view's cursor location is linked to the scene's, so it can also be accessed from bpy.context.scene :
Blender Python API in Houdini (Python 3)
Blender Python Get Cursor Location It works well in “object mode”. This script (below) allows us to see in real time the point’s coordinates where the mouse hits the activated object. Use the operator's poll method to check for the right. But in the “edit mode” the “object. Learn how to get the location of the selected point, edge, face in 3d space using python api and bmesh module. I am trying to find a way move the cursor to the selected object origin point in screen space. You can get the cursor location using bpy.context.scene.cursor_location. It works well in “object mode”. All 3d view's cursor location is linked to the scene's, so it can also be accessed from bpy.context.scene : You can get the cursor location with bpy.context.scene.cursor_location. If i’m not mistaken, you can get the 3d cursor location by: To change the cursor location you just set its values as shown. Is there a way to transform these global coordinates to local ones. For the cursor location, there is a shorter alternative. You get the area and the region from the context argument (passed to the invoke / execute / poll method of the operator).
From blenderzen.com
Blender Python Studio Setup Discover Learn Create Blender Python Get Cursor Location I am trying to find a way move the cursor to the selected object origin point in screen space. This script (below) allows us to see in real time the point’s coordinates where the mouse hits the activated object. For the cursor location, there is a shorter alternative. It works well in “object mode”. But in the “edit mode” the. Blender Python Get Cursor Location.
From blender.stackexchange.com
python How to use script get event 3D Cursor(Position) change in Blender Python Get Cursor Location You can get the cursor location with bpy.context.scene.cursor_location. This script (below) allows us to see in real time the point’s coordinates where the mouse hits the activated object. To change the cursor location you just set its values as shown. Is there a way to transform these global coordinates to local ones. For the cursor location, there is a shorter. Blender Python Get Cursor Location.
From www.youtube.com
BGE7 Python in Blender Game Engine Mouse Cursor Position Linux Blender Python Get Cursor Location I am trying to find a way move the cursor to the selected object origin point in screen space. Is there a way to transform these global coordinates to local ones. But in the “edit mode” the “object. To change the cursor location you just set its values as shown. You can get the cursor location with bpy.context.scene.cursor_location. All 3d. Blender Python Get Cursor Location.
From github.com
GitHub IbyA/3DCursorAutoVisibility Blender Python Addon. Shows Blender Python Get Cursor Location You can get the cursor location using bpy.context.scene.cursor_location. It works well in “object mode”. This script (below) allows us to see in real time the point’s coordinates where the mouse hits the activated object. But in the “edit mode” the “object. You can get the cursor location with bpy.context.scene.cursor_location. I am trying to find a way move the cursor to. Blender Python Get Cursor Location.
From blender.stackexchange.com
python Move selected mesh items to cursor in defined axis Blender Blender Python Get Cursor Location You get the area and the region from the context argument (passed to the invoke / execute / poll method of the operator). I am trying to find a way move the cursor to the selected object origin point in screen space. It works well in “object mode”. If i’m not mistaken, you can get the 3d cursor location by:. Blender Python Get Cursor Location.
From exyopfgjs.blob.core.windows.net
Blender Python Get Faces at Harry Newman blog Blender Python Get Cursor Location For the cursor location, there is a shorter alternative. I am trying to find a way move the cursor to the selected object origin point in screen space. It works well in “object mode”. This script (below) allows us to see in real time the point’s coordinates where the mouse hits the activated object. You can get the cursor location. Blender Python Get Cursor Location.
From bazaar.blendernation.com
Create a Custom Blender Panel with less than 50 lines of Python code Blender Python Get Cursor Location This script (below) allows us to see in real time the point’s coordinates where the mouse hits the activated object. Is there a way to transform these global coordinates to local ones. Use the operator's poll method to check for the right. It works well in “object mode”. You can get the cursor location using bpy.context.scene.cursor_location. You can get the. Blender Python Get Cursor Location.
From blenderartists.org
How to place Cursor to the centre? Basics & Interface Blender Blender Python Get Cursor Location You get the area and the region from the context argument (passed to the invoke / execute / poll method of the operator). If i’m not mistaken, you can get the 3d cursor location by: This script (below) allows us to see in real time the point’s coordinates where the mouse hits the activated object. Use the operator's poll method. Blender Python Get Cursor Location.
From www.youtube.com
Blender Python Tutorial How to Use Geometry Nodes to Split and Animate Blender Python Get Cursor Location I am trying to find a way move the cursor to the selected object origin point in screen space. To change the cursor location you just set its values as shown. All 3d view's cursor location is linked to the scene's, so it can also be accessed from bpy.context.scene : Use the operator's poll method to check for the right.. Blender Python Get Cursor Location.
From bazaar.blendernation.com
Beginner Python Exercise in Blender Simple cube location animation Blender Python Get Cursor Location All 3d view's cursor location is linked to the scene's, so it can also be accessed from bpy.context.scene : Is there a way to transform these global coordinates to local ones. If i’m not mistaken, you can get the 3d cursor location by: To change the cursor location you just set its values as shown. You can get the cursor. Blender Python Get Cursor Location.
From blenderartists.org
How to use Python script to precisely Rotate and align object with 3D Blender Python Get Cursor Location I am trying to find a way move the cursor to the selected object origin point in screen space. It works well in “object mode”. Learn how to get the location of the selected point, edge, face in 3d space using python api and bmesh module. Is there a way to transform these global coordinates to local ones. For the. Blender Python Get Cursor Location.
From blender.stackexchange.com
python How to access the 3D cursor with 'Local View' support Blender Python Get Cursor Location Use the operator's poll method to check for the right. Learn how to get the location of the selected point, edge, face in 3d space using python api and bmesh module. It works well in “object mode”. All 3d view's cursor location is linked to the scene's, so it can also be accessed from bpy.context.scene : But in the “edit. Blender Python Get Cursor Location.
From medium.com
Setting up Blender 2.80 for Development with Python Blender Python Get Cursor Location You get the area and the region from the context argument (passed to the invoke / execute / poll method of the operator). You can get the cursor location using bpy.context.scene.cursor_location. All 3d view's cursor location is linked to the scene's, so it can also be accessed from bpy.context.scene : To change the cursor location you just set its values. Blender Python Get Cursor Location.
From blender.stackexchange.com
scripting UV 2d cursor and vertex coordinates from python script in Blender Python Get Cursor Location You can get the cursor location using bpy.context.scene.cursor_location. Is there a way to transform these global coordinates to local ones. Use the operator's poll method to check for the right. Learn how to get the location of the selected point, edge, face in 3d space using python api and bmesh module. You get the area and the region from the. Blender Python Get Cursor Location.
From www.youtube.com
Blender Python Tutorial Linking Objects Across .blend Files YouTube Blender Python Get Cursor Location To change the cursor location you just set its values as shown. You get the area and the region from the context argument (passed to the invoke / execute / poll method of the operator). If i’m not mistaken, you can get the 3d cursor location by: It works well in “object mode”. For the cursor location, there is a. Blender Python Get Cursor Location.
From blenderartists.org
Script to attach panel to mouse cursor Python Support Blender Blender Python Get Cursor Location This script (below) allows us to see in real time the point’s coordinates where the mouse hits the activated object. But in the “edit mode” the “object. For the cursor location, there is a shorter alternative. You can get the cursor location using bpy.context.scene.cursor_location. Is there a way to transform these global coordinates to local ones. It works well in. Blender Python Get Cursor Location.
From blog.imeshh.com
How to move 3D cursor in Blender And other tricks! iMeshh Blender Python Get Cursor Location I am trying to find a way move the cursor to the selected object origin point in screen space. To change the cursor location you just set its values as shown. All 3d view's cursor location is linked to the scene's, so it can also be accessed from bpy.context.scene : You can get the cursor location using bpy.context.scene.cursor_location. But in. Blender Python Get Cursor Location.
From blender.stackexchange.com
python How to make this Mouse Cursor Script work in Blender 2.74 Blender Python Get Cursor Location You can get the cursor location with bpy.context.scene.cursor_location. I am trying to find a way move the cursor to the selected object origin point in screen space. To change the cursor location you just set its values as shown. It works well in “object mode”. Use the operator's poll method to check for the right. You can get the cursor. Blender Python Get Cursor Location.
From demando.io
Create 3D objects and animations in Blender with Python API Blender Python Get Cursor Location Learn how to get the location of the selected point, edge, face in 3d space using python api and bmesh module. This script (below) allows us to see in real time the point’s coordinates where the mouse hits the activated object. All 3d view's cursor location is linked to the scene's, so it can also be accessed from bpy.context.scene :. Blender Python Get Cursor Location.
From prosperocoder.com
How to Spawn Objects at Specific Locations with Python in Blender Blender Python Get Cursor Location This script (below) allows us to see in real time the point’s coordinates where the mouse hits the activated object. If i’m not mistaken, you can get the 3d cursor location by: Is there a way to transform these global coordinates to local ones. Use the operator's poll method to check for the right. To change the cursor location you. Blender Python Get Cursor Location.
From hum3d.com
The 3D Cursor in Blender What it is, How to use it, and Best Practices Blender Python Get Cursor Location You can get the cursor location with bpy.context.scene.cursor_location. All 3d view's cursor location is linked to the scene's, so it can also be accessed from bpy.context.scene : Learn how to get the location of the selected point, edge, face in 3d space using python api and bmesh module. To change the cursor location you just set its values as shown.. Blender Python Get Cursor Location.
From zenn.dev
PythonでBlenderを操作してみる Blender Python Get Cursor Location You can get the cursor location with bpy.context.scene.cursor_location. Is there a way to transform these global coordinates to local ones. If i’m not mistaken, you can get the 3d cursor location by: I am trying to find a way move the cursor to the selected object origin point in screen space. Use the operator's poll method to check for the. Blender Python Get Cursor Location.
From blenderbasecamp.com
Getting The Cursor Back To The World Origin And Other Cursor Tips Blender Python Get Cursor Location To change the cursor location you just set its values as shown. You can get the cursor location using bpy.context.scene.cursor_location. You can get the cursor location with bpy.context.scene.cursor_location. But in the “edit mode” the “object. Use the operator's poll method to check for the right. You get the area and the region from the context argument (passed to the invoke. Blender Python Get Cursor Location.
From blenderartists.org
Getting the edge closest to the 3D cursor Python Support Blender Blender Python Get Cursor Location All 3d view's cursor location is linked to the scene's, so it can also be accessed from bpy.context.scene : It works well in “object mode”. To change the cursor location you just set its values as shown. You can get the cursor location with bpy.context.scene.cursor_location. Use the operator's poll method to check for the right. This script (below) allows us. Blender Python Get Cursor Location.
From linuxtut.com
Blender Python API in Houdini (Python 3) Blender Python Get Cursor Location You get the area and the region from the context argument (passed to the invoke / execute / poll method of the operator). Learn how to get the location of the selected point, edge, face in 3d space using python api and bmesh module. Is there a way to transform these global coordinates to local ones. Use the operator's poll. Blender Python Get Cursor Location.
From blender.stackexchange.com
python "Selection to Cursor" Why it's not working nomally Blender Blender Python Get Cursor Location You get the area and the region from the context argument (passed to the invoke / execute / poll method of the operator). But in the “edit mode” the “object. I am trying to find a way move the cursor to the selected object origin point in screen space. All 3d view's cursor location is linked to the scene's, so. Blender Python Get Cursor Location.
From stackoverflow.com
python bpy.context.scene.cursor.location doesn't update in for loop Blender Python Get Cursor Location It works well in “object mode”. You can get the cursor location with bpy.context.scene.cursor_location. To change the cursor location you just set its values as shown. All 3d view's cursor location is linked to the scene's, so it can also be accessed from bpy.context.scene : Use the operator's poll method to check for the right. If i’m not mistaken, you. Blender Python Get Cursor Location.
From blenderartists.org
Cursor Rotation in a modal in edit mode Python Support Blender Blender Python Get Cursor Location Use the operator's poll method to check for the right. Learn how to get the location of the selected point, edge, face in 3d space using python api and bmesh module. But in the “edit mode” the “object. All 3d view's cursor location is linked to the scene's, so it can also be accessed from bpy.context.scene : I am trying. Blender Python Get Cursor Location.
From blender.stackexchange.com
scripting How do I snap the 2D cursor to the origin point using Blender Python Get Cursor Location Learn how to get the location of the selected point, edge, face in 3d space using python api and bmesh module. You can get the cursor location with bpy.context.scene.cursor_location. For the cursor location, there is a shorter alternative. It works well in “object mode”. To change the cursor location you just set its values as shown. You get the area. Blender Python Get Cursor Location.
From blender.stackexchange.com
python Set 3D cursor to selected when scaling vertex groups Blender Blender Python Get Cursor Location If i’m not mistaken, you can get the 3d cursor location by: You can get the cursor location with bpy.context.scene.cursor_location. You get the area and the region from the context argument (passed to the invoke / execute / poll method of the operator). All 3d view's cursor location is linked to the scene's, so it can also be accessed from. Blender Python Get Cursor Location.
From blender.stackexchange.com
python Blender Game How do I start the game with the cursor Blender Python Get Cursor Location This script (below) allows us to see in real time the point’s coordinates where the mouse hits the activated object. To change the cursor location you just set its values as shown. Is there a way to transform these global coordinates to local ones. It works well in “object mode”. But in the “edit mode” the “object. You can get. Blender Python Get Cursor Location.
From b3d.interplanety.org
Changing mouse cursor in Blender Blender Python Get Cursor Location Is there a way to transform these global coordinates to local ones. If i’m not mistaken, you can get the 3d cursor location by: For the cursor location, there is a shorter alternative. All 3d view's cursor location is linked to the scene's, so it can also be accessed from bpy.context.scene : You can get the cursor location using bpy.context.scene.cursor_location.. Blender Python Get Cursor Location.
From unolaboratory.com
Blenderの「編集モード」をPythonで自在に操ろう!必須のテクニック7選 Blender Python Get Cursor Location For the cursor location, there is a shorter alternative. You get the area and the region from the context argument (passed to the invoke / execute / poll method of the operator). You can get the cursor location using bpy.context.scene.cursor_location. I am trying to find a way move the cursor to the selected object origin point in screen space. You. Blender Python Get Cursor Location.
From blender.stackexchange.com
python "Selection to Cursor" Why it's not working nomally Blender Blender Python Get Cursor Location All 3d view's cursor location is linked to the scene's, so it can also be accessed from bpy.context.scene : You can get the cursor location with bpy.context.scene.cursor_location. To change the cursor location you just set its values as shown. You get the area and the region from the context argument (passed to the invoke / execute / poll method of. Blender Python Get Cursor Location.
From blenderzen.com
3D Cursor in Blender Guide Discover Learn Create Blender Python Get Cursor Location Is there a way to transform these global coordinates to local ones. It works well in “object mode”. Learn how to get the location of the selected point, edge, face in 3d space using python api and bmesh module. For the cursor location, there is a shorter alternative. You can get the cursor location with bpy.context.scene.cursor_location. Use the operator's poll. Blender Python Get Cursor Location.