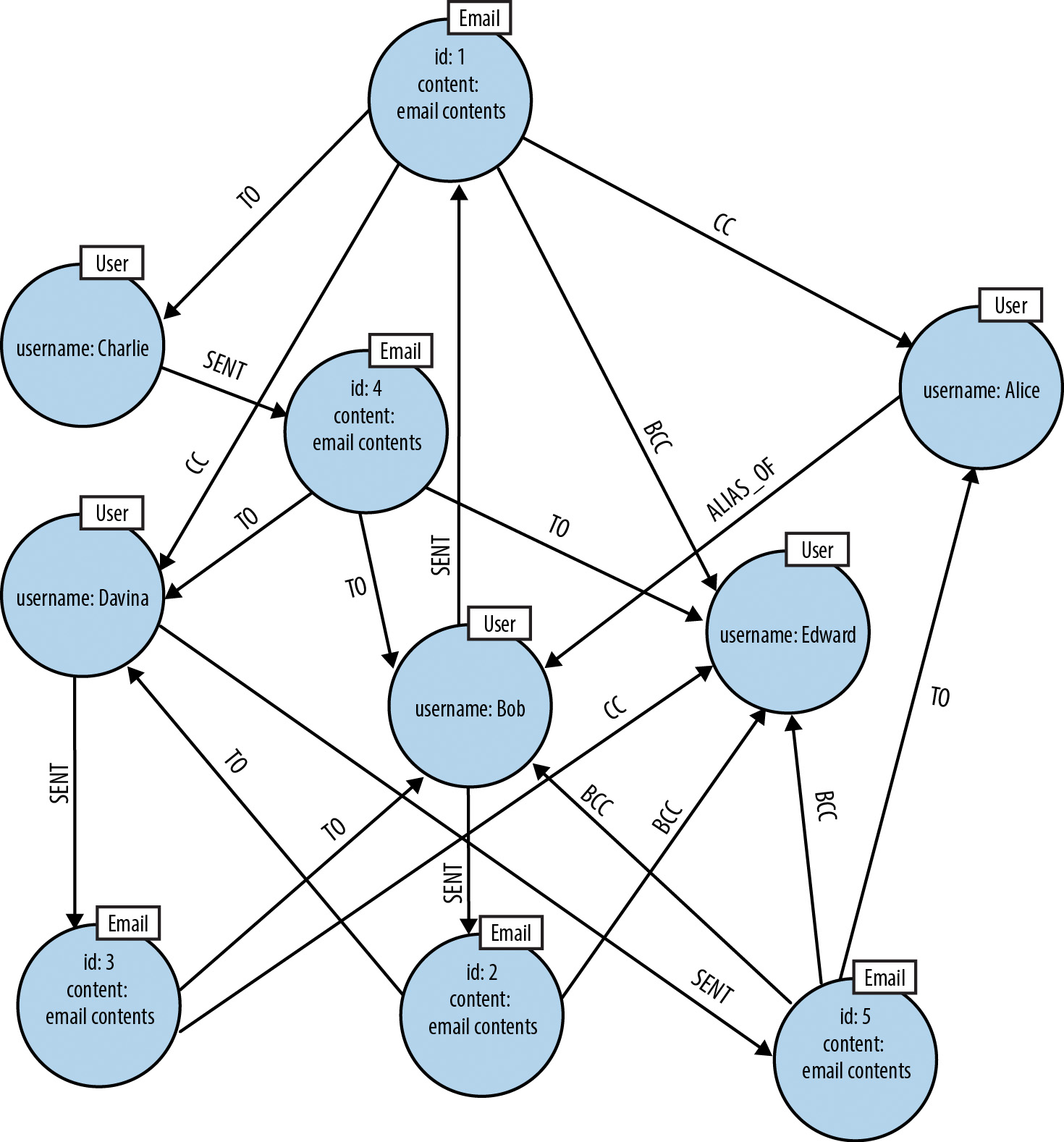
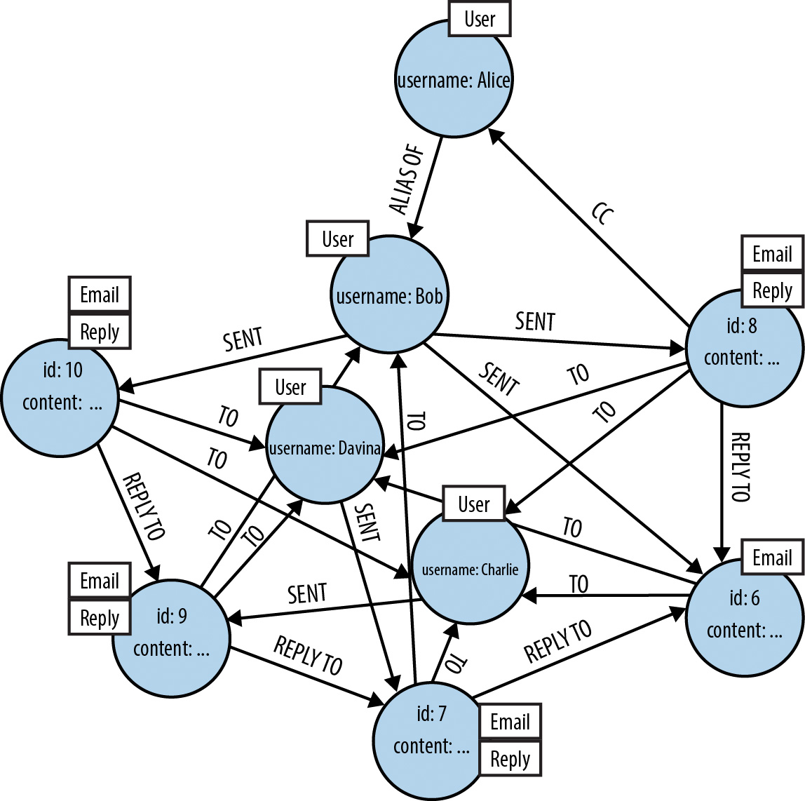
Graph Database Model . In a graph database, data is stored as nodes and edges, where nodes represent entities and edges represent the relationships between those entities. In contrast to relational and nosql databases, graph databases store data. This guide covers the basics of nodes, links, properties and identity resolution for graph visualization. 27 rows a graph database (gdb) is a database that uses graph structures for semantic queries with nodes, edges, and properties to represent and. Compare and contrast graph and relational data. When you want a cohesive picture of your big data, including the connections between elements, you need a graph database. Learn how to model data for graph technology using a simple and intuitive approach. Neo4j is a native graph database, which means that it implements a true graph model all the way down to the storage level. Learn what a graph database is, how it differs from a relational database, and what are its core components: You will be introduced to the basic process of designing a graph data model that can answer a wide range of business questions across a variety of domains. Explore practical examples of graph databases and. A graph database is a type of nosql database that is designed to handle data with complex relationships and interconnections. The data is stored as you. This guide is designed to walk you through the graph data modeling lifecycle of neo4j.
from neo4j.com
A graph database is a type of nosql database that is designed to handle data with complex relationships and interconnections. In a graph database, data is stored as nodes and edges, where nodes represent entities and edges represent the relationships between those entities. Learn what a graph database is, how it differs from a relational database, and what are its core components: Explore practical examples of graph databases and. This guide covers the basics of nodes, links, properties and identity resolution for graph visualization. Compare and contrast graph and relational data. When you want a cohesive picture of your big data, including the connections between elements, you need a graph database. The data is stored as you. In contrast to relational and nosql databases, graph databases store data. You will be introduced to the basic process of designing a graph data model that can answer a wide range of business questions across a variety of domains.
Graph Databases for Beginners The Basics of Data Modeling Neo4j Graph Database Platform
Graph Database Model Compare and contrast graph and relational data. When you want a cohesive picture of your big data, including the connections between elements, you need a graph database. You will be introduced to the basic process of designing a graph data model that can answer a wide range of business questions across a variety of domains. Compare and contrast graph and relational data. In contrast to relational and nosql databases, graph databases store data. Learn how to model data for graph technology using a simple and intuitive approach. Learn what a graph database is, how it differs from a relational database, and what are its core components: Neo4j is a native graph database, which means that it implements a true graph model all the way down to the storage level. This guide is designed to walk you through the graph data modeling lifecycle of neo4j. The data is stored as you. Explore practical examples of graph databases and. This guide covers the basics of nodes, links, properties and identity resolution for graph visualization. A graph database is a type of nosql database that is designed to handle data with complex relationships and interconnections. 27 rows a graph database (gdb) is a database that uses graph structures for semantic queries with nodes, edges, and properties to represent and. In a graph database, data is stored as nodes and edges, where nodes represent entities and edges represent the relationships between those entities.
From klazkhhkc.blob.core.windows.net
Graph Database Basics at Tanika Forbes blog Graph Database Model Neo4j is a native graph database, which means that it implements a true graph model all the way down to the storage level. This guide covers the basics of nodes, links, properties and identity resolution for graph visualization. A graph database is a type of nosql database that is designed to handle data with complex relationships and interconnections. Explore practical. Graph Database Model.
From bitnine.net
Value of the Graph Database 1. Effective and Efficient “Data Modeling” Graph Database Model When you want a cohesive picture of your big data, including the connections between elements, you need a graph database. Neo4j is a native graph database, which means that it implements a true graph model all the way down to the storage level. Learn what a graph database is, how it differs from a relational database, and what are its. Graph Database Model.
From neo4j.com
Introduction to Graph Data Modeling Graph Data Modeling for Neo4j Graph Database Model 27 rows a graph database (gdb) is a database that uses graph structures for semantic queries with nodes, edges, and properties to represent and. Explore practical examples of graph databases and. Learn how to model data for graph technology using a simple and intuitive approach. Neo4j is a native graph database, which means that it implements a true graph model. Graph Database Model.
From klazkhhkc.blob.core.windows.net
Graph Database Basics at Tanika Forbes blog Graph Database Model Compare and contrast graph and relational data. This guide covers the basics of nodes, links, properties and identity resolution for graph visualization. Explore practical examples of graph databases and. 27 rows a graph database (gdb) is a database that uses graph structures for semantic queries with nodes, edges, and properties to represent and. A graph database is a type of. Graph Database Model.
From neo4j.com
Graph Databases for Beginners Other Graph Technologies Graph Database Model Compare and contrast graph and relational data. A graph database is a type of nosql database that is designed to handle data with complex relationships and interconnections. Explore practical examples of graph databases and. Learn how to model data for graph technology using a simple and intuitive approach. In a graph database, data is stored as nodes and edges, where. Graph Database Model.
From neo4j.com
Graph Data Modeling Developer Guides Graph Database Model A graph database is a type of nosql database that is designed to handle data with complex relationships and interconnections. Neo4j is a native graph database, which means that it implements a true graph model all the way down to the storage level. Learn how to model data for graph technology using a simple and intuitive approach. When you want. Graph Database Model.
From www.researchgate.net
Graph database model. The final graph database model as applied in the... Download Scientific Graph Database Model Explore practical examples of graph databases and. The data is stored as you. Neo4j is a native graph database, which means that it implements a true graph model all the way down to the storage level. Compare and contrast graph and relational data. When you want a cohesive picture of your big data, including the connections between elements, you need. Graph Database Model.
From neo4j.com
Graph Databases for Beginners The Basics of Data Modeling Neo4j Graph Database Platform Graph Database Model This guide covers the basics of nodes, links, properties and identity resolution for graph visualization. You will be introduced to the basic process of designing a graph data model that can answer a wide range of business questions across a variety of domains. Neo4j is a native graph database, which means that it implements a true graph model all the. Graph Database Model.
From neo4j-contrib.github.io
What is a Graph Database? A Property Graph Model Intro Graph Database Model Explore practical examples of graph databases and. In a graph database, data is stored as nodes and edges, where nodes represent entities and edges represent the relationships between those entities. This guide is designed to walk you through the graph data modeling lifecycle of neo4j. This guide covers the basics of nodes, links, properties and identity resolution for graph visualization.. Graph Database Model.
From neo4j.com
Graph Databases for Beginners Data Modeling Pitfalls to Avoid Neo4j Graph Database Graph Database Model 27 rows a graph database (gdb) is a database that uses graph structures for semantic queries with nodes, edges, and properties to represent and. You will be introduced to the basic process of designing a graph data model that can answer a wide range of business questions across a variety of domains. Explore practical examples of graph databases and. When. Graph Database Model.
From www.freecodecamp.org
Graph Databases VS Relational Databases Learn How a Graph Database Works Graph Database Model Learn how to model data for graph technology using a simple and intuitive approach. The data is stored as you. When you want a cohesive picture of your big data, including the connections between elements, you need a graph database. A graph database is a type of nosql database that is designed to handle data with complex relationships and interconnections.. Graph Database Model.
From www.graphdatamodeling.com
Graph Data Modeling Explained Graph Database Model Compare and contrast graph and relational data. In a graph database, data is stored as nodes and edges, where nodes represent entities and edges represent the relationships between those entities. This guide is designed to walk you through the graph data modeling lifecycle of neo4j. 27 rows a graph database (gdb) is a database that uses graph structures for semantic. Graph Database Model.
From cambridge-intelligence.com
How to Create Effective Data Models An Ultimate Guide Graph Database Model Compare and contrast graph and relational data. This guide is designed to walk you through the graph data modeling lifecycle of neo4j. 27 rows a graph database (gdb) is a database that uses graph structures for semantic queries with nodes, edges, and properties to represent and. Explore practical examples of graph databases and. Learn what a graph database is, how. Graph Database Model.
From neo4j.com
Graph Databases for Beginners A (Brief) Tour of Aggregate Stores Graph Database Model In contrast to relational and nosql databases, graph databases store data. Neo4j is a native graph database, which means that it implements a true graph model all the way down to the storage level. In a graph database, data is stored as nodes and edges, where nodes represent entities and edges represent the relationships between those entities. Compare and contrast. Graph Database Model.
From medium.com
Graph databases, Why are they important by Benny Ogidan The Andela Way Medium Graph Database Model This guide is designed to walk you through the graph data modeling lifecycle of neo4j. Neo4j is a native graph database, which means that it implements a true graph model all the way down to the storage level. In contrast to relational and nosql databases, graph databases store data. You will be introduced to the basic process of designing a. Graph Database Model.
From neo4j.com
Graph Databases for Beginners An Introduction to Graph Databases Graph Database Model Learn how to model data for graph technology using a simple and intuitive approach. 27 rows a graph database (gdb) is a database that uses graph structures for semantic queries with nodes, edges, and properties to represent and. In a graph database, data is stored as nodes and edges, where nodes represent entities and edges represent the relationships between those. Graph Database Model.
From neo4j.com
Graph Databases for Beginners Wait, What Do You Mean by "Graph"? Graph Database Model The data is stored as you. You will be introduced to the basic process of designing a graph data model that can answer a wide range of business questions across a variety of domains. Learn what a graph database is, how it differs from a relational database, and what are its core components: Learn how to model data for graph. Graph Database Model.
From neo4j.com
Data modeling tools Getting Started Graph Database Model Compare and contrast graph and relational data. Explore practical examples of graph databases and. This guide is designed to walk you through the graph data modeling lifecycle of neo4j. A graph database is a type of nosql database that is designed to handle data with complex relationships and interconnections. Learn what a graph database is, how it differs from a. Graph Database Model.
From neo4j.com
Graph Databases for Beginners The Basics of Data Modeling Graph Database Model Neo4j is a native graph database, which means that it implements a true graph model all the way down to the storage level. 27 rows a graph database (gdb) is a database that uses graph structures for semantic queries with nodes, edges, and properties to represent and. When you want a cohesive picture of your big data, including the connections. Graph Database Model.
From hevodata.com
Data Model Relationships 101 Simplified Guide for Beginners Learn Hevo Graph Database Model You will be introduced to the basic process of designing a graph data model that can answer a wide range of business questions across a variety of domains. Learn how to model data for graph technology using a simple and intuitive approach. 27 rows a graph database (gdb) is a database that uses graph structures for semantic queries with nodes,. Graph Database Model.
From data-sleek.com
Exploring Basic and Advanced Data Modeling Techniques Data Sleek Graph Database Model Explore practical examples of graph databases and. The data is stored as you. 27 rows a graph database (gdb) is a database that uses graph structures for semantic queries with nodes, edges, and properties to represent and. Compare and contrast graph and relational data. Learn what a graph database is, how it differs from a relational database, and what are. Graph Database Model.
From graphdatamodeling.com
Graph Data Modeling Hall of Fame Graph Database Model Explore practical examples of graph databases and. Compare and contrast graph and relational data. When you want a cohesive picture of your big data, including the connections between elements, you need a graph database. This guide covers the basics of nodes, links, properties and identity resolution for graph visualization. Neo4j is a native graph database, which means that it implements. Graph Database Model.
From thecustomizewindows.com
What is Graph Database? Graph Database Model Explore practical examples of graph databases and. This guide is designed to walk you through the graph data modeling lifecycle of neo4j. Neo4j is a native graph database, which means that it implements a true graph model all the way down to the storage level. In a graph database, data is stored as nodes and edges, where nodes represent entities. Graph Database Model.
From www.researchgate.net
The graph database model includes different types of nodes that are... Download Scientific Diagram Graph Database Model You will be introduced to the basic process of designing a graph data model that can answer a wide range of business questions across a variety of domains. Learn what a graph database is, how it differs from a relational database, and what are its core components: 27 rows a graph database (gdb) is a database that uses graph structures. Graph Database Model.
From www.researchgate.net
Data model for Graph database, the model depicts the overall structure... Download Scientific Graph Database Model Explore practical examples of graph databases and. A graph database is a type of nosql database that is designed to handle data with complex relationships and interconnections. In a graph database, data is stored as nodes and edges, where nodes represent entities and edges represent the relationships between those entities. In contrast to relational and nosql databases, graph databases store. Graph Database Model.
From it-explained.com
IT. Explained Graph Database Explained Graph Database Model Explore practical examples of graph databases and. You will be introduced to the basic process of designing a graph data model that can answer a wide range of business questions across a variety of domains. 27 rows a graph database (gdb) is a database that uses graph structures for semantic queries with nodes, edges, and properties to represent and. This. Graph Database Model.
From neo4j.com
Relational Database vs Graph Database Model Neo4j Graph Database Model You will be introduced to the basic process of designing a graph data model that can answer a wide range of business questions across a variety of domains. Learn how to model data for graph technology using a simple and intuitive approach. This guide covers the basics of nodes, links, properties and identity resolution for graph visualization. The data is. Graph Database Model.
From www.sqlshack.com
Understanding Graph Databases in SQL Server Graph Database Model A graph database is a type of nosql database that is designed to handle data with complex relationships and interconnections. In contrast to relational and nosql databases, graph databases store data. In a graph database, data is stored as nodes and edges, where nodes represent entities and edges represent the relationships between those entities. Learn what a graph database is,. Graph Database Model.
From neo4j.com
Graph Databases for Beginners The Basics of Data Modeling Graph Database Model 27 rows a graph database (gdb) is a database that uses graph structures for semantic queries with nodes, edges, and properties to represent and. Explore practical examples of graph databases and. Compare and contrast graph and relational data. In a graph database, data is stored as nodes and edges, where nodes represent entities and edges represent the relationships between those. Graph Database Model.
From thecustomizewindows.com
Big Data Graph Database List of Graph Data Model Graph Database Model Learn what a graph database is, how it differs from a relational database, and what are its core components: In a graph database, data is stored as nodes and edges, where nodes represent entities and edges represent the relationships between those entities. The data is stored as you. Neo4j is a native graph database, which means that it implements a. Graph Database Model.
From neo4j.com
Designing the Initial Graph Data Model Neo4j Graph Database Platform Graph Database Model When you want a cohesive picture of your big data, including the connections between elements, you need a graph database. The data is stored as you. 27 rows a graph database (gdb) is a database that uses graph structures for semantic queries with nodes, edges, and properties to represent and. You will be introduced to the basic process of designing. Graph Database Model.
From neo4j.com
Graph Databases for Beginners Graph Theory & Predictive Modeling Graph Database Model Compare and contrast graph and relational data. A graph database is a type of nosql database that is designed to handle data with complex relationships and interconnections. When you want a cohesive picture of your big data, including the connections between elements, you need a graph database. This guide is designed to walk you through the graph data modeling lifecycle. Graph Database Model.
From neo4j.com
Graph Databases for Beginners Data Modeling Pitfalls to Avoid Neo4j Graph Database Platform Graph Database Model A graph database is a type of nosql database that is designed to handle data with complex relationships and interconnections. Neo4j is a native graph database, which means that it implements a true graph model all the way down to the storage level. Learn how to model data for graph technology using a simple and intuitive approach. When you want. Graph Database Model.
From neo4j.com
Graph Databases for Beginners Graph Data Modeling Basics Neo4j Graph Database Model You will be introduced to the basic process of designing a graph data model that can answer a wide range of business questions across a variety of domains. Compare and contrast graph and relational data. The data is stored as you. Learn how to model data for graph technology using a simple and intuitive approach. Neo4j is a native graph. Graph Database Model.
From neo4j.com
Graph Databases for Beginners Data Modeling Pitfalls to Avoid Neo4j Graph Database Graph Database Model Learn what a graph database is, how it differs from a relational database, and what are its core components: 27 rows a graph database (gdb) is a database that uses graph structures for semantic queries with nodes, edges, and properties to represent and. Explore practical examples of graph databases and. Neo4j is a native graph database, which means that it. Graph Database Model.