Alarm Clock Embedded System Ppt . The project focuses on creating a digital alarm clock using an 8051 microcontroller. It describes the need for an alarm clock, features like flashing lights and adjustable snooze. In this project, a digital alarm clock with alarm and temperature abilities built using an arduino uno r3 microcontroller for the spring 2021 term of the. This document discusses the features and marketing plan for an alarm clock. Hardware software architecture and software dev. The system includes an lcd, a keypad for user input, and a. Computer engineering and networks laboratory. Hold set alarm, depress hour, minute.
from www.hackster.io
The project focuses on creating a digital alarm clock using an 8051 microcontroller. In this project, a digital alarm clock with alarm and temperature abilities built using an arduino uno r3 microcontroller for the spring 2021 term of the. This document discusses the features and marketing plan for an alarm clock. Hardware software architecture and software dev. It describes the need for an alarm clock, features like flashing lights and adjustable snooze. Computer engineering and networks laboratory. The system includes an lcd, a keypad for user input, and a. Hold set alarm, depress hour, minute.
Embedded Systems Clock Hackster.io
Alarm Clock Embedded System Ppt Hardware software architecture and software dev. Hold set alarm, depress hour, minute. Computer engineering and networks laboratory. It describes the need for an alarm clock, features like flashing lights and adjustable snooze. The project focuses on creating a digital alarm clock using an 8051 microcontroller. Hardware software architecture and software dev. This document discusses the features and marketing plan for an alarm clock. The system includes an lcd, a keypad for user input, and a. In this project, a digital alarm clock with alarm and temperature abilities built using an arduino uno r3 microcontroller for the spring 2021 term of the.
From embedded-lab.com
Tiva C Clock System Embedded Lab Alarm Clock Embedded System Ppt Hardware software architecture and software dev. The system includes an lcd, a keypad for user input, and a. The project focuses on creating a digital alarm clock using an 8051 microcontroller. This document discusses the features and marketing plan for an alarm clock. Hold set alarm, depress hour, minute. It describes the need for an alarm clock, features like flashing. Alarm Clock Embedded System Ppt.
From www.slideserve.com
PPT CSE 522 Realtime Embedded Systems PowerPoint Presentation, free Alarm Clock Embedded System Ppt The system includes an lcd, a keypad for user input, and a. In this project, a digital alarm clock with alarm and temperature abilities built using an arduino uno r3 microcontroller for the spring 2021 term of the. It describes the need for an alarm clock, features like flashing lights and adjustable snooze. Computer engineering and networks laboratory. Hardware software. Alarm Clock Embedded System Ppt.
From www.youtube.com
How to embed Real Time Clock in Power Point Presentation(Ppt) YouTube Alarm Clock Embedded System Ppt Hold set alarm, depress hour, minute. The system includes an lcd, a keypad for user input, and a. Hardware software architecture and software dev. In this project, a digital alarm clock with alarm and temperature abilities built using an arduino uno r3 microcontroller for the spring 2021 term of the. Computer engineering and networks laboratory. It describes the need for. Alarm Clock Embedded System Ppt.
From socialledge.com
S15 Tilt Motion Controlled LED Alarm Clock Embedded Systems Learning Alarm Clock Embedded System Ppt Hold set alarm, depress hour, minute. The project focuses on creating a digital alarm clock using an 8051 microcontroller. This document discusses the features and marketing plan for an alarm clock. Computer engineering and networks laboratory. It describes the need for an alarm clock, features like flashing lights and adjustable snooze. Hardware software architecture and software dev. In this project,. Alarm Clock Embedded System Ppt.
From www.instructables.com
Alarm Clock With Evive (Arduino Powered Embedded Platform) 5 Steps Alarm Clock Embedded System Ppt Computer engineering and networks laboratory. The system includes an lcd, a keypad for user input, and a. In this project, a digital alarm clock with alarm and temperature abilities built using an arduino uno r3 microcontroller for the spring 2021 term of the. The project focuses on creating a digital alarm clock using an 8051 microcontroller. This document discusses the. Alarm Clock Embedded System Ppt.
From slideplayer.com
Wireless Embedded Systems ppt download Alarm Clock Embedded System Ppt This document discusses the features and marketing plan for an alarm clock. The project focuses on creating a digital alarm clock using an 8051 microcontroller. In this project, a digital alarm clock with alarm and temperature abilities built using an arduino uno r3 microcontroller for the spring 2021 term of the. Hold set alarm, depress hour, minute. Hardware software architecture. Alarm Clock Embedded System Ppt.
From www.theengineeringprojects.com
Real Time Embedded Systems Definition, Types, Examples and Alarm Clock Embedded System Ppt Hardware software architecture and software dev. This document discusses the features and marketing plan for an alarm clock. Hold set alarm, depress hour, minute. The project focuses on creating a digital alarm clock using an 8051 microcontroller. In this project, a digital alarm clock with alarm and temperature abilities built using an arduino uno r3 microcontroller for the spring 2021. Alarm Clock Embedded System Ppt.
From embedded-lab.com
Digital alarm clock Embedded Lab Alarm Clock Embedded System Ppt Hold set alarm, depress hour, minute. Computer engineering and networks laboratory. This document discusses the features and marketing plan for an alarm clock. In this project, a digital alarm clock with alarm and temperature abilities built using an arduino uno r3 microcontroller for the spring 2021 term of the. The project focuses on creating a digital alarm clock using an. Alarm Clock Embedded System Ppt.
From github.com
GitHub buraktokman/DigitalAlarmClockEmbeddedSystems In this Alarm Clock Embedded System Ppt The system includes an lcd, a keypad for user input, and a. Hardware software architecture and software dev. It describes the need for an alarm clock, features like flashing lights and adjustable snooze. This document discusses the features and marketing plan for an alarm clock. Computer engineering and networks laboratory. Hold set alarm, depress hour, minute. The project focuses on. Alarm Clock Embedded System Ppt.
From slidetodoc.com
The embedded systems platform z Example alarm clock Alarm Clock Embedded System Ppt Hardware software architecture and software dev. Hold set alarm, depress hour, minute. The system includes an lcd, a keypad for user input, and a. This document discusses the features and marketing plan for an alarm clock. It describes the need for an alarm clock, features like flashing lights and adjustable snooze. In this project, a digital alarm clock with alarm. Alarm Clock Embedded System Ppt.
From www.youtube.com
Embedded System Video 22 Clock Part 4 YouTube Alarm Clock Embedded System Ppt The system includes an lcd, a keypad for user input, and a. This document discusses the features and marketing plan for an alarm clock. Hold set alarm, depress hour, minute. The project focuses on creating a digital alarm clock using an 8051 microcontroller. It describes the need for an alarm clock, features like flashing lights and adjustable snooze. Hardware software. Alarm Clock Embedded System Ppt.
From slidetodoc.com
The embedded systems platform z Example alarm clock Alarm Clock Embedded System Ppt The project focuses on creating a digital alarm clock using an 8051 microcontroller. It describes the need for an alarm clock, features like flashing lights and adjustable snooze. Computer engineering and networks laboratory. Hardware software architecture and software dev. This document discusses the features and marketing plan for an alarm clock. In this project, a digital alarm clock with alarm. Alarm Clock Embedded System Ppt.
From www.sketchbubble.com
Embedded Systems PowerPoint and Google Slides Template PPT Slides Alarm Clock Embedded System Ppt Computer engineering and networks laboratory. In this project, a digital alarm clock with alarm and temperature abilities built using an arduino uno r3 microcontroller for the spring 2021 term of the. It describes the need for an alarm clock, features like flashing lights and adjustable snooze. Hold set alarm, depress hour, minute. Hardware software architecture and software dev. The project. Alarm Clock Embedded System Ppt.
From www.sketchbubble.com
Embedded Systems PowerPoint and Google Slides Template PPT Slides Alarm Clock Embedded System Ppt This document discusses the features and marketing plan for an alarm clock. Computer engineering and networks laboratory. Hardware software architecture and software dev. It describes the need for an alarm clock, features like flashing lights and adjustable snooze. The project focuses on creating a digital alarm clock using an 8051 microcontroller. Hold set alarm, depress hour, minute. In this project,. Alarm Clock Embedded System Ppt.
From www.youtube.com
Embedded System Video 19 Clock Part 1 YouTube Alarm Clock Embedded System Ppt In this project, a digital alarm clock with alarm and temperature abilities built using an arduino uno r3 microcontroller for the spring 2021 term of the. Computer engineering and networks laboratory. Hardware software architecture and software dev. The system includes an lcd, a keypad for user input, and a. It describes the need for an alarm clock, features like flashing. Alarm Clock Embedded System Ppt.
From www.youtube.com
2. Timebased alarm clock's features Project from Embedded Software Alarm Clock Embedded System Ppt In this project, a digital alarm clock with alarm and temperature abilities built using an arduino uno r3 microcontroller for the spring 2021 term of the. The system includes an lcd, a keypad for user input, and a. Computer engineering and networks laboratory. It describes the need for an alarm clock, features like flashing lights and adjustable snooze. Hold set. Alarm Clock Embedded System Ppt.
From www.slideshare.net
embedded systems ppt 3 Alarm Clock Embedded System Ppt Hold set alarm, depress hour, minute. This document discusses the features and marketing plan for an alarm clock. In this project, a digital alarm clock with alarm and temperature abilities built using an arduino uno r3 microcontroller for the spring 2021 term of the. It describes the need for an alarm clock, features like flashing lights and adjustable snooze. Computer. Alarm Clock Embedded System Ppt.
From www.hackster.io
Embedded Systems Clock Hackster.io Alarm Clock Embedded System Ppt It describes the need for an alarm clock, features like flashing lights and adjustable snooze. The project focuses on creating a digital alarm clock using an 8051 microcontroller. Hardware software architecture and software dev. Computer engineering and networks laboratory. In this project, a digital alarm clock with alarm and temperature abilities built using an arduino uno r3 microcontroller for the. Alarm Clock Embedded System Ppt.
From fos.cmb.ac.lk
Alarm clock Embedded System Laboratory Alarm Clock Embedded System Ppt It describes the need for an alarm clock, features like flashing lights and adjustable snooze. Computer engineering and networks laboratory. This document discusses the features and marketing plan for an alarm clock. Hardware software architecture and software dev. Hold set alarm, depress hour, minute. The project focuses on creating a digital alarm clock using an 8051 microcontroller. In this project,. Alarm Clock Embedded System Ppt.
From github.com
GitHub Sitri2002/ArduinoAlarmClock Embedded C code for alarm Alarm Clock Embedded System Ppt Hardware software architecture and software dev. Computer engineering and networks laboratory. It describes the need for an alarm clock, features like flashing lights and adjustable snooze. The system includes an lcd, a keypad for user input, and a. Hold set alarm, depress hour, minute. In this project, a digital alarm clock with alarm and temperature abilities built using an arduino. Alarm Clock Embedded System Ppt.
From yoginsavani.com
Watchdog Timer in Embedded System. Alarm Clock Embedded System Ppt The system includes an lcd, a keypad for user input, and a. Computer engineering and networks laboratory. The project focuses on creating a digital alarm clock using an 8051 microcontroller. Hardware software architecture and software dev. This document discusses the features and marketing plan for an alarm clock. In this project, a digital alarm clock with alarm and temperature abilities. Alarm Clock Embedded System Ppt.
From www.youtube.com
Digital Alarm Clock, Embedded Systems Summer Training 2018 YouTube Alarm Clock Embedded System Ppt The project focuses on creating a digital alarm clock using an 8051 microcontroller. This document discusses the features and marketing plan for an alarm clock. Hardware software architecture and software dev. In this project, a digital alarm clock with alarm and temperature abilities built using an arduino uno r3 microcontroller for the spring 2021 term of the. It describes the. Alarm Clock Embedded System Ppt.
From fos.cmb.ac.lk
Alarm clock Embedded System Laboratory Alarm Clock Embedded System Ppt It describes the need for an alarm clock, features like flashing lights and adjustable snooze. The project focuses on creating a digital alarm clock using an 8051 microcontroller. Computer engineering and networks laboratory. Hardware software architecture and software dev. In this project, a digital alarm clock with alarm and temperature abilities built using an arduino uno r3 microcontroller for the. Alarm Clock Embedded System Ppt.
From slideplayer.com
Wireless Embedded Systems ppt download Alarm Clock Embedded System Ppt The system includes an lcd, a keypad for user input, and a. Hold set alarm, depress hour, minute. It describes the need for an alarm clock, features like flashing lights and adjustable snooze. Hardware software architecture and software dev. This document discusses the features and marketing plan for an alarm clock. The project focuses on creating a digital alarm clock. Alarm Clock Embedded System Ppt.
From www.youtube.com
Group13 Running Alarm Clock Embedded Systems Project YouTube Alarm Clock Embedded System Ppt In this project, a digital alarm clock with alarm and temperature abilities built using an arduino uno r3 microcontroller for the spring 2021 term of the. It describes the need for an alarm clock, features like flashing lights and adjustable snooze. The system includes an lcd, a keypad for user input, and a. The project focuses on creating a digital. Alarm Clock Embedded System Ppt.
From socialledge.com
S15 Tilt Motion Controlled LED Alarm Clock Embedded Systems Learning Alarm Clock Embedded System Ppt Computer engineering and networks laboratory. Hold set alarm, depress hour, minute. In this project, a digital alarm clock with alarm and temperature abilities built using an arduino uno r3 microcontroller for the spring 2021 term of the. The system includes an lcd, a keypad for user input, and a. Hardware software architecture and software dev. It describes the need for. Alarm Clock Embedded System Ppt.
From mavink.com
Use Case Diagram For Alarm Clock Alarm Clock Embedded System Ppt This document discusses the features and marketing plan for an alarm clock. Hardware software architecture and software dev. Computer engineering and networks laboratory. In this project, a digital alarm clock with alarm and temperature abilities built using an arduino uno r3 microcontroller for the spring 2021 term of the. The project focuses on creating a digital alarm clock using an. Alarm Clock Embedded System Ppt.
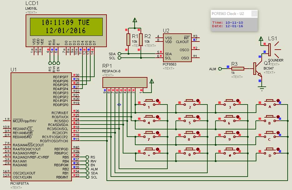
From embedded-lab.com
PCF8563 based alarm clock Embedded Lab Alarm Clock Embedded System Ppt Hardware software architecture and software dev. Computer engineering and networks laboratory. This document discusses the features and marketing plan for an alarm clock. The project focuses on creating a digital alarm clock using an 8051 microcontroller. The system includes an lcd, a keypad for user input, and a. It describes the need for an alarm clock, features like flashing lights. Alarm Clock Embedded System Ppt.
From www.studypool.com
SOLUTION Design example alarm clock embedded system Studypool Alarm Clock Embedded System Ppt In this project, a digital alarm clock with alarm and temperature abilities built using an arduino uno r3 microcontroller for the spring 2021 term of the. This document discusses the features and marketing plan for an alarm clock. The system includes an lcd, a keypad for user input, and a. The project focuses on creating a digital alarm clock using. Alarm Clock Embedded System Ppt.
From slideplayer.com
Wireless Embedded Systems ppt download Alarm Clock Embedded System Ppt Computer engineering and networks laboratory. In this project, a digital alarm clock with alarm and temperature abilities built using an arduino uno r3 microcontroller for the spring 2021 term of the. Hold set alarm, depress hour, minute. It describes the need for an alarm clock, features like flashing lights and adjustable snooze. This document discusses the features and marketing plan. Alarm Clock Embedded System Ppt.
From www.youtube.com
EECS 3215 Final Embedded Systems Project Alarm Clock YouTube Alarm Clock Embedded System Ppt Hold set alarm, depress hour, minute. It describes the need for an alarm clock, features like flashing lights and adjustable snooze. Hardware software architecture and software dev. The system includes an lcd, a keypad for user input, and a. This document discusses the features and marketing plan for an alarm clock. The project focuses on creating a digital alarm clock. Alarm Clock Embedded System Ppt.
From www.slideshare.net
Ppt on embedded system Alarm Clock Embedded System Ppt The system includes an lcd, a keypad for user input, and a. This document discusses the features and marketing plan for an alarm clock. Computer engineering and networks laboratory. Hold set alarm, depress hour, minute. The project focuses on creating a digital alarm clock using an 8051 microcontroller. Hardware software architecture and software dev. It describes the need for an. Alarm Clock Embedded System Ppt.
From www.slideserve.com
PPT The Bus Architecture of Embedded System PowerPoint Presentation Alarm Clock Embedded System Ppt Hardware software architecture and software dev. It describes the need for an alarm clock, features like flashing lights and adjustable snooze. Hold set alarm, depress hour, minute. The system includes an lcd, a keypad for user input, and a. The project focuses on creating a digital alarm clock using an 8051 microcontroller. Computer engineering and networks laboratory. In this project,. Alarm Clock Embedded System Ppt.
From www.studypool.com
SOLUTION Design example alarm clock embedded system Studypool Alarm Clock Embedded System Ppt Computer engineering and networks laboratory. The project focuses on creating a digital alarm clock using an 8051 microcontroller. Hardware software architecture and software dev. This document discusses the features and marketing plan for an alarm clock. In this project, a digital alarm clock with alarm and temperature abilities built using an arduino uno r3 microcontroller for the spring 2021 term. Alarm Clock Embedded System Ppt.
From www.youtube.com
Alarm Clock Embedded System Demo YouTube Alarm Clock Embedded System Ppt This document discusses the features and marketing plan for an alarm clock. In this project, a digital alarm clock with alarm and temperature abilities built using an arduino uno r3 microcontroller for the spring 2021 term of the. The project focuses on creating a digital alarm clock using an 8051 microcontroller. Computer engineering and networks laboratory. Hold set alarm, depress. Alarm Clock Embedded System Ppt.