Application Key Performance Indicators . Learn to analyze & track key performance indicators for apps: Focus on metrics that provide actionable insights and align with your objectives. Monitor key performance indicators (kpis) identify and monitor kpis that directly impact user experience and business outcomes. Performance app kpis, engagement app kpis, and acquisition & revenue app kpis. These application performance metrics, commonly known as key performance indicators (kpis), are a quantitative measure of how effectively the organization achieves its business objectives. Capturing the right metrics will give you a comprehensive report and powerful insights into ways to improve your application. Key performance indicators, or kpis, are the elements of your organization’s plan that express the quantitative outcomes you seek and how you will measure success. Here are 10 key metrics formulas and mobile app kpis that will help you measure the impact of the hard work you put in to develop your audience.
from www.liveabout.com
Performance app kpis, engagement app kpis, and acquisition & revenue app kpis. Capturing the right metrics will give you a comprehensive report and powerful insights into ways to improve your application. Learn to analyze & track key performance indicators for apps: Here are 10 key metrics formulas and mobile app kpis that will help you measure the impact of the hard work you put in to develop your audience. Monitor key performance indicators (kpis) identify and monitor kpis that directly impact user experience and business outcomes. These application performance metrics, commonly known as key performance indicators (kpis), are a quantitative measure of how effectively the organization achieves its business objectives. Key performance indicators, or kpis, are the elements of your organization’s plan that express the quantitative outcomes you seek and how you will measure success. Focus on metrics that provide actionable insights and align with your objectives.
The Basics About Key Performance Indicators
Application Key Performance Indicators These application performance metrics, commonly known as key performance indicators (kpis), are a quantitative measure of how effectively the organization achieves its business objectives. Monitor key performance indicators (kpis) identify and monitor kpis that directly impact user experience and business outcomes. Here are 10 key metrics formulas and mobile app kpis that will help you measure the impact of the hard work you put in to develop your audience. Learn to analyze & track key performance indicators for apps: Focus on metrics that provide actionable insights and align with your objectives. Key performance indicators, or kpis, are the elements of your organization’s plan that express the quantitative outcomes you seek and how you will measure success. Performance app kpis, engagement app kpis, and acquisition & revenue app kpis. These application performance metrics, commonly known as key performance indicators (kpis), are a quantitative measure of how effectively the organization achieves its business objectives. Capturing the right metrics will give you a comprehensive report and powerful insights into ways to improve your application.
From www.sjinnovation.com
The Need for Performance Testing An Essential Guide SJ Innovation LLC Application Key Performance Indicators Capturing the right metrics will give you a comprehensive report and powerful insights into ways to improve your application. Focus on metrics that provide actionable insights and align with your objectives. Here are 10 key metrics formulas and mobile app kpis that will help you measure the impact of the hard work you put in to develop your audience. Learn. Application Key Performance Indicators.
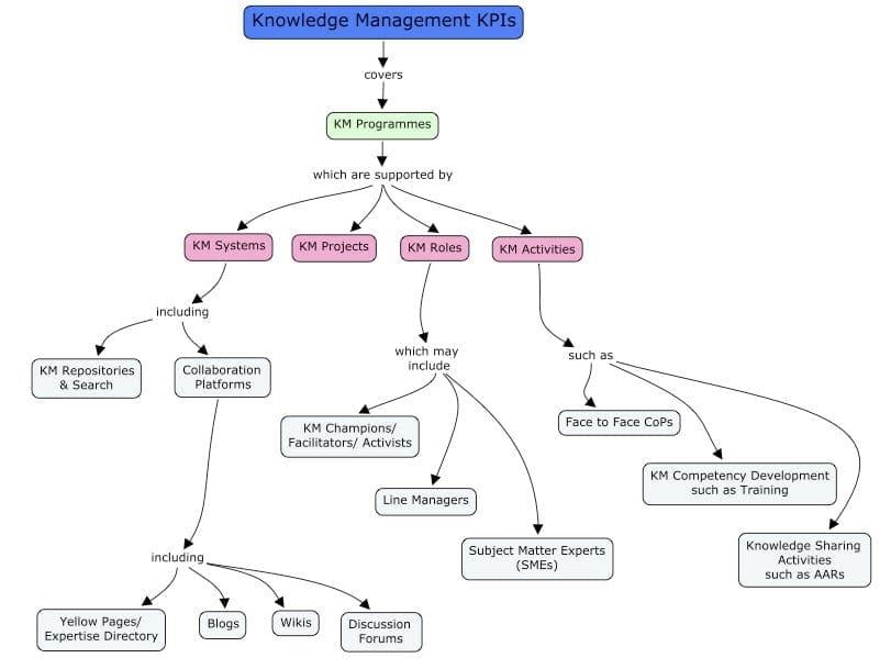
From praxie.com
Key Performance Indicators KPI Online Software Tools & Templates Application Key Performance Indicators Learn to analyze & track key performance indicators for apps: Performance app kpis, engagement app kpis, and acquisition & revenue app kpis. Key performance indicators, or kpis, are the elements of your organization’s plan that express the quantitative outcomes you seek and how you will measure success. Monitor key performance indicators (kpis) identify and monitor kpis that directly impact user. Application Key Performance Indicators.
From briohr.com
The Three Key Performance Indicators You Must Track BrioHR Application Key Performance Indicators Learn to analyze & track key performance indicators for apps: Performance app kpis, engagement app kpis, and acquisition & revenue app kpis. Key performance indicators, or kpis, are the elements of your organization’s plan that express the quantitative outcomes you seek and how you will measure success. These application performance metrics, commonly known as key performance indicators (kpis), are a. Application Key Performance Indicators.
From www.nischalhathi.in
KEY PERFORMANCE INDICATORS FOR A STARTUP Application Key Performance Indicators Here are 10 key metrics formulas and mobile app kpis that will help you measure the impact of the hard work you put in to develop your audience. Capturing the right metrics will give you a comprehensive report and powerful insights into ways to improve your application. Monitor key performance indicators (kpis) identify and monitor kpis that directly impact user. Application Key Performance Indicators.
From www.applicationperformancemanagement.org
Key Performance Indicators (KPI) Examples, Guide and Process Explained Application Key Performance Indicators Learn to analyze & track key performance indicators for apps: Key performance indicators, or kpis, are the elements of your organization’s plan that express the quantitative outcomes you seek and how you will measure success. Capturing the right metrics will give you a comprehensive report and powerful insights into ways to improve your application. Here are 10 key metrics formulas. Application Key Performance Indicators.
From www.demandjump.com
Types of Key Performance Indicators Application Key Performance Indicators Performance app kpis, engagement app kpis, and acquisition & revenue app kpis. Capturing the right metrics will give you a comprehensive report and powerful insights into ways to improve your application. Here are 10 key metrics formulas and mobile app kpis that will help you measure the impact of the hard work you put in to develop your audience. Monitor. Application Key Performance Indicators.
From www.alamyimages.fr
KPI Key Performance Indicators Icon Set avec l'évaluation, la Application Key Performance Indicators These application performance metrics, commonly known as key performance indicators (kpis), are a quantitative measure of how effectively the organization achieves its business objectives. Focus on metrics that provide actionable insights and align with your objectives. Learn to analyze & track key performance indicators for apps: Here are 10 key metrics formulas and mobile app kpis that will help you. Application Key Performance Indicators.
From news.kpiinstitute.org
Inside the Top 10 Key Performance Indicators 2023 Expert Tips For Application Key Performance Indicators Key performance indicators, or kpis, are the elements of your organization’s plan that express the quantitative outcomes you seek and how you will measure success. Learn to analyze & track key performance indicators for apps: Here are 10 key metrics formulas and mobile app kpis that will help you measure the impact of the hard work you put in to. Application Key Performance Indicators.
From www.ckju.net
An introduction to key performance indicators (KPIs) what are they and Application Key Performance Indicators Key performance indicators, or kpis, are the elements of your organization’s plan that express the quantitative outcomes you seek and how you will measure success. Monitor key performance indicators (kpis) identify and monitor kpis that directly impact user experience and business outcomes. Focus on metrics that provide actionable insights and align with your objectives. Here are 10 key metrics formulas. Application Key Performance Indicators.
From www.inetsoft.com
Key Metrics Reporting and Performance Indicators Application Key Performance Indicators Monitor key performance indicators (kpis) identify and monitor kpis that directly impact user experience and business outcomes. Here are 10 key metrics formulas and mobile app kpis that will help you measure the impact of the hard work you put in to develop your audience. Focus on metrics that provide actionable insights and align with your objectives. Learn to analyze. Application Key Performance Indicators.
From www.pinterest.com
Represent the key performance indicators in a visual way with our Application Key Performance Indicators Performance app kpis, engagement app kpis, and acquisition & revenue app kpis. Learn to analyze & track key performance indicators for apps: Capturing the right metrics will give you a comprehensive report and powerful insights into ways to improve your application. These application performance metrics, commonly known as key performance indicators (kpis), are a quantitative measure of how effectively the. Application Key Performance Indicators.
From onstrategyhq.com
27 Examples of Key Performance Indicators OnStrategy Resources Application Key Performance Indicators Focus on metrics that provide actionable insights and align with your objectives. Here are 10 key metrics formulas and mobile app kpis that will help you measure the impact of the hard work you put in to develop your audience. Learn to analyze & track key performance indicators for apps: Capturing the right metrics will give you a comprehensive report. Application Key Performance Indicators.
From www.salesbook.com
What are KPIs and how should you use them to increase sales? Application Key Performance Indicators Learn to analyze & track key performance indicators for apps: Focus on metrics that provide actionable insights and align with your objectives. Performance app kpis, engagement app kpis, and acquisition & revenue app kpis. Capturing the right metrics will give you a comprehensive report and powerful insights into ways to improve your application. These application performance metrics, commonly known as. Application Key Performance Indicators.
From userpilot.com
Key Performance Indicators in SaaS What To Track & Improve Application Key Performance Indicators Capturing the right metrics will give you a comprehensive report and powerful insights into ways to improve your application. Monitor key performance indicators (kpis) identify and monitor kpis that directly impact user experience and business outcomes. Performance app kpis, engagement app kpis, and acquisition & revenue app kpis. These application performance metrics, commonly known as key performance indicators (kpis), are. Application Key Performance Indicators.
From www.patriotsoftware.com
Accounting KPI How to Use Key Performance Indicators Application Key Performance Indicators Here are 10 key metrics formulas and mobile app kpis that will help you measure the impact of the hard work you put in to develop your audience. Capturing the right metrics will give you a comprehensive report and powerful insights into ways to improve your application. Performance app kpis, engagement app kpis, and acquisition & revenue app kpis. Focus. Application Key Performance Indicators.
From wiki.en.it-processmaps.com
ITIL Key Performance Indicators IT Process Wiki Application Key Performance Indicators These application performance metrics, commonly known as key performance indicators (kpis), are a quantitative measure of how effectively the organization achieves its business objectives. Capturing the right metrics will give you a comprehensive report and powerful insights into ways to improve your application. Focus on metrics that provide actionable insights and align with your objectives. Here are 10 key metrics. Application Key Performance Indicators.
From enhance.training
How to Develop Key Performance Indicators Enhance Training Application Key Performance Indicators Focus on metrics that provide actionable insights and align with your objectives. Learn to analyze & track key performance indicators for apps: Monitor key performance indicators (kpis) identify and monitor kpis that directly impact user experience and business outcomes. Capturing the right metrics will give you a comprehensive report and powerful insights into ways to improve your application. Key performance. Application Key Performance Indicators.
From www.geeksforgeeks.org
KPI Full Form, Importance, Types and Examples Application Key Performance Indicators Key performance indicators, or kpis, are the elements of your organization’s plan that express the quantitative outcomes you seek and how you will measure success. Learn to analyze & track key performance indicators for apps: Here are 10 key metrics formulas and mobile app kpis that will help you measure the impact of the hard work you put in to. Application Key Performance Indicators.
From changemanagementinsight.com
A StepbyStep Guide How to develop key performance indicators Application Key Performance Indicators These application performance metrics, commonly known as key performance indicators (kpis), are a quantitative measure of how effectively the organization achieves its business objectives. Monitor key performance indicators (kpis) identify and monitor kpis that directly impact user experience and business outcomes. Capturing the right metrics will give you a comprehensive report and powerful insights into ways to improve your application.. Application Key Performance Indicators.
From www.linkedin.com
What is Key Performance Indicators (KPI) ? How to Develop Key Application Key Performance Indicators Learn to analyze & track key performance indicators for apps: These application performance metrics, commonly known as key performance indicators (kpis), are a quantitative measure of how effectively the organization achieves its business objectives. Focus on metrics that provide actionable insights and align with your objectives. Performance app kpis, engagement app kpis, and acquisition & revenue app kpis. Monitor key. Application Key Performance Indicators.
From templates.rjuuc.edu.np
Key Performance Indicators Employee Evaluation Template Application Key Performance Indicators Performance app kpis, engagement app kpis, and acquisition & revenue app kpis. Capturing the right metrics will give you a comprehensive report and powerful insights into ways to improve your application. Key performance indicators, or kpis, are the elements of your organization’s plan that express the quantitative outcomes you seek and how you will measure success. These application performance metrics,. Application Key Performance Indicators.
From www.careercliff.com
300+ Key Performance Indicators KPI Definition, Types, Examples Application Key Performance Indicators These application performance metrics, commonly known as key performance indicators (kpis), are a quantitative measure of how effectively the organization achieves its business objectives. Monitor key performance indicators (kpis) identify and monitor kpis that directly impact user experience and business outcomes. Learn to analyze & track key performance indicators for apps: Key performance indicators, or kpis, are the elements of. Application Key Performance Indicators.
From engineeringwithmanagement.com
Important Key Performance Indicators(KPIs) for Strategic Human Resource Application Key Performance Indicators Here are 10 key metrics formulas and mobile app kpis that will help you measure the impact of the hard work you put in to develop your audience. Focus on metrics that provide actionable insights and align with your objectives. Performance app kpis, engagement app kpis, and acquisition & revenue app kpis. Learn to analyze & track key performance indicators. Application Key Performance Indicators.
From capturly.com
Measuring App Success with Key Performance Indicators (KPIs) Application Key Performance Indicators Monitor key performance indicators (kpis) identify and monitor kpis that directly impact user experience and business outcomes. Key performance indicators, or kpis, are the elements of your organization’s plan that express the quantitative outcomes you seek and how you will measure success. These application performance metrics, commonly known as key performance indicators (kpis), are a quantitative measure of how effectively. Application Key Performance Indicators.
From www.pinterest.com
Key Performance Indicator KPI Process Royalty Free Cliparts, Vectors Application Key Performance Indicators Learn to analyze & track key performance indicators for apps: Capturing the right metrics will give you a comprehensive report and powerful insights into ways to improve your application. Focus on metrics that provide actionable insights and align with your objectives. Performance app kpis, engagement app kpis, and acquisition & revenue app kpis. Monitor key performance indicators (kpis) identify and. Application Key Performance Indicators.
From www.crushpixel.com
KPI Key Performance Indicator Measurement, Optimization, Strategy Application Key Performance Indicators Learn to analyze & track key performance indicators for apps: Performance app kpis, engagement app kpis, and acquisition & revenue app kpis. These application performance metrics, commonly known as key performance indicators (kpis), are a quantitative measure of how effectively the organization achieves its business objectives. Focus on metrics that provide actionable insights and align with your objectives. Here are. Application Key Performance Indicators.
From tellerperformanceevaluationseampleshi.blogspot.com
Teller Performance Evaluations E Amples Types Of Key Performance Application Key Performance Indicators Capturing the right metrics will give you a comprehensive report and powerful insights into ways to improve your application. Performance app kpis, engagement app kpis, and acquisition & revenue app kpis. These application performance metrics, commonly known as key performance indicators (kpis), are a quantitative measure of how effectively the organization achieves its business objectives. Key performance indicators, or kpis,. Application Key Performance Indicators.
From www.liveabout.com
The Basics About Key Performance Indicators Application Key Performance Indicators Focus on metrics that provide actionable insights and align with your objectives. Key performance indicators, or kpis, are the elements of your organization’s plan that express the quantitative outcomes you seek and how you will measure success. Learn to analyze & track key performance indicators for apps: Performance app kpis, engagement app kpis, and acquisition & revenue app kpis. Capturing. Application Key Performance Indicators.
From www.tpsearchtool.com
Key Performance Indicators Quick Guide And Examples Images Application Key Performance Indicators Performance app kpis, engagement app kpis, and acquisition & revenue app kpis. Learn to analyze & track key performance indicators for apps: Capturing the right metrics will give you a comprehensive report and powerful insights into ways to improve your application. Monitor key performance indicators (kpis) identify and monitor kpis that directly impact user experience and business outcomes. These application. Application Key Performance Indicators.
From www.dataflo.io
What is a KPI? Definition, Examples and the Ultimate Guide Application Key Performance Indicators Capturing the right metrics will give you a comprehensive report and powerful insights into ways to improve your application. Key performance indicators, or kpis, are the elements of your organization’s plan that express the quantitative outcomes you seek and how you will measure success. Learn to analyze & track key performance indicators for apps: Here are 10 key metrics formulas. Application Key Performance Indicators.
From prioridata.com
What is a Key Performance Indicator (KPI)? Priori Data Application Key Performance Indicators Capturing the right metrics will give you a comprehensive report and powerful insights into ways to improve your application. Here are 10 key metrics formulas and mobile app kpis that will help you measure the impact of the hard work you put in to develop your audience. Key performance indicators, or kpis, are the elements of your organization’s plan that. Application Key Performance Indicators.
From www.vecteezy.com
KPI infographic, Key Performance Indicators layout 23527428 Vector Art Application Key Performance Indicators Monitor key performance indicators (kpis) identify and monitor kpis that directly impact user experience and business outcomes. Performance app kpis, engagement app kpis, and acquisition & revenue app kpis. These application performance metrics, commonly known as key performance indicators (kpis), are a quantitative measure of how effectively the organization achieves its business objectives. Key performance indicators, or kpis, are the. Application Key Performance Indicators.
From e2eworx.com
10 Key Performance Indicators for QA & Test Managers E2EWorx Application Key Performance Indicators Here are 10 key metrics formulas and mobile app kpis that will help you measure the impact of the hard work you put in to develop your audience. Key performance indicators, or kpis, are the elements of your organization’s plan that express the quantitative outcomes you seek and how you will measure success. Performance app kpis, engagement app kpis, and. Application Key Performance Indicators.
From praxie.com
Key Performance Indicators KPI Best Practices, Dashboards & Software Application Key Performance Indicators Key performance indicators, or kpis, are the elements of your organization’s plan that express the quantitative outcomes you seek and how you will measure success. Performance app kpis, engagement app kpis, and acquisition & revenue app kpis. Capturing the right metrics will give you a comprehensive report and powerful insights into ways to improve your application. Focus on metrics that. Application Key Performance Indicators.
From lubbil.com
Key Performance Indicator (KPI) Definition, Types, and Examples (2024) Application Key Performance Indicators Key performance indicators, or kpis, are the elements of your organization’s plan that express the quantitative outcomes you seek and how you will measure success. Learn to analyze & track key performance indicators for apps: Capturing the right metrics will give you a comprehensive report and powerful insights into ways to improve your application. These application performance metrics, commonly known. Application Key Performance Indicators.