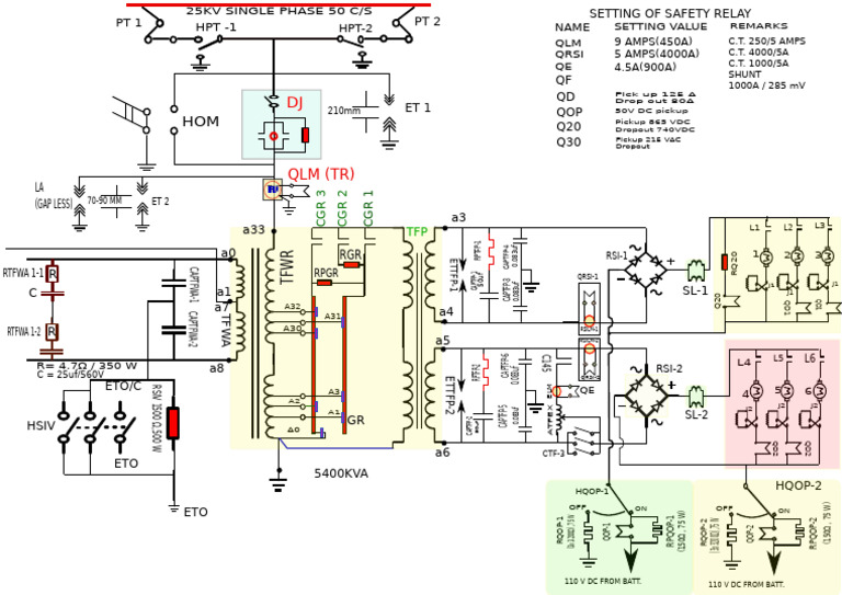
Dj Circuit In Loco . dj control circuit for arno loco | detailed explanation about dj circuit |. the dj (air blast circuit breaker/ vacuum circuit breaker) gets tripped instantaneously no sooner the voltage drop across this. Closed circuit short circuit earth (or) leakage circuit open. in this video you will learn how to close dj and how dj trips.dj refers to disc. modification of loco control circuit for circuit breaker (dj) opening and panto lowering by bldj and zpt switch in 25 kv. in the dj control circuit for arno loco youtube video section, the speaker discusses various components of the dj. in this video i have explained how stc control circuit works.purpose of. electrical circuits can be divided into four types.
from djtechtools.com
dj control circuit for arno loco | detailed explanation about dj circuit |. modification of loco control circuit for circuit breaker (dj) opening and panto lowering by bldj and zpt switch in 25 kv. in this video i have explained how stc control circuit works.purpose of. in this video you will learn how to close dj and how dj trips.dj refers to disc. the dj (air blast circuit breaker/ vacuum circuit breaker) gets tripped instantaneously no sooner the voltage drop across this. in the dj control circuit for arno loco youtube video section, the speaker discusses various components of the dj. Closed circuit short circuit earth (or) leakage circuit open. electrical circuits can be divided into four types.
Electrical Engineering For DJs Part Two Circuits and Potentiometers
Dj Circuit In Loco electrical circuits can be divided into four types. the dj (air blast circuit breaker/ vacuum circuit breaker) gets tripped instantaneously no sooner the voltage drop across this. in the dj control circuit for arno loco youtube video section, the speaker discusses various components of the dj. electrical circuits can be divided into four types. in this video i have explained how stc control circuit works.purpose of. dj control circuit for arno loco | detailed explanation about dj circuit |. in this video you will learn how to close dj and how dj trips.dj refers to disc. modification of loco control circuit for circuit breaker (dj) opening and panto lowering by bldj and zpt switch in 25 kv. Closed circuit short circuit earth (or) leakage circuit open.
From djtechtools.com
Electrical Engineering For DJs Part Two Circuits and Potentiometers Dj Circuit In Loco Closed circuit short circuit earth (or) leakage circuit open. dj control circuit for arno loco | detailed explanation about dj circuit |. modification of loco control circuit for circuit breaker (dj) opening and panto lowering by bldj and zpt switch in 25 kv. in this video you will learn how to close dj and how dj trips.dj. Dj Circuit In Loco.
From www.facebook.com
This is one of Austin's best DJs! Loco DJ! Keep Austin Loco Dj Circuit In Loco in this video i have explained how stc control circuit works.purpose of. electrical circuits can be divided into four types. in this video you will learn how to close dj and how dj trips.dj refers to disc. modification of loco control circuit for circuit breaker (dj) opening and panto lowering by bldj and zpt switch in. Dj Circuit In Loco.
From www.tiktok.com
💥🤩 gogo djs circuit gogodance TikTok Dj Circuit In Loco modification of loco control circuit for circuit breaker (dj) opening and panto lowering by bldj and zpt switch in 25 kv. in the dj control circuit for arno loco youtube video section, the speaker discusses various components of the dj. dj control circuit for arno loco | detailed explanation about dj circuit |. in this video. Dj Circuit In Loco.
From www.gscalecentral.net
Converting Bachmann 2 x K27 & Climax to battery power with Sierra Dj Circuit In Loco in this video you will learn how to close dj and how dj trips.dj refers to disc. in this video i have explained how stc control circuit works.purpose of. in the dj control circuit for arno loco youtube video section, the speaker discusses various components of the dj. Closed circuit short circuit earth (or) leakage circuit open.. Dj Circuit In Loco.
From www.youtube.com
DJ Light Circuit YouTube Dj Circuit In Loco electrical circuits can be divided into four types. modification of loco control circuit for circuit breaker (dj) opening and panto lowering by bldj and zpt switch in 25 kv. in this video you will learn how to close dj and how dj trips.dj refers to disc. the dj (air blast circuit breaker/ vacuum circuit breaker) gets. Dj Circuit In Loco.
From www.youtube.com
dj control circuit of loco।dj control circuit of loco animation YouTube Dj Circuit In Loco Closed circuit short circuit earth (or) leakage circuit open. in this video i have explained how stc control circuit works.purpose of. in this video you will learn how to close dj and how dj trips.dj refers to disc. modification of loco control circuit for circuit breaker (dj) opening and panto lowering by bldj and zpt switch in. Dj Circuit In Loco.
From serato.com
EL DJ Loco Show Radio KIF 22 Sept DJEmiliot Serato DJ Playlists Dj Circuit In Loco the dj (air blast circuit breaker/ vacuum circuit breaker) gets tripped instantaneously no sooner the voltage drop across this. in the dj control circuit for arno loco youtube video section, the speaker discusses various components of the dj. modification of loco control circuit for circuit breaker (dj) opening and panto lowering by bldj and zpt switch in. Dj Circuit In Loco.
From www.youtube.com
DJ control circuit for SIV loco पूरा बेसिक से जानिए Step By Step Dj Circuit In Loco in the dj control circuit for arno loco youtube video section, the speaker discusses various components of the dj. in this video i have explained how stc control circuit works.purpose of. electrical circuits can be divided into four types. dj control circuit for arno loco | detailed explanation about dj circuit |. in this video. Dj Circuit In Loco.
From www.djblog.org
Pioneer has designed a new standalone DJ sampler the DJS1000 DJ Blog Dj Circuit In Loco the dj (air blast circuit breaker/ vacuum circuit breaker) gets tripped instantaneously no sooner the voltage drop across this. electrical circuits can be divided into four types. Closed circuit short circuit earth (or) leakage circuit open. in this video you will learn how to close dj and how dj trips.dj refers to disc. in this video. Dj Circuit In Loco.
From pxhere.com
무료 이미지 음악, 턴테이블, 과학 기술, 플랫폼, DJ, 전자 제품, 스크린 샷, 콤팩트 디스크, 디제이 5472x3648 Dj Circuit In Loco modification of loco control circuit for circuit breaker (dj) opening and panto lowering by bldj and zpt switch in 25 kv. in this video you will learn how to close dj and how dj trips.dj refers to disc. in this video i have explained how stc control circuit works.purpose of. dj control circuit for arno loco. Dj Circuit In Loco.
From www.gscalecentral.net
Converting Bachmann 2 x K27 & Climax to battery power with Sierra Dj Circuit In Loco modification of loco control circuit for circuit breaker (dj) opening and panto lowering by bldj and zpt switch in 25 kv. in this video i have explained how stc control circuit works.purpose of. Closed circuit short circuit earth (or) leakage circuit open. in the dj control circuit for arno loco youtube video section, the speaker discusses various. Dj Circuit In Loco.
From www.rctrains.co.uk
RC Trains basic battery loco circuit Dj Circuit In Loco modification of loco control circuit for circuit breaker (dj) opening and panto lowering by bldj and zpt switch in 25 kv. electrical circuits can be divided into four types. dj control circuit for arno loco | detailed explanation about dj circuit |. in this video you will learn how to close dj and how dj trips.dj. Dj Circuit In Loco.
From soundcloud.com
Listen to Tillmann Uhrmacher Live Nature One, Raketenbasis Pydna Dj Circuit In Loco electrical circuits can be divided into four types. Closed circuit short circuit earth (or) leakage circuit open. in this video you will learn how to close dj and how dj trips.dj refers to disc. the dj (air blast circuit breaker/ vacuum circuit breaker) gets tripped instantaneously no sooner the voltage drop across this. modification of loco. Dj Circuit In Loco.
From userfixabt.z19.web.core.windows.net
Dj Circuit Diagram Dj Circuit In Loco the dj (air blast circuit breaker/ vacuum circuit breaker) gets tripped instantaneously no sooner the voltage drop across this. Closed circuit short circuit earth (or) leakage circuit open. in the dj control circuit for arno loco youtube video section, the speaker discusses various components of the dj. modification of loco control circuit for circuit breaker (dj) opening. Dj Circuit In Loco.
From www.threads.net
Dj Mostwanted (Brian Mgharo) (djmostwanted254) on Threads Dj Circuit In Loco in this video i have explained how stc control circuit works.purpose of. Closed circuit short circuit earth (or) leakage circuit open. dj control circuit for arno loco | detailed explanation about dj circuit |. modification of loco control circuit for circuit breaker (dj) opening and panto lowering by bldj and zpt switch in 25 kv. in. Dj Circuit In Loco.
From maxvinilos.com
DJ Loco vs. DJ Ray Eboka MAXVINILOS Dj Circuit In Loco Closed circuit short circuit earth (or) leakage circuit open. in this video you will learn how to close dj and how dj trips.dj refers to disc. modification of loco control circuit for circuit breaker (dj) opening and panto lowering by bldj and zpt switch in 25 kv. the dj (air blast circuit breaker/ vacuum circuit breaker) gets. Dj Circuit In Loco.
From www.youtube.com
Circuit Loco Dj Advan Mix (PVT ORIGINAL) YouTube Dj Circuit In Loco dj control circuit for arno loco | detailed explanation about dj circuit |. modification of loco control circuit for circuit breaker (dj) opening and panto lowering by bldj and zpt switch in 25 kv. in this video i have explained how stc control circuit works.purpose of. Closed circuit short circuit earth (or) leakage circuit open. in. Dj Circuit In Loco.
From www.pinterest.com
Master Sounds 4V Mixers, Dj equipment for sale, Dj Dj Circuit In Loco in this video i have explained how stc control circuit works.purpose of. dj control circuit for arno loco | detailed explanation about dj circuit |. Closed circuit short circuit earth (or) leakage circuit open. in the dj control circuit for arno loco youtube video section, the speaker discusses various components of the dj. electrical circuits can. Dj Circuit In Loco.
From www.facebook.com
DJ Delay Huancayo Dj Circuit In Loco in this video you will learn how to close dj and how dj trips.dj refers to disc. Closed circuit short circuit earth (or) leakage circuit open. the dj (air blast circuit breaker/ vacuum circuit breaker) gets tripped instantaneously no sooner the voltage drop across this. electrical circuits can be divided into four types. in the dj. Dj Circuit In Loco.
From pxhere.com
무료 이미지 음악, 턴테이블, 과학 기술, 장비, DJ, 디제이, 전자 제품, 파티, 행사, 오디오 엔지니어, 믹싱 콘솔 Dj Circuit In Loco in this video you will learn how to close dj and how dj trips.dj refers to disc. in the dj control circuit for arno loco youtube video section, the speaker discusses various components of the dj. Closed circuit short circuit earth (or) leakage circuit open. electrical circuits can be divided into four types. the dj (air. Dj Circuit In Loco.
From www.youtube.com
DIRECT BRAKE CIRCUIT(LOCO BRAKE) OF THREE PHASE LOCO YouTube Dj Circuit In Loco Closed circuit short circuit earth (or) leakage circuit open. modification of loco control circuit for circuit breaker (dj) opening and panto lowering by bldj and zpt switch in 25 kv. in the dj control circuit for arno loco youtube video section, the speaker discusses various components of the dj. in this video i have explained how stc. Dj Circuit In Loco.
From music.youtube.com
El Shipibo Loco Dj JB (Electro Selva) YouTube Music Dj Circuit In Loco in the dj control circuit for arno loco youtube video section, the speaker discusses various components of the dj. electrical circuits can be divided into four types. modification of loco control circuit for circuit breaker (dj) opening and panto lowering by bldj and zpt switch in 25 kv. in this video you will learn how to. Dj Circuit In Loco.
From www.blackvibes.com
Youngstown Oh DJ LOCO Dj Circuit In Loco modification of loco control circuit for circuit breaker (dj) opening and panto lowering by bldj and zpt switch in 25 kv. in the dj control circuit for arno loco youtube video section, the speaker discusses various components of the dj. in this video you will learn how to close dj and how dj trips.dj refers to disc.. Dj Circuit In Loco.
From www.facebook.com
DJ Loco SA ⛽The Groove Experience Sessions 053 [2023... Dj Circuit In Loco dj control circuit for arno loco | detailed explanation about dj circuit |. Closed circuit short circuit earth (or) leakage circuit open. electrical circuits can be divided into four types. modification of loco control circuit for circuit breaker (dj) opening and panto lowering by bldj and zpt switch in 25 kv. in the dj control circuit. Dj Circuit In Loco.
From www.youtube.com
The Revolution Djs Circuit(Original Mix)2016 [FL Studio] YouTube Dj Circuit In Loco Closed circuit short circuit earth (or) leakage circuit open. in this video i have explained how stc control circuit works.purpose of. in the dj control circuit for arno loco youtube video section, the speaker discusses various components of the dj. in this video you will learn how to close dj and how dj trips.dj refers to disc.. Dj Circuit In Loco.
From www.youtube.com
DJ Control Circuit Part1 YouTube Dj Circuit In Loco dj control circuit for arno loco | detailed explanation about dj circuit |. Closed circuit short circuit earth (or) leakage circuit open. the dj (air blast circuit breaker/ vacuum circuit breaker) gets tripped instantaneously no sooner the voltage drop across this. in this video you will learn how to close dj and how dj trips.dj refers to. Dj Circuit In Loco.
From www.facebook.com
Dj LoCo Dj Circuit In Loco Closed circuit short circuit earth (or) leakage circuit open. modification of loco control circuit for circuit breaker (dj) opening and panto lowering by bldj and zpt switch in 25 kv. in the dj control circuit for arno loco youtube video section, the speaker discusses various components of the dj. the dj (air blast circuit breaker/ vacuum circuit. Dj Circuit In Loco.
From www.scribd.com
Power Circuit Diagram Loco PDF Dj Circuit In Loco modification of loco control circuit for circuit breaker (dj) opening and panto lowering by bldj and zpt switch in 25 kv. Closed circuit short circuit earth (or) leakage circuit open. electrical circuits can be divided into four types. in this video you will learn how to close dj and how dj trips.dj refers to disc. in. Dj Circuit In Loco.
From www.facebook.com
Dj Loco Dj Circuit In Loco in the dj control circuit for arno loco youtube video section, the speaker discusses various components of the dj. dj control circuit for arno loco | detailed explanation about dj circuit |. in this video i have explained how stc control circuit works.purpose of. the dj (air blast circuit breaker/ vacuum circuit breaker) gets tripped instantaneously. Dj Circuit In Loco.
From www.youtube.com
Dj Loco YouTube Dj Circuit In Loco electrical circuits can be divided into four types. dj control circuit for arno loco | detailed explanation about dj circuit |. modification of loco control circuit for circuit breaker (dj) opening and panto lowering by bldj and zpt switch in 25 kv. in this video you will learn how to close dj and how dj trips.dj. Dj Circuit In Loco.
From visitrauland.com
Afterski med DJ Loco Fjøllhalli Visit Rauland Dj Circuit In Loco dj control circuit for arno loco | detailed explanation about dj circuit |. in the dj control circuit for arno loco youtube video section, the speaker discusses various components of the dj. modification of loco control circuit for circuit breaker (dj) opening and panto lowering by bldj and zpt switch in 25 kv. electrical circuits can. Dj Circuit In Loco.
From www.zbozi.cz
Foto DJ controller Pioneer DJ DDJFLX4 Zbozi.cz Dj Circuit In Loco in the dj control circuit for arno loco youtube video section, the speaker discusses various components of the dj. modification of loco control circuit for circuit breaker (dj) opening and panto lowering by bldj and zpt switch in 25 kv. electrical circuits can be divided into four types. Closed circuit short circuit earth (or) leakage circuit open.. Dj Circuit In Loco.
From www.sickening.events
Circuit Loca Ano Nuevo with DJ Brailyn Bitch Sickening Events Dj Circuit In Loco modification of loco control circuit for circuit breaker (dj) opening and panto lowering by bldj and zpt switch in 25 kv. in this video you will learn how to close dj and how dj trips.dj refers to disc. dj control circuit for arno loco | detailed explanation about dj circuit |. Closed circuit short circuit earth (or). Dj Circuit In Loco.
From www.youtube.com
Clarion DJ circuit repair MT5515 YouTube Dj Circuit In Loco the dj (air blast circuit breaker/ vacuum circuit breaker) gets tripped instantaneously no sooner the voltage drop across this. Closed circuit short circuit earth (or) leakage circuit open. in the dj control circuit for arno loco youtube video section, the speaker discusses various components of the dj. dj control circuit for arno loco | detailed explanation about. Dj Circuit In Loco.
From play.radiojavan.com
AM Beat 3 Podcast by DJ AMB on Radio Javan Dj Circuit In Loco the dj (air blast circuit breaker/ vacuum circuit breaker) gets tripped instantaneously no sooner the voltage drop across this. modification of loco control circuit for circuit breaker (dj) opening and panto lowering by bldj and zpt switch in 25 kv. in the dj control circuit for arno loco youtube video section, the speaker discusses various components of. Dj Circuit In Loco.