Data Acquisition Using Excel . A comprehensive guide to excel integration. Once imported, the data can be manipulated using all the features of microsoft excel. In these tutorials you learn how to import and explore data in excel, build and refine a data model using power pivot, and create interactive reports. Windaq /xl allows users of windaq data acquisition software to import acquired data, in real time, directly into microsoft excel. Please see the attached microsoft excel. Mastering data capture & acquisition: Streaming data to excel at up to 160k sample rate with powerful trigger modes, no other products give you more power. This example uses parts of the read dig chan example source code to quickly implement a vba program utilizing daqmx within microsoft excel. Whether it's done is real time or.
from support.rstinstruments.com
In these tutorials you learn how to import and explore data in excel, build and refine a data model using power pivot, and create interactive reports. This example uses parts of the read dig chan example source code to quickly implement a vba program utilizing daqmx within microsoft excel. Streaming data to excel at up to 160k sample rate with powerful trigger modes, no other products give you more power. Please see the attached microsoft excel. Mastering data capture & acquisition: Whether it's done is real time or. A comprehensive guide to excel integration. Windaq /xl allows users of windaq data acquisition software to import acquired data, in real time, directly into microsoft excel. Once imported, the data can be manipulated using all the features of microsoft excel.
How to Read the Data File from CR Loggers using Excel RST Instruments Ltd
Data Acquisition Using Excel Please see the attached microsoft excel. This example uses parts of the read dig chan example source code to quickly implement a vba program utilizing daqmx within microsoft excel. Whether it's done is real time or. Windaq /xl allows users of windaq data acquisition software to import acquired data, in real time, directly into microsoft excel. Once imported, the data can be manipulated using all the features of microsoft excel. Mastering data capture & acquisition: Streaming data to excel at up to 160k sample rate with powerful trigger modes, no other products give you more power. A comprehensive guide to excel integration. Please see the attached microsoft excel. In these tutorials you learn how to import and explore data in excel, build and refine a data model using power pivot, and create interactive reports.
From pyoflife.com
Excel For Data Analysis PYOFLIFE Data Acquisition Using Excel In these tutorials you learn how to import and explore data in excel, build and refine a data model using power pivot, and create interactive reports. A comprehensive guide to excel integration. Please see the attached microsoft excel. Windaq /xl allows users of windaq data acquisition software to import acquired data, in real time, directly into microsoft excel. Streaming data. Data Acquisition Using Excel.
From www.lifewire.com
How to Organize and Find Data With Excel Pivot Tables Data Acquisition Using Excel Whether it's done is real time or. Windaq /xl allows users of windaq data acquisition software to import acquired data, in real time, directly into microsoft excel. Once imported, the data can be manipulated using all the features of microsoft excel. A comprehensive guide to excel integration. Please see the attached microsoft excel. Streaming data to excel at up to. Data Acquisition Using Excel.
From www.researchgate.net
Display of data acquisition on MS. Excel Download Scientific Diagram Data Acquisition Using Excel This example uses parts of the read dig chan example source code to quickly implement a vba program utilizing daqmx within microsoft excel. Whether it's done is real time or. Please see the attached microsoft excel. A comprehensive guide to excel integration. Once imported, the data can be manipulated using all the features of microsoft excel. Windaq /xl allows users. Data Acquisition Using Excel.
From www.youtube.com
Excel Data Analysis Tutorial YouTube Data Acquisition Using Excel A comprehensive guide to excel integration. Please see the attached microsoft excel. Windaq /xl allows users of windaq data acquisition software to import acquired data, in real time, directly into microsoft excel. Streaming data to excel at up to 160k sample rate with powerful trigger modes, no other products give you more power. This example uses parts of the read. Data Acquisition Using Excel.
From www.researchgate.net
(PDF) data acquisition using an Excel spreadsheet Data Acquisition Using Excel A comprehensive guide to excel integration. Please see the attached microsoft excel. Once imported, the data can be manipulated using all the features of microsoft excel. Mastering data capture & acquisition: In these tutorials you learn how to import and explore data in excel, build and refine a data model using power pivot, and create interactive reports. Whether it's done. Data Acquisition Using Excel.
From clickup.com
How to Create a Database in Excel (With Templates and Examples) ClickUp Data Acquisition Using Excel Windaq /xl allows users of windaq data acquisition software to import acquired data, in real time, directly into microsoft excel. This example uses parts of the read dig chan example source code to quickly implement a vba program utilizing daqmx within microsoft excel. Mastering data capture & acquisition: A comprehensive guide to excel integration. In these tutorials you learn how. Data Acquisition Using Excel.
From www.youtube.com
Introduction to Data Analysis Using Excel YouTube Data Acquisition Using Excel Mastering data capture & acquisition: Once imported, the data can be manipulated using all the features of microsoft excel. Windaq /xl allows users of windaq data acquisition software to import acquired data, in real time, directly into microsoft excel. In these tutorials you learn how to import and explore data in excel, build and refine a data model using power. Data Acquisition Using Excel.
From world.museumsprojekte.de
Build Your Own Data Logger Processing Data With Microsoft Excel Data Acquisition Using Excel Please see the attached microsoft excel. Whether it's done is real time or. Mastering data capture & acquisition: In these tutorials you learn how to import and explore data in excel, build and refine a data model using power pivot, and create interactive reports. This example uses parts of the read dig chan example source code to quickly implement a. Data Acquisition Using Excel.
From www.researchgate.net
The realtime graph displays of data acquisition on Ms. Excel Data Acquisition Using Excel A comprehensive guide to excel integration. Streaming data to excel at up to 160k sample rate with powerful trigger modes, no other products give you more power. Mastering data capture & acquisition: Once imported, the data can be manipulated using all the features of microsoft excel. Windaq /xl allows users of windaq data acquisition software to import acquired data, in. Data Acquisition Using Excel.
From berbagidatapenting.blogspot.com
Dataset For Data Mining In Excel Data Acquisition Using Excel Once imported, the data can be manipulated using all the features of microsoft excel. Please see the attached microsoft excel. Mastering data capture & acquisition: This example uses parts of the read dig chan example source code to quickly implement a vba program utilizing daqmx within microsoft excel. Whether it's done is real time or. A comprehensive guide to excel. Data Acquisition Using Excel.
From clickup.com
How to Create a Database in Excel (With Templates and Examples) ClickUp Data Acquisition Using Excel Once imported, the data can be manipulated using all the features of microsoft excel. A comprehensive guide to excel integration. Windaq /xl allows users of windaq data acquisition software to import acquired data, in real time, directly into microsoft excel. Streaming data to excel at up to 160k sample rate with powerful trigger modes, no other products give you more. Data Acquisition Using Excel.
From www.arembe.com
Excel Data Logger Demo Workbook Data Acquisition Using Excel Please see the attached microsoft excel. This example uses parts of the read dig chan example source code to quickly implement a vba program utilizing daqmx within microsoft excel. Streaming data to excel at up to 160k sample rate with powerful trigger modes, no other products give you more power. A comprehensive guide to excel integration. Once imported, the data. Data Acquisition Using Excel.
From ncsno.weebly.com
Using excel for data analysis ncsno Data Acquisition Using Excel This example uses parts of the read dig chan example source code to quickly implement a vba program utilizing daqmx within microsoft excel. Mastering data capture & acquisition: Once imported, the data can be manipulated using all the features of microsoft excel. Whether it's done is real time or. Streaming data to excel at up to 160k sample rate with. Data Acquisition Using Excel.
From finmodelslab.com
Discover Excel Office Acquisition Pro Forma Projection Data Acquisition Using Excel Streaming data to excel at up to 160k sample rate with powerful trigger modes, no other products give you more power. A comprehensive guide to excel integration. Whether it's done is real time or. Windaq /xl allows users of windaq data acquisition software to import acquired data, in real time, directly into microsoft excel. Please see the attached microsoft excel.. Data Acquisition Using Excel.
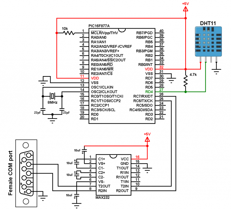
From www.tpsearchtool.com
Excel Data Logger Using Pic16f877a And Dht11 Sensor Sin Images Data Acquisition Using Excel Windaq /xl allows users of windaq data acquisition software to import acquired data, in real time, directly into microsoft excel. A comprehensive guide to excel integration. Streaming data to excel at up to 160k sample rate with powerful trigger modes, no other products give you more power. Whether it's done is real time or. Once imported, the data can be. Data Acquisition Using Excel.
From support.rstinstruments.com
How to Read the Data File from CR Loggers using Excel RST Instruments Ltd Data Acquisition Using Excel Whether it's done is real time or. Mastering data capture & acquisition: Streaming data to excel at up to 160k sample rate with powerful trigger modes, no other products give you more power. This example uses parts of the read dig chan example source code to quickly implement a vba program utilizing daqmx within microsoft excel. Windaq /xl allows users. Data Acquisition Using Excel.
From db-excel.com
Microsoft Excel Spreadsheet Formulas List inside Statistical Functions Data Acquisition Using Excel Windaq /xl allows users of windaq data acquisition software to import acquired data, in real time, directly into microsoft excel. Once imported, the data can be manipulated using all the features of microsoft excel. This example uses parts of the read dig chan example source code to quickly implement a vba program utilizing daqmx within microsoft excel. Whether it's done. Data Acquisition Using Excel.
From sperdirect.com
Excel Data Acquisition Software Sper Scientific Direct Data Acquisition Using Excel Once imported, the data can be manipulated using all the features of microsoft excel. A comprehensive guide to excel integration. Streaming data to excel at up to 160k sample rate with powerful trigger modes, no other products give you more power. Please see the attached microsoft excel. Whether it's done is real time or. Windaq /xl allows users of windaq. Data Acquisition Using Excel.
From www.nbcdns.com
Belajar Data Analyst Dengan Excel, 20+ Rumus Formula Excel Wajib Kamu Data Acquisition Using Excel Windaq /xl allows users of windaq data acquisition software to import acquired data, in real time, directly into microsoft excel. This example uses parts of the read dig chan example source code to quickly implement a vba program utilizing daqmx within microsoft excel. Mastering data capture & acquisition: Please see the attached microsoft excel. A comprehensive guide to excel integration.. Data Acquisition Using Excel.
From www.youtube.com
Creating Easy Data Entry Forms in Excel YouTube Data Acquisition Using Excel Whether it's done is real time or. Mastering data capture & acquisition: Streaming data to excel at up to 160k sample rate with powerful trigger modes, no other products give you more power. A comprehensive guide to excel integration. Once imported, the data can be manipulated using all the features of microsoft excel. This example uses parts of the read. Data Acquisition Using Excel.
From www.eloquens.com
Acquisition Excel Model Eloquens Data Acquisition Using Excel Windaq /xl allows users of windaq data acquisition software to import acquired data, in real time, directly into microsoft excel. This example uses parts of the read dig chan example source code to quickly implement a vba program utilizing daqmx within microsoft excel. Please see the attached microsoft excel. Whether it's done is real time or. Mastering data capture &. Data Acquisition Using Excel.
From forums.ni.com
Data acquisition format (excel data) NI Community Data Acquisition Using Excel This example uses parts of the read dig chan example source code to quickly implement a vba program utilizing daqmx within microsoft excel. A comprehensive guide to excel integration. Once imported, the data can be manipulated using all the features of microsoft excel. Please see the attached microsoft excel. Whether it's done is real time or. Windaq /xl allows users. Data Acquisition Using Excel.
From www.mrclab.com
Excel Data Acquisition Software for Windows 10 Data Acquisition Using Excel Please see the attached microsoft excel. This example uses parts of the read dig chan example source code to quickly implement a vba program utilizing daqmx within microsoft excel. Once imported, the data can be manipulated using all the features of microsoft excel. A comprehensive guide to excel integration. Streaming data to excel at up to 160k sample rate with. Data Acquisition Using Excel.
From simple-circuit.com
Excel Data Logger Using PIC16F877A and DHT11 Sensor Data Acquisition Using Excel Mastering data capture & acquisition: Windaq /xl allows users of windaq data acquisition software to import acquired data, in real time, directly into microsoft excel. A comprehensive guide to excel integration. Once imported, the data can be manipulated using all the features of microsoft excel. This example uses parts of the read dig chan example source code to quickly implement. Data Acquisition Using Excel.
From klariti.com
Acquisition Plan Template MS Word & Excel Templates, Forms Data Acquisition Using Excel Windaq /xl allows users of windaq data acquisition software to import acquired data, in real time, directly into microsoft excel. In these tutorials you learn how to import and explore data in excel, build and refine a data model using power pivot, and create interactive reports. This example uses parts of the read dig chan example source code to quickly. Data Acquisition Using Excel.
From db-excel.com
Data Analysis Using Spreadsheets for Introduction To Data Analysis Data Acquisition Using Excel Please see the attached microsoft excel. Whether it's done is real time or. Once imported, the data can be manipulated using all the features of microsoft excel. Windaq /xl allows users of windaq data acquisition software to import acquired data, in real time, directly into microsoft excel. Mastering data capture & acquisition: This example uses parts of the read dig. Data Acquisition Using Excel.
From www.youtube.com
Data collection sheet in Excel YouTube Data Acquisition Using Excel In these tutorials you learn how to import and explore data in excel, build and refine a data model using power pivot, and create interactive reports. Streaming data to excel at up to 160k sample rate with powerful trigger modes, no other products give you more power. Whether it's done is real time or. Once imported, the data can be. Data Acquisition Using Excel.
From www.researchgate.net
Display of data acquisition on MS. Excel Download Scientific Diagram Data Acquisition Using Excel Windaq /xl allows users of windaq data acquisition software to import acquired data, in real time, directly into microsoft excel. A comprehensive guide to excel integration. Whether it's done is real time or. Once imported, the data can be manipulated using all the features of microsoft excel. Mastering data capture & acquisition: This example uses parts of the read dig. Data Acquisition Using Excel.
From www.pcworld.com
Excel databases Creating relational tables PCWorld Data Acquisition Using Excel Mastering data capture & acquisition: A comprehensive guide to excel integration. Streaming data to excel at up to 160k sample rate with powerful trigger modes, no other products give you more power. This example uses parts of the read dig chan example source code to quickly implement a vba program utilizing daqmx within microsoft excel. Once imported, the data can. Data Acquisition Using Excel.
From www.lifewire.com
How to Create a Report in Excel Data Acquisition Using Excel In these tutorials you learn how to import and explore data in excel, build and refine a data model using power pivot, and create interactive reports. Whether it's done is real time or. Streaming data to excel at up to 160k sample rate with powerful trigger modes, no other products give you more power. A comprehensive guide to excel integration.. Data Acquisition Using Excel.
From www.researchgate.net
Acquisition data in an .xlsx file (Excel) via the graphical interface Data Acquisition Using Excel This example uses parts of the read dig chan example source code to quickly implement a vba program utilizing daqmx within microsoft excel. In these tutorials you learn how to import and explore data in excel, build and refine a data model using power pivot, and create interactive reports. Whether it's done is real time or. Once imported, the data. Data Acquisition Using Excel.
From www.computerworld.com
10 spiffy new ways to show data with Excel Computerworld Data Acquisition Using Excel Once imported, the data can be manipulated using all the features of microsoft excel. Mastering data capture & acquisition: This example uses parts of the read dig chan example source code to quickly implement a vba program utilizing daqmx within microsoft excel. Please see the attached microsoft excel. Streaming data to excel at up to 160k sample rate with powerful. Data Acquisition Using Excel.
From klariti.com
Acquisition Plan Template MS Word & Excel Data Acquisition Using Excel A comprehensive guide to excel integration. Windaq /xl allows users of windaq data acquisition software to import acquired data, in real time, directly into microsoft excel. In these tutorials you learn how to import and explore data in excel, build and refine a data model using power pivot, and create interactive reports. This example uses parts of the read dig. Data Acquisition Using Excel.
From yamatoscale.com
Data Acquisition YAMATO SCALE Data Acquisition Using Excel Mastering data capture & acquisition: Whether it's done is real time or. In these tutorials you learn how to import and explore data in excel, build and refine a data model using power pivot, and create interactive reports. This example uses parts of the read dig chan example source code to quickly implement a vba program utilizing daqmx within microsoft. Data Acquisition Using Excel.
From proschoolonline.com
8 Reasons Why Experts Analyze Data Using MS Excel Data Acquisition Using Excel Streaming data to excel at up to 160k sample rate with powerful trigger modes, no other products give you more power. A comprehensive guide to excel integration. This example uses parts of the read dig chan example source code to quickly implement a vba program utilizing daqmx within microsoft excel. Please see the attached microsoft excel. Mastering data capture &. Data Acquisition Using Excel.