Amp Tube Regulator . Here is a variation that uses a kt88 wired as a triode and uses a tl431 shunt. Building, troubleshooting and testing of these amplifiers should. Find updated schematics, parts lists, board layout and tips for. learn how shunt regulators can provide stable and clean b+ voltage for tube amplifiers, and what are the advantages. Tube/valve amplifiers use potentially lethal high voltages. tube amplifiers can benefit from regulated and stabilized power supplies, especially sensitive preamplifier stages,. Tube/valve amplifiers use potentially lethal high voltages.
from www.usaudiomart.com
Here is a variation that uses a kt88 wired as a triode and uses a tl431 shunt. learn how shunt regulators can provide stable and clean b+ voltage for tube amplifiers, and what are the advantages. Building, troubleshooting and testing of these amplifiers should. Find updated schematics, parts lists, board layout and tips for. Tube/valve amplifiers use potentially lethal high voltages. tube amplifiers can benefit from regulated and stabilized power supplies, especially sensitive preamplifier stages,. Tube/valve amplifiers use potentially lethal high voltages.
2A3 Single Ended Stereo Amplifier with Tube Regulator Photo 2052016
Amp Tube Regulator Find updated schematics, parts lists, board layout and tips for. Here is a variation that uses a kt88 wired as a triode and uses a tl431 shunt. Tube/valve amplifiers use potentially lethal high voltages. Find updated schematics, parts lists, board layout and tips for. tube amplifiers can benefit from regulated and stabilized power supplies, especially sensitive preamplifier stages,. Tube/valve amplifiers use potentially lethal high voltages. Building, troubleshooting and testing of these amplifiers should. learn how shunt regulators can provide stable and clean b+ voltage for tube amplifiers, and what are the advantages.
From www.tubecad.com
HighVoltage Shunt Regulators Amp Tube Regulator Find updated schematics, parts lists, board layout and tips for. tube amplifiers can benefit from regulated and stabilized power supplies, especially sensitive preamplifier stages,. Here is a variation that uses a kt88 wired as a triode and uses a tl431 shunt. Building, troubleshooting and testing of these amplifiers should. Tube/valve amplifiers use potentially lethal high voltages. learn how. Amp Tube Regulator.
From audioxpress.com
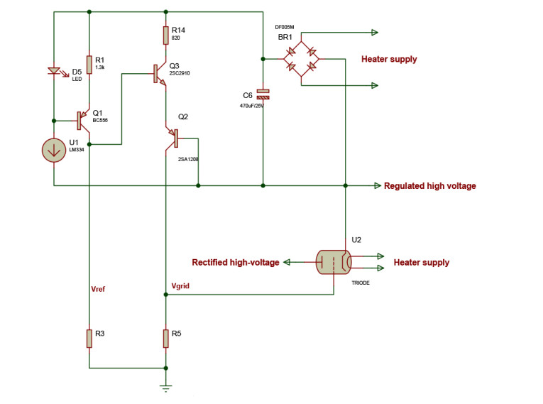
Treg A HighVoltage Regulator for Tube Amps audioXpress Amp Tube Regulator Tube/valve amplifiers use potentially lethal high voltages. Find updated schematics, parts lists, board layout and tips for. Tube/valve amplifiers use potentially lethal high voltages. Building, troubleshooting and testing of these amplifiers should. Here is a variation that uses a kt88 wired as a triode and uses a tl431 shunt. tube amplifiers can benefit from regulated and stabilized power supplies,. Amp Tube Regulator.
From www.next.gr
Tube for a shunt voltage regulator under Repositorycircuits 38832 Amp Tube Regulator Find updated schematics, parts lists, board layout and tips for. Tube/valve amplifiers use potentially lethal high voltages. learn how shunt regulators can provide stable and clean b+ voltage for tube amplifiers, and what are the advantages. Tube/valve amplifiers use potentially lethal high voltages. tube amplifiers can benefit from regulated and stabilized power supplies, especially sensitive preamplifier stages,. Here. Amp Tube Regulator.
From tubes-store.com
→ Regulators, Barretters → StR85/10C / 85A2 / 0G3 Amp Tube Regulator tube amplifiers can benefit from regulated and stabilized power supplies, especially sensitive preamplifier stages,. Tube/valve amplifiers use potentially lethal high voltages. Tube/valve amplifiers use potentially lethal high voltages. learn how shunt regulators can provide stable and clean b+ voltage for tube amplifiers, and what are the advantages. Find updated schematics, parts lists, board layout and tips for. Here. Amp Tube Regulator.
From www.usaudiomart.com
2A3 Single Ended Stereo Amplifier with Tube Regulator Photo 2052016 Amp Tube Regulator Tube/valve amplifiers use potentially lethal high voltages. tube amplifiers can benefit from regulated and stabilized power supplies, especially sensitive preamplifier stages,. Building, troubleshooting and testing of these amplifiers should. Tube/valve amplifiers use potentially lethal high voltages. learn how shunt regulators can provide stable and clean b+ voltage for tube amplifiers, and what are the advantages. Find updated schematics,. Amp Tube Regulator.
From www.ukaudiomart.com
2A3 Single Ended Stereo Amplifier with Tube Regulator Photo 2052017 Amp Tube Regulator Here is a variation that uses a kt88 wired as a triode and uses a tl431 shunt. Tube/valve amplifiers use potentially lethal high voltages. Building, troubleshooting and testing of these amplifiers should. Find updated schematics, parts lists, board layout and tips for. learn how shunt regulators can provide stable and clean b+ voltage for tube amplifiers, and what are. Amp Tube Regulator.
From www.m-ware.de
12TA31 voltage regulator tube, manufactured by Tesla 15761 Amp Tube Regulator Building, troubleshooting and testing of these amplifiers should. Here is a variation that uses a kt88 wired as a triode and uses a tl431 shunt. learn how shunt regulators can provide stable and clean b+ voltage for tube amplifiers, and what are the advantages. Find updated schematics, parts lists, board layout and tips for. Tube/valve amplifiers use potentially lethal. Amp Tube Regulator.
From www.youtube.com
FX Tube AMP Regulator Complete Disassembly and Reassembly YouTube Amp Tube Regulator learn how shunt regulators can provide stable and clean b+ voltage for tube amplifiers, and what are the advantages. Find updated schematics, parts lists, board layout and tips for. Tube/valve amplifiers use potentially lethal high voltages. Here is a variation that uses a kt88 wired as a triode and uses a tl431 shunt. Tube/valve amplifiers use potentially lethal high. Amp Tube Regulator.
From soundgate.net
OTOMON Laboratory (音門ラボ) / C3g71A tube preamplifier, Wenger wood case Amp Tube Regulator Tube/valve amplifiers use potentially lethal high voltages. Tube/valve amplifiers use potentially lethal high voltages. Find updated schematics, parts lists, board layout and tips for. Building, troubleshooting and testing of these amplifiers should. Here is a variation that uses a kt88 wired as a triode and uses a tl431 shunt. learn how shunt regulators can provide stable and clean b+. Amp Tube Regulator.
From www6.plala.or.jp
811A 24W SE AMP 2000 Amp Tube Regulator Here is a variation that uses a kt88 wired as a triode and uses a tl431 shunt. Building, troubleshooting and testing of these amplifiers should. tube amplifiers can benefit from regulated and stabilized power supplies, especially sensitive preamplifier stages,. learn how shunt regulators can provide stable and clean b+ voltage for tube amplifiers, and what are the advantages.. Amp Tube Regulator.
From www.circuits-diy.com
LM338 5 Volt 5 Amp Voltage Regulator Amp Tube Regulator Tube/valve amplifiers use potentially lethal high voltages. Tube/valve amplifiers use potentially lethal high voltages. Building, troubleshooting and testing of these amplifiers should. Find updated schematics, parts lists, board layout and tips for. learn how shunt regulators can provide stable and clean b+ voltage for tube amplifiers, and what are the advantages. tube amplifiers can benefit from regulated and. Amp Tube Regulator.
From www.usaudiomart.com
2A3 Single Ended Stereo Amplifier with Tube Regulator Photo 2052016 Amp Tube Regulator tube amplifiers can benefit from regulated and stabilized power supplies, especially sensitive preamplifier stages,. Find updated schematics, parts lists, board layout and tips for. Tube/valve amplifiers use potentially lethal high voltages. learn how shunt regulators can provide stable and clean b+ voltage for tube amplifiers, and what are the advantages. Building, troubleshooting and testing of these amplifiers should.. Amp Tube Regulator.
From audioxpress.com
Treg A HighVoltage Regulator for Tube Amps audioXpress Amp Tube Regulator Here is a variation that uses a kt88 wired as a triode and uses a tl431 shunt. learn how shunt regulators can provide stable and clean b+ voltage for tube amplifiers, and what are the advantages. Tube/valve amplifiers use potentially lethal high voltages. Find updated schematics, parts lists, board layout and tips for. Building, troubleshooting and testing of these. Amp Tube Regulator.
From www.ukaudiomart.com
2A3 Single Ended Stereo Amplifier with Tube Regulator Photo 2052020 Amp Tube Regulator learn how shunt regulators can provide stable and clean b+ voltage for tube amplifiers, and what are the advantages. Building, troubleshooting and testing of these amplifiers should. Tube/valve amplifiers use potentially lethal high voltages. Here is a variation that uses a kt88 wired as a triode and uses a tl431 shunt. Find updated schematics, parts lists, board layout and. Amp Tube Regulator.
From audioxpress.com
Treg A HighVoltage Regulator for Tube Amps audioXpress Amp Tube Regulator Tube/valve amplifiers use potentially lethal high voltages. Tube/valve amplifiers use potentially lethal high voltages. Find updated schematics, parts lists, board layout and tips for. learn how shunt regulators can provide stable and clean b+ voltage for tube amplifiers, and what are the advantages. tube amplifiers can benefit from regulated and stabilized power supplies, especially sensitive preamplifier stages,. Building,. Amp Tube Regulator.
From www.rmiorder.com
Brass Single Stage Pipeline Regulator Ratermann Manufacturing Inc Amp Tube Regulator learn how shunt regulators can provide stable and clean b+ voltage for tube amplifiers, and what are the advantages. Find updated schematics, parts lists, board layout and tips for. Tube/valve amplifiers use potentially lethal high voltages. Tube/valve amplifiers use potentially lethal high voltages. Here is a variation that uses a kt88 wired as a triode and uses a tl431. Amp Tube Regulator.
From www.ukaudiomart.com
2A3 Single Ended Stereo Amplifier with Tube Regulator Photo 2052020 Amp Tube Regulator Tube/valve amplifiers use potentially lethal high voltages. Here is a variation that uses a kt88 wired as a triode and uses a tl431 shunt. Tube/valve amplifiers use potentially lethal high voltages. Building, troubleshooting and testing of these amplifiers should. Find updated schematics, parts lists, board layout and tips for. tube amplifiers can benefit from regulated and stabilized power supplies,. Amp Tube Regulator.
From www.pinterest.com
DIY PCB High Voltage Maida Regulator for Tube Amp 300B 2A3 6SN7 26 Etc Amp Tube Regulator tube amplifiers can benefit from regulated and stabilized power supplies, especially sensitive preamplifier stages,. Find updated schematics, parts lists, board layout and tips for. Here is a variation that uses a kt88 wired as a triode and uses a tl431 shunt. learn how shunt regulators can provide stable and clean b+ voltage for tube amplifiers, and what are. Amp Tube Regulator.
From www.diyaudio.com
Looking for opinions on this 6S19P tube based regulator diyAudio Amp Tube Regulator Find updated schematics, parts lists, board layout and tips for. Tube/valve amplifiers use potentially lethal high voltages. learn how shunt regulators can provide stable and clean b+ voltage for tube amplifiers, and what are the advantages. Tube/valve amplifiers use potentially lethal high voltages. Building, troubleshooting and testing of these amplifiers should. Here is a variation that uses a kt88. Amp Tube Regulator.
From www.amplifiedparts.com
Regulator 7805, 5 Volt, 1A, Linear Voltage Regulator Amplified Parts Amp Tube Regulator Find updated schematics, parts lists, board layout and tips for. tube amplifiers can benefit from regulated and stabilized power supplies, especially sensitive preamplifier stages,. learn how shunt regulators can provide stable and clean b+ voltage for tube amplifiers, and what are the advantages. Building, troubleshooting and testing of these amplifiers should. Tube/valve amplifiers use potentially lethal high voltages.. Amp Tube Regulator.
From www.usaudiomart.com
2A3 Single Ended Stereo Amplifier with Tube Regulator Photo 2052016 Amp Tube Regulator learn how shunt regulators can provide stable and clean b+ voltage for tube amplifiers, and what are the advantages. Here is a variation that uses a kt88 wired as a triode and uses a tl431 shunt. Tube/valve amplifiers use potentially lethal high voltages. tube amplifiers can benefit from regulated and stabilized power supplies, especially sensitive preamplifier stages,. Building,. Amp Tube Regulator.
From www.youtube.com
how to reduce hum with 2 resistors. simple and easy way for tube audio Amp Tube Regulator tube amplifiers can benefit from regulated and stabilized power supplies, especially sensitive preamplifier stages,. Tube/valve amplifiers use potentially lethal high voltages. Find updated schematics, parts lists, board layout and tips for. learn how shunt regulators can provide stable and clean b+ voltage for tube amplifiers, and what are the advantages. Tube/valve amplifiers use potentially lethal high voltages. Building,. Amp Tube Regulator.
From www.aliexpress.com
Hood 1969 Class A Power Amplifier Kit with 1083 Regulator Design Small Amp Tube Regulator Tube/valve amplifiers use potentially lethal high voltages. Here is a variation that uses a kt88 wired as a triode and uses a tl431 shunt. Find updated schematics, parts lists, board layout and tips for. learn how shunt regulators can provide stable and clean b+ voltage for tube amplifiers, and what are the advantages. Tube/valve amplifiers use potentially lethal high. Amp Tube Regulator.
From www.thevalvestore.com.au
6C33C Triode Valves Amp Tubes Melbourne Australia The Valve Store Amp Tube Regulator Tube/valve amplifiers use potentially lethal high voltages. Building, troubleshooting and testing of these amplifiers should. learn how shunt regulators can provide stable and clean b+ voltage for tube amplifiers, and what are the advantages. Tube/valve amplifiers use potentially lethal high voltages. Here is a variation that uses a kt88 wired as a triode and uses a tl431 shunt. Find. Amp Tube Regulator.
From www.gammaelectronics.xyz
Regulated Power Supply for Vacuum Tube (Valve) Electronics Projects Amp Tube Regulator Here is a variation that uses a kt88 wired as a triode and uses a tl431 shunt. Find updated schematics, parts lists, board layout and tips for. learn how shunt regulators can provide stable and clean b+ voltage for tube amplifiers, and what are the advantages. tube amplifiers can benefit from regulated and stabilized power supplies, especially sensitive. Amp Tube Regulator.
From www.aliexpress.com
12V 24V Low Noise LT1083 Regulator Power Supply Board for Tube AMP Amp Tube Regulator Tube/valve amplifiers use potentially lethal high voltages. Tube/valve amplifiers use potentially lethal high voltages. learn how shunt regulators can provide stable and clean b+ voltage for tube amplifiers, and what are the advantages. Find updated schematics, parts lists, board layout and tips for. Here is a variation that uses a kt88 wired as a triode and uses a tl431. Amp Tube Regulator.
From audioxpress.com
Treg A HighVoltage Regulator for Tube Amps audioXpress Amp Tube Regulator Tube/valve amplifiers use potentially lethal high voltages. Building, troubleshooting and testing of these amplifiers should. learn how shunt regulators can provide stable and clean b+ voltage for tube amplifiers, and what are the advantages. Tube/valve amplifiers use potentially lethal high voltages. tube amplifiers can benefit from regulated and stabilized power supplies, especially sensitive preamplifier stages,. Find updated schematics,. Amp Tube Regulator.
From www.aliexpress.com
Gold sealed tube voltage regulator, fully symmetrical Class A field Amp Tube Regulator Tube/valve amplifiers use potentially lethal high voltages. Building, troubleshooting and testing of these amplifiers should. Tube/valve amplifiers use potentially lethal high voltages. Find updated schematics, parts lists, board layout and tips for. learn how shunt regulators can provide stable and clean b+ voltage for tube amplifiers, and what are the advantages. tube amplifiers can benefit from regulated and. Amp Tube Regulator.
From www.rfparts.com
6216 Beam Power Amplifier Tube. Designed to be used in class A,B, and C Amp Tube Regulator Here is a variation that uses a kt88 wired as a triode and uses a tl431 shunt. Tube/valve amplifiers use potentially lethal high voltages. tube amplifiers can benefit from regulated and stabilized power supplies, especially sensitive preamplifier stages,. Building, troubleshooting and testing of these amplifiers should. learn how shunt regulators can provide stable and clean b+ voltage for. Amp Tube Regulator.
From nl.aliexpress.com
Tube amp pre regulator power board kit in Tube amp preregulator power Amp Tube Regulator tube amplifiers can benefit from regulated and stabilized power supplies, especially sensitive preamplifier stages,. Tube/valve amplifiers use potentially lethal high voltages. Find updated schematics, parts lists, board layout and tips for. Building, troubleshooting and testing of these amplifiers should. Tube/valve amplifiers use potentially lethal high voltages. learn how shunt regulators can provide stable and clean b+ voltage for. Amp Tube Regulator.
From www.ukaudiomart.com
2A3 Single Ended Stereo Amplifier with Tube Regulator Photo 2052015 Amp Tube Regulator Tube/valve amplifiers use potentially lethal high voltages. Building, troubleshooting and testing of these amplifiers should. Tube/valve amplifiers use potentially lethal high voltages. Here is a variation that uses a kt88 wired as a triode and uses a tl431 shunt. tube amplifiers can benefit from regulated and stabilized power supplies, especially sensitive preamplifier stages,. learn how shunt regulators can. Amp Tube Regulator.
From www.audiophonics.fr
Adjustable Discrete Voltage Regulator LM7805 +5V / +12V Audiophonics Amp Tube Regulator Building, troubleshooting and testing of these amplifiers should. Find updated schematics, parts lists, board layout and tips for. Here is a variation that uses a kt88 wired as a triode and uses a tl431 shunt. tube amplifiers can benefit from regulated and stabilized power supplies, especially sensitive preamplifier stages,. learn how shunt regulators can provide stable and clean. Amp Tube Regulator.
From www.electronics-lab.com
High Voltage Regulator 48V DC Output from 125V DC Input Electronics Amp Tube Regulator Building, troubleshooting and testing of these amplifiers should. learn how shunt regulators can provide stable and clean b+ voltage for tube amplifiers, and what are the advantages. Tube/valve amplifiers use potentially lethal high voltages. Here is a variation that uses a kt88 wired as a triode and uses a tl431 shunt. tube amplifiers can benefit from regulated and. Amp Tube Regulator.
From www.usaudiomart.com
2A3 Single Ended Stereo Amplifier with Tube Regulator Photo 2052019 Amp Tube Regulator tube amplifiers can benefit from regulated and stabilized power supplies, especially sensitive preamplifier stages,. Tube/valve amplifiers use potentially lethal high voltages. Find updated schematics, parts lists, board layout and tips for. learn how shunt regulators can provide stable and clean b+ voltage for tube amplifiers, and what are the advantages. Building, troubleshooting and testing of these amplifiers should.. Amp Tube Regulator.
From www.audioxpress.com
Treg A HighVoltage Regulator for Tube Amps audioXpress Amp Tube Regulator learn how shunt regulators can provide stable and clean b+ voltage for tube amplifiers, and what are the advantages. Find updated schematics, parts lists, board layout and tips for. Tube/valve amplifiers use potentially lethal high voltages. tube amplifiers can benefit from regulated and stabilized power supplies, especially sensitive preamplifier stages,. Here is a variation that uses a kt88. Amp Tube Regulator.