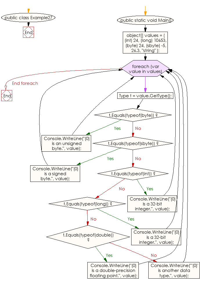
How To Check Object Type In C# . In this article, you will learn about type checking in c#. If you need to check the exact type match, use the system.type instance obtained via the gettype method;. Use the typeof operator to obtain the system.type instance for the type name; If you only need to know whether or not an object is of some type, use is. C# check type tutorial shows how to check types in c# with typeof and is operators, and the gettype method. If you need to treat an object as an instance of a certain type, but you don't know. The `is` and `as` operators test the type of an object. The `typeof` keyword returns the type of a variable. In this article, we are going to learn various ways of converting a value from one type to another (type casting) and how to check the type. Casts try to convert an object to a. To determine whether a type is derived from a basetype, or implements an interface.
from www.codeguru.com
Use the typeof operator to obtain the system.type instance for the type name; If you need to check the exact type match, use the system.type instance obtained via the gettype method;. If you need to treat an object as an instance of a certain type, but you don't know. To determine whether a type is derived from a basetype, or implements an interface. Casts try to convert an object to a. In this article, we are going to learn various ways of converting a value from one type to another (type casting) and how to check the type. The `is` and `as` operators test the type of an object. If you only need to know whether or not an object is of some type, use is. C# check type tutorial shows how to check types in c# with typeof and is operators, and the gettype method. In this article, you will learn about type checking in c#.
How to work with Object Pooling in C
How To Check Object Type In C# Use the typeof operator to obtain the system.type instance for the type name; If you need to check the exact type match, use the system.type instance obtained via the gettype method;. If you need to treat an object as an instance of a certain type, but you don't know. The `typeof` keyword returns the type of a variable. Casts try to convert an object to a. Use the typeof operator to obtain the system.type instance for the type name; To determine whether a type is derived from a basetype, or implements an interface. In this article, you will learn about type checking in c#. In this article, we are going to learn various ways of converting a value from one type to another (type casting) and how to check the type. If you only need to know whether or not an object is of some type, use is. C# check type tutorial shows how to check types in c# with typeof and is operators, and the gettype method. The `is` and `as` operators test the type of an object.
From www.c-sharpcorner.com
Class And Object In C How To Check Object Type In C# Casts try to convert an object to a. To determine whether a type is derived from a basetype, or implements an interface. Use the typeof operator to obtain the system.type instance for the type name; The `typeof` keyword returns the type of a variable. C# check type tutorial shows how to check types in c# with typeof and is operators,. How To Check Object Type In C#.
From laptrinhx.com
Getting rid of warnings with nullable reference types and JSON object How To Check Object Type In C# In this article, you will learn about type checking in c#. Casts try to convert an object to a. If you need to treat an object as an instance of a certain type, but you don't know. To determine whether a type is derived from a basetype, or implements an interface. In this article, we are going to learn various. How To Check Object Type In C#.
From eecs.blog
C COM Objects, Interop with PInvoke And Type Marshalling Tutorial How To Check Object Type In C# Use the typeof operator to obtain the system.type instance for the type name; In this article, you will learn about type checking in c#. C# check type tutorial shows how to check types in c# with typeof and is operators, and the gettype method. To determine whether a type is derived from a basetype, or implements an interface. If you. How To Check Object Type In C#.
From www.youtube.com
Learn C for beginners 57 Passing Objects to Methods YouTube How To Check Object Type In C# Casts try to convert an object to a. C# check type tutorial shows how to check types in c# with typeof and is operators, and the gettype method. In this article, we are going to learn various ways of converting a value from one type to another (type casting) and how to check the type. If you only need to. How To Check Object Type In C#.
From qawithexperts.com
How to add a item or multiple items in C List QA With Experts How To Check Object Type In C# If you need to check the exact type match, use the system.type instance obtained via the gettype method;. C# check type tutorial shows how to check types in c# with typeof and is operators, and the gettype method. To determine whether a type is derived from a basetype, or implements an interface. The `is` and `as` operators test the type. How To Check Object Type In C#.
From www.geeksforgeeks.org
C Object Class How To Check Object Type In C# Use the typeof operator to obtain the system.type instance for the type name; Casts try to convert an object to a. In this article, you will learn about type checking in c#. The `typeof` keyword returns the type of a variable. If you need to check the exact type match, use the system.type instance obtained via the gettype method;. The. How To Check Object Type In C#.
From www.educba.com
C check object type How to check object type in C? How To Check Object Type In C# Use the typeof operator to obtain the system.type instance for the type name; C# check type tutorial shows how to check types in c# with typeof and is operators, and the gettype method. In this article, we are going to learn various ways of converting a value from one type to another (type casting) and how to check the type.. How To Check Object Type In C#.
From dotnettutorials.net
Basic Structure of C Program with Example Dot Net Tutorials How To Check Object Type In C# If you need to check the exact type match, use the system.type instance obtained via the gettype method;. The `is` and `as` operators test the type of an object. To determine whether a type is derived from a basetype, or implements an interface. Casts try to convert an object to a. In this article, we are going to learn various. How To Check Object Type In C#.
From www.c-sharpcorner.com
C Objects and Classes How To Check Object Type In C# To determine whether a type is derived from a basetype, or implements an interface. The `typeof` keyword returns the type of a variable. If you need to treat an object as an instance of a certain type, but you don't know. In this article, we are going to learn various ways of converting a value from one type to another. How To Check Object Type In C#.
From www.theengineeringprojects.com
Introduction to Data types in C The Engineering Projects How To Check Object Type In C# To determine whether a type is derived from a basetype, or implements an interface. If you only need to know whether or not an object is of some type, use is. The `typeof` keyword returns the type of a variable. Use the typeof operator to obtain the system.type instance for the type name; If you need to check the exact. How To Check Object Type In C#.
From www.w3resource.com
C Determine the type of a particular object How To Check Object Type In C# C# check type tutorial shows how to check types in c# with typeof and is operators, and the gettype method. Use the typeof operator to obtain the system.type instance for the type name; If you only need to know whether or not an object is of some type, use is. If you need to check the exact type match, use. How To Check Object Type In C#.
From ppt-online.org
Introducing the C Class Types. Defining classes, objects and methods How To Check Object Type In C# In this article, we are going to learn various ways of converting a value from one type to another (type casting) and how to check the type. To determine whether a type is derived from a basetype, or implements an interface. C# check type tutorial shows how to check types in c# with typeof and is operators, and the gettype. How To Check Object Type In C#.
From www.youtube.com
C How do I use reflection to determine the nested type (element type How To Check Object Type In C# If you need to check the exact type match, use the system.type instance obtained via the gettype method;. The `typeof` keyword returns the type of a variable. Use the typeof operator to obtain the system.type instance for the type name; In this article, we are going to learn various ways of converting a value from one type to another (type. How To Check Object Type In C#.
From www.bharatagritech.com
Unicode Detect Special Characters In A Text In C Stack, 41 OFF How To Check Object Type In C# Casts try to convert an object to a. If you need to check the exact type match, use the system.type instance obtained via the gettype method;. The `typeof` keyword returns the type of a variable. If you need to treat an object as an instance of a certain type, but you don't know. In this article, you will learn about. How To Check Object Type In C#.
From www.youtube.com
Array C check object type against multiple types YouTube How To Check Object Type In C# Casts try to convert an object to a. Use the typeof operator to obtain the system.type instance for the type name; If you need to check the exact type match, use the system.type instance obtained via the gettype method;. If you only need to know whether or not an object is of some type, use is. C# check type tutorial. How To Check Object Type In C#.
From gbu-taganskij.ru
Achieve ProjectWide Type Checking With TypeScript And, 48 OFF How To Check Object Type In C# If you only need to know whether or not an object is of some type, use is. If you need to check the exact type match, use the system.type instance obtained via the gettype method;. To determine whether a type is derived from a basetype, or implements an interface. C# check type tutorial shows how to check types in c#. How To Check Object Type In C#.
From stackoverflow.com
c How to Get Keys and Value In Array Object Stack Overflow How To Check Object Type In C# Use the typeof operator to obtain the system.type instance for the type name; If you need to treat an object as an instance of a certain type, but you don't know. If you only need to know whether or not an object is of some type, use is. The `typeof` keyword returns the type of a variable. Casts try to. How To Check Object Type In C#.
From morioh.com
Anonymous Type in C Anonymous object C Bangla Tutorial Advanced C How To Check Object Type In C# The `is` and `as` operators test the type of an object. Use the typeof operator to obtain the system.type instance for the type name; In this article, we are going to learn various ways of converting a value from one type to another (type casting) and how to check the type. If you need to treat an object as an. How To Check Object Type In C#.
From aspdotnethelp.com
How to check if an object is empty or null in How To Check Object Type In C# Casts try to convert an object to a. If you need to check the exact type match, use the system.type instance obtained via the gettype method;. In this article, you will learn about type checking in c#. To determine whether a type is derived from a basetype, or implements an interface. If you need to treat an object as an. How To Check Object Type In C#.
From www.youtube.com
C C Check if List contains a custom object with the same value How To Check Object Type In C# C# check type tutorial shows how to check types in c# with typeof and is operators, and the gettype method. To determine whether a type is derived from a basetype, or implements an interface. The `typeof` keyword returns the type of a variable. If you need to check the exact type match, use the system.type instance obtained via the gettype. How To Check Object Type In C#.
From blog.ziggyrafiq.com
What are C Virtual and NonVirtual Method How To Check Object Type In C# In this article, we are going to learn various ways of converting a value from one type to another (type casting) and how to check the type. If you only need to know whether or not an object is of some type, use is. If you need to check the exact type match, use the system.type instance obtained via the. How To Check Object Type In C#.
From www.codeguru.com
How to work with Object Pooling in C How To Check Object Type In C# The `is` and `as` operators test the type of an object. To determine whether a type is derived from a basetype, or implements an interface. Use the typeof operator to obtain the system.type instance for the type name; In this article, you will learn about type checking in c#. The `typeof` keyword returns the type of a variable. C# check. How To Check Object Type In C#.
From www.youtube.com
C MS Word Automation in C Unable to cast object of type 'System How To Check Object Type In C# In this article, we are going to learn various ways of converting a value from one type to another (type casting) and how to check the type. If you only need to know whether or not an object is of some type, use is. If you need to check the exact type match, use the system.type instance obtained via the. How To Check Object Type In C#.
From itsourcecode.com
How to check the type of object or variable in JavaScript? How To Check Object Type In C# If you need to check the exact type match, use the system.type instance obtained via the gettype method;. If you only need to know whether or not an object is of some type, use is. In this article, you will learn about type checking in c#. If you need to treat an object as an instance of a certain type,. How To Check Object Type In C#.
From c-sharpcorner.com
Array and ArrayList in C How To Check Object Type In C# The `is` and `as` operators test the type of an object. If you need to check the exact type match, use the system.type instance obtained via the gettype method;. If you need to treat an object as an instance of a certain type, but you don't know. Casts try to convert an object to a. In this article, we are. How To Check Object Type In C#.
From whaa.dev
How to check object type in Java? How To Check Object Type In C# If you need to check the exact type match, use the system.type instance obtained via the gettype method;. C# check type tutorial shows how to check types in c# with typeof and is operators, and the gettype method. To determine whether a type is derived from a basetype, or implements an interface. In this article, we are going to learn. How To Check Object Type In C#.
From www.answeroverflow.com
Double check if an object is one of provided types C How To Check Object Type In C# If you only need to know whether or not an object is of some type, use is. The `typeof` keyword returns the type of a variable. If you need to treat an object as an instance of a certain type, but you don't know. In this article, you will learn about type checking in c#. To determine whether a type. How To Check Object Type In C#.
From www.youtube.com
C How to deserialize JSON to objects of the correct type, without How To Check Object Type In C# To determine whether a type is derived from a basetype, or implements an interface. The `typeof` keyword returns the type of a variable. If you need to check the exact type match, use the system.type instance obtained via the gettype method;. Use the typeof operator to obtain the system.type instance for the type name; In this article, you will learn. How To Check Object Type In C#.
From www.geeksforgeeks.org
What is Anonymous Types in C? How To Check Object Type In C# Use the typeof operator to obtain the system.type instance for the type name; Casts try to convert an object to a. If you need to treat an object as an instance of a certain type, but you don't know. If you need to check the exact type match, use the system.type instance obtained via the gettype method;. In this article,. How To Check Object Type In C#.
From subscription.packtpub.com
C Data Structures and Algorithms How To Check Object Type In C# If you need to treat an object as an instance of a certain type, but you don't know. The `typeof` keyword returns the type of a variable. In this article, you will learn about type checking in c#. The `is` and `as` operators test the type of an object. Use the typeof operator to obtain the system.type instance for the. How To Check Object Type In C#.
From www.webtrainingroom.com
C class object examples C objects properties and methods How To Check Object Type In C# If you only need to know whether or not an object is of some type, use is. C# check type tutorial shows how to check types in c# with typeof and is operators, and the gettype method. If you need to check the exact type match, use the system.type instance obtained via the gettype method;. The `is` and `as` operators. How To Check Object Type In C#.
From www.devopsschool.com
What is C and use cases of C? How To Check Object Type In C# Use the typeof operator to obtain the system.type instance for the type name; In this article, we are going to learn various ways of converting a value from one type to another (type casting) and how to check the type. C# check type tutorial shows how to check types in c# with typeof and is operators, and the gettype method.. How To Check Object Type In C#.
From www.youtube.com
Creating Classes and Objects in C using Visual Studio YouTube How To Check Object Type In C# The `typeof` keyword returns the type of a variable. Use the typeof operator to obtain the system.type instance for the type name; If you need to treat an object as an instance of a certain type, but you don't know. Casts try to convert an object to a. To determine whether a type is derived from a basetype, or implements. How To Check Object Type In C#.
From www.c-sharpcorner.com
C Concepts Value Type And Reference Type How To Check Object Type In C# In this article, we are going to learn various ways of converting a value from one type to another (type casting) and how to check the type. Casts try to convert an object to a. In this article, you will learn about type checking in c#. To determine whether a type is derived from a basetype, or implements an interface.. How To Check Object Type In C#.
From www.educba.com
C get type of object How to get type of object in C? How To Check Object Type In C# Casts try to convert an object to a. If you need to check the exact type match, use the system.type instance obtained via the gettype method;. To determine whether a type is derived from a basetype, or implements an interface. C# check type tutorial shows how to check types in c# with typeof and is operators, and the gettype method.. How To Check Object Type In C#.