Push Button Multisim . This guide contains information on the components found in multisim. Displays simulation settings, simulator options. I have a question about a pushbutton in multisim (ultiboard). How to use switch in multisim,2. Switch with lamp in multisim,3. This circuit simulation is done using multisim software. The only pushbutton i see is the pb_dpst in my library. Ni multisim live lets you create, share, collaborate, and discover circuits and electronics online with spice simulation included. The chapters in the component reference guide are organized. I am relatively new to this software but i've been able to find every component i've needed for the last year or so until today. Displays the properties for the object that is selected on the schematic. The one i want to. In this tutorial you will learn1.
from www.iqsdirectory.com
The one i want to. Switch with lamp in multisim,3. How to use switch in multisim,2. I have a question about a pushbutton in multisim (ultiboard). I am relatively new to this software but i've been able to find every component i've needed for the last year or so until today. The chapters in the component reference guide are organized. The only pushbutton i see is the pb_dpst in my library. In this tutorial you will learn1. Displays the properties for the object that is selected on the schematic. Ni multisim live lets you create, share, collaborate, and discover circuits and electronics online with spice simulation included.
Push Button Switches Types, Uses, Features and Benefits
Push Button Multisim The chapters in the component reference guide are organized. The only pushbutton i see is the pb_dpst in my library. Displays the properties for the object that is selected on the schematic. Displays simulation settings, simulator options. This circuit simulation is done using multisim software. In this tutorial you will learn1. Ni multisim live lets you create, share, collaborate, and discover circuits and electronics online with spice simulation included. Switch with lamp in multisim,3. I am relatively new to this software but i've been able to find every component i've needed for the last year or so until today. The chapters in the component reference guide are organized. The one i want to. How to use switch in multisim,2. I have a question about a pushbutton in multisim (ultiboard). This guide contains information on the components found in multisim.
From www.multisim.com
Class B Amplifier Push Pull Multisim Live Push Button Multisim This circuit simulation is done using multisim software. Ni multisim live lets you create, share, collaborate, and discover circuits and electronics online with spice simulation included. The one i want to. Displays the properties for the object that is selected on the schematic. In this tutorial you will learn1. The chapters in the component reference guide are organized. The only. Push Button Multisim.
From arduinoque.com
Push button en multisim Actualizado septiembre 2024 Push Button Multisim This circuit simulation is done using multisim software. The chapters in the component reference guide are organized. Displays simulation settings, simulator options. This guide contains information on the components found in multisim. I am relatively new to this software but i've been able to find every component i've needed for the last year or so until today. The one i. Push Button Multisim.
From eshop.se.com
Benefits of Using Push Button Switches and How They Work Push Button Multisim I have a question about a pushbutton in multisim (ultiboard). Displays the properties for the object that is selected on the schematic. This guide contains information on the components found in multisim. In this tutorial you will learn1. Ni multisim live lets you create, share, collaborate, and discover circuits and electronics online with spice simulation included. The chapters in the. Push Button Multisim.
From techiesms.com
12x12x12mm Tactile Push Button Switch10Pcs. techiesms Push Button Multisim The one i want to. How to use switch in multisim,2. The only pushbutton i see is the pb_dpst in my library. I am relatively new to this software but i've been able to find every component i've needed for the last year or so until today. The chapters in the component reference guide are organized. I have a question. Push Button Multisim.
From www.ni.com
Getting Started with Digilent Boards in Multisim National Instruments Push Button Multisim I am relatively new to this software but i've been able to find every component i've needed for the last year or so until today. Switch with lamp in multisim,3. This circuit simulation is done using multisim software. The chapters in the component reference guide are organized. How to use switch in multisim,2. This guide contains information on the components. Push Button Multisim.
From probots.co.in
Probots ProMax PS16 Push Button Switch with Indicator Light Green Push Button Multisim Displays simulation settings, simulator options. How to use switch in multisim,2. I have a question about a pushbutton in multisim (ultiboard). Switch with lamp in multisim,3. Displays the properties for the object that is selected on the schematic. In this tutorial you will learn1. The chapters in the component reference guide are organized. The only pushbutton i see is the. Push Button Multisim.
From www.transtutors.com
(Get Answer) 1. Using Multisim, And The Ladder Logic (Below), Answer Push Button Multisim How to use switch in multisim,2. I am relatively new to this software but i've been able to find every component i've needed for the last year or so until today. Displays the properties for the object that is selected on the schematic. Ni multisim live lets you create, share, collaborate, and discover circuits and electronics online with spice simulation. Push Button Multisim.
From listrikkita.com
ILLUM PUSH BUTTON 220VAC GREEN 1NO Push Button Multisim This guide contains information on the components found in multisim. Ni multisim live lets you create, share, collaborate, and discover circuits and electronics online with spice simulation included. I have a question about a pushbutton in multisim (ultiboard). This circuit simulation is done using multisim software. The chapters in the component reference guide are organized. How to use switch in. Push Button Multisim.
From www.multisim.com
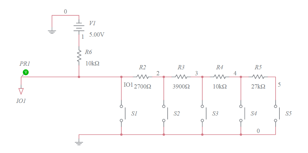
555 Configurable Precedence SR Latch (DPST) Multisim Live Push Button Multisim Displays the properties for the object that is selected on the schematic. This guide contains information on the components found in multisim. The one i want to. Switch with lamp in multisim,3. How to use switch in multisim,2. The only pushbutton i see is the pb_dpst in my library. Displays simulation settings, simulator options. Ni multisim live lets you create,. Push Button Multisim.
From www.youtube.com
Pushbutton, Positional and Rotary Switches in Multisim YouTube Push Button Multisim The chapters in the component reference guide are organized. Ni multisim live lets you create, share, collaborate, and discover circuits and electronics online with spice simulation included. This circuit simulation is done using multisim software. The one i want to. The only pushbutton i see is the pb_dpst in my library. Switch with lamp in multisim,3. This guide contains information. Push Button Multisim.
From www.toneluckswitches.com
Best DPDT Latching Push Button Switch 1 A 250VDC TONELUCK Push Button Multisim This circuit simulation is done using multisim software. The only pushbutton i see is the pb_dpst in my library. In this tutorial you will learn1. This guide contains information on the components found in multisim. How to use switch in multisim,2. Displays the properties for the object that is selected on the schematic. I have a question about a pushbutton. Push Button Multisim.
From electronics.stackexchange.com
dc motor Multisim Circuit Design with a 555timer Electrical Push Button Multisim Displays the properties for the object that is selected on the schematic. The one i want to. This circuit simulation is done using multisim software. The chapters in the component reference guide are organized. In this tutorial you will learn1. The only pushbutton i see is the pb_dpst in my library. This guide contains information on the components found in. Push Button Multisim.
From www.iqsdirectory.com
Push Button Switches Types, Uses, Features and Benefits Push Button Multisim I have a question about a pushbutton in multisim (ultiboard). I am relatively new to this software but i've been able to find every component i've needed for the last year or so until today. Switch with lamp in multisim,3. How to use switch in multisim,2. Ni multisim live lets you create, share, collaborate, and discover circuits and electronics online. Push Button Multisim.
From www.multisim.com
Pulsador analogico Multisim Live Push Button Multisim I am relatively new to this software but i've been able to find every component i've needed for the last year or so until today. Displays simulation settings, simulator options. Switch with lamp in multisim,3. Displays the properties for the object that is selected on the schematic. This circuit simulation is done using multisim software. The one i want to.. Push Button Multisim.
From www.youtube.com
Octal down counter with reset button and clock impulse in Multisim Push Button Multisim Ni multisim live lets you create, share, collaborate, and discover circuits and electronics online with spice simulation included. The one i want to. In this tutorial you will learn1. The chapters in the component reference guide are organized. This circuit simulation is done using multisim software. This guide contains information on the components found in multisim. I have a question. Push Button Multisim.
From listrikkita.com
PUSH BUTTON FLUSH RED 1NC Push Button Multisim Displays simulation settings, simulator options. I have a question about a pushbutton in multisim (ultiboard). The chapters in the component reference guide are organized. This guide contains information on the components found in multisim. This circuit simulation is done using multisim software. Switch with lamp in multisim,3. In this tutorial you will learn1. I am relatively new to this software. Push Button Multisim.
From www.multisim.com
Push Button Station Multisim Live Push Button Multisim This guide contains information on the components found in multisim. This circuit simulation is done using multisim software. I am relatively new to this software but i've been able to find every component i've needed for the last year or so until today. Displays simulation settings, simulator options. The only pushbutton i see is the pb_dpst in my library. In. Push Button Multisim.
From www.youtube.com
multisim 21 three way switch YouTube Push Button Multisim I have a question about a pushbutton in multisim (ultiboard). In this tutorial you will learn1. Displays the properties for the object that is selected on the schematic. I am relatively new to this software but i've been able to find every component i've needed for the last year or so until today. This circuit simulation is done using multisim. Push Button Multisim.
From www.multisim.com
555 timer with reset button Multisim Live Push Button Multisim I have a question about a pushbutton in multisim (ultiboard). Ni multisim live lets you create, share, collaborate, and discover circuits and electronics online with spice simulation included. The only pushbutton i see is the pb_dpst in my library. The one i want to. In this tutorial you will learn1. How to use switch in multisim,2. This circuit simulation is. Push Button Multisim.
From www.multisim.com
PushPull Amplifier Multisim Live Push Button Multisim The chapters in the component reference guide are organized. I am relatively new to this software but i've been able to find every component i've needed for the last year or so until today. Displays the properties for the object that is selected on the schematic. I have a question about a pushbutton in multisim (ultiboard). In this tutorial you. Push Button Multisim.
From www.mouser.com
Battling the Bouncing Button Bench Talk Push Button Multisim The chapters in the component reference guide are organized. Ni multisim live lets you create, share, collaborate, and discover circuits and electronics online with spice simulation included. This guide contains information on the components found in multisim. I am relatively new to this software but i've been able to find every component i've needed for the last year or so. Push Button Multisim.
From www.cuidevices.com
Push Button Switches 101 CUI Devices Push Button Multisim I am relatively new to this software but i've been able to find every component i've needed for the last year or so until today. In this tutorial you will learn1. I have a question about a pushbutton in multisim (ultiboard). This circuit simulation is done using multisim software. Switch with lamp in multisim,3. The only pushbutton i see is. Push Button Multisim.
From www.numerade.com
SOLVED Title Pushpull amplifier simulation using Multisim Live (Drag Push Button Multisim This circuit simulation is done using multisim software. The one i want to. I have a question about a pushbutton in multisim (ultiboard). Switch with lamp in multisim,3. Displays the properties for the object that is selected on the schematic. In this tutorial you will learn1. Displays simulation settings, simulator options. The chapters in the component reference guide are organized.. Push Button Multisim.
From www.reichelt.com
XB4BA42 Pushbutton, 1 NC contact, momentary at reichelt elektronik Push Button Multisim Displays the properties for the object that is selected on the schematic. I have a question about a pushbutton in multisim (ultiboard). Ni multisim live lets you create, share, collaborate, and discover circuits and electronics online with spice simulation included. This circuit simulation is done using multisim software. The only pushbutton i see is the pb_dpst in my library. The. Push Button Multisim.
From agengwlistrik.blogspot.com
Push Button adalah Push Button Multisim Displays simulation settings, simulator options. How to use switch in multisim,2. Ni multisim live lets you create, share, collaborate, and discover circuits and electronics online with spice simulation included. I am relatively new to this software but i've been able to find every component i've needed for the last year or so until today. This circuit simulation is done using. Push Button Multisim.
From electrosome.com
Using Push Button Switch with Atmega32 Microcontroller Atmel Studio Push Button Multisim The chapters in the component reference guide are organized. The only pushbutton i see is the pb_dpst in my library. I am relatively new to this software but i've been able to find every component i've needed for the last year or so until today. How to use switch in multisim,2. This circuit simulation is done using multisim software. The. Push Button Multisim.
From electronics.stackexchange.com
flipflop Issue converting push switch to toggle action using a DType Push Button Multisim This guide contains information on the components found in multisim. Displays the properties for the object that is selected on the schematic. The only pushbutton i see is the pb_dpst in my library. The one i want to. Switch with lamp in multisim,3. I have a question about a pushbutton in multisim (ultiboard). The chapters in the component reference guide. Push Button Multisim.
From www.instructables.com
How to Use Multisim Live 6 Steps Instructables Push Button Multisim Switch with lamp in multisim,3. This guide contains information on the components found in multisim. Ni multisim live lets you create, share, collaborate, and discover circuits and electronics online with spice simulation included. I have a question about a pushbutton in multisim (ultiboard). I am relatively new to this software but i've been able to find every component i've needed. Push Button Multisim.
From probots.co.in
Probots 22mm ProMax PPS22006RGBRM Metal Push Button Switch Waterproof Push Button Multisim Displays simulation settings, simulator options. The one i want to. I have a question about a pushbutton in multisim (ultiboard). How to use switch in multisim,2. I am relatively new to this software but i've been able to find every component i've needed for the last year or so until today. In this tutorial you will learn1. This guide contains. Push Button Multisim.
From mungfali.com
Multisim Relay Push Button Multisim Displays simulation settings, simulator options. In this tutorial you will learn1. The only pushbutton i see is the pb_dpst in my library. The chapters in the component reference guide are organized. I am relatively new to this software but i've been able to find every component i've needed for the last year or so until today. I have a question. Push Button Multisim.
From www.aliexpress.com
Buy 10pcs/lot Mini Push Button Square 8x8 6 Pin DPDT Push Button Multisim This guide contains information on the components found in multisim. The only pushbutton i see is the pb_dpst in my library. The chapters in the component reference guide are organized. Displays the properties for the object that is selected on the schematic. Switch with lamp in multisim,3. In this tutorial you will learn1. The one i want to. How to. Push Button Multisim.
From www.youtube.com
Simple Tutorial Multisim 01 LEDs with switches YouTube Push Button Multisim I have a question about a pushbutton in multisim (ultiboard). Displays simulation settings, simulator options. Ni multisim live lets you create, share, collaborate, and discover circuits and electronics online with spice simulation included. Displays the properties for the object that is selected on the schematic. The only pushbutton i see is the pb_dpst in my library. The chapters in the. Push Button Multisim.
From www.huinfinito.com.br
CHAVE PUSH BUTTON 2P (DS323) Push Button Multisim How to use switch in multisim,2. Ni multisim live lets you create, share, collaborate, and discover circuits and electronics online with spice simulation included. The only pushbutton i see is the pb_dpst in my library. Displays simulation settings, simulator options. The chapters in the component reference guide are organized. Displays the properties for the object that is selected on the. Push Button Multisim.
From www.iqsdirectory.com
Push Button Switches Types, Uses, Features and Benefits Push Button Multisim In this tutorial you will learn1. This circuit simulation is done using multisim software. The chapters in the component reference guide are organized. Displays the properties for the object that is selected on the schematic. The only pushbutton i see is the pb_dpst in my library. How to use switch in multisim,2. I have a question about a pushbutton in. Push Button Multisim.
From www.youtube.com
how to use rotary switch in multisim rotary switch simulation in Push Button Multisim The chapters in the component reference guide are organized. Displays the properties for the object that is selected on the schematic. Ni multisim live lets you create, share, collaborate, and discover circuits and electronics online with spice simulation included. This guide contains information on the components found in multisim. I am relatively new to this software but i've been able. Push Button Multisim.