Pololu High-Power Motor Driver 36V20 Cs . I tested driver using 40 volts and it was working. Is the logic side of the 36v20 cs turned on by using the 36v motor battery? I turned off the power supplies and i am quite sure that the drivers were. Or does the logic side need to be powered by a separate. The driver is controlled by pwm, but when the.
from www.pololu.com
The driver is controlled by pwm, but when the. Is the logic side of the 36v20 cs turned on by using the 36v motor battery? I tested driver using 40 volts and it was working. Or does the logic side need to be powered by a separate. I turned off the power supplies and i am quite sure that the drivers were.
Pololu HighPower Stepper Motor Driver 36v4
Pololu High-Power Motor Driver 36V20 Cs I tested driver using 40 volts and it was working. I turned off the power supplies and i am quite sure that the drivers were. Is the logic side of the 36v20 cs turned on by using the 36v motor battery? The driver is controlled by pwm, but when the. Or does the logic side need to be powered by a separate. I tested driver using 40 volts and it was working.
From www.ptrobotics.com
Pololu HighPower Stepper Motor Driver 36v4 Motor Pontes H PT... Pololu High-Power Motor Driver 36V20 Cs The driver is controlled by pwm, but when the. I tested driver using 40 volts and it was working. I turned off the power supplies and i am quite sure that the drivers were. Is the logic side of the 36v20 cs turned on by using the 36v motor battery? Or does the logic side need to be powered by. Pololu High-Power Motor Driver 36V20 Cs.
From www.pololu.com
Pololu HighPower Stepper Motor Driver 36v4 Pololu High-Power Motor Driver 36V20 Cs The driver is controlled by pwm, but when the. I turned off the power supplies and i am quite sure that the drivers were. Or does the logic side need to be powered by a separate. Is the logic side of the 36v20 cs turned on by using the 36v motor battery? I tested driver using 40 volts and it. Pololu High-Power Motor Driver 36V20 Cs.
From www.pololu.com
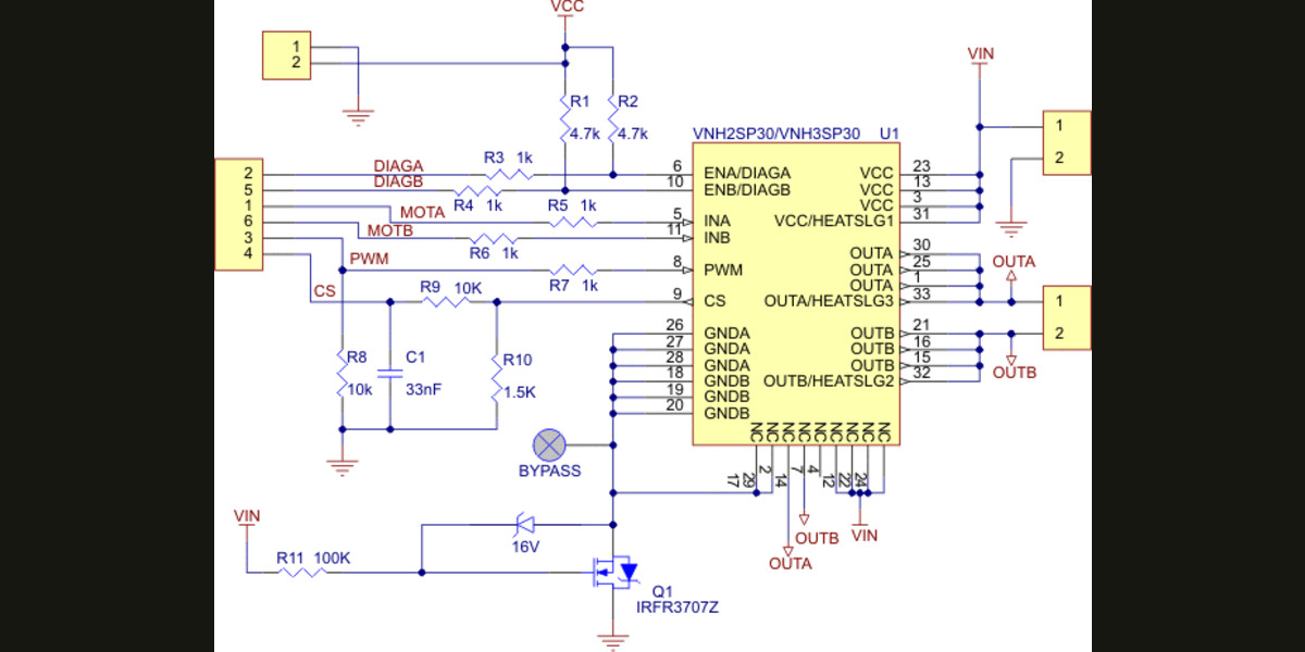
Pololu Schematic of the Pololu High Current Motor Driver Carrier Pololu High-Power Motor Driver 36V20 Cs I turned off the power supplies and i am quite sure that the drivers were. Or does the logic side need to be powered by a separate. I tested driver using 40 volts and it was working. The driver is controlled by pwm, but when the. Is the logic side of the 36v20 cs turned on by using the 36v. Pololu High-Power Motor Driver 36V20 Cs.
From www.pololu.com
Pololu highpower motor driver and included components. Pololu High-Power Motor Driver 36V20 Cs I tested driver using 40 volts and it was working. I turned off the power supplies and i am quite sure that the drivers were. The driver is controlled by pwm, but when the. Or does the logic side need to be powered by a separate. Is the logic side of the 36v20 cs turned on by using the 36v. Pololu High-Power Motor Driver 36V20 Cs.
From www.robotgear.com.au
Pololu HighPower Motor Driver 36v15 Robot Gear Australia Pololu High-Power Motor Driver 36V20 Cs The driver is controlled by pwm, but when the. I tested driver using 40 volts and it was working. Is the logic side of the 36v20 cs turned on by using the 36v motor battery? I turned off the power supplies and i am quite sure that the drivers were. Or does the logic side need to be powered by. Pololu High-Power Motor Driver 36V20 Cs.
From www.robotgear.com.au
Pololu HighPower Motor Driver 36v20 CS Robot Gear Australia Pololu High-Power Motor Driver 36V20 Cs I turned off the power supplies and i am quite sure that the drivers were. Or does the logic side need to be powered by a separate. Is the logic side of the 36v20 cs turned on by using the 36v motor battery? I tested driver using 40 volts and it was working. The driver is controlled by pwm, but. Pololu High-Power Motor Driver 36V20 Cs.
From kamami.pl
Pololu HighPower Stepper Motor Driver 36v4 Kamami online store Pololu High-Power Motor Driver 36V20 Cs Is the logic side of the 36v20 cs turned on by using the 36v motor battery? Or does the logic side need to be powered by a separate. I turned off the power supplies and i am quite sure that the drivers were. I tested driver using 40 volts and it was working. The driver is controlled by pwm, but. Pololu High-Power Motor Driver 36V20 Cs.
From kamami.pl
Pololu 756 Pololu HighPower Motor Driver 36v9 sklep Kamami Pololu High-Power Motor Driver 36V20 Cs I tested driver using 40 volts and it was working. Is the logic side of the 36v20 cs turned on by using the 36v motor battery? The driver is controlled by pwm, but when the. I turned off the power supplies and i am quite sure that the drivers were. Or does the logic side need to be powered by. Pololu High-Power Motor Driver 36V20 Cs.
From forum.pololu.com
Pololu 36v4 Stepper Motor Driver w/ Arduino Nano Every Electronics Pololu High-Power Motor Driver 36V20 Cs I turned off the power supplies and i am quite sure that the drivers were. Is the logic side of the 36v20 cs turned on by using the 36v motor battery? The driver is controlled by pwm, but when the. Or does the logic side need to be powered by a separate. I tested driver using 40 volts and it. Pololu High-Power Motor Driver 36V20 Cs.
From forum.pololu.com
Pololu HighPower Motor Driver 36v20 CS sudden failure Motor Pololu High-Power Motor Driver 36V20 Cs Or does the logic side need to be powered by a separate. I turned off the power supplies and i am quite sure that the drivers were. The driver is controlled by pwm, but when the. I tested driver using 40 volts and it was working. Is the logic side of the 36v20 cs turned on by using the 36v. Pololu High-Power Motor Driver 36V20 Cs.
From opencircuit.shop
Pololu HighPower Stepper Motor Driver 36v4 Opencircuit Pololu High-Power Motor Driver 36V20 Cs Or does the logic side need to be powered by a separate. I turned off the power supplies and i am quite sure that the drivers were. The driver is controlled by pwm, but when the. I tested driver using 40 volts and it was working. Is the logic side of the 36v20 cs turned on by using the 36v. Pololu High-Power Motor Driver 36V20 Cs.
From thepihut.com
Pololu Dual G2 HighPower Motor Driver for Raspberry Pi The Pi Hut Pololu High-Power Motor Driver 36V20 Cs I tested driver using 40 volts and it was working. Is the logic side of the 36v20 cs turned on by using the 36v motor battery? I turned off the power supplies and i am quite sure that the drivers were. The driver is controlled by pwm, but when the. Or does the logic side need to be powered by. Pololu High-Power Motor Driver 36V20 Cs.
From www.pololu.com
Pololu highpower motor driver CS dimensions with quarter for size Pololu High-Power Motor Driver 36V20 Cs Is the logic side of the 36v20 cs turned on by using the 36v motor battery? I tested driver using 40 volts and it was working. The driver is controlled by pwm, but when the. I turned off the power supplies and i am quite sure that the drivers were. Or does the logic side need to be powered by. Pololu High-Power Motor Driver 36V20 Cs.
From www.ptrobotics.com
Pololu HighPower Stepper Motor Driver 36v4 Motor Pontes H PT... Pololu High-Power Motor Driver 36V20 Cs Or does the logic side need to be powered by a separate. Is the logic side of the 36v20 cs turned on by using the 36v motor battery? I turned off the power supplies and i am quite sure that the drivers were. The driver is controlled by pwm, but when the. I tested driver using 40 volts and it. Pololu High-Power Motor Driver 36V20 Cs.
From www.ptrobotics.com
Pololu HighPower Stepper Motor Driver 36v4 Motor Pontes H PT... Pololu High-Power Motor Driver 36V20 Cs Is the logic side of the 36v20 cs turned on by using the 36v motor battery? The driver is controlled by pwm, but when the. I tested driver using 40 volts and it was working. I turned off the power supplies and i am quite sure that the drivers were. Or does the logic side need to be powered by. Pololu High-Power Motor Driver 36V20 Cs.
From www.pololu.com
Pololu highpower motor driver with included components soldered in. Pololu High-Power Motor Driver 36V20 Cs I tested driver using 40 volts and it was working. Is the logic side of the 36v20 cs turned on by using the 36v motor battery? Or does the logic side need to be powered by a separate. The driver is controlled by pwm, but when the. I turned off the power supplies and i am quite sure that the. Pololu High-Power Motor Driver 36V20 Cs.
From www.mikrocontroller.net
ACS714 bzw. Pololu HighPower Motor Driver 36v20 CS Pololu High-Power Motor Driver 36V20 Cs Or does the logic side need to be powered by a separate. Is the logic side of the 36v20 cs turned on by using the 36v motor battery? I tested driver using 40 volts and it was working. The driver is controlled by pwm, but when the. I turned off the power supplies and i am quite sure that the. Pololu High-Power Motor Driver 36V20 Cs.
From www.pololu.com
Pololu highpower motor driver CS with included hardware. Pololu High-Power Motor Driver 36V20 Cs I tested driver using 40 volts and it was working. Or does the logic side need to be powered by a separate. The driver is controlled by pwm, but when the. I turned off the power supplies and i am quite sure that the drivers were. Is the logic side of the 36v20 cs turned on by using the 36v. Pololu High-Power Motor Driver 36V20 Cs.
From www.electronicaembajadores.com
Pololu Pololu HighPower Stepper Motor Driver 36v4 Controlador de Pololu High-Power Motor Driver 36V20 Cs Is the logic side of the 36v20 cs turned on by using the 36v motor battery? I tested driver using 40 volts and it was working. Or does the logic side need to be powered by a separate. The driver is controlled by pwm, but when the. I turned off the power supplies and i am quite sure that the. Pololu High-Power Motor Driver 36V20 Cs.
From forum.pololu.com
Pololu HighPower Motor Driver 36v20 CS sudden failure Motor Pololu High-Power Motor Driver 36V20 Cs The driver is controlled by pwm, but when the. I turned off the power supplies and i am quite sure that the drivers were. I tested driver using 40 volts and it was working. Is the logic side of the 36v20 cs turned on by using the 36v motor battery? Or does the logic side need to be powered by. Pololu High-Power Motor Driver 36V20 Cs.
From www.robotgear.com.au
Pololu HighPower Motor Driver 36v15 Robot Gear Australia Pololu High-Power Motor Driver 36V20 Cs The driver is controlled by pwm, but when the. I tested driver using 40 volts and it was working. Is the logic side of the 36v20 cs turned on by using the 36v motor battery? I turned off the power supplies and i am quite sure that the drivers were. Or does the logic side need to be powered by. Pololu High-Power Motor Driver 36V20 Cs.
From www.pololu.com
Pololu Bottom view of the Pololu highpower motor driver. Pololu High-Power Motor Driver 36V20 Cs I tested driver using 40 volts and it was working. Or does the logic side need to be powered by a separate. Is the logic side of the 36v20 cs turned on by using the 36v motor battery? I turned off the power supplies and i am quite sure that the drivers were. The driver is controlled by pwm, but. Pololu High-Power Motor Driver 36V20 Cs.
From opencircuit.shop
Pololu HighPower Motor Driver 36v20 CS Opencircuit Pololu High-Power Motor Driver 36V20 Cs The driver is controlled by pwm, but when the. Is the logic side of the 36v20 cs turned on by using the 36v motor battery? I turned off the power supplies and i am quite sure that the drivers were. I tested driver using 40 volts and it was working. Or does the logic side need to be powered by. Pololu High-Power Motor Driver 36V20 Cs.
From x2robotics.ca
Pololu HighPower Stepper Motor Driver (36v4) X2 Robotics in Canada Pololu High-Power Motor Driver 36V20 Cs I turned off the power supplies and i am quite sure that the drivers were. I tested driver using 40 volts and it was working. Is the logic side of the 36v20 cs turned on by using the 36v motor battery? Or does the logic side need to be powered by a separate. The driver is controlled by pwm, but. Pololu High-Power Motor Driver 36V20 Cs.
From www.pololu.com
Pololu HighPower Stepper Motor Driver 36v4 Pololu High-Power Motor Driver 36V20 Cs I turned off the power supplies and i am quite sure that the drivers were. I tested driver using 40 volts and it was working. Is the logic side of the 36v20 cs turned on by using the 36v motor battery? Or does the logic side need to be powered by a separate. The driver is controlled by pwm, but. Pololu High-Power Motor Driver 36V20 Cs.
From www.pololu.com
Pololu HighPower Motor Drivers Pololu High-Power Motor Driver 36V20 Cs I turned off the power supplies and i am quite sure that the drivers were. Is the logic side of the 36v20 cs turned on by using the 36v motor battery? The driver is controlled by pwm, but when the. Or does the logic side need to be powered by a separate. I tested driver using 40 volts and it. Pololu High-Power Motor Driver 36V20 Cs.
From www.mikrocontroller.net
ACS714 bzw. Pololu HighPower Motor Driver 36v20 CS Pololu High-Power Motor Driver 36V20 Cs Or does the logic side need to be powered by a separate. I tested driver using 40 volts and it was working. Is the logic side of the 36v20 cs turned on by using the 36v motor battery? The driver is controlled by pwm, but when the. I turned off the power supplies and i am quite sure that the. Pololu High-Power Motor Driver 36V20 Cs.
From www.pololu.com
Pololu highpower motor driver CS, labeled top view. Pololu High-Power Motor Driver 36V20 Cs The driver is controlled by pwm, but when the. Or does the logic side need to be powered by a separate. I turned off the power supplies and i am quite sure that the drivers were. I tested driver using 40 volts and it was working. Is the logic side of the 36v20 cs turned on by using the 36v. Pololu High-Power Motor Driver 36V20 Cs.
From www.rhydolabz.com
HighPower Motor Driver 36V20 CS (Pololu USA) Pololu High-Power Motor Driver 36V20 Cs I tested driver using 40 volts and it was working. The driver is controlled by pwm, but when the. Is the logic side of the 36v20 cs turned on by using the 36v motor battery? Or does the logic side need to be powered by a separate. I turned off the power supplies and i am quite sure that the. Pololu High-Power Motor Driver 36V20 Cs.
From opencircuit.shop
Pololu HighPower Stepper Motor Driver 36v4 Opencircuit Pololu High-Power Motor Driver 36V20 Cs I tested driver using 40 volts and it was working. I turned off the power supplies and i am quite sure that the drivers were. Is the logic side of the 36v20 cs turned on by using the 36v motor battery? The driver is controlled by pwm, but when the. Or does the logic side need to be powered by. Pololu High-Power Motor Driver 36V20 Cs.
From www.pololu.com
Pololu Dual G2 HighPower Motor Driver Shields for Arduino User’s Guide Pololu High-Power Motor Driver 36V20 Cs I tested driver using 40 volts and it was working. I turned off the power supplies and i am quite sure that the drivers were. Or does the logic side need to be powered by a separate. The driver is controlled by pwm, but when the. Is the logic side of the 36v20 cs turned on by using the 36v. Pololu High-Power Motor Driver 36V20 Cs.
From www.pololu.com
Pololu Tic 36v4 USB MultiInterface HighPower Stepper Motor Controller Pololu High-Power Motor Driver 36V20 Cs I turned off the power supplies and i am quite sure that the drivers were. Or does the logic side need to be powered by a separate. Is the logic side of the 36v20 cs turned on by using the 36v motor battery? The driver is controlled by pwm, but when the. I tested driver using 40 volts and it. Pololu High-Power Motor Driver 36V20 Cs.
From www.rhydolabz.com
HighPower Motor Driver 36V20 CS (Pololu USA) Pololu High-Power Motor Driver 36V20 Cs Or does the logic side need to be powered by a separate. The driver is controlled by pwm, but when the. Is the logic side of the 36v20 cs turned on by using the 36v motor battery? I turned off the power supplies and i am quite sure that the drivers were. I tested driver using 40 volts and it. Pololu High-Power Motor Driver 36V20 Cs.
From opencircuit.shop
Pololu HighPower Motor Driver 36v20 CS Opencircuit Pololu High-Power Motor Driver 36V20 Cs The driver is controlled by pwm, but when the. Is the logic side of the 36v20 cs turned on by using the 36v motor battery? I tested driver using 40 volts and it was working. I turned off the power supplies and i am quite sure that the drivers were. Or does the logic side need to be powered by. Pololu High-Power Motor Driver 36V20 Cs.
From www.pololu.com
Pololu HighPower Stepper Motor Driver 36v4 Pololu High-Power Motor Driver 36V20 Cs I turned off the power supplies and i am quite sure that the drivers were. Is the logic side of the 36v20 cs turned on by using the 36v motor battery? Or does the logic side need to be powered by a separate. I tested driver using 40 volts and it was working. The driver is controlled by pwm, but. Pololu High-Power Motor Driver 36V20 Cs.