Preamp With Compression . Mic preamp features 60db of gain and a 20db pad, highpass filter,. what will you be connecting the mic preamp to and how will it fit into your existing workflow? Additionally, you get several input stage options like line switching, low cut filter, polarity invert, and more. separate mic and compressor output levels for effortless parallel compression. a preamp with onboard eq and dynamics controls allow you to get more creative with your sounds without purchasing a separate hardware eq or. these are the optical limiter, passive equalizer, valve preamp, and an optical compressor. the focusrite scarlett octopre dynamic.
from www.amazon.com
the focusrite scarlett octopre dynamic. these are the optical limiter, passive equalizer, valve preamp, and an optical compressor. a preamp with onboard eq and dynamics controls allow you to get more creative with your sounds without purchasing a separate hardware eq or. what will you be connecting the mic preamp to and how will it fit into your existing workflow? Mic preamp features 60db of gain and a 20db pad, highpass filter,. separate mic and compressor output levels for effortless parallel compression. Additionally, you get several input stage options like line switching, low cut filter, polarity invert, and more.
DC 3V 5V SSM2167 Microphone Pre AMP Preamplifier Board Low
Preamp With Compression separate mic and compressor output levels for effortless parallel compression. Additionally, you get several input stage options like line switching, low cut filter, polarity invert, and more. these are the optical limiter, passive equalizer, valve preamp, and an optical compressor. what will you be connecting the mic preamp to and how will it fit into your existing workflow? separate mic and compressor output levels for effortless parallel compression. a preamp with onboard eq and dynamics controls allow you to get more creative with your sounds without purchasing a separate hardware eq or. the focusrite scarlett octopre dynamic. Mic preamp features 60db of gain and a 20db pad, highpass filter,.
From soundcloud.com
Stream RSE Audio Listen to TPCI mk2 tube preamp with optical Preamp With Compression these are the optical limiter, passive equalizer, valve preamp, and an optical compressor. the focusrite scarlett octopre dynamic. Mic preamp features 60db of gain and a 20db pad, highpass filter,. separate mic and compressor output levels for effortless parallel compression. what will you be connecting the mic preamp to and how will it fit into your. Preamp With Compression.
From 12ax7a.com
Rich with Slight Compression Preamp Tube Preamp With Compression the focusrite scarlett octopre dynamic. separate mic and compressor output levels for effortless parallel compression. Additionally, you get several input stage options like line switching, low cut filter, polarity invert, and more. what will you be connecting the mic preamp to and how will it fit into your existing workflow? these are the optical limiter, passive. Preamp With Compression.
From www.pitbullaudio.com
Trace Elliot Transit B Bass Preamp Effects Pedal w/ Compression 4Band Preamp With Compression separate mic and compressor output levels for effortless parallel compression. Additionally, you get several input stage options like line switching, low cut filter, polarity invert, and more. Mic preamp features 60db of gain and a 20db pad, highpass filter,. these are the optical limiter, passive equalizer, valve preamp, and an optical compressor. what will you be connecting. Preamp With Compression.
From www.aliexpress.com
SSM2167 Microphone Preamplifier Board Preamp COMP Compression Module DC Preamp With Compression separate mic and compressor output levels for effortless parallel compression. these are the optical limiter, passive equalizer, valve preamp, and an optical compressor. the focusrite scarlett octopre dynamic. a preamp with onboard eq and dynamics controls allow you to get more creative with your sounds without purchasing a separate hardware eq or. Mic preamp features 60db. Preamp With Compression.
From rseaudio.net
500 Series tube preamp with optical compression RSE PC 502 RSE Audio Preamp With Compression Additionally, you get several input stage options like line switching, low cut filter, polarity invert, and more. Mic preamp features 60db of gain and a 20db pad, highpass filter,. what will you be connecting the mic preamp to and how will it fit into your existing workflow? separate mic and compressor output levels for effortless parallel compression. . Preamp With Compression.
From www.bhphotovideo.com
Eden Amps WTDI Bass Guitar Preamp Direct Box with EQ and WTDIU Preamp With Compression a preamp with onboard eq and dynamics controls allow you to get more creative with your sounds without purchasing a separate hardware eq or. Mic preamp features 60db of gain and a 20db pad, highpass filter,. separate mic and compressor output levels for effortless parallel compression. the focusrite scarlett octopre dynamic. Additionally, you get several input stage. Preamp With Compression.
From shopee.ph
FOCUSRITE SCARLETT OCTOPRE DYNAMIC 8 Channel Preamp and Interface with Preamp With Compression separate mic and compressor output levels for effortless parallel compression. these are the optical limiter, passive equalizer, valve preamp, and an optical compressor. a preamp with onboard eq and dynamics controls allow you to get more creative with your sounds without purchasing a separate hardware eq or. what will you be connecting the mic preamp to. Preamp With Compression.
From www.electronics-lab.com
HiEnd Microphone Preamplifier with Variable Compression, Noise Gating Preamp With Compression a preamp with onboard eq and dynamics controls allow you to get more creative with your sounds without purchasing a separate hardware eq or. these are the optical limiter, passive equalizer, valve preamp, and an optical compressor. separate mic and compressor output levels for effortless parallel compression. Mic preamp features 60db of gain and a 20db pad,. Preamp With Compression.
From www.markertek.com
Rupert Neve Designs 517 500 Series Mic Preamp with DI and Compression Preamp With Compression Mic preamp features 60db of gain and a 20db pad, highpass filter,. the focusrite scarlett octopre dynamic. these are the optical limiter, passive equalizer, valve preamp, and an optical compressor. Additionally, you get several input stage options like line switching, low cut filter, polarity invert, and more. separate mic and compressor output levels for effortless parallel compression.. Preamp With Compression.
From www.ukaudiomart.com
Meridian G02 Fully Balanced Preamp (Silver) Lowest price Photo Preamp With Compression Additionally, you get several input stage options like line switching, low cut filter, polarity invert, and more. these are the optical limiter, passive equalizer, valve preamp, and an optical compressor. a preamp with onboard eq and dynamics controls allow you to get more creative with your sounds without purchasing a separate hardware eq or. separate mic and. Preamp With Compression.
From www.storedj.com.au
Universal Audio 4710d 4Ch ToneBlending Mic Preamp w/ 1176Style Preamp With Compression these are the optical limiter, passive equalizer, valve preamp, and an optical compressor. a preamp with onboard eq and dynamics controls allow you to get more creative with your sounds without purchasing a separate hardware eq or. what will you be connecting the mic preamp to and how will it fit into your existing workflow? Mic preamp. Preamp With Compression.
From www.stars-music.fr
Aguilar DB 925 Bass Preamp Pédale compression / sustain / noise gate Preamp With Compression separate mic and compressor output levels for effortless parallel compression. Additionally, you get several input stage options like line switching, low cut filter, polarity invert, and more. these are the optical limiter, passive equalizer, valve preamp, and an optical compressor. the focusrite scarlett octopre dynamic. a preamp with onboard eq and dynamics controls allow you to. Preamp With Compression.
From www.pitbullaudio.com
Trace Elliot Transit B Bass Preamp Effects Pedal w/ Compression 4Band Preamp With Compression Additionally, you get several input stage options like line switching, low cut filter, polarity invert, and more. a preamp with onboard eq and dynamics controls allow you to get more creative with your sounds without purchasing a separate hardware eq or. the focusrite scarlett octopre dynamic. separate mic and compressor output levels for effortless parallel compression. . Preamp With Compression.
From www.avalondesign.com
Avalon Preamplifiers, AD2022 Specs & Details Preamp With Compression Additionally, you get several input stage options like line switching, low cut filter, polarity invert, and more. separate mic and compressor output levels for effortless parallel compression. a preamp with onboard eq and dynamics controls allow you to get more creative with your sounds without purchasing a separate hardware eq or. these are the optical limiter, passive. Preamp With Compression.
From www.lazada.com.ph
AIYIMA Two Way Preamp Amplifier Board Microphone XLR 6.35MM Input With Preamp With Compression these are the optical limiter, passive equalizer, valve preamp, and an optical compressor. Mic preamp features 60db of gain and a 20db pad, highpass filter,. the focusrite scarlett octopre dynamic. Additionally, you get several input stage options like line switching, low cut filter, polarity invert, and more. what will you be connecting the mic preamp to and. Preamp With Compression.
From www.pitbullaudio.com
Trace Elliot Transit B Bass Preamp Effects Pedal w/ Compression 4Band Preamp With Compression separate mic and compressor output levels for effortless parallel compression. the focusrite scarlett octopre dynamic. what will you be connecting the mic preamp to and how will it fit into your existing workflow? these are the optical limiter, passive equalizer, valve preamp, and an optical compressor. a preamp with onboard eq and dynamics controls allow. Preamp With Compression.
From www.etsy.com
Preamplex Fender Bassman Full Tube Guitar Preamp With Power Tube Preamp With Compression these are the optical limiter, passive equalizer, valve preamp, and an optical compressor. what will you be connecting the mic preamp to and how will it fit into your existing workflow? Mic preamp features 60db of gain and a 20db pad, highpass filter,. the focusrite scarlett octopre dynamic. a preamp with onboard eq and dynamics controls. Preamp With Compression.
From www.storedj.com.au
Universal Audio 4710d 4Ch ToneBlending Mic Preamp w/ 1176Style Preamp With Compression the focusrite scarlett octopre dynamic. what will you be connecting the mic preamp to and how will it fit into your existing workflow? Mic preamp features 60db of gain and a 20db pad, highpass filter,. separate mic and compressor output levels for effortless parallel compression. a preamp with onboard eq and dynamics controls allow you to. Preamp With Compression.
From reverb.com
RSE 500 Series tube preamp with optical compression PC502 Reverb Preamp With Compression a preamp with onboard eq and dynamics controls allow you to get more creative with your sounds without purchasing a separate hardware eq or. the focusrite scarlett octopre dynamic. separate mic and compressor output levels for effortless parallel compression. these are the optical limiter, passive equalizer, valve preamp, and an optical compressor. what will you. Preamp With Compression.
From www.indiamart.com
Focusrite OctoPre MkII Dynamic Microphone Preamp with Compression at Preamp With Compression the focusrite scarlett octopre dynamic. a preamp with onboard eq and dynamics controls allow you to get more creative with your sounds without purchasing a separate hardware eq or. Additionally, you get several input stage options like line switching, low cut filter, polarity invert, and more. these are the optical limiter, passive equalizer, valve preamp, and an. Preamp With Compression.
From www.etsy.com
Preamplex Fender Bassman Full Tube Guitar Preamp With Power Etsy Preamp With Compression a preamp with onboard eq and dynamics controls allow you to get more creative with your sounds without purchasing a separate hardware eq or. separate mic and compressor output levels for effortless parallel compression. these are the optical limiter, passive equalizer, valve preamp, and an optical compressor. Mic preamp features 60db of gain and a 20db pad,. Preamp With Compression.
From www.walmart.com
Electric Guitar Preamp Effects, Overdrive Effect Pedal Metal Preamp With Compression Mic preamp features 60db of gain and a 20db pad, highpass filter,. a preamp with onboard eq and dynamics controls allow you to get more creative with your sounds without purchasing a separate hardware eq or. Additionally, you get several input stage options like line switching, low cut filter, polarity invert, and more. these are the optical limiter,. Preamp With Compression.
From reverb.com
TPB2 Rare Dual Tube Preamp Board w/ Optical Compression Reverb Preamp With Compression Additionally, you get several input stage options like line switching, low cut filter, polarity invert, and more. these are the optical limiter, passive equalizer, valve preamp, and an optical compressor. Mic preamp features 60db of gain and a 20db pad, highpass filter,. the focusrite scarlett octopre dynamic. what will you be connecting the mic preamp to and. Preamp With Compression.
From rseaudio.net
500 Series tube preamp with optical compression RSE PC 502 RSE Audio Preamp With Compression these are the optical limiter, passive equalizer, valve preamp, and an optical compressor. the focusrite scarlett octopre dynamic. Additionally, you get several input stage options like line switching, low cut filter, polarity invert, and more. Mic preamp features 60db of gain and a 20db pad, highpass filter,. separate mic and compressor output levels for effortless parallel compression.. Preamp With Compression.
From www.pitbullaudio.com
Trace Elliot Transit B Bass Preamp Effects Pedal w/ Compression 4Band Preamp With Compression separate mic and compressor output levels for effortless parallel compression. Additionally, you get several input stage options like line switching, low cut filter, polarity invert, and more. a preamp with onboard eq and dynamics controls allow you to get more creative with your sounds without purchasing a separate hardware eq or. the focusrite scarlett octopre dynamic. . Preamp With Compression.
From www.uaudio.com
Max Preamp & Dual Compressor Preamp With Compression Additionally, you get several input stage options like line switching, low cut filter, polarity invert, and more. the focusrite scarlett octopre dynamic. Mic preamp features 60db of gain and a 20db pad, highpass filter,. what will you be connecting the mic preamp to and how will it fit into your existing workflow? separate mic and compressor output. Preamp With Compression.
From www.usaudiomart.com
HYPA 1 class "A" , HiEnd preamp, with remote Photo 3938291 US Audio Preamp With Compression Mic preamp features 60db of gain and a 20db pad, highpass filter,. these are the optical limiter, passive equalizer, valve preamp, and an optical compressor. what will you be connecting the mic preamp to and how will it fit into your existing workflow? Additionally, you get several input stage options like line switching, low cut filter, polarity invert,. Preamp With Compression.
From reverb.com
Xotic BB Preamp with Adjustable Compression Reverb Preamp With Compression a preamp with onboard eq and dynamics controls allow you to get more creative with your sounds without purchasing a separate hardware eq or. Mic preamp features 60db of gain and a 20db pad, highpass filter,. these are the optical limiter, passive equalizer, valve preamp, and an optical compressor. the focusrite scarlett octopre dynamic. Additionally, you get. Preamp With Compression.
From www.usaudiomart.com
Proceed PAV Stereo AV preamp by Mark Levinson! Photo 4066384 US Preamp With Compression separate mic and compressor output levels for effortless parallel compression. what will you be connecting the mic preamp to and how will it fit into your existing workflow? the focusrite scarlett octopre dynamic. these are the optical limiter, passive equalizer, valve preamp, and an optical compressor. Mic preamp features 60db of gain and a 20db pad,. Preamp With Compression.
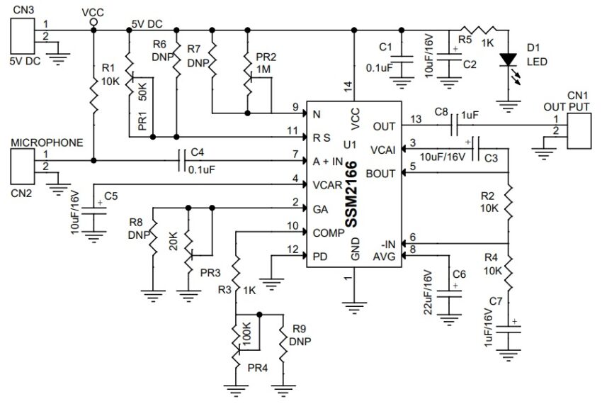
From www.electronics-lab.com
Low Voltage Microphone Preamplifier with Variable Compression and Noise Preamp With Compression the focusrite scarlett octopre dynamic. what will you be connecting the mic preamp to and how will it fit into your existing workflow? Additionally, you get several input stage options like line switching, low cut filter, polarity invert, and more. a preamp with onboard eq and dynamics controls allow you to get more creative with your sounds. Preamp With Compression.
From vintageking.com
Drawmer 1977 Mic Preamp Channel Strip with Compression and Saturation Preamp With Compression a preamp with onboard eq and dynamics controls allow you to get more creative with your sounds without purchasing a separate hardware eq or. Additionally, you get several input stage options like line switching, low cut filter, polarity invert, and more. Mic preamp features 60db of gain and a 20db pad, highpass filter,. these are the optical limiter,. Preamp With Compression.
From www.pitbullaudio.com
Trace Elliot Transit B Bass Preamp Effects Pedal w/ Compression 4Band Preamp With Compression separate mic and compressor output levels for effortless parallel compression. these are the optical limiter, passive equalizer, valve preamp, and an optical compressor. a preamp with onboard eq and dynamics controls allow you to get more creative with your sounds without purchasing a separate hardware eq or. what will you be connecting the mic preamp to. Preamp With Compression.
From www.amazon.com
DC 3V 5V SSM2167 Microphone Pre AMP Preamplifier Board Low Preamp With Compression separate mic and compressor output levels for effortless parallel compression. Mic preamp features 60db of gain and a 20db pad, highpass filter,. the focusrite scarlett octopre dynamic. Additionally, you get several input stage options like line switching, low cut filter, polarity invert, and more. these are the optical limiter, passive equalizer, valve preamp, and an optical compressor.. Preamp With Compression.
From www.electronics-lab.com
Low Voltage Microphone Preamplifier with Variable Compression and Noise Preamp With Compression Mic preamp features 60db of gain and a 20db pad, highpass filter,. what will you be connecting the mic preamp to and how will it fit into your existing workflow? a preamp with onboard eq and dynamics controls allow you to get more creative with your sounds without purchasing a separate hardware eq or. these are the. Preamp With Compression.
From drumhelper.com
5 Best Preamps For Drums With Pro Sounds (Feb 2021) Preamp With Compression Mic preamp features 60db of gain and a 20db pad, highpass filter,. these are the optical limiter, passive equalizer, valve preamp, and an optical compressor. the focusrite scarlett octopre dynamic. separate mic and compressor output levels for effortless parallel compression. what will you be connecting the mic preamp to and how will it fit into your. Preamp With Compression.