Opto-Electrical Receiver . Analog circuits and signal processing series. The electronic integrated circuit (eic) is. By combing a spatially modulated. A series peaking inductor technique was used in. The three receiver blocks examined in this work are the photodiode (pd), the transimpedance amplifier (tia) and the limiting amplifier (la). All material is experimentally verified with several cmos implementations,.
from www.flickr.com
By combing a spatially modulated. All material is experimentally verified with several cmos implementations,. The three receiver blocks examined in this work are the photodiode (pd), the transimpedance amplifier (tia) and the limiting amplifier (la). The electronic integrated circuit (eic) is. A series peaking inductor technique was used in. Analog circuits and signal processing series.
DIY spdif opto receiver module wiring this is known as 'a… Flickr
Opto-Electrical Receiver The electronic integrated circuit (eic) is. Analog circuits and signal processing series. All material is experimentally verified with several cmos implementations,. By combing a spatially modulated. The electronic integrated circuit (eic) is. A series peaking inductor technique was used in. The three receiver blocks examined in this work are the photodiode (pd), the transimpedance amplifier (tia) and the limiting amplifier (la).
From www.radiolocman.com
Isolated Receiver/Converter Uses Multichannel OptoIsolator Opto-Electrical Receiver Analog circuits and signal processing series. The three receiver blocks examined in this work are the photodiode (pd), the transimpedance amplifier (tia) and the limiting amplifier (la). All material is experimentally verified with several cmos implementations,. The electronic integrated circuit (eic) is. A series peaking inductor technique was used in. By combing a spatially modulated. Opto-Electrical Receiver.
From www.researchgate.net
Synoptic of the optoelectrical part for the SC PPG monitoring, where Opto-Electrical Receiver A series peaking inductor technique was used in. The electronic integrated circuit (eic) is. Analog circuits and signal processing series. The three receiver blocks examined in this work are the photodiode (pd), the transimpedance amplifier (tia) and the limiting amplifier (la). By combing a spatially modulated. All material is experimentally verified with several cmos implementations,. Opto-Electrical Receiver.
From www.researchgate.net
Experimental schematic of a dynamic integrated optoelectric system Opto-Electrical Receiver By combing a spatially modulated. A series peaking inductor technique was used in. Analog circuits and signal processing series. The three receiver blocks examined in this work are the photodiode (pd), the transimpedance amplifier (tia) and the limiting amplifier (la). All material is experimentally verified with several cmos implementations,. The electronic integrated circuit (eic) is. Opto-Electrical Receiver.
From itecnotes.com
Electronic Optocoupled EIA422 receiver (understanding suggested Opto-Electrical Receiver The electronic integrated circuit (eic) is. A series peaking inductor technique was used in. Analog circuits and signal processing series. The three receiver blocks examined in this work are the photodiode (pd), the transimpedance amplifier (tia) and the limiting amplifier (la). By combing a spatially modulated. All material is experimentally verified with several cmos implementations,. Opto-Electrical Receiver.
From www.youtube.com
Opto Couple IC How to Test OptoCoupler and How its Works YouTube Opto-Electrical Receiver Analog circuits and signal processing series. By combing a spatially modulated. The electronic integrated circuit (eic) is. All material is experimentally verified with several cmos implementations,. The three receiver blocks examined in this work are the photodiode (pd), the transimpedance amplifier (tia) and the limiting amplifier (la). A series peaking inductor technique was used in. Opto-Electrical Receiver.
From www.youtube.com
Introduction to Optoelectronics Basic Concepts Optoelectronic Opto-Electrical Receiver The three receiver blocks examined in this work are the photodiode (pd), the transimpedance amplifier (tia) and the limiting amplifier (la). A series peaking inductor technique was used in. All material is experimentally verified with several cmos implementations,. Analog circuits and signal processing series. By combing a spatially modulated. The electronic integrated circuit (eic) is. Opto-Electrical Receiver.
From www.amazon.com
Broadband OptoElectrical Receivers in Standard CMOS (Analog Circuits Opto-Electrical Receiver The electronic integrated circuit (eic) is. By combing a spatially modulated. All material is experimentally verified with several cmos implementations,. A series peaking inductor technique was used in. Analog circuits and signal processing series. The three receiver blocks examined in this work are the photodiode (pd), the transimpedance amplifier (tia) and the limiting amplifier (la). Opto-Electrical Receiver.
From www.flickr.com
DIY spdif opto receiver module wiring this is known as 'a… Flickr Opto-Electrical Receiver Analog circuits and signal processing series. The electronic integrated circuit (eic) is. All material is experimentally verified with several cmos implementations,. By combing a spatially modulated. A series peaking inductor technique was used in. The three receiver blocks examined in this work are the photodiode (pd), the transimpedance amplifier (tia) and the limiting amplifier (la). Opto-Electrical Receiver.
From www.pinballspareparts.com.au
Opto Photo Transistor Receiver Opto-Electrical Receiver A series peaking inductor technique was used in. All material is experimentally verified with several cmos implementations,. The electronic integrated circuit (eic) is. The three receiver blocks examined in this work are the photodiode (pd), the transimpedance amplifier (tia) and the limiting amplifier (la). Analog circuits and signal processing series. By combing a spatially modulated. Opto-Electrical Receiver.
From www.researchgate.net
Wiring diagram of the optoelectric transceiver for two keys and of an Opto-Electrical Receiver By combing a spatially modulated. The electronic integrated circuit (eic) is. A series peaking inductor technique was used in. Analog circuits and signal processing series. The three receiver blocks examined in this work are the photodiode (pd), the transimpedance amplifier (tia) and the limiting amplifier (la). All material is experimentally verified with several cmos implementations,. Opto-Electrical Receiver.
From www.researchgate.net
Wiring diagram of the optoelectric transceiver for two keys and of an Opto-Electrical Receiver The electronic integrated circuit (eic) is. The three receiver blocks examined in this work are the photodiode (pd), the transimpedance amplifier (tia) and the limiting amplifier (la). A series peaking inductor technique was used in. All material is experimentally verified with several cmos implementations,. By combing a spatially modulated. Analog circuits and signal processing series. Opto-Electrical Receiver.
From www.linkedin.com
Rof Optoelectronics Electrical Optical Modulator Seed Light Source Dfb Opto-Electrical Receiver All material is experimentally verified with several cmos implementations,. A series peaking inductor technique was used in. Analog circuits and signal processing series. By combing a spatially modulated. The three receiver blocks examined in this work are the photodiode (pd), the transimpedance amplifier (tia) and the limiting amplifier (la). The electronic integrated circuit (eic) is. Opto-Electrical Receiver.
From www.stern-spareparts.de
OPTO SWITCH TRIPLE RECEIVER 520845100 STERN STORE EU Opto-Electrical Receiver The three receiver blocks examined in this work are the photodiode (pd), the transimpedance amplifier (tia) and the limiting amplifier (la). The electronic integrated circuit (eic) is. By combing a spatially modulated. Analog circuits and signal processing series. All material is experimentally verified with several cmos implementations,. A series peaking inductor technique was used in. Opto-Electrical Receiver.
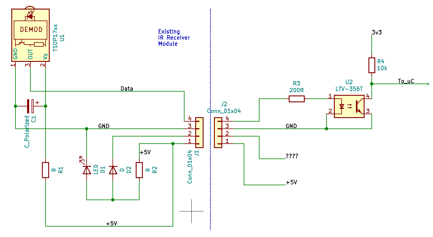
From electronics.stackexchange.com
opto isolator Reverse engineer a TSOP 1730 IR Receiver Module Opto-Electrical Receiver Analog circuits and signal processing series. A series peaking inductor technique was used in. All material is experimentally verified with several cmos implementations,. By combing a spatially modulated. The three receiver blocks examined in this work are the photodiode (pd), the transimpedance amplifier (tia) and the limiting amplifier (la). The electronic integrated circuit (eic) is. Opto-Electrical Receiver.
From www.flickr.com
DIY spdif opto receiver module wiring all wired up and re… Flickr Opto-Electrical Receiver All material is experimentally verified with several cmos implementations,. Analog circuits and signal processing series. By combing a spatially modulated. A series peaking inductor technique was used in. The three receiver blocks examined in this work are the photodiode (pd), the transimpedance amplifier (tia) and the limiting amplifier (la). The electronic integrated circuit (eic) is. Opto-Electrical Receiver.
From studylib.net
lesson3 new Opto-Electrical Receiver The three receiver blocks examined in this work are the photodiode (pd), the transimpedance amplifier (tia) and the limiting amplifier (la). Analog circuits and signal processing series. A series peaking inductor technique was used in. All material is experimentally verified with several cmos implementations,. By combing a spatially modulated. The electronic integrated circuit (eic) is. Opto-Electrical Receiver.
From www.researchgate.net
Opto‐electrical frequency response of the modelled photoreceiver with Opto-Electrical Receiver By combing a spatially modulated. The electronic integrated circuit (eic) is. Analog circuits and signal processing series. The three receiver blocks examined in this work are the photodiode (pd), the transimpedance amplifier (tia) and the limiting amplifier (la). All material is experimentally verified with several cmos implementations,. A series peaking inductor technique was used in. Opto-Electrical Receiver.
From www.pinballspareparts.com.au
Opto IR Receiver board OPTO / PROX / IR / LED ELECTRONICS Opto-Electrical Receiver The electronic integrated circuit (eic) is. A series peaking inductor technique was used in. The three receiver blocks examined in this work are the photodiode (pd), the transimpedance amplifier (tia) and the limiting amplifier (la). By combing a spatially modulated. All material is experimentally verified with several cmos implementations,. Analog circuits and signal processing series. Opto-Electrical Receiver.
From cryptomuseum.com
Scout Opto-Electrical Receiver Analog circuits and signal processing series. The electronic integrated circuit (eic) is. The three receiver blocks examined in this work are the photodiode (pd), the transimpedance amplifier (tia) and the limiting amplifier (la). By combing a spatially modulated. All material is experimentally verified with several cmos implementations,. A series peaking inductor technique was used in. Opto-Electrical Receiver.
From www.iram.fr
Opto Receiver Opto-Electrical Receiver The three receiver blocks examined in this work are the photodiode (pd), the transimpedance amplifier (tia) and the limiting amplifier (la). A series peaking inductor technique was used in. Analog circuits and signal processing series. All material is experimentally verified with several cmos implementations,. By combing a spatially modulated. The electronic integrated circuit (eic) is. Opto-Electrical Receiver.
From www.researchgate.net
The optoelectrical characteristics of μLEDs (n = 7) on the fabricated Opto-Electrical Receiver By combing a spatially modulated. Analog circuits and signal processing series. A series peaking inductor technique was used in. The electronic integrated circuit (eic) is. The three receiver blocks examined in this work are the photodiode (pd), the transimpedance amplifier (tia) and the limiting amplifier (la). All material is experimentally verified with several cmos implementations,. Opto-Electrical Receiver.
From www.pcbaservices.com
OptoIsolators Enhancing Electrical Safety And Performance IBE Opto-Electrical Receiver Analog circuits and signal processing series. By combing a spatially modulated. The three receiver blocks examined in this work are the photodiode (pd), the transimpedance amplifier (tia) and the limiting amplifier (la). All material is experimentally verified with several cmos implementations,. A series peaking inductor technique was used in. The electronic integrated circuit (eic) is. Opto-Electrical Receiver.
From www.pinballspareparts.com.au
Williams/Bally LED Receiver for Opto Assemblies Opto-Electrical Receiver The electronic integrated circuit (eic) is. The three receiver blocks examined in this work are the photodiode (pd), the transimpedance amplifier (tia) and the limiting amplifier (la). Analog circuits and signal processing series. All material is experimentally verified with several cmos implementations,. By combing a spatially modulated. A series peaking inductor technique was used in. Opto-Electrical Receiver.
From www.semanticscholar.org
Figure 1 from Highspeed response properties of organic photodetector Opto-Electrical Receiver By combing a spatially modulated. The electronic integrated circuit (eic) is. A series peaking inductor technique was used in. The three receiver blocks examined in this work are the photodiode (pd), the transimpedance amplifier (tia) and the limiting amplifier (la). Analog circuits and signal processing series. All material is experimentally verified with several cmos implementations,. Opto-Electrical Receiver.
From www.electricaltechnology.org
What is an Optocoupler A.K.A Optoisolator or Photocoupler? Opto-Electrical Receiver The electronic integrated circuit (eic) is. The three receiver blocks examined in this work are the photodiode (pd), the transimpedance amplifier (tia) and the limiting amplifier (la). By combing a spatially modulated. Analog circuits and signal processing series. A series peaking inductor technique was used in. All material is experimentally verified with several cmos implementations,. Opto-Electrical Receiver.
From www.researchgate.net
Circuit diagram of the optoelectronic integrated circuit (OEIC). The Opto-Electrical Receiver The electronic integrated circuit (eic) is. A series peaking inductor technique was used in. The three receiver blocks examined in this work are the photodiode (pd), the transimpedance amplifier (tia) and the limiting amplifier (la). By combing a spatially modulated. All material is experimentally verified with several cmos implementations,. Analog circuits and signal processing series. Opto-Electrical Receiver.
From www.researchgate.net
The optoelectrical characteristics of μLEDs (n = 7) on the fabricated Opto-Electrical Receiver A series peaking inductor technique was used in. The electronic integrated circuit (eic) is. By combing a spatially modulated. The three receiver blocks examined in this work are the photodiode (pd), the transimpedance amplifier (tia) and the limiting amplifier (la). All material is experimentally verified with several cmos implementations,. Analog circuits and signal processing series. Opto-Electrical Receiver.
From www.pcbaservices.com
OptoIsolators Enhancing Electrical Safety And Performance IBE Opto-Electrical Receiver By combing a spatially modulated. All material is experimentally verified with several cmos implementations,. The electronic integrated circuit (eic) is. Analog circuits and signal processing series. The three receiver blocks examined in this work are the photodiode (pd), the transimpedance amplifier (tia) and the limiting amplifier (la). A series peaking inductor technique was used in. Opto-Electrical Receiver.
From www.google.de
Patent US5369410 Optoelectrical transmitter/receiver module Google Opto-Electrical Receiver A series peaking inductor technique was used in. Analog circuits and signal processing series. The electronic integrated circuit (eic) is. All material is experimentally verified with several cmos implementations,. The three receiver blocks examined in this work are the photodiode (pd), the transimpedance amplifier (tia) and the limiting amplifier (la). By combing a spatially modulated. Opto-Electrical Receiver.
From www.ednasia.com
A performancebased view of optoisolators and digital isolators EDN Asia Opto-Electrical Receiver All material is experimentally verified with several cmos implementations,. The electronic integrated circuit (eic) is. Analog circuits and signal processing series. The three receiver blocks examined in this work are the photodiode (pd), the transimpedance amplifier (tia) and the limiting amplifier (la). A series peaking inductor technique was used in. By combing a spatially modulated. Opto-Electrical Receiver.
From www.ministryofpinball.com
Opto IR LED Transmitter/Receiver Board Set • Ministry of Pinball Opto-Electrical Receiver The electronic integrated circuit (eic) is. By combing a spatially modulated. A series peaking inductor technique was used in. The three receiver blocks examined in this work are the photodiode (pd), the transimpedance amplifier (tia) and the limiting amplifier (la). All material is experimentally verified with several cmos implementations,. Analog circuits and signal processing series. Opto-Electrical Receiver.
From www.pindorabox.com
Opto IR LED Receiver Board PindoraBox Opto-Electrical Receiver All material is experimentally verified with several cmos implementations,. A series peaking inductor technique was used in. By combing a spatially modulated. Analog circuits and signal processing series. The three receiver blocks examined in this work are the photodiode (pd), the transimpedance amplifier (tia) and the limiting amplifier (la). The electronic integrated circuit (eic) is. Opto-Electrical Receiver.
From www.zoom.com.br
Broadband OptoElectrical Receivers in Standard CMOS com o Melhor Preço Opto-Electrical Receiver The electronic integrated circuit (eic) is. All material is experimentally verified with several cmos implementations,. The three receiver blocks examined in this work are the photodiode (pd), the transimpedance amplifier (tia) and the limiting amplifier (la). A series peaking inductor technique was used in. By combing a spatially modulated. Analog circuits and signal processing series. Opto-Electrical Receiver.
From www.pinballlife.com
520803900 RX Stern Opto Receiver Opto-Electrical Receiver By combing a spatially modulated. All material is experimentally verified with several cmos implementations,. Analog circuits and signal processing series. The electronic integrated circuit (eic) is. A series peaking inductor technique was used in. The three receiver blocks examined in this work are the photodiode (pd), the transimpedance amplifier (tia) and the limiting amplifier (la). Opto-Electrical Receiver.
From www.studocu.com
OptoElectricaltransducer OPTOELECTRICAL TRANSDUCER Convert light Opto-Electrical Receiver The electronic integrated circuit (eic) is. All material is experimentally verified with several cmos implementations,. The three receiver blocks examined in this work are the photodiode (pd), the transimpedance amplifier (tia) and the limiting amplifier (la). A series peaking inductor technique was used in. By combing a spatially modulated. Analog circuits and signal processing series. Opto-Electrical Receiver.