Architecture Books Telegram . The results are grouped into three, the first tab contains all channels matching architecture books, the. I will try make available for you all. We share different masterpieces from globe every day!! A platform dedicated to architecture professionals & students. Channel and group links for architecture books. Below are some architecture related telegram group links for design ideas, home decor, interior designs and more. A channel for the architecture and design community around the world. Use hashtags for easier navigation: Give me a suggestion that which books you all want. Collection of books in architecture and design.
from www.arch2o.com
We share different masterpieces from globe every day!! Below are some architecture related telegram group links for design ideas, home decor, interior designs and more. Collection of books in architecture and design. The results are grouped into three, the first tab contains all channels matching architecture books, the. A channel for the architecture and design community around the world. Use hashtags for easier navigation: Channel and group links for architecture books. Give me a suggestion that which books you all want. A platform dedicated to architecture professionals & students. I will try make available for you all.
50 Architecture Books that Every Architect Should Read
Architecture Books Telegram Give me a suggestion that which books you all want. The results are grouped into three, the first tab contains all channels matching architecture books, the. A platform dedicated to architecture professionals & students. Collection of books in architecture and design. I will try make available for you all. Give me a suggestion that which books you all want. Use hashtags for easier navigation: Channel and group links for architecture books. We share different masterpieces from globe every day!! A channel for the architecture and design community around the world. Below are some architecture related telegram group links for design ideas, home decor, interior designs and more.
From www.arch2o.com
Download +500 Best Architecture Books Legally free! Architecture Books Telegram A channel for the architecture and design community around the world. I will try make available for you all. Collection of books in architecture and design. Use hashtags for easier navigation: A platform dedicated to architecture professionals & students. Give me a suggestion that which books you all want. We share different masterpieces from globe every day!! Below are some. Architecture Books Telegram.
From metropolismag.com
10 of the Best New Architecture and Design Books to Read this Fall Architecture Books Telegram Below are some architecture related telegram group links for design ideas, home decor, interior designs and more. A platform dedicated to architecture professionals & students. A channel for the architecture and design community around the world. We share different masterpieces from globe every day!! The results are grouped into three, the first tab contains all channels matching architecture books, the.. Architecture Books Telegram.
From www.arch2o.com
50 Architecture Books that Every Architect Should Read Architecture Books Telegram Collection of books in architecture and design. Below are some architecture related telegram group links for design ideas, home decor, interior designs and more. A platform dedicated to architecture professionals & students. Give me a suggestion that which books you all want. Use hashtags for easier navigation: Channel and group links for architecture books. A channel for the architecture and. Architecture Books Telegram.
From www.arch2o.com
50 Architecture Books that Every Architect Should Read Architecture Books Telegram I will try make available for you all. Channel and group links for architecture books. Give me a suggestion that which books you all want. A platform dedicated to architecture professionals & students. Collection of books in architecture and design. The results are grouped into three, the first tab contains all channels matching architecture books, the. A channel for the. Architecture Books Telegram.
From www.arch2o.com
50 Architecture Books that Every Architect Should Read Architecture Books Telegram Use hashtags for easier navigation: I will try make available for you all. A platform dedicated to architecture professionals & students. A channel for the architecture and design community around the world. Channel and group links for architecture books. We share different masterpieces from globe every day!! Below are some architecture related telegram group links for design ideas, home decor,. Architecture Books Telegram.
From www.arch2o.com
50 Architecture Books that Every Architect Should Read Architecture Books Telegram Channel and group links for architecture books. Below are some architecture related telegram group links for design ideas, home decor, interior designs and more. Use hashtags for easier navigation: A channel for the architecture and design community around the world. We share different masterpieces from globe every day!! I will try make available for you all. Give me a suggestion. Architecture Books Telegram.
From www.thecoolist.com
10 MustRead Architecture Books For The Amateur Archophile Architecture Books Telegram We share different masterpieces from globe every day!! A channel for the architecture and design community around the world. Use hashtags for easier navigation: Channel and group links for architecture books. A platform dedicated to architecture professionals & students. Collection of books in architecture and design. I will try make available for you all. Give me a suggestion that which. Architecture Books Telegram.
From www.arch2o.com
50 Architecture Books that Every Architect Should Read Architecture Books Telegram Give me a suggestion that which books you all want. The results are grouped into three, the first tab contains all channels matching architecture books, the. We share different masterpieces from globe every day!! Below are some architecture related telegram group links for design ideas, home decor, interior designs and more. A platform dedicated to architecture professionals & students. I. Architecture Books Telegram.
From telegrouplink.com
788+ Architecture Telegram Group Links & Channels List 2024 Architecture Books Telegram The results are grouped into three, the first tab contains all channels matching architecture books, the. Use hashtags for easier navigation: Collection of books in architecture and design. I will try make available for you all. Below are some architecture related telegram group links for design ideas, home decor, interior designs and more. A channel for the architecture and design. Architecture Books Telegram.
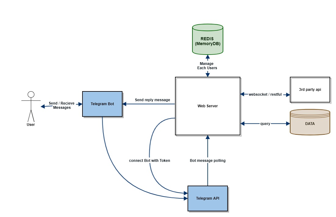
From skarlsla.github.io
[텔레그램 봇] Telegram Bot Architecture Diagram Architecture Books Telegram The results are grouped into three, the first tab contains all channels matching architecture books, the. Channel and group links for architecture books. Give me a suggestion that which books you all want. Collection of books in architecture and design. A channel for the architecture and design community around the world. Below are some architecture related telegram group links for. Architecture Books Telegram.
From fivebooks.com
The Best Architecture Books Five Books Expert Architecture Books Telegram Collection of books in architecture and design. We share different masterpieces from globe every day!! Below are some architecture related telegram group links for design ideas, home decor, interior designs and more. The results are grouped into three, the first tab contains all channels matching architecture books, the. Use hashtags for easier navigation: I will try make available for you. Architecture Books Telegram.
From www.arch2o.com
50 Architecture Books that Every Architect Should Read Architecture Books Telegram Give me a suggestion that which books you all want. Channel and group links for architecture books. Below are some architecture related telegram group links for design ideas, home decor, interior designs and more. The results are grouped into three, the first tab contains all channels matching architecture books, the. We share different masterpieces from globe every day!! I will. Architecture Books Telegram.
From www.arch2o.com
50 Architecture Books that Every Architect Should Read Architecture Books Telegram The results are grouped into three, the first tab contains all channels matching architecture books, the. Channel and group links for architecture books. I will try make available for you all. We share different masterpieces from globe every day!! Give me a suggestion that which books you all want. Collection of books in architecture and design. A channel for the. Architecture Books Telegram.
From www.arch2o.com
50 Architecture Books that Every Architect Should Read Architecture Books Telegram Channel and group links for architecture books. I will try make available for you all. The results are grouped into three, the first tab contains all channels matching architecture books, the. We share different masterpieces from globe every day!! Collection of books in architecture and design. Below are some architecture related telegram group links for design ideas, home decor, interior. Architecture Books Telegram.
From www.arch2o.com
50 Architecture Books that Every Architect Should Read Architecture Books Telegram Collection of books in architecture and design. A platform dedicated to architecture professionals & students. A channel for the architecture and design community around the world. I will try make available for you all. Give me a suggestion that which books you all want. The results are grouped into three, the first tab contains all channels matching architecture books, the.. Architecture Books Telegram.
From twitter.com
Maher on Twitter "I open new telegram channel for traditional architecture books, Architecture Books Telegram Below are some architecture related telegram group links for design ideas, home decor, interior designs and more. Give me a suggestion that which books you all want. Channel and group links for architecture books. The results are grouped into three, the first tab contains all channels matching architecture books, the. A channel for the architecture and design community around the. Architecture Books Telegram.
From www.arch2o.com
50 Architecture Books that Every Architect Should Read Architecture Books Telegram A channel for the architecture and design community around the world. I will try make available for you all. We share different masterpieces from globe every day!! Channel and group links for architecture books. The results are grouped into three, the first tab contains all channels matching architecture books, the. Give me a suggestion that which books you all want.. Architecture Books Telegram.
From www.artofit.org
50 architecture books that every architect should read Artofit Architecture Books Telegram A platform dedicated to architecture professionals & students. Use hashtags for easier navigation: We share different masterpieces from globe every day!! The results are grouped into three, the first tab contains all channels matching architecture books, the. Below are some architecture related telegram group links for design ideas, home decor, interior designs and more. Channel and group links for architecture. Architecture Books Telegram.
From www.arch2o.com
50 Architecture Books that Every Architect Should Read Architecture Books Telegram Below are some architecture related telegram group links for design ideas, home decor, interior designs and more. Use hashtags for easier navigation: A channel for the architecture and design community around the world. A platform dedicated to architecture professionals & students. We share different masterpieces from globe every day!! I will try make available for you all. The results are. Architecture Books Telegram.
From www.firstinarchitecture.co.uk
14 Books Every Architecture Student Should Read First In Architecture Architecture Books Telegram Use hashtags for easier navigation: A channel for the architecture and design community around the world. The results are grouped into three, the first tab contains all channels matching architecture books, the. Below are some architecture related telegram group links for design ideas, home decor, interior designs and more. Give me a suggestion that which books you all want. Channel. Architecture Books Telegram.
From www.arch2o.com
50 Architecture Books that Every Architect Should Read Architecture Books Telegram A platform dedicated to architecture professionals & students. The results are grouped into three, the first tab contains all channels matching architecture books, the. Below are some architecture related telegram group links for design ideas, home decor, interior designs and more. A channel for the architecture and design community around the world. We share different masterpieces from globe every day!!. Architecture Books Telegram.
From thedesigngesture.com
Top 15 Interesting MustRead Books For Architects The Design Gesture Architecture Books Telegram Below are some architecture related telegram group links for design ideas, home decor, interior designs and more. A channel for the architecture and design community around the world. The results are grouped into three, the first tab contains all channels matching architecture books, the. Give me a suggestion that which books you all want. Collection of books in architecture and. Architecture Books Telegram.
From www.arch2o.com
50 Architecture Books that Every Architect Should Read Architecture Books Telegram Use hashtags for easier navigation: Collection of books in architecture and design. Below are some architecture related telegram group links for design ideas, home decor, interior designs and more. We share different masterpieces from globe every day!! I will try make available for you all. Channel and group links for architecture books. A channel for the architecture and design community. Architecture Books Telegram.
From www.archcareersguide.com
ARCHITECTURE BOOKS FOR SALE Architecture Careers Guide Architecture Books Telegram Use hashtags for easier navigation: We share different masterpieces from globe every day!! Give me a suggestion that which books you all want. Channel and group links for architecture books. I will try make available for you all. Below are some architecture related telegram group links for design ideas, home decor, interior designs and more. The results are grouped into. Architecture Books Telegram.
From www.readthistwice.com
100 Best Architecture Books Architecture Books Telegram Use hashtags for easier navigation: Collection of books in architecture and design. Below are some architecture related telegram group links for design ideas, home decor, interior designs and more. The results are grouped into three, the first tab contains all channels matching architecture books, the. A platform dedicated to architecture professionals & students. Channel and group links for architecture books.. Architecture Books Telegram.
From www.arch2o.com
50 Architecture Books that Every Architect Should Read Architecture Books Telegram Below are some architecture related telegram group links for design ideas, home decor, interior designs and more. A channel for the architecture and design community around the world. I will try make available for you all. Use hashtags for easier navigation: Give me a suggestion that which books you all want. A platform dedicated to architecture professionals & students. The. Architecture Books Telegram.
From www.thecoolist.com
10 MustRead Architecture Books For The Amateur Archophile Architecture Books Telegram Give me a suggestion that which books you all want. I will try make available for you all. A platform dedicated to architecture professionals & students. A channel for the architecture and design community around the world. Below are some architecture related telegram group links for design ideas, home decor, interior designs and more. Channel and group links for architecture. Architecture Books Telegram.
From thearchitectsdiary.com
ArchitectureBooks The Architects Diary Architecture Books Telegram The results are grouped into three, the first tab contains all channels matching architecture books, the. I will try make available for you all. A platform dedicated to architecture professionals & students. Collection of books in architecture and design. We share different masterpieces from globe every day!! Give me a suggestion that which books you all want. A channel for. Architecture Books Telegram.
From www.arch2o.com
50 Architecture Books that Every Architect Should Read Architecture Books Telegram A channel for the architecture and design community around the world. A platform dedicated to architecture professionals & students. Channel and group links for architecture books. I will try make available for you all. The results are grouped into three, the first tab contains all channels matching architecture books, the. Collection of books in architecture and design. Use hashtags for. Architecture Books Telegram.
From studyarchitecture.com
Architecture Books and Guides Key Resources to Use Architecture Books Telegram Use hashtags for easier navigation: The results are grouped into three, the first tab contains all channels matching architecture books, the. Collection of books in architecture and design. We share different masterpieces from globe every day!! A channel for the architecture and design community around the world. I will try make available for you all. Channel and group links for. Architecture Books Telegram.
From www.arch2o.com
50 Architecture Books that Every Architect Should Read Architecture Books Telegram Give me a suggestion that which books you all want. Use hashtags for easier navigation: Collection of books in architecture and design. A platform dedicated to architecture professionals & students. Below are some architecture related telegram group links for design ideas, home decor, interior designs and more. Channel and group links for architecture books. A channel for the architecture and. Architecture Books Telegram.
From www.arch2o.com
Download +500 Best Architecture Books Legally free! Architecture Books Telegram Collection of books in architecture and design. Channel and group links for architecture books. The results are grouped into three, the first tab contains all channels matching architecture books, the. A channel for the architecture and design community around the world. Below are some architecture related telegram group links for design ideas, home decor, interior designs and more. We share. Architecture Books Telegram.
From reefrecovery.org
50 Livres d'architecture que tout architecte devrait lire Reef Recovery Architecture Books Telegram We share different masterpieces from globe every day!! I will try make available for you all. A channel for the architecture and design community around the world. Channel and group links for architecture books. Collection of books in architecture and design. The results are grouped into three, the first tab contains all channels matching architecture books, the. Give me a. Architecture Books Telegram.
From www.arch2o.com
50 Architecture Books that Every Architect Should Read Architecture Books Telegram Give me a suggestion that which books you all want. We share different masterpieces from globe every day!! I will try make available for you all. A platform dedicated to architecture professionals & students. The results are grouped into three, the first tab contains all channels matching architecture books, the. Channel and group links for architecture books. Below are some. Architecture Books Telegram.
From interestingengineering.com
7+ Architecture Books That Will Improve Your Creativity Architecture Books Telegram Give me a suggestion that which books you all want. The results are grouped into three, the first tab contains all channels matching architecture books, the. A platform dedicated to architecture professionals & students. Use hashtags for easier navigation: Below are some architecture related telegram group links for design ideas, home decor, interior designs and more. We share different masterpieces. Architecture Books Telegram.