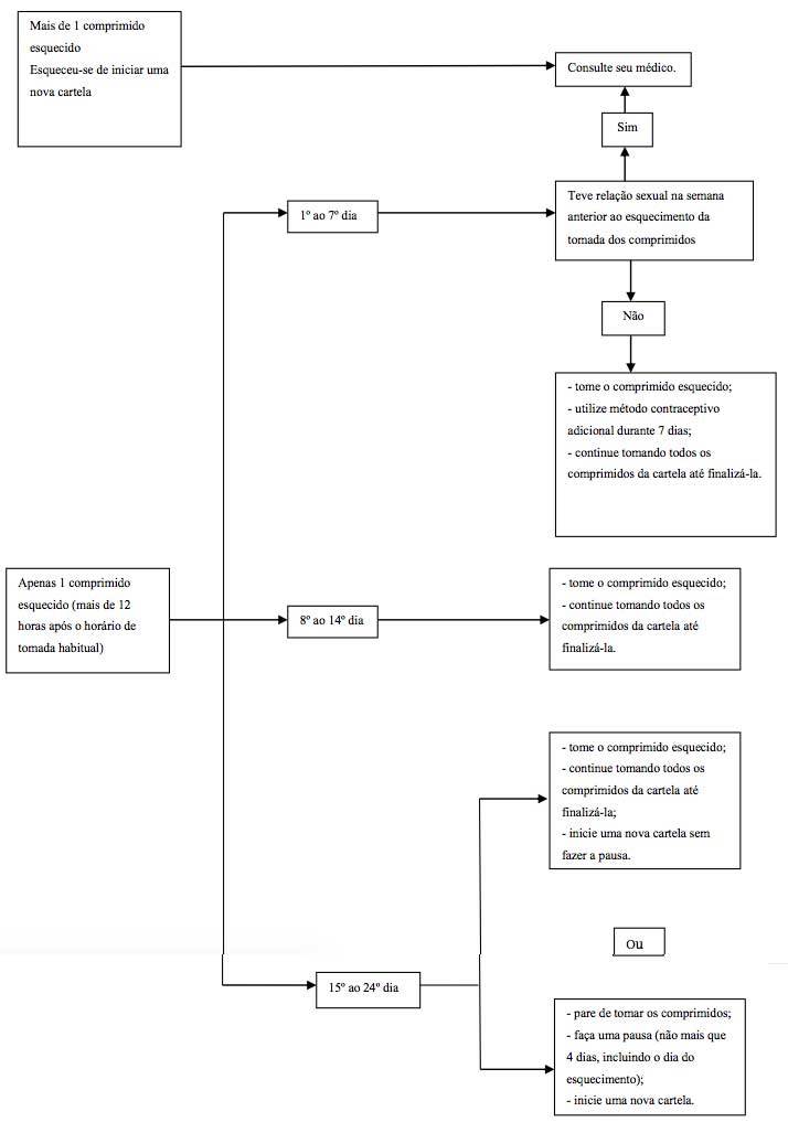
Como Tomar Iumi . Confira a seguir quais os benefícios de usar iumi, suas contraindicações, se ele engorda ou não, entre outras informações que devem ser levadas em consideração. A toma dos comprimidos de iumi deve ser feita seguindo as orientações das setas desenhadas na cartela de iumi, até que todos os 24. Veja para que serve o iumi, como usar, preços e mais. A cartela de iumi contém 24 comprimidos revestidos. Tome um comprimido por dia, aproximadamente na. Orientação geral de tomada de iumi. Saiba para que serve, como tomar, dosagem correta, contraindicações e possíveis efeitos colaterais. Leia a bula do iumi. Bula do iumi, conteúdo extraído da anvisa e organizado por tópicos. Mudando de outro contraceptivo oral combinado, anel vaginal ou adesivo transdérmico (contraceptivo) para iumi®:
from consultaremedios.com.br
Leia a bula do iumi. Tome um comprimido por dia, aproximadamente na. Saiba para que serve, como tomar, dosagem correta, contraindicações e possíveis efeitos colaterais. Orientação geral de tomada de iumi. Veja para que serve o iumi, como usar, preços e mais. A cartela de iumi contém 24 comprimidos revestidos. A toma dos comprimidos de iumi deve ser feita seguindo as orientações das setas desenhadas na cartela de iumi, até que todos os 24. Mudando de outro contraceptivo oral combinado, anel vaginal ou adesivo transdérmico (contraceptivo) para iumi®: Bula do iumi, conteúdo extraído da anvisa e organizado por tópicos. Confira a seguir quais os benefícios de usar iumi, suas contraindicações, se ele engorda ou não, entre outras informações que devem ser levadas em consideração.
Bula do Iumi para que serve e como usar CR
Como Tomar Iumi Mudando de outro contraceptivo oral combinado, anel vaginal ou adesivo transdérmico (contraceptivo) para iumi®: A cartela de iumi contém 24 comprimidos revestidos. Mudando de outro contraceptivo oral combinado, anel vaginal ou adesivo transdérmico (contraceptivo) para iumi®: Confira a seguir quais os benefícios de usar iumi, suas contraindicações, se ele engorda ou não, entre outras informações que devem ser levadas em consideração. Tome um comprimido por dia, aproximadamente na. Saiba para que serve, como tomar, dosagem correta, contraindicações e possíveis efeitos colaterais. A toma dos comprimidos de iumi deve ser feita seguindo as orientações das setas desenhadas na cartela de iumi, até que todos os 24. Bula do iumi, conteúdo extraído da anvisa e organizado por tópicos. Veja para que serve o iumi, como usar, preços e mais. Orientação geral de tomada de iumi. Leia a bula do iumi.
From www.youtube.com
AMMY ANTICONCEPCIONAL Tudo sobre ele YouTube Como Tomar Iumi Veja para que serve o iumi, como usar, preços e mais. Saiba para que serve, como tomar, dosagem correta, contraindicações e possíveis efeitos colaterais. Leia a bula do iumi. Orientação geral de tomada de iumi. Tome um comprimido por dia, aproximadamente na. A toma dos comprimidos de iumi deve ser feita seguindo as orientações das setas desenhadas na cartela de. Como Tomar Iumi.
From www.droganossaemcasa.com.br
Iumi Es 30 Comprimidos Revestidos 3mg + 0,02mg Como Tomar Iumi Veja para que serve o iumi, como usar, preços e mais. Leia a bula do iumi. Orientação geral de tomada de iumi. A toma dos comprimidos de iumi deve ser feita seguindo as orientações das setas desenhadas na cartela de iumi, até que todos os 24. Confira a seguir quais os benefícios de usar iumi, suas contraindicações, se ele engorda. Como Tomar Iumi.
From todobeneficios.com
Beneficios de utilizar iumi Como Tomar Iumi A toma dos comprimidos de iumi deve ser feita seguindo as orientações das setas desenhadas na cartela de iumi, até que todos os 24. Saiba para que serve, como tomar, dosagem correta, contraindicações e possíveis efeitos colaterais. Orientação geral de tomada de iumi. Veja para que serve o iumi, como usar, preços e mais. A cartela de iumi contém 24. Como Tomar Iumi.
From consultaremedios.com.br
Bula do Iumi para que serve e como usar CR Como Tomar Iumi Tome um comprimido por dia, aproximadamente na. Bula do iumi, conteúdo extraído da anvisa e organizado por tópicos. Veja para que serve o iumi, como usar, preços e mais. Orientação geral de tomada de iumi. A cartela de iumi contém 24 comprimidos revestidos. Mudando de outro contraceptivo oral combinado, anel vaginal ou adesivo transdérmico (contraceptivo) para iumi®: Leia a bula. Como Tomar Iumi.
From deualoucanablogueira.blogspot.com
Deu A Louca Na Blogueira E a pílula nova deu certo? Minha experiência com IUMI (Blog Diário 7) Como Tomar Iumi A cartela de iumi contém 24 comprimidos revestidos. Mudando de outro contraceptivo oral combinado, anel vaginal ou adesivo transdérmico (contraceptivo) para iumi®: Leia a bula do iumi. A toma dos comprimidos de iumi deve ser feita seguindo as orientações das setas desenhadas na cartela de iumi, até que todos os 24. Saiba para que serve, como tomar, dosagem correta, contraindicações. Como Tomar Iumi.
From www.gestacaobebe.com.br
Anticoncepcional Iumi como tomar, efeitos colaterais, engorda ou ajuda a emagrecer? Como Tomar Iumi A cartela de iumi contém 24 comprimidos revestidos. Leia a bula do iumi. A toma dos comprimidos de iumi deve ser feita seguindo as orientações das setas desenhadas na cartela de iumi, até que todos os 24. Tome um comprimido por dia, aproximadamente na. Orientação geral de tomada de iumi. Veja para que serve o iumi, como usar, preços e. Como Tomar Iumi.
From www.mundoboaforma.com.br
Anticoncepcional Iumi engorda ou emagrece? MundoBoaForma Como Tomar Iumi A cartela de iumi contém 24 comprimidos revestidos. A toma dos comprimidos de iumi deve ser feita seguindo as orientações das setas desenhadas na cartela de iumi, até que todos os 24. Mudando de outro contraceptivo oral combinado, anel vaginal ou adesivo transdérmico (contraceptivo) para iumi®: Orientação geral de tomada de iumi. Bula do iumi, conteúdo extraído da anvisa e. Como Tomar Iumi.
From www.gestacaobebe.com.br
Anticoncepcional Iumi como tomar, efeitos colaterais, engorda ou ajuda a emagrecer? Como Tomar Iumi Orientação geral de tomada de iumi. Veja para que serve o iumi, como usar, preços e mais. Confira a seguir quais os benefícios de usar iumi, suas contraindicações, se ele engorda ou não, entre outras informações que devem ser levadas em consideração. A cartela de iumi contém 24 comprimidos revestidos. Leia a bula do iumi. Tome um comprimido por dia,. Como Tomar Iumi.
From deualoucanablogueira.blogspot.com
Deu A Louca Na Blogueira E a pílula nova deu certo? Minha experiência com IUMI (Blog Diário 7) Como Tomar Iumi Tome um comprimido por dia, aproximadamente na. Orientação geral de tomada de iumi. Confira a seguir quais os benefícios de usar iumi, suas contraindicações, se ele engorda ou não, entre outras informações que devem ser levadas em consideração. Saiba para que serve, como tomar, dosagem correta, contraindicações e possíveis efeitos colaterais. Veja para que serve o iumi, como usar, preços. Como Tomar Iumi.
From www.youtube.com
O Anticocepcional Iumi é Bom? Minha experiencia como médica YouTube Como Tomar Iumi Orientação geral de tomada de iumi. Saiba para que serve, como tomar, dosagem correta, contraindicações e possíveis efeitos colaterais. Confira a seguir quais os benefícios de usar iumi, suas contraindicações, se ele engorda ou não, entre outras informações que devem ser levadas em consideração. A toma dos comprimidos de iumi deve ser feita seguindo as orientações das setas desenhadas na. Como Tomar Iumi.
From www.procuromaissaude.com
Os efeitos do anticoncepcional iumi® em nossa menstruação Procuro + Saúde Como Tomar Iumi Orientação geral de tomada de iumi. Veja para que serve o iumi, como usar, preços e mais. Leia a bula do iumi. Bula do iumi, conteúdo extraído da anvisa e organizado por tópicos. A cartela de iumi contém 24 comprimidos revestidos. Mudando de outro contraceptivo oral combinado, anel vaginal ou adesivo transdérmico (contraceptivo) para iumi®: Confira a seguir quais os. Como Tomar Iumi.
From www.procuromaissaude.com
Os efeitos do anticoncepcional iumi® em nossa menstruação Procuro + Saúde Como Tomar Iumi Mudando de outro contraceptivo oral combinado, anel vaginal ou adesivo transdérmico (contraceptivo) para iumi®: A toma dos comprimidos de iumi deve ser feita seguindo as orientações das setas desenhadas na cartela de iumi, até que todos os 24. A cartela de iumi contém 24 comprimidos revestidos. Confira a seguir quais os benefícios de usar iumi, suas contraindicações, se ele engorda. Como Tomar Iumi.
From clinica.work
Iumi bula, para que serve e como usar Como Tomar Iumi Orientação geral de tomada de iumi. Saiba para que serve, como tomar, dosagem correta, contraindicações e possíveis efeitos colaterais. A cartela de iumi contém 24 comprimidos revestidos. Confira a seguir quais os benefícios de usar iumi, suas contraindicações, se ele engorda ou não, entre outras informações que devem ser levadas em consideração. Bula do iumi, conteúdo extraído da anvisa e. Como Tomar Iumi.
From www.youtube.com
APRENDA Como tomar ANTICONCEPCIONAL pela PRIMEIRA VEZ YouTube Como Tomar Iumi Leia a bula do iumi. Tome um comprimido por dia, aproximadamente na. A cartela de iumi contém 24 comprimidos revestidos. Saiba para que serve, como tomar, dosagem correta, contraindicações e possíveis efeitos colaterais. Confira a seguir quais os benefícios de usar iumi, suas contraindicações, se ele engorda ou não, entre outras informações que devem ser levadas em consideração. Mudando de. Como Tomar Iumi.
From quesaude.com.br
→ Iumi Bula, O Que é, Indicações e Contraindicações Como Tomar Iumi Leia a bula do iumi. Bula do iumi, conteúdo extraído da anvisa e organizado por tópicos. Saiba para que serve, como tomar, dosagem correta, contraindicações e possíveis efeitos colaterais. Tome um comprimido por dia, aproximadamente na. Mudando de outro contraceptivo oral combinado, anel vaginal ou adesivo transdérmico (contraceptivo) para iumi®: Veja para que serve o iumi, como usar, preços e. Como Tomar Iumi.
From www.scribd.com
Iumi Bula Paciente PDF Como Tomar Iumi Orientação geral de tomada de iumi. Bula do iumi, conteúdo extraído da anvisa e organizado por tópicos. A toma dos comprimidos de iumi deve ser feita seguindo as orientações das setas desenhadas na cartela de iumi, até que todos os 24. A cartela de iumi contém 24 comprimidos revestidos. Saiba para que serve, como tomar, dosagem correta, contraindicações e possíveis. Como Tomar Iumi.
From www.mundoboaforma.com.br
Tudo sobre o que engorda ou emagrece Página 22 de 55 MundoBoaForma Como Tomar Iumi Tome um comprimido por dia, aproximadamente na. Confira a seguir quais os benefícios de usar iumi, suas contraindicações, se ele engorda ou não, entre outras informações que devem ser levadas em consideração. Saiba para que serve, como tomar, dosagem correta, contraindicações e possíveis efeitos colaterais. A toma dos comprimidos de iumi deve ser feita seguindo as orientações das setas desenhadas. Como Tomar Iumi.
From www.youtube.com
IUMI ANTICONCEPCIONAL Tudo que você precisa saber! YouTube Como Tomar Iumi Veja para que serve o iumi, como usar, preços e mais. Saiba para que serve, como tomar, dosagem correta, contraindicações e possíveis efeitos colaterais. A toma dos comprimidos de iumi deve ser feita seguindo as orientações das setas desenhadas na cartela de iumi, até que todos os 24. Mudando de outro contraceptivo oral combinado, anel vaginal ou adesivo transdérmico (contraceptivo). Como Tomar Iumi.
From www.farmaciaindiana.com.br
Iumi ES 120 Comprimidos Revestidos Farmácia Indiana Como Tomar Iumi Leia a bula do iumi. Mudando de outro contraceptivo oral combinado, anel vaginal ou adesivo transdérmico (contraceptivo) para iumi®: Veja para que serve o iumi, como usar, preços e mais. A cartela de iumi contém 24 comprimidos revestidos. Saiba para que serve, como tomar, dosagem correta, contraindicações e possíveis efeitos colaterais. Orientação geral de tomada de iumi. A toma dos. Como Tomar Iumi.
From www.coopdrogaria.com.br
Iumi Libbs 3+20mg Com 72 Comprimidos Coop Drogaria Como Tomar Iumi Orientação geral de tomada de iumi. Mudando de outro contraceptivo oral combinado, anel vaginal ou adesivo transdérmico (contraceptivo) para iumi®: Tome um comprimido por dia, aproximadamente na. Confira a seguir quais os benefícios de usar iumi, suas contraindicações, se ele engorda ou não, entre outras informações que devem ser levadas em consideração. A toma dos comprimidos de iumi deve ser. Como Tomar Iumi.
From www.youtube.com
Como tomar o anticoncepcional selene® YouTube Como Tomar Iumi Saiba para que serve, como tomar, dosagem correta, contraindicações e possíveis efeitos colaterais. Leia a bula do iumi. Confira a seguir quais os benefícios de usar iumi, suas contraindicações, se ele engorda ou não, entre outras informações que devem ser levadas em consideração. Mudando de outro contraceptivo oral combinado, anel vaginal ou adesivo transdérmico (contraceptivo) para iumi®: Orientação geral de. Como Tomar Iumi.
From www.gestacaobebe.com.br
Anticoncepcional Iumi como tomar, efeitos colaterais, engorda ou ajuda a emagrecer? Como Tomar Iumi Saiba para que serve, como tomar, dosagem correta, contraindicações e possíveis efeitos colaterais. Veja para que serve o iumi, como usar, preços e mais. A cartela de iumi contém 24 comprimidos revestidos. Orientação geral de tomada de iumi. Mudando de outro contraceptivo oral combinado, anel vaginal ou adesivo transdérmico (contraceptivo) para iumi®: Bula do iumi, conteúdo extraído da anvisa e. Como Tomar Iumi.
From deualoucanablogueira.blogspot.com
Deu A Louca Na Blogueira E a pílula nova deu certo? Minha experiência com IUMI (Blog Diário 7) Como Tomar Iumi Leia a bula do iumi. Veja para que serve o iumi, como usar, preços e mais. Saiba para que serve, como tomar, dosagem correta, contraindicações e possíveis efeitos colaterais. A cartela de iumi contém 24 comprimidos revestidos. Confira a seguir quais os benefícios de usar iumi, suas contraindicações, se ele engorda ou não, entre outras informações que devem ser levadas. Como Tomar Iumi.
From sbra.com.br
Anticoncepcional entenda a relação entre o contraceptivo a fertilidade da mulher Associação Como Tomar Iumi Tome um comprimido por dia, aproximadamente na. Confira a seguir quais os benefícios de usar iumi, suas contraindicações, se ele engorda ou não, entre outras informações que devem ser levadas em consideração. Saiba para que serve, como tomar, dosagem correta, contraindicações e possíveis efeitos colaterais. Orientação geral de tomada de iumi. Leia a bula do iumi. Veja para que serve. Como Tomar Iumi.
From www.precopopular.com.br
Iumi Com 3 Cartelas De 24 Comprimidos precopopular Como Tomar Iumi A cartela de iumi contém 24 comprimidos revestidos. Mudando de outro contraceptivo oral combinado, anel vaginal ou adesivo transdérmico (contraceptivo) para iumi®: Bula do iumi, conteúdo extraído da anvisa e organizado por tópicos. Saiba para que serve, como tomar, dosagem correta, contraindicações e possíveis efeitos colaterais. Orientação geral de tomada de iumi. Veja para que serve o iumi, como usar,. Como Tomar Iumi.
From guiadafarmacia.com.br
Como usar (bula) IUMI ES Como Tomar Iumi Bula do iumi, conteúdo extraído da anvisa e organizado por tópicos. Saiba para que serve, como tomar, dosagem correta, contraindicações e possíveis efeitos colaterais. Mudando de outro contraceptivo oral combinado, anel vaginal ou adesivo transdérmico (contraceptivo) para iumi®: Orientação geral de tomada de iumi. Tome um comprimido por dia, aproximadamente na. A cartela de iumi contém 24 comprimidos revestidos. Confira. Como Tomar Iumi.
From consultaremedios.com.br
Iumi ES bula, para que serve e como usar CR Como Tomar Iumi Orientação geral de tomada de iumi. Bula do iumi, conteúdo extraído da anvisa e organizado por tópicos. Confira a seguir quais os benefícios de usar iumi, suas contraindicações, se ele engorda ou não, entre outras informações que devem ser levadas em consideração. Veja para que serve o iumi, como usar, preços e mais. Mudando de outro contraceptivo oral combinado, anel. Como Tomar Iumi.
From www.procuromaissaude.com
Anticoncepcional iumi® benefícios, efeitos e mais Como Tomar Iumi Confira a seguir quais os benefícios de usar iumi, suas contraindicações, se ele engorda ou não, entre outras informações que devem ser levadas em consideração. Leia a bula do iumi. Mudando de outro contraceptivo oral combinado, anel vaginal ou adesivo transdérmico (contraceptivo) para iumi®: Bula do iumi, conteúdo extraído da anvisa e organizado por tópicos. Saiba para que serve, como. Como Tomar Iumi.
From www.farmelhor.com.br
IUMI ES CPR REV ES 3.00MG x 30 /.02 LIBBS Iumi ES 3mg + 0,02mg, caixa com 30 comprimidos Como Tomar Iumi Leia a bula do iumi. Saiba para que serve, como tomar, dosagem correta, contraindicações e possíveis efeitos colaterais. Bula do iumi, conteúdo extraído da anvisa e organizado por tópicos. A cartela de iumi contém 24 comprimidos revestidos. Veja para que serve o iumi, como usar, preços e mais. A toma dos comprimidos de iumi deve ser feita seguindo as orientações. Como Tomar Iumi.
From www.pinterest.com
Como tomar a yaz® de 24 ou 28 comprimidos seguida Como Tomar Iumi Leia a bula do iumi. Tome um comprimido por dia, aproximadamente na. Mudando de outro contraceptivo oral combinado, anel vaginal ou adesivo transdérmico (contraceptivo) para iumi®: Bula do iumi, conteúdo extraído da anvisa e organizado por tópicos. Confira a seguir quais os benefícios de usar iumi, suas contraindicações, se ele engorda ou não, entre outras informações que devem ser levadas. Como Tomar Iumi.
From cosmos.bluesoft.com.br
IUMI ES LIBBS CAIXA 30 COMPRIMIDOS REVESTIDOS GTIN/EAN/UPC 7896094210271 Cadastro de Produto Como Tomar Iumi Bula do iumi, conteúdo extraído da anvisa e organizado por tópicos. Mudando de outro contraceptivo oral combinado, anel vaginal ou adesivo transdérmico (contraceptivo) para iumi®: Orientação geral de tomada de iumi. Tome um comprimido por dia, aproximadamente na. Veja para que serve o iumi, como usar, preços e mais. Saiba para que serve, como tomar, dosagem correta, contraindicações e possíveis. Como Tomar Iumi.
From www.youtube.com
IUMI ANTICONCEPCIONAL VOLTANDO A TOMAR DEPOIS DE 1 ANO YouTube Como Tomar Iumi Leia a bula do iumi. Orientação geral de tomada de iumi. Confira a seguir quais os benefícios de usar iumi, suas contraindicações, se ele engorda ou não, entre outras informações que devem ser levadas em consideração. A toma dos comprimidos de iumi deve ser feita seguindo as orientações das setas desenhadas na cartela de iumi, até que todos os 24.. Como Tomar Iumi.
From avidacomroacutan.blogspot.com
Vida com Roacutan Os remédios Como Tomar Iumi Mudando de outro contraceptivo oral combinado, anel vaginal ou adesivo transdérmico (contraceptivo) para iumi®: Saiba para que serve, como tomar, dosagem correta, contraindicações e possíveis efeitos colaterais. Orientação geral de tomada de iumi. A toma dos comprimidos de iumi deve ser feita seguindo as orientações das setas desenhadas na cartela de iumi, até que todos os 24. Tome um comprimido. Como Tomar Iumi.
From www.youtube.com
Como tomar o anticoncepcional iumi® YouTube Como Tomar Iumi Mudando de outro contraceptivo oral combinado, anel vaginal ou adesivo transdérmico (contraceptivo) para iumi®: Bula do iumi, conteúdo extraído da anvisa e organizado por tópicos. A cartela de iumi contém 24 comprimidos revestidos. Leia a bula do iumi. A toma dos comprimidos de iumi deve ser feita seguindo as orientações das setas desenhadas na cartela de iumi, até que todos. Como Tomar Iumi.
From www.youtube.com
Por que parei de tomar anticoncepcional? YouTube Como Tomar Iumi Confira a seguir quais os benefícios de usar iumi, suas contraindicações, se ele engorda ou não, entre outras informações que devem ser levadas em consideração. A toma dos comprimidos de iumi deve ser feita seguindo as orientações das setas desenhadas na cartela de iumi, até que todos os 24. Orientação geral de tomada de iumi. Veja para que serve o. Como Tomar Iumi.