Ammeter Calculate Voltage . to calculate resistance using ohm's law, follow the given instructions: calculate the value of shunt resistance required to convert the pmmc meter into a dc ammeter with a range of 0 to 5 amperes. simple to use ohm's law calculator. A voltmeter is connected in parallel with a device to measure its voltage,. Measure the voltage drop across the. Just enter 2 known values. an ammeter is a measuring device used to measure the electric current in a circuit. Enter any two known circuit parameters in the below ohm's law calculator and calculate the remaining two values according to. Calculate power, current, voltage or resistance. digital voltmeters can read voltage directly and they are made by testing how long it takes a known current to discharge a capacitor.
from www.doubtnut.com
Just enter 2 known values. Measure the voltage drop across the. simple to use ohm's law calculator. digital voltmeters can read voltage directly and they are made by testing how long it takes a known current to discharge a capacitor. calculate the value of shunt resistance required to convert the pmmc meter into a dc ammeter with a range of 0 to 5 amperes. Calculate power, current, voltage or resistance. an ammeter is a measuring device used to measure the electric current in a circuit. Enter any two known circuit parameters in the below ohm's law calculator and calculate the remaining two values according to. to calculate resistance using ohm's law, follow the given instructions: A voltmeter is connected in parallel with a device to measure its voltage,.
Calculate the current shown by the ammeter A in the circuit shown in
Ammeter Calculate Voltage Measure the voltage drop across the. Enter any two known circuit parameters in the below ohm's law calculator and calculate the remaining two values according to. Calculate power, current, voltage or resistance. to calculate resistance using ohm's law, follow the given instructions: calculate the value of shunt resistance required to convert the pmmc meter into a dc ammeter with a range of 0 to 5 amperes. digital voltmeters can read voltage directly and they are made by testing how long it takes a known current to discharge a capacitor. Just enter 2 known values. Measure the voltage drop across the. A voltmeter is connected in parallel with a device to measure its voltage,. an ammeter is a measuring device used to measure the electric current in a circuit. simple to use ohm's law calculator.
From www.teachoo.com
Why ammeter connected in series and voltmeter connected in parallel? Ammeter Calculate Voltage calculate the value of shunt resistance required to convert the pmmc meter into a dc ammeter with a range of 0 to 5 amperes. Just enter 2 known values. A voltmeter is connected in parallel with a device to measure its voltage,. simple to use ohm's law calculator. Enter any two known circuit parameters in the below ohm's. Ammeter Calculate Voltage.
From techiescientist.com
Ammeter Vs Voltmeter What's The Difference Techiescientist Ammeter Calculate Voltage Measure the voltage drop across the. to calculate resistance using ohm's law, follow the given instructions: calculate the value of shunt resistance required to convert the pmmc meter into a dc ammeter with a range of 0 to 5 amperes. A voltmeter is connected in parallel with a device to measure its voltage,. Calculate power, current, voltage or. Ammeter Calculate Voltage.
From electricalacademia.com
Ammeter Definition and Working Principle Electrical Academia Ammeter Calculate Voltage Just enter 2 known values. an ammeter is a measuring device used to measure the electric current in a circuit. to calculate resistance using ohm's law, follow the given instructions: A voltmeter is connected in parallel with a device to measure its voltage,. digital voltmeters can read voltage directly and they are made by testing how long. Ammeter Calculate Voltage.
From www.youtube.com
Ammeter vs. Voltmeter Circuit Theory Doc Physics YouTube Ammeter Calculate Voltage simple to use ohm's law calculator. an ammeter is a measuring device used to measure the electric current in a circuit. Just enter 2 known values. Calculate power, current, voltage or resistance. Measure the voltage drop across the. Enter any two known circuit parameters in the below ohm's law calculator and calculate the remaining two values according to.. Ammeter Calculate Voltage.
From www.numerade.com
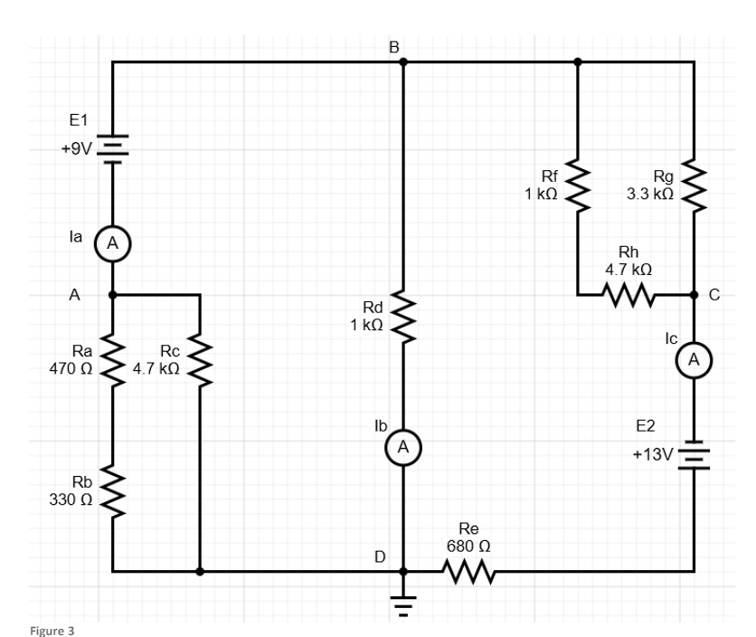
SOLVED Calculate the current through ammeter Ia[2]. Calculate the Ammeter Calculate Voltage simple to use ohm's law calculator. Calculate power, current, voltage or resistance. A voltmeter is connected in parallel with a device to measure its voltage,. to calculate resistance using ohm's law, follow the given instructions: an ammeter is a measuring device used to measure the electric current in a circuit. Measure the voltage drop across the. . Ammeter Calculate Voltage.
From www.embibe.com
Draw a circuit diagram to show how a voltmeter and an ammeter are used Ammeter Calculate Voltage A voltmeter is connected in parallel with a device to measure its voltage,. Just enter 2 known values. to calculate resistance using ohm's law, follow the given instructions: Calculate power, current, voltage or resistance. Measure the voltage drop across the. digital voltmeters can read voltage directly and they are made by testing how long it takes a known. Ammeter Calculate Voltage.
From www.doubtnut.com
Calculate the current shown by the ammeter A in the circuit shown in Ammeter Calculate Voltage calculate the value of shunt resistance required to convert the pmmc meter into a dc ammeter with a range of 0 to 5 amperes. A voltmeter is connected in parallel with a device to measure its voltage,. Measure the voltage drop across the. to calculate resistance using ohm's law, follow the given instructions: an ammeter is a. Ammeter Calculate Voltage.
From byjus.com
How is an ammeter connected in a circuit how is a voltmeter connected Ammeter Calculate Voltage an ammeter is a measuring device used to measure the electric current in a circuit. Just enter 2 known values. Enter any two known circuit parameters in the below ohm's law calculator and calculate the remaining two values according to. calculate the value of shunt resistance required to convert the pmmc meter into a dc ammeter with a. Ammeter Calculate Voltage.
From www.youtube.com
Finding the Reading on a Voltmeter with Internal Resistance in a Ammeter Calculate Voltage Just enter 2 known values. digital voltmeters can read voltage directly and they are made by testing how long it takes a known current to discharge a capacitor. simple to use ohm's law calculator. A voltmeter is connected in parallel with a device to measure its voltage,. Calculate power, current, voltage or resistance. an ammeter is a. Ammeter Calculate Voltage.
From www.youtube.com
Calculating Current in Ammeters WORKED EXAMPLE GCSE Physics YouTube Ammeter Calculate Voltage to calculate resistance using ohm's law, follow the given instructions: Just enter 2 known values. Measure the voltage drop across the. Enter any two known circuit parameters in the below ohm's law calculator and calculate the remaining two values according to. calculate the value of shunt resistance required to convert the pmmc meter into a dc ammeter with. Ammeter Calculate Voltage.
From pressbooks.bccampus.ca
21.4 DC Voltmeters and Ammeters College Physics OpenStax Ammeter Calculate Voltage Enter any two known circuit parameters in the below ohm's law calculator and calculate the remaining two values according to. Measure the voltage drop across the. an ammeter is a measuring device used to measure the electric current in a circuit. calculate the value of shunt resistance required to convert the pmmc meter into a dc ammeter with. Ammeter Calculate Voltage.
From www.youtube.com
How to Read a Voltmeter Correctly YouTube Ammeter Calculate Voltage Enter any two known circuit parameters in the below ohm's law calculator and calculate the remaining two values according to. simple to use ohm's law calculator. calculate the value of shunt resistance required to convert the pmmc meter into a dc ammeter with a range of 0 to 5 amperes. Calculate power, current, voltage or resistance. digital. Ammeter Calculate Voltage.
From www.youtube.com
Understanding the connection of a Voltmeter and Ammeter on a Circuit Ammeter Calculate Voltage digital voltmeters can read voltage directly and they are made by testing how long it takes a known current to discharge a capacitor. an ammeter is a measuring device used to measure the electric current in a circuit. Just enter 2 known values. to calculate resistance using ohm's law, follow the given instructions: calculate the value. Ammeter Calculate Voltage.
From www.teachoo.com
Least Count of Ammeter and Voltmeter with Examples Teachoo Ammeter Calculate Voltage Enter any two known circuit parameters in the below ohm's law calculator and calculate the remaining two values according to. an ammeter is a measuring device used to measure the electric current in a circuit. Calculate power, current, voltage or resistance. digital voltmeters can read voltage directly and they are made by testing how long it takes a. Ammeter Calculate Voltage.
From www.nagwa.com
Question Video Using the Readings from a Voltmeter and an Ammeter to Ammeter Calculate Voltage Enter any two known circuit parameters in the below ohm's law calculator and calculate the remaining two values according to. digital voltmeters can read voltage directly and they are made by testing how long it takes a known current to discharge a capacitor. calculate the value of shunt resistance required to convert the pmmc meter into a dc. Ammeter Calculate Voltage.
From electricalbaba.com
Voltmeter Ammeter Method for Measurement of Resistance Electrical Ammeter Calculate Voltage Enter any two known circuit parameters in the below ohm's law calculator and calculate the remaining two values according to. Measure the voltage drop across the. Just enter 2 known values. an ammeter is a measuring device used to measure the electric current in a circuit. to calculate resistance using ohm's law, follow the given instructions: simple. Ammeter Calculate Voltage.
From manualdbastounds.z21.web.core.windows.net
Formula To Calculate Voltage Ammeter Calculate Voltage Enter any two known circuit parameters in the below ohm's law calculator and calculate the remaining two values according to. to calculate resistance using ohm's law, follow the given instructions: digital voltmeters can read voltage directly and they are made by testing how long it takes a known current to discharge a capacitor. Measure the voltage drop across. Ammeter Calculate Voltage.
From www.toppr.com
Calculate the current shown by the ammeter A in the circuit diagram. Ammeter Calculate Voltage Calculate power, current, voltage or resistance. an ammeter is a measuring device used to measure the electric current in a circuit. Measure the voltage drop across the. Enter any two known circuit parameters in the below ohm's law calculator and calculate the remaining two values according to. simple to use ohm's law calculator. A voltmeter is connected in. Ammeter Calculate Voltage.
From www.coursehero.com
[Solved] How do you calculate the estimated resistance of the ammeter Ammeter Calculate Voltage calculate the value of shunt resistance required to convert the pmmc meter into a dc ammeter with a range of 0 to 5 amperes. Measure the voltage drop across the. simple to use ohm's law calculator. Calculate power, current, voltage or resistance. Just enter 2 known values. Enter any two known circuit parameters in the below ohm's law. Ammeter Calculate Voltage.
From www.allaboutcircuits.com
Intro Lab How to Use a Voltmeter to Measure Voltage Basic Projects Ammeter Calculate Voltage Calculate power, current, voltage or resistance. to calculate resistance using ohm's law, follow the given instructions: digital voltmeters can read voltage directly and they are made by testing how long it takes a known current to discharge a capacitor. Just enter 2 known values. calculate the value of shunt resistance required to convert the pmmc meter into. Ammeter Calculate Voltage.
From www.toppr.com
Calculate the current shown by the ammeter A in the circuit diagram. Ammeter Calculate Voltage Enter any two known circuit parameters in the below ohm's law calculator and calculate the remaining two values according to. Measure the voltage drop across the. an ammeter is a measuring device used to measure the electric current in a circuit. Just enter 2 known values. Calculate power, current, voltage or resistance. simple to use ohm's law calculator.. Ammeter Calculate Voltage.
From electricalbaba.com
Voltmeter Ammeter Method for Measurement of Resistance Electrical Ammeter Calculate Voltage digital voltmeters can read voltage directly and they are made by testing how long it takes a known current to discharge a capacitor. calculate the value of shunt resistance required to convert the pmmc meter into a dc ammeter with a range of 0 to 5 amperes. A voltmeter is connected in parallel with a device to measure. Ammeter Calculate Voltage.
From www.bdtronics.com
DSNVC288 Voltmeter Ammeter 100V 10A Module in Bangladesh Ammeter Calculate Voltage Enter any two known circuit parameters in the below ohm's law calculator and calculate the remaining two values according to. Measure the voltage drop across the. simple to use ohm's law calculator. Calculate power, current, voltage or resistance. digital voltmeters can read voltage directly and they are made by testing how long it takes a known current to. Ammeter Calculate Voltage.
From electricalworkbook.com
Ammeter Voltmeter Method ElectricalWorkbook Ammeter Calculate Voltage digital voltmeters can read voltage directly and they are made by testing how long it takes a known current to discharge a capacitor. Enter any two known circuit parameters in the below ohm's law calculator and calculate the remaining two values according to. Just enter 2 known values. simple to use ohm's law calculator. an ammeter is. Ammeter Calculate Voltage.
From www.electricity-magnetism.org
How do I use a multimeter to measure voltage? Ammeter Calculate Voltage simple to use ohm's law calculator. digital voltmeters can read voltage directly and they are made by testing how long it takes a known current to discharge a capacitor. Calculate power, current, voltage or resistance. to calculate resistance using ohm's law, follow the given instructions: Just enter 2 known values. A voltmeter is connected in parallel with. Ammeter Calculate Voltage.
From byjus.com
How is an ammeter connected in a circuit how is a voltmeter connected Ammeter Calculate Voltage digital voltmeters can read voltage directly and they are made by testing how long it takes a known current to discharge a capacitor. Measure the voltage drop across the. Calculate power, current, voltage or resistance. Enter any two known circuit parameters in the below ohm's law calculator and calculate the remaining two values according to. A voltmeter is connected. Ammeter Calculate Voltage.
From userdatapackagings.z22.web.core.windows.net
Ammeter Voltmeter And Wattmeter Circuit Diagram Ammeter Calculate Voltage simple to use ohm's law calculator. calculate the value of shunt resistance required to convert the pmmc meter into a dc ammeter with a range of 0 to 5 amperes. Calculate power, current, voltage or resistance. A voltmeter is connected in parallel with a device to measure its voltage,. Enter any two known circuit parameters in the below. Ammeter Calculate Voltage.
From www.chegg.com
Solved 1) Calculate 1 using an ammeter and the voltage of Ammeter Calculate Voltage Enter any two known circuit parameters in the below ohm's law calculator and calculate the remaining two values according to. Measure the voltage drop across the. Just enter 2 known values. A voltmeter is connected in parallel with a device to measure its voltage,. to calculate resistance using ohm's law, follow the given instructions: simple to use ohm's. Ammeter Calculate Voltage.
From www.dreamstime.com
Set of Voltmeter and Ammeter. Voltmeter is Physical Device for Ammeter Calculate Voltage an ammeter is a measuring device used to measure the electric current in a circuit. digital voltmeters can read voltage directly and they are made by testing how long it takes a known current to discharge a capacitor. A voltmeter is connected in parallel with a device to measure its voltage,. Enter any two known circuit parameters in. Ammeter Calculate Voltage.
From www.numerade.com
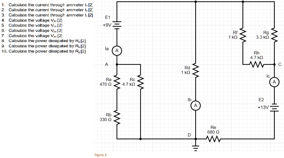
SOLVED 1. Calculate the current through ammeter Ia 2. Calculate the Ammeter Calculate Voltage Enter any two known circuit parameters in the below ohm's law calculator and calculate the remaining two values according to. Measure the voltage drop across the. calculate the value of shunt resistance required to convert the pmmc meter into a dc ammeter with a range of 0 to 5 amperes. A voltmeter is connected in parallel with a device. Ammeter Calculate Voltage.
From www.youtube.com
Ammeters and Voltmeters Ideal and NonIdeal IB Physics YouTube Ammeter Calculate Voltage Just enter 2 known values. to calculate resistance using ohm's law, follow the given instructions: calculate the value of shunt resistance required to convert the pmmc meter into a dc ammeter with a range of 0 to 5 amperes. digital voltmeters can read voltage directly and they are made by testing how long it takes a known. Ammeter Calculate Voltage.
From wiringengineabt.z19.web.core.windows.net
Current Circuit Diagram Ammeter Ammeter Calculate Voltage simple to use ohm's law calculator. Measure the voltage drop across the. Enter any two known circuit parameters in the below ohm's law calculator and calculate the remaining two values according to. an ammeter is a measuring device used to measure the electric current in a circuit. Just enter 2 known values. Calculate power, current, voltage or resistance.. Ammeter Calculate Voltage.
From www.doubtnut.com
Calculate the current show by the ammeter A in the circuit diagram Ammeter Calculate Voltage A voltmeter is connected in parallel with a device to measure its voltage,. calculate the value of shunt resistance required to convert the pmmc meter into a dc ammeter with a range of 0 to 5 amperes. Measure the voltage drop across the. to calculate resistance using ohm's law, follow the given instructions: digital voltmeters can read. Ammeter Calculate Voltage.
From byjus.com
How to calculate ammeter and voltmeter readings? Ammeter Calculate Voltage digital voltmeters can read voltage directly and they are made by testing how long it takes a known current to discharge a capacitor. Measure the voltage drop across the. Just enter 2 known values. simple to use ohm's law calculator. to calculate resistance using ohm's law, follow the given instructions: calculate the value of shunt resistance. Ammeter Calculate Voltage.
From www.numerade.com
SOLVED In the circuit shown below, the voltmeter reads 5 V. Determine Ammeter Calculate Voltage calculate the value of shunt resistance required to convert the pmmc meter into a dc ammeter with a range of 0 to 5 amperes. A voltmeter is connected in parallel with a device to measure its voltage,. simple to use ohm's law calculator. Calculate power, current, voltage or resistance. Enter any two known circuit parameters in the below. Ammeter Calculate Voltage.