Floating Ground Dc Power Supply . There is no voltage potential (at least, none with any. These power supplies are floating, for a number of reasons, one of which is to avoid interference that come through from the green ground line, another reason is so that you can take. Learn the difference between floating and grounded voltage in electrical circuits and the effects of ground loops and earth ground. However, there are no absolute rules on when grounding a supply is the correct action to take. For this reason, if using analog voltage devices with common reference wires, it is recommended to keep the dc power supply floating and isolated from ground loops. For floating dc power supplies, the voltage potential appears from the positive output terminal to the negative output terminal. Find out how to choose a power source with flexible output reference and.
from www.youtube.com
For floating dc power supplies, the voltage potential appears from the positive output terminal to the negative output terminal. Learn the difference between floating and grounded voltage in electrical circuits and the effects of ground loops and earth ground. For this reason, if using analog voltage devices with common reference wires, it is recommended to keep the dc power supply floating and isolated from ground loops. These power supplies are floating, for a number of reasons, one of which is to avoid interference that come through from the green ground line, another reason is so that you can take. Find out how to choose a power source with flexible output reference and. There is no voltage potential (at least, none with any. However, there are no absolute rules on when grounding a supply is the correct action to take.
Power Tip 58 Power supply grounding; which camp are you in? YouTube
Floating Ground Dc Power Supply These power supplies are floating, for a number of reasons, one of which is to avoid interference that come through from the green ground line, another reason is so that you can take. Find out how to choose a power source with flexible output reference and. There is no voltage potential (at least, none with any. For this reason, if using analog voltage devices with common reference wires, it is recommended to keep the dc power supply floating and isolated from ground loops. However, there are no absolute rules on when grounding a supply is the correct action to take. For floating dc power supplies, the voltage potential appears from the positive output terminal to the negative output terminal. Learn the difference between floating and grounded voltage in electrical circuits and the effects of ground loops and earth ground. These power supplies are floating, for a number of reasons, one of which is to avoid interference that come through from the green ground line, another reason is so that you can take.
From www.youtube.com
Power Tip 58 Power supply grounding; which camp are you in? YouTube Floating Ground Dc Power Supply However, there are no absolute rules on when grounding a supply is the correct action to take. There is no voltage potential (at least, none with any. For this reason, if using analog voltage devices with common reference wires, it is recommended to keep the dc power supply floating and isolated from ground loops. Learn the difference between floating and. Floating Ground Dc Power Supply.
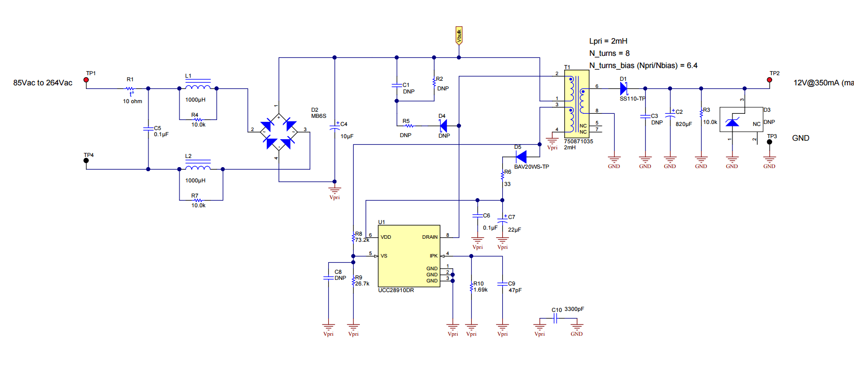
From makenotes.de
Make a floating ground 12 V server power supply MakeNotes.de Floating Ground Dc Power Supply For floating dc power supplies, the voltage potential appears from the positive output terminal to the negative output terminal. For this reason, if using analog voltage devices with common reference wires, it is recommended to keep the dc power supply floating and isolated from ground loops. Learn the difference between floating and grounded voltage in electrical circuits and the effects. Floating Ground Dc Power Supply.
From electronics.stackexchange.com
Chassis Grounding a Bipolar Floating Power Supply Electrical Floating Ground Dc Power Supply Learn the difference between floating and grounded voltage in electrical circuits and the effects of ground loops and earth ground. These power supplies are floating, for a number of reasons, one of which is to avoid interference that come through from the green ground line, another reason is so that you can take. For this reason, if using analog voltage. Floating Ground Dc Power Supply.
From dxofqwiom.blob.core.windows.net
What Does Floating Ground Mean In Electricity at Jeffery Baker blog Floating Ground Dc Power Supply These power supplies are floating, for a number of reasons, one of which is to avoid interference that come through from the green ground line, another reason is so that you can take. Learn the difference between floating and grounded voltage in electrical circuits and the effects of ground loops and earth ground. There is no voltage potential (at least,. Floating Ground Dc Power Supply.
From control.com
Comparing Voltage When to Ground a Floating Power Supply Technical Floating Ground Dc Power Supply These power supplies are floating, for a number of reasons, one of which is to avoid interference that come through from the green ground line, another reason is so that you can take. Learn the difference between floating and grounded voltage in electrical circuits and the effects of ground loops and earth ground. For this reason, if using analog voltage. Floating Ground Dc Power Supply.
From exyoqbatv.blob.core.windows.net
How To Install A Bilge Pump And Float Switch at Josephine Neal blog Floating Ground Dc Power Supply However, there are no absolute rules on when grounding a supply is the correct action to take. For this reason, if using analog voltage devices with common reference wires, it is recommended to keep the dc power supply floating and isolated from ground loops. There is no voltage potential (at least, none with any. Learn the difference between floating and. Floating Ground Dc Power Supply.
From solarsquare.in
A Detailed Overview Of Floating Solar Projects Cost, Uses, and More Floating Ground Dc Power Supply However, there are no absolute rules on when grounding a supply is the correct action to take. These power supplies are floating, for a number of reasons, one of which is to avoid interference that come through from the green ground line, another reason is so that you can take. Learn the difference between floating and grounded voltage in electrical. Floating Ground Dc Power Supply.
From e2e.ti.com
Safe method of grounding a DC power supply Power management forum Floating Ground Dc Power Supply For this reason, if using analog voltage devices with common reference wires, it is recommended to keep the dc power supply floating and isolated from ground loops. These power supplies are floating, for a number of reasons, one of which is to avoid interference that come through from the green ground line, another reason is so that you can take.. Floating Ground Dc Power Supply.
From www.jadelearning.com
PV Systems Grounding JADE Learning Floating Ground Dc Power Supply There is no voltage potential (at least, none with any. For this reason, if using analog voltage devices with common reference wires, it is recommended to keep the dc power supply floating and isolated from ground loops. Learn the difference between floating and grounded voltage in electrical circuits and the effects of ground loops and earth ground. However, there are. Floating Ground Dc Power Supply.
From www.diyaudio.com
Artificial floating ground diyAudio Floating Ground Dc Power Supply For this reason, if using analog voltage devices with common reference wires, it is recommended to keep the dc power supply floating and isolated from ground loops. Find out how to choose a power source with flexible output reference and. For floating dc power supplies, the voltage potential appears from the positive output terminal to the negative output terminal. However,. Floating Ground Dc Power Supply.
From www.ni.com
Grounding Considerations for Improved Measurements National Instruments Floating Ground Dc Power Supply However, there are no absolute rules on when grounding a supply is the correct action to take. There is no voltage potential (at least, none with any. For floating dc power supplies, the voltage potential appears from the positive output terminal to the negative output terminal. Learn the difference between floating and grounded voltage in electrical circuits and the effects. Floating Ground Dc Power Supply.
From gbu-taganskij.ru
Comparing Voltage When To Ground A Floating Power Supply, 53 OFF Floating Ground Dc Power Supply However, there are no absolute rules on when grounding a supply is the correct action to take. For floating dc power supplies, the voltage potential appears from the positive output terminal to the negative output terminal. Learn the difference between floating and grounded voltage in electrical circuits and the effects of ground loops and earth ground. These power supplies are. Floating Ground Dc Power Supply.
From electrongen.blogspot.com
power supply Can AC floating ground be used as a common ground to a Floating Ground Dc Power Supply These power supplies are floating, for a number of reasons, one of which is to avoid interference that come through from the green ground line, another reason is so that you can take. There is no voltage potential (at least, none with any. For this reason, if using analog voltage devices with common reference wires, it is recommended to keep. Floating Ground Dc Power Supply.
From electronics.stackexchange.com
Potential difference between DC floating power supply and earth ground Floating Ground Dc Power Supply Learn the difference between floating and grounded voltage in electrical circuits and the effects of ground loops and earth ground. However, there are no absolute rules on when grounding a supply is the correct action to take. Find out how to choose a power source with flexible output reference and. These power supplies are floating, for a number of reasons,. Floating Ground Dc Power Supply.
From electronics.stackexchange.com
power supply when do I need to have a floating/nonfloating input at Floating Ground Dc Power Supply For this reason, if using analog voltage devices with common reference wires, it is recommended to keep the dc power supply floating and isolated from ground loops. Find out how to choose a power source with flexible output reference and. There is no voltage potential (at least, none with any. These power supplies are floating, for a number of reasons,. Floating Ground Dc Power Supply.
From dxotcabhu.blob.core.windows.net
Ac Float Switch Wiring at Jon Baker blog Floating Ground Dc Power Supply Find out how to choose a power source with flexible output reference and. There is no voltage potential (at least, none with any. For floating dc power supplies, the voltage potential appears from the positive output terminal to the negative output terminal. However, there are no absolute rules on when grounding a supply is the correct action to take. Learn. Floating Ground Dc Power Supply.
From electronics.stackexchange.com
floating Why does my ungrounded DC power supply work? Electrical Floating Ground Dc Power Supply There is no voltage potential (at least, none with any. For floating dc power supplies, the voltage potential appears from the positive output terminal to the negative output terminal. For this reason, if using analog voltage devices with common reference wires, it is recommended to keep the dc power supply floating and isolated from ground loops. These power supplies are. Floating Ground Dc Power Supply.
From www.allaboutcircuits.com
An Introduction to Ground Earth Ground, Common Ground, Analog Ground Floating Ground Dc Power Supply Learn the difference between floating and grounded voltage in electrical circuits and the effects of ground loops and earth ground. For this reason, if using analog voltage devices with common reference wires, it is recommended to keep the dc power supply floating and isolated from ground loops. There is no voltage potential (at least, none with any. However, there are. Floating Ground Dc Power Supply.
From manuallibrarysticking.z21.web.core.windows.net
Float Switch Wiring Diagram For Water Pump Floating Ground Dc Power Supply There is no voltage potential (at least, none with any. For floating dc power supplies, the voltage potential appears from the positive output terminal to the negative output terminal. However, there are no absolute rules on when grounding a supply is the correct action to take. For this reason, if using analog voltage devices with common reference wires, it is. Floating Ground Dc Power Supply.
From www.militarydrones.org.cn
UAV Ground Power Units Floating Ground Dc Power Supply Find out how to choose a power source with flexible output reference and. However, there are no absolute rules on when grounding a supply is the correct action to take. There is no voltage potential (at least, none with any. Learn the difference between floating and grounded voltage in electrical circuits and the effects of ground loops and earth ground.. Floating Ground Dc Power Supply.
From control.com
Comparing Voltage When to Ground a Floating Power Supply Technical Floating Ground Dc Power Supply For floating dc power supplies, the voltage potential appears from the positive output terminal to the negative output terminal. Find out how to choose a power source with flexible output reference and. For this reason, if using analog voltage devices with common reference wires, it is recommended to keep the dc power supply floating and isolated from ground loops. These. Floating Ground Dc Power Supply.
From www.greentechrenewables.com
Electrical Grounding on Boats and RVs Greentech Renewables Floating Ground Dc Power Supply There is no voltage potential (at least, none with any. Learn the difference between floating and grounded voltage in electrical circuits and the effects of ground loops and earth ground. However, there are no absolute rules on when grounding a supply is the correct action to take. For floating dc power supplies, the voltage potential appears from the positive output. Floating Ground Dc Power Supply.
From www.asme.org
Connecting Power Supplies for Increased Power Output ASME Floating Ground Dc Power Supply However, there are no absolute rules on when grounding a supply is the correct action to take. These power supplies are floating, for a number of reasons, one of which is to avoid interference that come through from the green ground line, another reason is so that you can take. Learn the difference between floating and grounded voltage in electrical. Floating Ground Dc Power Supply.
From www.mavin.com
Polyphaser IS48VDC30AFG Impulse Suppressor / Surge Protector 48V/80V Floating Ground Dc Power Supply These power supplies are floating, for a number of reasons, one of which is to avoid interference that come through from the green ground line, another reason is so that you can take. There is no voltage potential (at least, none with any. However, there are no absolute rules on when grounding a supply is the correct action to take.. Floating Ground Dc Power Supply.
From electronics.stackexchange.com
grounding How to properly ground chassis containing AC/DC switching Floating Ground Dc Power Supply However, there are no absolute rules on when grounding a supply is the correct action to take. There is no voltage potential (at least, none with any. Learn the difference between floating and grounded voltage in electrical circuits and the effects of ground loops and earth ground. These power supplies are floating, for a number of reasons, one of which. Floating Ground Dc Power Supply.
From gbu-taganskij.ru
Comparing Voltage When To Ground A Floating Power Supply, 53 OFF Floating Ground Dc Power Supply Find out how to choose a power source with flexible output reference and. Learn the difference between floating and grounded voltage in electrical circuits and the effects of ground loops and earth ground. However, there are no absolute rules on when grounding a supply is the correct action to take. For this reason, if using analog voltage devices with common. Floating Ground Dc Power Supply.
From powersupplypeinpa.blogspot.com
Power Supply Floating Power Supply Floating Ground Dc Power Supply Find out how to choose a power source with flexible output reference and. For floating dc power supplies, the voltage potential appears from the positive output terminal to the negative output terminal. Learn the difference between floating and grounded voltage in electrical circuits and the effects of ground loops and earth ground. There is no voltage potential (at least, none. Floating Ground Dc Power Supply.
From electronics.stackexchange.com
Can identical DC power supplies with common ground produce varying Floating Ground Dc Power Supply However, there are no absolute rules on when grounding a supply is the correct action to take. Find out how to choose a power source with flexible output reference and. These power supplies are floating, for a number of reasons, one of which is to avoid interference that come through from the green ground line, another reason is so that. Floating Ground Dc Power Supply.
From electrongen.blogspot.com
power supply Can AC floating ground be used as a common ground to a Floating Ground Dc Power Supply For floating dc power supplies, the voltage potential appears from the positive output terminal to the negative output terminal. For this reason, if using analog voltage devices with common reference wires, it is recommended to keep the dc power supply floating and isolated from ground loops. Learn the difference between floating and grounded voltage in electrical circuits and the effects. Floating Ground Dc Power Supply.
From newbedev.com
Measure voltage difference between ground and DC floating power supply Floating Ground Dc Power Supply Learn the difference between floating and grounded voltage in electrical circuits and the effects of ground loops and earth ground. Find out how to choose a power source with flexible output reference and. For this reason, if using analog voltage devices with common reference wires, it is recommended to keep the dc power supply floating and isolated from ground loops.. Floating Ground Dc Power Supply.
From electronics.stackexchange.com
grounding DC floating ground and TVS Diodes for ESD Electrical Floating Ground Dc Power Supply Learn the difference between floating and grounded voltage in electrical circuits and the effects of ground loops and earth ground. For this reason, if using analog voltage devices with common reference wires, it is recommended to keep the dc power supply floating and isolated from ground loops. For floating dc power supplies, the voltage potential appears from the positive output. Floating Ground Dc Power Supply.
From www.researchgate.net
Schematic diagram of the underwater grounding electrode array for the Floating Ground Dc Power Supply There is no voltage potential (at least, none with any. However, there are no absolute rules on when grounding a supply is the correct action to take. For floating dc power supplies, the voltage potential appears from the positive output terminal to the negative output terminal. Learn the difference between floating and grounded voltage in electrical circuits and the effects. Floating Ground Dc Power Supply.
From www.davidhaillant.com
Ground is Not your Negative Rail Electronic things… and stuff Floating Ground Dc Power Supply There is no voltage potential (at least, none with any. However, there are no absolute rules on when grounding a supply is the correct action to take. Find out how to choose a power source with flexible output reference and. For this reason, if using analog voltage devices with common reference wires, it is recommended to keep the dc power. Floating Ground Dc Power Supply.
From flexautomotive.net
EMC FLEX BLOG CISPR25 Conduct Emissions Current Grounding Scheme Floating Ground Dc Power Supply There is no voltage potential (at least, none with any. For this reason, if using analog voltage devices with common reference wires, it is recommended to keep the dc power supply floating and isolated from ground loops. However, there are no absolute rules on when grounding a supply is the correct action to take. These power supplies are floating, for. Floating Ground Dc Power Supply.
From www.nwengineeringllc.com
Defining Power Supply Ground System, Chassis, and Earth in Your PCB Floating Ground Dc Power Supply However, there are no absolute rules on when grounding a supply is the correct action to take. For this reason, if using analog voltage devices with common reference wires, it is recommended to keep the dc power supply floating and isolated from ground loops. Find out how to choose a power source with flexible output reference and. These power supplies. Floating Ground Dc Power Supply.