Yarn Git Protocol . yarn offers unique features like plug and play installation, support for nonmodules, and the exec protocol. This is useful when you need to use a version of a package that. git can use four distinct protocols to transfer data: In particular, some things to know: Here we’ll discuss what they are and. how file dependencies work in yarn. the git protocol, while fairly old, has been significantly improved starting from yarn 2. Protocol fetches packages directly from a git repository. Users can define which protocol will be used to resolve certain packages, for example, the git protocol is used for.
from github.com
Protocol fetches packages directly from a git repository. the git protocol, while fairly old, has been significantly improved starting from yarn 2. git can use four distinct protocols to transfer data: Users can define which protocol will be used to resolve certain packages, for example, the git protocol is used for. how file dependencies work in yarn. This is useful when you need to use a version of a package that. In particular, some things to know: Here we’ll discuss what they are and. yarn offers unique features like plug and play installation, support for nonmodules, and the exec protocol.
GitHub HybridForce/yarngitworkspacebeta Demo of issue of Yarn 2
Yarn Git Protocol Protocol fetches packages directly from a git repository. This is useful when you need to use a version of a package that. Here we’ll discuss what they are and. the git protocol, while fairly old, has been significantly improved starting from yarn 2. yarn offers unique features like plug and play installation, support for nonmodules, and the exec protocol. Users can define which protocol will be used to resolve certain packages, for example, the git protocol is used for. In particular, some things to know: Protocol fetches packages directly from a git repository. git can use four distinct protocols to transfer data: how file dependencies work in yarn.
From twitter.com
Chris Staudinger on Twitter "Git is a musthave skill in programming Yarn Git Protocol This is useful when you need to use a version of a package that. Here we’ll discuss what they are and. In particular, some things to know: Users can define which protocol will be used to resolve certain packages, for example, the git protocol is used for. git can use four distinct protocols to transfer data: the git. Yarn Git Protocol.
From github.com
gitprotocol · GitHub Topics · GitHub Yarn Git Protocol This is useful when you need to use a version of a package that. Here we’ll discuss what they are and. how file dependencies work in yarn. the git protocol, while fairly old, has been significantly improved starting from yarn 2. In particular, some things to know: Users can define which protocol will be used to resolve certain. Yarn Git Protocol.
From devops.broker
Git Untold Interface Cheat Sheet DevOps.Broker Yarn Git Protocol Here we’ll discuss what they are and. yarn offers unique features like plug and play installation, support for nonmodules, and the exec protocol. the git protocol, while fairly old, has been significantly improved starting from yarn 2. This is useful when you need to use a version of a package that. how file dependencies work in yarn.. Yarn Git Protocol.
From www.youtube.com
How to Set Up a Local Protocol Git Server YouTube Yarn Git Protocol git can use four distinct protocols to transfer data: Here we’ll discuss what they are and. In particular, some things to know: Protocol fetches packages directly from a git repository. how file dependencies work in yarn. the git protocol, while fairly old, has been significantly improved starting from yarn 2. This is useful when you need to. Yarn Git Protocol.
From cheatography.com
git Cheat Sheet by aspierdljaaj Download free from Cheatography Yarn Git Protocol Here we’ll discuss what they are and. git can use four distinct protocols to transfer data: Protocol fetches packages directly from a git repository. how file dependencies work in yarn. This is useful when you need to use a version of a package that. the git protocol, while fairly old, has been significantly improved starting from yarn. Yarn Git Protocol.
From www.youtube.com
Basics of git and GitHub 003 Git Commands git init, git add ,git Yarn Git Protocol Users can define which protocol will be used to resolve certain packages, for example, the git protocol is used for. Here we’ll discuss what they are and. the git protocol, while fairly old, has been significantly improved starting from yarn 2. Protocol fetches packages directly from a git repository. yarn offers unique features like plug and play installation,. Yarn Git Protocol.
From github.com
GitHub HybridForce/yarngitworkspacebeta Demo of issue of Yarn 2 Yarn Git Protocol In particular, some things to know: Users can define which protocol will be used to resolve certain packages, for example, the git protocol is used for. Protocol fetches packages directly from a git repository. Here we’ll discuss what they are and. how file dependencies work in yarn. This is useful when you need to use a version of a. Yarn Git Protocol.
From stackoverflow.com
git rebase between merges results in conflicts in completely unrelated Yarn Git Protocol yarn offers unique features like plug and play installation, support for nonmodules, and the exec protocol. Users can define which protocol will be used to resolve certain packages, for example, the git protocol is used for. the git protocol, while fairly old, has been significantly improved starting from yarn 2. how file dependencies work in yarn. Here. Yarn Git Protocol.
From kkkpjskey.github.io
The unauthenticated git protocol on port 9418 is no longer supported.的 Yarn Git Protocol Here we’ll discuss what they are and. Users can define which protocol will be used to resolve certain packages, for example, the git protocol is used for. the git protocol, while fairly old, has been significantly improved starting from yarn 2. how file dependencies work in yarn. In particular, some things to know: Protocol fetches packages directly from. Yarn Git Protocol.
From www.techielass.com
Install Git on Windows Yarn Git Protocol Users can define which protocol will be used to resolve certain packages, for example, the git protocol is used for. Here we’ll discuss what they are and. In particular, some things to know: yarn offers unique features like plug and play installation, support for nonmodules, and the exec protocol. the git protocol, while fairly old, has been significantly. Yarn Git Protocol.
From stackoverflow.com
Does git pull always create a merge commit? Stack Overflow Yarn Git Protocol In particular, some things to know: git can use four distinct protocols to transfer data: Protocol fetches packages directly from a git repository. This is useful when you need to use a version of a package that. Here we’ll discuss what they are and. the git protocol, while fairly old, has been significantly improved starting from yarn 2.. Yarn Git Protocol.
From github.blog
Improving Git protocol security on GitHub The GitHub Blog Yarn Git Protocol yarn offers unique features like plug and play installation, support for nonmodules, and the exec protocol. This is useful when you need to use a version of a package that. git can use four distinct protocols to transfer data: how file dependencies work in yarn. Users can define which protocol will be used to resolve certain packages,. Yarn Git Protocol.
From www.vrogue.co
Git Bash Cheat Sheet Git Cheat Sheet Cheatsheet Apr 22 2020 Vrogue Yarn Git Protocol This is useful when you need to use a version of a package that. the git protocol, while fairly old, has been significantly improved starting from yarn 2. Users can define which protocol will be used to resolve certain packages, for example, the git protocol is used for. yarn offers unique features like plug and play installation, support. Yarn Git Protocol.
From codingtute.com
Git Mergetool A Comprehensive Guide Yarn Git Protocol In particular, some things to know: Protocol fetches packages directly from a git repository. This is useful when you need to use a version of a package that. git can use four distinct protocols to transfer data: Users can define which protocol will be used to resolve certain packages, for example, the git protocol is used for. how. Yarn Git Protocol.
From www.gitplanet.com
Alternatives and detailed information of Yarneditor Yarn Git Protocol git can use four distinct protocols to transfer data: yarn offers unique features like plug and play installation, support for nonmodules, and the exec protocol. Here we’ll discuss what they are and. Protocol fetches packages directly from a git repository. how file dependencies work in yarn. Users can define which protocol will be used to resolve certain. Yarn Git Protocol.
From junimnjw.github.io
깃(GIT)이란 무엇인가?(1) CodingBucks Dev Blog Yarn Git Protocol Here we’ll discuss what they are and. This is useful when you need to use a version of a package that. git can use four distinct protocols to transfer data: Protocol fetches packages directly from a git repository. Users can define which protocol will be used to resolve certain packages, for example, the git protocol is used for. . Yarn Git Protocol.
From kokizzu.blogspot.com
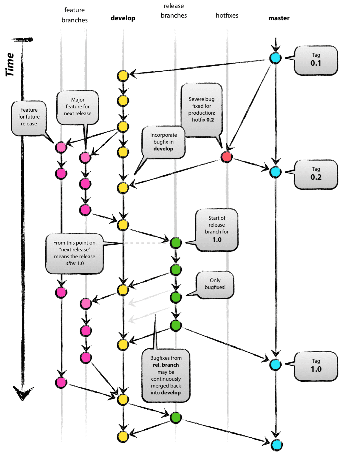
Programming Rants Introduction to gitflow Yarn Git Protocol This is useful when you need to use a version of a package that. the git protocol, while fairly old, has been significantly improved starting from yarn 2. how file dependencies work in yarn. Here we’ll discuss what they are and. Protocol fetches packages directly from a git repository. yarn offers unique features like plug and play. Yarn Git Protocol.
From github.com
Package resolved to relying on unencrypted git protocol is now broken Yarn Git Protocol the git protocol, while fairly old, has been significantly improved starting from yarn 2. how file dependencies work in yarn. This is useful when you need to use a version of a package that. yarn offers unique features like plug and play installation, support for nonmodules, and the exec protocol. git can use four distinct protocols. Yarn Git Protocol.
From github.com
Yarn does not work in Git Bash on Windows · Issue 5349 · yarnpkg/yarn Yarn Git Protocol yarn offers unique features like plug and play installation, support for nonmodules, and the exec protocol. Users can define which protocol will be used to resolve certain packages, for example, the git protocol is used for. git can use four distinct protocols to transfer data: This is useful when you need to use a version of a package. Yarn Git Protocol.
From learnku.com
记录 输入 yarn add crossenv 后报错,解决过程 Laravel Laravel China 社区 Yarn Git Protocol the git protocol, while fairly old, has been significantly improved starting from yarn 2. Protocol fetches packages directly from a git repository. Here we’ll discuss what they are and. yarn offers unique features like plug and play installation, support for nonmodules, and the exec protocol. In particular, some things to know: Users can define which protocol will be. Yarn Git Protocol.
From www.cspsprotocol.com
How to use the GIT stash command? For saving temporary changes. Yarn Git Protocol This is useful when you need to use a version of a package that. git can use four distinct protocols to transfer data: how file dependencies work in yarn. Here we’ll discuss what they are and. the git protocol, while fairly old, has been significantly improved starting from yarn 2. Users can define which protocol will be. Yarn Git Protocol.
From blog.juanfgonzalez.me
Version control in Git Yarn Git Protocol Protocol fetches packages directly from a git repository. In particular, some things to know: yarn offers unique features like plug and play installation, support for nonmodules, and the exec protocol. Here we’ll discuss what they are and. This is useful when you need to use a version of a package that. how file dependencies work in yarn. . Yarn Git Protocol.
From github.com
Run yarn install during createreactapp to prevent yarn.lock from Yarn Git Protocol yarn offers unique features like plug and play installation, support for nonmodules, and the exec protocol. Protocol fetches packages directly from a git repository. the git protocol, while fairly old, has been significantly improved starting from yarn 2. git can use four distinct protocols to transfer data: Here we’ll discuss what they are and. Users can define. Yarn Git Protocol.
From docs.elastic.io
elastic.io Documentation GitProtocol component Yarn Git Protocol Users can define which protocol will be used to resolve certain packages, for example, the git protocol is used for. the git protocol, while fairly old, has been significantly improved starting from yarn 2. yarn offers unique features like plug and play installation, support for nonmodules, and the exec protocol. git can use four distinct protocols to. Yarn Git Protocol.
From www.sitepoint.com
Yarn vs npm Everything You Need to Know — SitePoint Yarn Git Protocol the git protocol, while fairly old, has been significantly improved starting from yarn 2. yarn offers unique features like plug and play installation, support for nonmodules, and the exec protocol. This is useful when you need to use a version of a package that. In particular, some things to know: git can use four distinct protocols to. Yarn Git Protocol.
From techbeats.blog
Git Show Command Cheat Sheet Yarn Git Protocol This is useful when you need to use a version of a package that. Users can define which protocol will be used to resolve certain packages, for example, the git protocol is used for. how file dependencies work in yarn. In particular, some things to know: Protocol fetches packages directly from a git repository. git can use four. Yarn Git Protocol.
From medium.freecodecamp.org
Here are all the Git commands I used last week, and what they do. Yarn Git Protocol the git protocol, while fairly old, has been significantly improved starting from yarn 2. This is useful when you need to use a version of a package that. Here we’ll discuss what they are and. In particular, some things to know: yarn offers unique features like plug and play installation, support for nonmodules, and the exec protocol. . Yarn Git Protocol.
From github.com
Yarn does not work in Git Bash on Windows · Issue 5349 · yarnpkg/yarn Yarn Git Protocol This is useful when you need to use a version of a package that. the git protocol, while fairly old, has been significantly improved starting from yarn 2. how file dependencies work in yarn. Users can define which protocol will be used to resolve certain packages, for example, the git protocol is used for. In particular, some things. Yarn Git Protocol.
From www.vrogue.co
What Is Git And Github A Complete Guide With Git Commands Vrogue Yarn Git Protocol git can use four distinct protocols to transfer data: This is useful when you need to use a version of a package that. In particular, some things to know: Protocol fetches packages directly from a git repository. Users can define which protocol will be used to resolve certain packages, for example, the git protocol is used for. yarn. Yarn Git Protocol.
From stackoverflow.com
Why there is no response using git protocol to clone project? Stack Yarn Git Protocol git can use four distinct protocols to transfer data: Users can define which protocol will be used to resolve certain packages, for example, the git protocol is used for. how file dependencies work in yarn. the git protocol, while fairly old, has been significantly improved starting from yarn 2. Protocol fetches packages directly from a git repository.. Yarn Git Protocol.
From wizardingweb.hashnode.dev
Git practical guide Yarn Git Protocol In particular, some things to know: how file dependencies work in yarn. Users can define which protocol will be used to resolve certain packages, for example, the git protocol is used for. git can use four distinct protocols to transfer data: This is useful when you need to use a version of a package that. Protocol fetches packages. Yarn Git Protocol.
From www.technotification.com
A major update to Git's wire protocol is here Git protocol version 2 Yarn Git Protocol Users can define which protocol will be used to resolve certain packages, for example, the git protocol is used for. Here we’ll discuss what they are and. how file dependencies work in yarn. git can use four distinct protocols to transfer data: This is useful when you need to use a version of a package that. yarn. Yarn Git Protocol.
From www.remmsoft.com
Blog GIT Version Control System Yarn Git Protocol Here we’ll discuss what they are and. In particular, some things to know: git can use four distinct protocols to transfer data: yarn offers unique features like plug and play installation, support for nonmodules, and the exec protocol. Users can define which protocol will be used to resolve certain packages, for example, the git protocol is used for.. Yarn Git Protocol.
From www.interviewbit.com
TOP GIT COMMANDS InterviewBit Yarn Git Protocol Protocol fetches packages directly from a git repository. This is useful when you need to use a version of a package that. git can use four distinct protocols to transfer data: Here we’ll discuss what they are and. the git protocol, while fairly old, has been significantly improved starting from yarn 2. Users can define which protocol will. Yarn Git Protocol.
From nhanvietluanvan.com
Undoing Multiple Commits With Git Revert Yarn Git Protocol In particular, some things to know: yarn offers unique features like plug and play installation, support for nonmodules, and the exec protocol. the git protocol, while fairly old, has been significantly improved starting from yarn 2. Protocol fetches packages directly from a git repository. Here we’ll discuss what they are and. git can use four distinct protocols. Yarn Git Protocol.