Usb Charger D+ D- Resistor . the resistors aren't really complicated, it's a simple voltage divider. The usb battery charging specification actually specifies the resistance between. charging batteries from usb requires balancing battery care and feeding with the power limitations of usb as well as the size and cost barriers. It's meant to take the voltage difference between vcc and gnd, and divide it to. there is no ideal way to handle usb data pins to provide compatibility and fast charge. just to clear something up:
from hackaday.com
the resistors aren't really complicated, it's a simple voltage divider. just to clear something up: The usb battery charging specification actually specifies the resistance between. charging batteries from usb requires balancing battery care and feeding with the power limitations of usb as well as the size and cost barriers. there is no ideal way to handle usb data pins to provide compatibility and fast charge. It's meant to take the voltage difference between vcc and gnd, and divide it to.
All About USBC Resistors And Emarkers Hackaday
Usb Charger D+ D- Resistor just to clear something up: there is no ideal way to handle usb data pins to provide compatibility and fast charge. just to clear something up: The usb battery charging specification actually specifies the resistance between. the resistors aren't really complicated, it's a simple voltage divider. It's meant to take the voltage difference between vcc and gnd, and divide it to. charging batteries from usb requires balancing battery care and feeding with the power limitations of usb as well as the size and cost barriers.
From hackaday.com
All About USBC Resistors And Emarkers Hackaday Usb Charger D+ D- Resistor charging batteries from usb requires balancing battery care and feeding with the power limitations of usb as well as the size and cost barriers. there is no ideal way to handle usb data pins to provide compatibility and fast charge. just to clear something up: The usb battery charging specification actually specifies the resistance between. the. Usb Charger D+ D- Resistor.
From e2e.ti.com
BQ25895 With a resistor across D+/D USB DCP will not negotiate to 3 Usb Charger D+ D- Resistor the resistors aren't really complicated, it's a simple voltage divider. there is no ideal way to handle usb data pins to provide compatibility and fast charge. The usb battery charging specification actually specifies the resistance between. It's meant to take the voltage difference between vcc and gnd, and divide it to. charging batteries from usb requires balancing. Usb Charger D+ D- Resistor.
From www.electronics-lab.com
usb_charging_schematic Usb Charger D+ D- Resistor The usb battery charging specification actually specifies the resistance between. there is no ideal way to handle usb data pins to provide compatibility and fast charge. just to clear something up: the resistors aren't really complicated, it's a simple voltage divider. charging batteries from usb requires balancing battery care and feeding with the power limitations of. Usb Charger D+ D- Resistor.
From www.walmart.com
5V 10W 2 Switch USB Discharge Loader 15 Kinds Current Load Power Usb Charger D+ D- Resistor just to clear something up: It's meant to take the voltage difference between vcc and gnd, and divide it to. the resistors aren't really complicated, it's a simple voltage divider. charging batteries from usb requires balancing battery care and feeding with the power limitations of usb as well as the size and cost barriers. there is. Usb Charger D+ D- Resistor.
From www.youtube.com
Electronics On an Apple 12W USB Charger, how are the D+ and D lines Usb Charger D+ D- Resistor there is no ideal way to handle usb data pins to provide compatibility and fast charge. It's meant to take the voltage difference between vcc and gnd, and divide it to. The usb battery charging specification actually specifies the resistance between. just to clear something up: charging batteries from usb requires balancing battery care and feeding with. Usb Charger D+ D- Resistor.
From electronics.stackexchange.com
pcb How do I short D+/D pads on usb type c connector? Electrical Usb Charger D+ D- Resistor the resistors aren't really complicated, it's a simple voltage divider. The usb battery charging specification actually specifies the resistance between. It's meant to take the voltage difference between vcc and gnd, and divide it to. just to clear something up: charging batteries from usb requires balancing battery care and feeding with the power limitations of usb as. Usb Charger D+ D- Resistor.
From electronics.stackexchange.com
What is the ideal way to handle data pins D+ and D on a USB power Usb Charger D+ D- Resistor just to clear something up: It's meant to take the voltage difference between vcc and gnd, and divide it to. the resistors aren't really complicated, it's a simple voltage divider. charging batteries from usb requires balancing battery care and feeding with the power limitations of usb as well as the size and cost barriers. there is. Usb Charger D+ D- Resistor.
From itecnotes.com
Electrical Make ‘smart’ USB Dedicated Charging Port Valuable Tech Notes Usb Charger D+ D- Resistor It's meant to take the voltage difference between vcc and gnd, and divide it to. the resistors aren't really complicated, it's a simple voltage divider. there is no ideal way to handle usb data pins to provide compatibility and fast charge. just to clear something up: charging batteries from usb requires balancing battery care and feeding. Usb Charger D+ D- Resistor.
From www.yts.rdy.jp
USBフルスピード信号波形 Usb Charger D+ D- Resistor The usb battery charging specification actually specifies the resistance between. It's meant to take the voltage difference between vcc and gnd, and divide it to. just to clear something up: charging batteries from usb requires balancing battery care and feeding with the power limitations of usb as well as the size and cost barriers. there is no. Usb Charger D+ D- Resistor.
From www.build-electronic-circuits.com
Portable USB Charger Circuit Build Electronic Circuits Usb Charger D+ D- Resistor just to clear something up: there is no ideal way to handle usb data pins to provide compatibility and fast charge. the resistors aren't really complicated, it's a simple voltage divider. It's meant to take the voltage difference between vcc and gnd, and divide it to. charging batteries from usb requires balancing battery care and feeding. Usb Charger D+ D- Resistor.
From www.reddit.com
Can the D+ and D pins on USBC ports be used as regular GPIO Usb Charger D+ D- Resistor It's meant to take the voltage difference between vcc and gnd, and divide it to. The usb battery charging specification actually specifies the resistance between. the resistors aren't really complicated, it's a simple voltage divider. there is no ideal way to handle usb data pins to provide compatibility and fast charge. just to clear something up: . Usb Charger D+ D- Resistor.
From www.gear4music.com
Shure SBC10USBC Wall charger for GLXD+ Wireless Systems at Gear4music Usb Charger D+ D- Resistor the resistors aren't really complicated, it's a simple voltage divider. just to clear something up: It's meant to take the voltage difference between vcc and gnd, and divide it to. there is no ideal way to handle usb data pins to provide compatibility and fast charge. The usb battery charging specification actually specifies the resistance between. . Usb Charger D+ D- Resistor.
From electronics.stackexchange.com
usb Setting D+ D ports to set 12V From QC Chargers Usb Charger D+ D- Resistor just to clear something up: there is no ideal way to handle usb data pins to provide compatibility and fast charge. charging batteries from usb requires balancing battery care and feeding with the power limitations of usb as well as the size and cost barriers. It's meant to take the voltage difference between vcc and gnd, and. Usb Charger D+ D- Resistor.
From www.markertek.com
Shure SBC10USBC Wallmount USBC Charger to charge GLXD+ Dual Band Usb Charger D+ D- Resistor charging batteries from usb requires balancing battery care and feeding with the power limitations of usb as well as the size and cost barriers. just to clear something up: The usb battery charging specification actually specifies the resistance between. the resistors aren't really complicated, it's a simple voltage divider. It's meant to take the voltage difference between. Usb Charger D+ D- Resistor.
From learn.sparkfun.com
LiPo USB Charger Hookup Guide SparkFun Learn Usb Charger D+ D- Resistor the resistors aren't really complicated, it's a simple voltage divider. It's meant to take the voltage difference between vcc and gnd, and divide it to. there is no ideal way to handle usb data pins to provide compatibility and fast charge. charging batteries from usb requires balancing battery care and feeding with the power limitations of usb. Usb Charger D+ D- Resistor.
From blog.csdn.net
USB信号是什么类型的? 为什么在D+,D处要接上拉下拉电阻呢,具体阻值要如何计算?_d+ 接一个1.5kohm的上拉电阻CSDN博客 Usb Charger D+ D- Resistor there is no ideal way to handle usb data pins to provide compatibility and fast charge. the resistors aren't really complicated, it's a simple voltage divider. charging batteries from usb requires balancing battery care and feeding with the power limitations of usb as well as the size and cost barriers. just to clear something up: The. Usb Charger D+ D- Resistor.
From slideplayer.com
ELECTRICAL Signaling and Power Distribution Andrew M ppt download Usb Charger D+ D- Resistor It's meant to take the voltage difference between vcc and gnd, and divide it to. The usb battery charging specification actually specifies the resistance between. there is no ideal way to handle usb data pins to provide compatibility and fast charge. just to clear something up: the resistors aren't really complicated, it's a simple voltage divider. . Usb Charger D+ D- Resistor.
From www.qiniu.com
如何以编程方式阻止手机通过USB充电 Usb Charger D+ D- Resistor there is no ideal way to handle usb data pins to provide compatibility and fast charge. charging batteries from usb requires balancing battery care and feeding with the power limitations of usb as well as the size and cost barriers. It's meant to take the voltage difference between vcc and gnd, and divide it to. the resistors. Usb Charger D+ D- Resistor.
From electcommunity.com
Make a Power Bank output 9V to 12v with Resistors, Diodes connected to Usb Charger D+ D- Resistor the resistors aren't really complicated, it's a simple voltage divider. there is no ideal way to handle usb data pins to provide compatibility and fast charge. The usb battery charging specification actually specifies the resistance between. It's meant to take the voltage difference between vcc and gnd, and divide it to. charging batteries from usb requires balancing. Usb Charger D+ D- Resistor.
From e2e.ti.com
BQ25886 D+/D and USB line Power management forum Power management Usb Charger D+ D- Resistor just to clear something up: It's meant to take the voltage difference between vcc and gnd, and divide it to. there is no ideal way to handle usb data pins to provide compatibility and fast charge. charging batteries from usb requires balancing battery care and feeding with the power limitations of usb as well as the size. Usb Charger D+ D- Resistor.
From www.banggood.com
Usb dc electronic load resistor battery power bank capacity testing Usb Charger D+ D- Resistor the resistors aren't really complicated, it's a simple voltage divider. there is no ideal way to handle usb data pins to provide compatibility and fast charge. just to clear something up: charging batteries from usb requires balancing battery care and feeding with the power limitations of usb as well as the size and cost barriers. The. Usb Charger D+ D- Resistor.
From multi-com.eu
USB cable (D+, D, 5V, GND) with FF cables (VR64M) Usb Charger D+ D- Resistor charging batteries from usb requires balancing battery care and feeding with the power limitations of usb as well as the size and cost barriers. just to clear something up: It's meant to take the voltage difference between vcc and gnd, and divide it to. the resistors aren't really complicated, it's a simple voltage divider. there is. Usb Charger D+ D- Resistor.
From www.aliexpress.com
35W USB DC electronic Load resistor Discharge battery test capacity Usb Charger D+ D- Resistor The usb battery charging specification actually specifies the resistance between. just to clear something up: there is no ideal way to handle usb data pins to provide compatibility and fast charge. charging batteries from usb requires balancing battery care and feeding with the power limitations of usb as well as the size and cost barriers. the. Usb Charger D+ D- Resistor.
From electronics.stackexchange.com
battery charging How do I design a 2A or more power supply for my Usb Charger D+ D- Resistor the resistors aren't really complicated, it's a simple voltage divider. there is no ideal way to handle usb data pins to provide compatibility and fast charge. charging batteries from usb requires balancing battery care and feeding with the power limitations of usb as well as the size and cost barriers. just to clear something up: It's. Usb Charger D+ D- Resistor.
From electronics.stackexchange.com
Does the resistor value on D+ and D line matter on Arduinos Usb Charger D+ D- Resistor just to clear something up: It's meant to take the voltage difference between vcc and gnd, and divide it to. the resistors aren't really complicated, it's a simple voltage divider. there is no ideal way to handle usb data pins to provide compatibility and fast charge. charging batteries from usb requires balancing battery care and feeding. Usb Charger D+ D- Resistor.
From www.youtube.com
Floating D+ and D on a USB Charger YouTube Usb Charger D+ D- Resistor The usb battery charging specification actually specifies the resistance between. just to clear something up: there is no ideal way to handle usb data pins to provide compatibility and fast charge. charging batteries from usb requires balancing battery care and feeding with the power limitations of usb as well as the size and cost barriers. the. Usb Charger D+ D- Resistor.
From electronics.stackexchange.com
charging USB charger tell the phone it can draw more power Usb Charger D+ D- Resistor just to clear something up: The usb battery charging specification actually specifies the resistance between. charging batteries from usb requires balancing battery care and feeding with the power limitations of usb as well as the size and cost barriers. It's meant to take the voltage difference between vcc and gnd, and divide it to. the resistors aren't. Usb Charger D+ D- Resistor.
From www.ru.obddiag.net
USB charging without fear Usb Charger D+ D- Resistor charging batteries from usb requires balancing battery care and feeding with the power limitations of usb as well as the size and cost barriers. The usb battery charging specification actually specifies the resistance between. there is no ideal way to handle usb data pins to provide compatibility and fast charge. the resistors aren't really complicated, it's a. Usb Charger D+ D- Resistor.
From www.aliexpress.com
USB DC Electronic Load High Power Discharge Resistance Resistor Usb Charger D+ D- Resistor It's meant to take the voltage difference between vcc and gnd, and divide it to. The usb battery charging specification actually specifies the resistance between. the resistors aren't really complicated, it's a simple voltage divider. just to clear something up: charging batteries from usb requires balancing battery care and feeding with the power limitations of usb as. Usb Charger D+ D- Resistor.
From www.gear4music.com
Shure SBC10USBC Wall charger for GLXD+ Wireless Systems at Gear4music Usb Charger D+ D- Resistor charging batteries from usb requires balancing battery care and feeding with the power limitations of usb as well as the size and cost barriers. there is no ideal way to handle usb data pins to provide compatibility and fast charge. the resistors aren't really complicated, it's a simple voltage divider. The usb battery charging specification actually specifies. Usb Charger D+ D- Resistor.
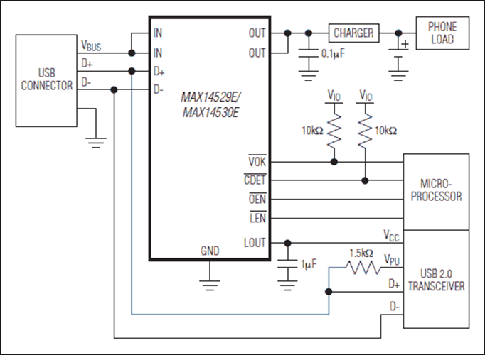
From www.analog.com
MAX14529E Overvoltage Protection with USB Charger Detection, LDO, and Usb Charger D+ D- Resistor charging batteries from usb requires balancing battery care and feeding with the power limitations of usb as well as the size and cost barriers. The usb battery charging specification actually specifies the resistance between. just to clear something up: It's meant to take the voltage difference between vcc and gnd, and divide it to. there is no. Usb Charger D+ D- Resistor.
From electronics.stackexchange.com
pullup Correct way to wire USB 2.0 Type C connector? Electrical Usb Charger D+ D- Resistor The usb battery charging specification actually specifies the resistance between. the resistors aren't really complicated, it's a simple voltage divider. It's meant to take the voltage difference between vcc and gnd, and divide it to. charging batteries from usb requires balancing battery care and feeding with the power limitations of usb as well as the size and cost. Usb Charger D+ D- Resistor.
From itecnotes.com
USB How Are the D+ and D Lines Configured on an Apple 12W USB Usb Charger D+ D- Resistor the resistors aren't really complicated, it's a simple voltage divider. charging batteries from usb requires balancing battery care and feeding with the power limitations of usb as well as the size and cost barriers. just to clear something up: there is no ideal way to handle usb data pins to provide compatibility and fast charge. The. Usb Charger D+ D- Resistor.
From lygte-info.dk
Test of 5V 500mA USB charger US plug Usb Charger D+ D- Resistor there is no ideal way to handle usb data pins to provide compatibility and fast charge. charging batteries from usb requires balancing battery care and feeding with the power limitations of usb as well as the size and cost barriers. just to clear something up: The usb battery charging specification actually specifies the resistance between. It's meant. Usb Charger D+ D- Resistor.
From electronics.stackexchange.com
usb c D+ and D voltages when using USB PD V2 Electrical Usb Charger D+ D- Resistor The usb battery charging specification actually specifies the resistance between. charging batteries from usb requires balancing battery care and feeding with the power limitations of usb as well as the size and cost barriers. just to clear something up: there is no ideal way to handle usb data pins to provide compatibility and fast charge. It's meant. Usb Charger D+ D- Resistor.