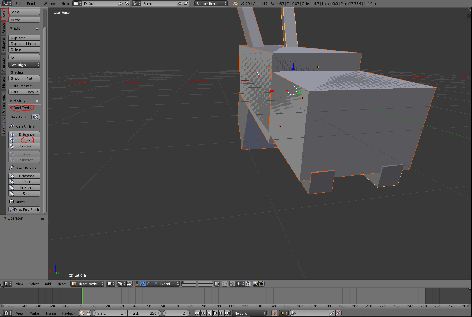
Blender One Object Multiple Meshes . In this video, i will show how we can combine multiple meshes into single object in blender 3.6 easily. Z indexing issues are possible with intersecting meshes, but i wouldn't expect it to be an issue unless using transparency. Now with a shift a > collection instance you can create an instance of the collection you've created. Model one tile, use the array modifier to create the hundreds of instances that make up a roof. The process for parenting multiple objects to an armature is the same as the process for parenting single objects to armatures, repeated. Then select all of your objects that you want in a single model and hit ctrl + j then click join selected meshes. This is much more efficient than modelling each. If you want these to be armature deformed, select all your mesh. Remove the objects you no longer want in your model, like the interior objects. Create a collection with your object (s) with m (before 2.8, ctrl g). There's a difference between multiple meshes and intersecting meshes.
from blenderartists.org
Create a collection with your object (s) with m (before 2.8, ctrl g). Z indexing issues are possible with intersecting meshes, but i wouldn't expect it to be an issue unless using transparency. Now with a shift a > collection instance you can create an instance of the collection you've created. Then select all of your objects that you want in a single model and hit ctrl + j then click join selected meshes. The process for parenting multiple objects to an armature is the same as the process for parenting single objects to armatures, repeated. There's a difference between multiple meshes and intersecting meshes. Model one tile, use the array modifier to create the hundreds of instances that make up a roof. This is much more efficient than modelling each. If you want these to be armature deformed, select all your mesh. In this video, i will show how we can combine multiple meshes into single object in blender 3.6 easily.
Multiple meshes in one object Basics & Interface Blender Artists
Blender One Object Multiple Meshes Remove the objects you no longer want in your model, like the interior objects. Remove the objects you no longer want in your model, like the interior objects. The process for parenting multiple objects to an armature is the same as the process for parenting single objects to armatures, repeated. Then select all of your objects that you want in a single model and hit ctrl + j then click join selected meshes. This is much more efficient than modelling each. Z indexing issues are possible with intersecting meshes, but i wouldn't expect it to be an issue unless using transparency. If you want these to be armature deformed, select all your mesh. In this video, i will show how we can combine multiple meshes into single object in blender 3.6 easily. Model one tile, use the array modifier to create the hundreds of instances that make up a roof. There's a difference between multiple meshes and intersecting meshes. Now with a shift a > collection instance you can create an instance of the collection you've created. Create a collection with your object (s) with m (before 2.8, ctrl g).
From www.youtube.com
SCULPT MULTIPLE OBJECTS Blender Today YouTube Blender One Object Multiple Meshes If you want these to be armature deformed, select all your mesh. Then select all of your objects that you want in a single model and hit ctrl + j then click join selected meshes. Create a collection with your object (s) with m (before 2.8, ctrl g). Model one tile, use the array modifier to create the hundreds of. Blender One Object Multiple Meshes.
From themotiontree.com
How To Merge Meshes In Blender The Motion Tree Blender One Object Multiple Meshes Model one tile, use the array modifier to create the hundreds of instances that make up a roof. Remove the objects you no longer want in your model, like the interior objects. Then select all of your objects that you want in a single model and hit ctrl + j then click join selected meshes. The process for parenting multiple. Blender One Object Multiple Meshes.
From blenderartists.org
Multiple meshes in one object Basics & Interface Blender Artists Blender One Object Multiple Meshes There's a difference between multiple meshes and intersecting meshes. Now with a shift a > collection instance you can create an instance of the collection you've created. Model one tile, use the array modifier to create the hundreds of instances that make up a roof. In this video, i will show how we can combine multiple meshes into single object. Blender One Object Multiple Meshes.
From blender.stackexchange.com
mesh A single object in Blender = multiple objects in Pepakura Blender One Object Multiple Meshes Create a collection with your object (s) with m (before 2.8, ctrl g). Now with a shift a > collection instance you can create an instance of the collection you've created. Then select all of your objects that you want in a single model and hit ctrl + j then click join selected meshes. Model one tile, use the array. Blender One Object Multiple Meshes.
From 3dmodels.org
How to Merge Objects in Blender Blog Blender One Object Multiple Meshes Now with a shift a > collection instance you can create an instance of the collection you've created. Model one tile, use the array modifier to create the hundreds of instances that make up a roof. Then select all of your objects that you want in a single model and hit ctrl + j then click join selected meshes. Z. Blender One Object Multiple Meshes.
From artisticrender.com
How to Combine and Separate Meshes in Blender A Complete Guide Blender One Object Multiple Meshes The process for parenting multiple objects to an armature is the same as the process for parenting single objects to armatures, repeated. In this video, i will show how we can combine multiple meshes into single object in blender 3.6 easily. If you want these to be armature deformed, select all your mesh. There's a difference between multiple meshes and. Blender One Object Multiple Meshes.
From www.youtube.com
Combine multiple meshes into one object Blender Beginners tutorial Blender One Object Multiple Meshes Model one tile, use the array modifier to create the hundreds of instances that make up a roof. There's a difference between multiple meshes and intersecting meshes. Create a collection with your object (s) with m (before 2.8, ctrl g). Then select all of your objects that you want in a single model and hit ctrl + j then click. Blender One Object Multiple Meshes.
From blenderartists.org
Combining (joining) Multiple Meshes at the same time Modeling Blender One Object Multiple Meshes The process for parenting multiple objects to an armature is the same as the process for parenting single objects to armatures, repeated. Z indexing issues are possible with intersecting meshes, but i wouldn't expect it to be an issue unless using transparency. Then select all of your objects that you want in a single model and hit ctrl + j. Blender One Object Multiple Meshes.
From cgian.com
How to select multiple objects in Blender Blender One Object Multiple Meshes Z indexing issues are possible with intersecting meshes, but i wouldn't expect it to be an issue unless using transparency. There's a difference between multiple meshes and intersecting meshes. This is much more efficient than modelling each. Model one tile, use the array modifier to create the hundreds of instances that make up a roof. In this video, i will. Blender One Object Multiple Meshes.
From blenderartists.org
Multiple meshes in one object Basics & Interface Blender Artists Blender One Object Multiple Meshes Create a collection with your object (s) with m (before 2.8, ctrl g). Then select all of your objects that you want in a single model and hit ctrl + j then click join selected meshes. Now with a shift a > collection instance you can create an instance of the collection you've created. Model one tile, use the array. Blender One Object Multiple Meshes.
From www.reddit.com
One object from multiple meshes for texturing and export. r/blender Blender One Object Multiple Meshes This is much more efficient than modelling each. There's a difference between multiple meshes and intersecting meshes. Now with a shift a > collection instance you can create an instance of the collection you've created. The process for parenting multiple objects to an armature is the same as the process for parenting single objects to armatures, repeated. If you want. Blender One Object Multiple Meshes.
From blender.stackexchange.com
modeling How to create multiples meshes (with naming) along a spline Blender One Object Multiple Meshes There's a difference between multiple meshes and intersecting meshes. Z indexing issues are possible with intersecting meshes, but i wouldn't expect it to be an issue unless using transparency. Now with a shift a > collection instance you can create an instance of the collection you've created. In this video, i will show how we can combine multiple meshes into. Blender One Object Multiple Meshes.
From blenderartists.org
Multiple meshes in one object Basics & Interface Blender Artists Blender One Object Multiple Meshes This is much more efficient than modelling each. Now with a shift a > collection instance you can create an instance of the collection you've created. Model one tile, use the array modifier to create the hundreds of instances that make up a roof. Remove the objects you no longer want in your model, like the interior objects. There's a. Blender One Object Multiple Meshes.
From www.youtube.com
How to bake multiple objects to one texture atlas in Blender with Blender One Object Multiple Meshes There's a difference between multiple meshes and intersecting meshes. Z indexing issues are possible with intersecting meshes, but i wouldn't expect it to be an issue unless using transparency. In this video, i will show how we can combine multiple meshes into single object in blender 3.6 easily. The process for parenting multiple objects to an armature is the same. Blender One Object Multiple Meshes.
From blender.stackexchange.com
materials Anisotropic BSDF on multiple meshes Blender Stack Exchange Blender One Object Multiple Meshes This is much more efficient than modelling each. In this video, i will show how we can combine multiple meshes into single object in blender 3.6 easily. Model one tile, use the array modifier to create the hundreds of instances that make up a roof. If you want these to be armature deformed, select all your mesh. Now with a. Blender One Object Multiple Meshes.
From docs.blender.org
Primitives — Blender Manual Blender One Object Multiple Meshes In this video, i will show how we can combine multiple meshes into single object in blender 3.6 easily. Model one tile, use the array modifier to create the hundreds of instances that make up a roof. Now with a shift a > collection instance you can create an instance of the collection you've created. This is much more efficient. Blender One Object Multiple Meshes.
From blender.stackexchange.com
modeling Merge multiple meshes into one single mesh? Blender Stack Blender One Object Multiple Meshes Z indexing issues are possible with intersecting meshes, but i wouldn't expect it to be an issue unless using transparency. There's a difference between multiple meshes and intersecting meshes. Then select all of your objects that you want in a single model and hit ctrl + j then click join selected meshes. In this video, i will show how we. Blender One Object Multiple Meshes.
From blenderartists.org
Multiple meshes in one object Basics & Interface Blender Artists Blender One Object Multiple Meshes If you want these to be armature deformed, select all your mesh. Remove the objects you no longer want in your model, like the interior objects. Create a collection with your object (s) with m (before 2.8, ctrl g). Model one tile, use the array modifier to create the hundreds of instances that make up a roof. The process for. Blender One Object Multiple Meshes.
From blenderartists.org
Multiple meshes in one object Basics & Interface Blender Artists Blender One Object Multiple Meshes Z indexing issues are possible with intersecting meshes, but i wouldn't expect it to be an issue unless using transparency. There's a difference between multiple meshes and intersecting meshes. This is much more efficient than modelling each. Now with a shift a > collection instance you can create an instance of the collection you've created. Remove the objects you no. Blender One Object Multiple Meshes.
From www.youtube.com
Blender 3D Tip 02 Apply Material To Multiple Objects At Same Time Blender One Object Multiple Meshes In this video, i will show how we can combine multiple meshes into single object in blender 3.6 easily. Remove the objects you no longer want in your model, like the interior objects. If you want these to be armature deformed, select all your mesh. Model one tile, use the array modifier to create the hundreds of instances that make. Blender One Object Multiple Meshes.
From blenderartists.org
how to combine multiple textures from one object to one texture Blender One Object Multiple Meshes The process for parenting multiple objects to an armature is the same as the process for parenting single objects to armatures, repeated. If you want these to be armature deformed, select all your mesh. Create a collection with your object (s) with m (before 2.8, ctrl g). This is much more efficient than modelling each. Now with a shift a. Blender One Object Multiple Meshes.
From blender.stackexchange.com
mesh Blender is saving a single object into multiple meshes Blender Blender One Object Multiple Meshes Create a collection with your object (s) with m (before 2.8, ctrl g). Model one tile, use the array modifier to create the hundreds of instances that make up a roof. Now with a shift a > collection instance you can create an instance of the collection you've created. If you want these to be armature deformed, select all your. Blender One Object Multiple Meshes.
From blenderartists.org
One Material, Multiple Meshes, Different Colors? Materials and Blender One Object Multiple Meshes Create a collection with your object (s) with m (before 2.8, ctrl g). If you want these to be armature deformed, select all your mesh. Now with a shift a > collection instance you can create an instance of the collection you've created. There's a difference between multiple meshes and intersecting meshes. Z indexing issues are possible with intersecting meshes,. Blender One Object Multiple Meshes.
From blenderartists.org
Multiple meshes in one object Basics & Interface Blender Artists Blender One Object Multiple Meshes Model one tile, use the array modifier to create the hundreds of instances that make up a roof. Now with a shift a > collection instance you can create an instance of the collection you've created. Then select all of your objects that you want in a single model and hit ctrl + j then click join selected meshes. In. Blender One Object Multiple Meshes.
From blender.stackexchange.com
texture painting Grouping Meshes & adding materials to multiple Blender One Object Multiple Meshes Create a collection with your object (s) with m (before 2.8, ctrl g). Now with a shift a > collection instance you can create an instance of the collection you've created. Z indexing issues are possible with intersecting meshes, but i wouldn't expect it to be an issue unless using transparency. Model one tile, use the array modifier to create. Blender One Object Multiple Meshes.
From blenderartists.org
Rotate multiple meshes relative to the active one in the local Blender One Object Multiple Meshes Model one tile, use the array modifier to create the hundreds of instances that make up a roof. Then select all of your objects that you want in a single model and hit ctrl + j then click join selected meshes. Remove the objects you no longer want in your model, like the interior objects. There's a difference between multiple. Blender One Object Multiple Meshes.
From www.youtube.com
Blender Tutorial Quickly Merge Multiple Vertices (2.72b) YouTube Blender One Object Multiple Meshes This is much more efficient than modelling each. If you want these to be armature deformed, select all your mesh. Z indexing issues are possible with intersecting meshes, but i wouldn't expect it to be an issue unless using transparency. In this video, i will show how we can combine multiple meshes into single object in blender 3.6 easily. Remove. Blender One Object Multiple Meshes.
From www.youtube.com
Array Multiple Objects with One Modifier Blender 2.9 Tutorial YouTube Blender One Object Multiple Meshes This is much more efficient than modelling each. Model one tile, use the array modifier to create the hundreds of instances that make up a roof. Create a collection with your object (s) with m (before 2.8, ctrl g). There's a difference between multiple meshes and intersecting meshes. The process for parenting multiple objects to an armature is the same. Blender One Object Multiple Meshes.
From www.youtube.com
Random Textures On One Material Over Multiple Meshes In Blender 2 8 Blender One Object Multiple Meshes Model one tile, use the array modifier to create the hundreds of instances that make up a roof. In this video, i will show how we can combine multiple meshes into single object in blender 3.6 easily. Create a collection with your object (s) with m (before 2.8, ctrl g). If you want these to be armature deformed, select all. Blender One Object Multiple Meshes.
From blender.stackexchange.com
modeling Join overlapping objects/meshes into one surface in Blender Blender One Object Multiple Meshes Z indexing issues are possible with intersecting meshes, but i wouldn't expect it to be an issue unless using transparency. Remove the objects you no longer want in your model, like the interior objects. Create a collection with your object (s) with m (before 2.8, ctrl g). Model one tile, use the array modifier to create the hundreds of instances. Blender One Object Multiple Meshes.
From loecqpuqr.blob.core.windows.net
Blender Multiple Materials On One Mesh at Maureen Wieland blog Blender One Object Multiple Meshes Then select all of your objects that you want in a single model and hit ctrl + j then click join selected meshes. Model one tile, use the array modifier to create the hundreds of instances that make up a roof. If you want these to be armature deformed, select all your mesh. Remove the objects you no longer want. Blender One Object Multiple Meshes.
From typerus.ru
Blender one material multiple objects Blender One Object Multiple Meshes In this video, i will show how we can combine multiple meshes into single object in blender 3.6 easily. There's a difference between multiple meshes and intersecting meshes. Now with a shift a > collection instance you can create an instance of the collection you've created. Remove the objects you no longer want in your model, like the interior objects.. Blender One Object Multiple Meshes.
From blenderartists.org
One or multiple meshes? Basics & Interface Blender Artists Community Blender One Object Multiple Meshes The process for parenting multiple objects to an armature is the same as the process for parenting single objects to armatures, repeated. Create a collection with your object (s) with m (before 2.8, ctrl g). Now with a shift a > collection instance you can create an instance of the collection you've created. Then select all of your objects that. Blender One Object Multiple Meshes.
From blender.stackexchange.com
mesh resize/edit multiple meshes relative to their orientation Blender One Object Multiple Meshes Z indexing issues are possible with intersecting meshes, but i wouldn't expect it to be an issue unless using transparency. Model one tile, use the array modifier to create the hundreds of instances that make up a roof. Then select all of your objects that you want in a single model and hit ctrl + j then click join selected. Blender One Object Multiple Meshes.
From blenderartists.org
Multiple meshes in one object Basics & Interface Blender Artists Blender One Object Multiple Meshes Then select all of your objects that you want in a single model and hit ctrl + j then click join selected meshes. Create a collection with your object (s) with m (before 2.8, ctrl g). There's a difference between multiple meshes and intersecting meshes. Z indexing issues are possible with intersecting meshes, but i wouldn't expect it to be. Blender One Object Multiple Meshes.