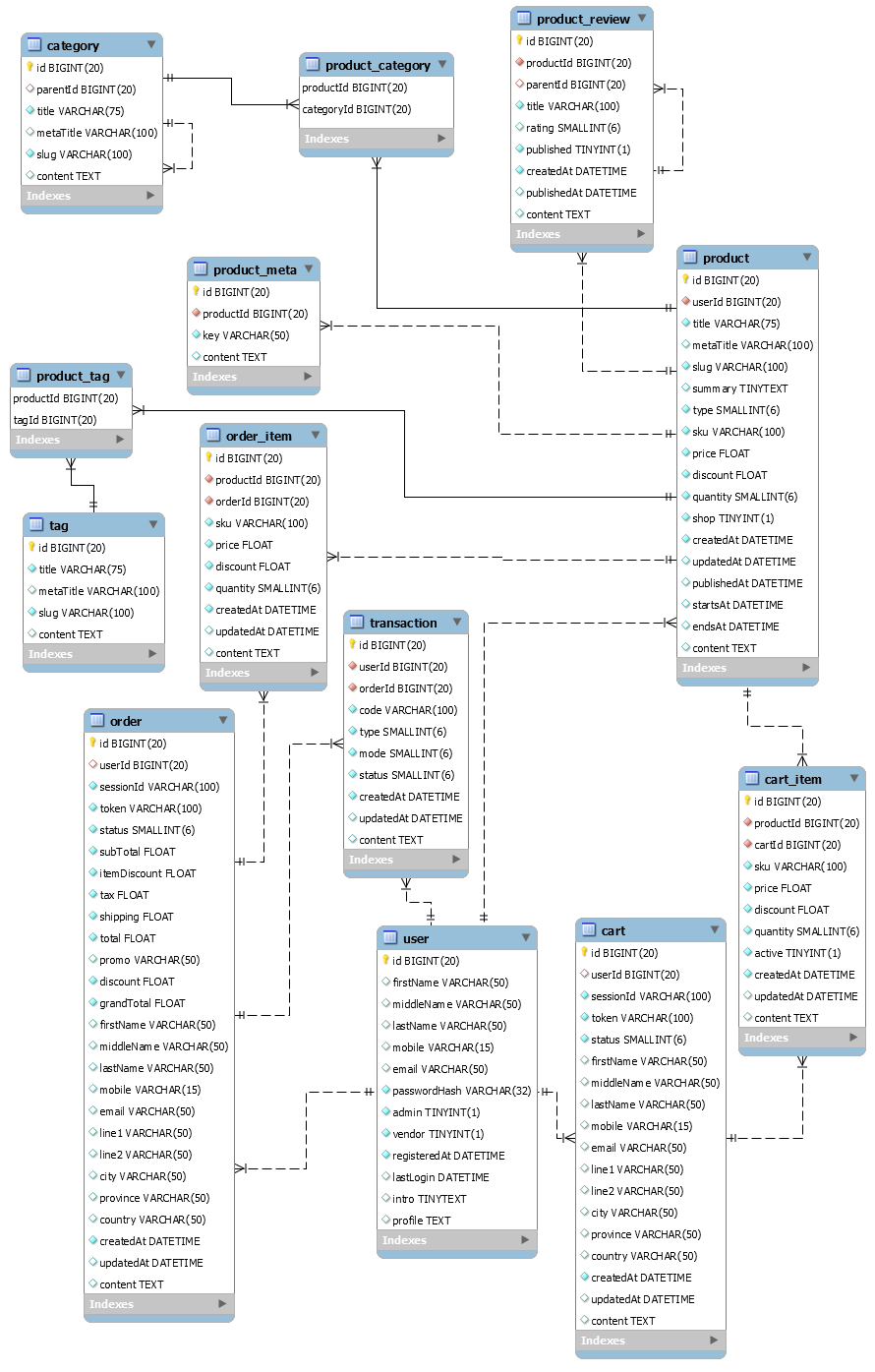
Shopping Cart Data Structure . A shopping cart database plays a pivotal role in facilitating online shopping experiences by storing and managing crucial information related to. When designing a shopping cart database, it can be divided into three main components for better categorization and. This would be a very standard idea of a shopping cart which would contain the following: Project structure of the api. When designing a shopping cart database, it can be divided into three main components for better categorization and understanding of the underlying data. It covers a conceptual data model, application workflow, logical data model, physical data model,. Dto — contains the data transfer objects (dto). This example demonstrates how to create a data model for online shopping carts. Basic meta data about the cart such as subtotal.
from www.slideteam.net
A shopping cart database plays a pivotal role in facilitating online shopping experiences by storing and managing crucial information related to. This would be a very standard idea of a shopping cart which would contain the following: When designing a shopping cart database, it can be divided into three main components for better categorization and. It covers a conceptual data model, application workflow, logical data model, physical data model,. When designing a shopping cart database, it can be divided into three main components for better categorization and understanding of the underlying data. This example demonstrates how to create a data model for online shopping carts. Dto — contains the data transfer objects (dto). Project structure of the api. Basic meta data about the cart such as subtotal.
Shopping Cart Database Design In Powerpoint And Google Slides Cpb
Shopping Cart Data Structure It covers a conceptual data model, application workflow, logical data model, physical data model,. This example demonstrates how to create a data model for online shopping carts. When designing a shopping cart database, it can be divided into three main components for better categorization and understanding of the underlying data. This would be a very standard idea of a shopping cart which would contain the following: Dto — contains the data transfer objects (dto). Basic meta data about the cart such as subtotal. When designing a shopping cart database, it can be divided into three main components for better categorization and. Project structure of the api. A shopping cart database plays a pivotal role in facilitating online shopping experiences by storing and managing crucial information related to. It covers a conceptual data model, application workflow, logical data model, physical data model,.
From fabric.inc
How Do You Design a Shopping Cart Database for Shopping Cart Data Structure When designing a shopping cart database, it can be divided into three main components for better categorization and. Basic meta data about the cart such as subtotal. Dto — contains the data transfer objects (dto). It covers a conceptual data model, application workflow, logical data model, physical data model,. This would be a very standard idea of a shopping cart. Shopping Cart Data Structure.
From itsourcecode.com
DFD of Online Shopping Cart Data Flow Diagram Shopping Cart Data Structure When designing a shopping cart database, it can be divided into three main components for better categorization and. Project structure of the api. Basic meta data about the cart such as subtotal. Dto — contains the data transfer objects (dto). When designing a shopping cart database, it can be divided into three main components for better categorization and understanding of. Shopping Cart Data Structure.
From www.slideteam.net
Shopping Cart Database Design In Powerpoint And Google Slides Cpb Shopping Cart Data Structure It covers a conceptual data model, application workflow, logical data model, physical data model,. A shopping cart database plays a pivotal role in facilitating online shopping experiences by storing and managing crucial information related to. This example demonstrates how to create a data model for online shopping carts. When designing a shopping cart database, it can be divided into three. Shopping Cart Data Structure.
From unnernewsruo.blogspot.com
Shopping Cart Database Design unnerNewsRuo Shopping Cart Data Structure A shopping cart database plays a pivotal role in facilitating online shopping experiences by storing and managing crucial information related to. When designing a shopping cart database, it can be divided into three main components for better categorization and. When designing a shopping cart database, it can be divided into three main components for better categorization and understanding of the. Shopping Cart Data Structure.
From unnernewsruo.blogspot.com
Shopping Cart Database Design unnerNewsRuo Shopping Cart Data Structure Dto — contains the data transfer objects (dto). This would be a very standard idea of a shopping cart which would contain the following: Project structure of the api. When designing a shopping cart database, it can be divided into three main components for better categorization and. Basic meta data about the cart such as subtotal. This example demonstrates how. Shopping Cart Data Structure.
From www.edrawmax.com
Data Flow Diagram for Online Shopping EdrawMax Template Shopping Cart Data Structure It covers a conceptual data model, application workflow, logical data model, physical data model,. Project structure of the api. When designing a shopping cart database, it can be divided into three main components for better categorization and. This would be a very standard idea of a shopping cart which would contain the following: This example demonstrates how to create a. Shopping Cart Data Structure.
From mysql.tutorials24x7.com
Guide To Design Database For Shopping Cart In MySQL Tutorials24x7 Shopping Cart Data Structure Basic meta data about the cart such as subtotal. A shopping cart database plays a pivotal role in facilitating online shopping experiences by storing and managing crucial information related to. When designing a shopping cart database, it can be divided into three main components for better categorization and understanding of the underlying data. When designing a shopping cart database, it. Shopping Cart Data Structure.
From itsourcecode.com
DFD of Online Shopping Cart Data Flow Diagram Shopping Cart Data Structure This would be a very standard idea of a shopping cart which would contain the following: Project structure of the api. It covers a conceptual data model, application workflow, logical data model, physical data model,. This example demonstrates how to create a data model for online shopping carts. When designing a shopping cart database, it can be divided into three. Shopping Cart Data Structure.
From cs50.stackexchange.com
How does the database ER diagram look like in Pset7 (Fiftyville Shopping Cart Data Structure When designing a shopping cart database, it can be divided into three main components for better categorization and understanding of the underlying data. Project structure of the api. This example demonstrates how to create a data model for online shopping carts. Dto — contains the data transfer objects (dto). This would be a very standard idea of a shopping cart. Shopping Cart Data Structure.
From www.reindex.io
Build a GraphQL shopping cart API with Reindex Reindex Shopping Cart Data Structure Dto — contains the data transfer objects (dto). When designing a shopping cart database, it can be divided into three main components for better categorization and. It covers a conceptual data model, application workflow, logical data model, physical data model,. This example demonstrates how to create a data model for online shopping carts. Basic meta data about the cart such. Shopping Cart Data Structure.
From www.datastax.com
Shopping Cart Data Modeling Example DataStax Shopping Cart Data Structure Basic meta data about the cart such as subtotal. Project structure of the api. When designing a shopping cart database, it can be divided into three main components for better categorization and. It covers a conceptual data model, application workflow, logical data model, physical data model,. When designing a shopping cart database, it can be divided into three main components. Shopping Cart Data Structure.
From www.tanyatanya.site
Online Shopping Cart Database Design Tanya Tanya Shopping Cart Data Structure When designing a shopping cart database, it can be divided into three main components for better categorization and understanding of the underlying data. It covers a conceptual data model, application workflow, logical data model, physical data model,. Project structure of the api. This example demonstrates how to create a data model for online shopping carts. When designing a shopping cart. Shopping Cart Data Structure.
From laraveldaily.com
Laravel Products, Options, Attributes Database Structure Example Shopping Cart Data Structure It covers a conceptual data model, application workflow, logical data model, physical data model,. Project structure of the api. Basic meta data about the cart such as subtotal. This example demonstrates how to create a data model for online shopping carts. A shopping cart database plays a pivotal role in facilitating online shopping experiences by storing and managing crucial information. Shopping Cart Data Structure.
From www.invertedsoftware.com
Inverted Software Custom And Desktop Applications Shopping Cart Shopping Cart Data Structure Basic meta data about the cart such as subtotal. A shopping cart database plays a pivotal role in facilitating online shopping experiences by storing and managing crucial information related to. Dto — contains the data transfer objects (dto). Project structure of the api. When designing a shopping cart database, it can be divided into three main components for better categorization. Shopping Cart Data Structure.
From unnernewsruo.blogspot.com
Shopping Cart Database Design unnerNewsRuo Shopping Cart Data Structure When designing a shopping cart database, it can be divided into three main components for better categorization and. Basic meta data about the cart such as subtotal. A shopping cart database plays a pivotal role in facilitating online shopping experiences by storing and managing crucial information related to. This would be a very standard idea of a shopping cart which. Shopping Cart Data Structure.
From api2cart.com
ERP Software Integration with OpenCart API2Cart Unified Shopping Shopping Cart Data Structure When designing a shopping cart database, it can be divided into three main components for better categorization and. Basic meta data about the cart such as subtotal. When designing a shopping cart database, it can be divided into three main components for better categorization and understanding of the underlying data. Project structure of the api. It covers a conceptual data. Shopping Cart Data Structure.
From unnernewsruo.blogspot.com
Shopping Cart Database Design unnerNewsRuo Shopping Cart Data Structure This would be a very standard idea of a shopping cart which would contain the following: It covers a conceptual data model, application workflow, logical data model, physical data model,. Dto — contains the data transfer objects (dto). A shopping cart database plays a pivotal role in facilitating online shopping experiences by storing and managing crucial information related to. When. Shopping Cart Data Structure.
From veraround.weebly.com
Online shopping management system project in java veraround Shopping Cart Data Structure A shopping cart database plays a pivotal role in facilitating online shopping experiences by storing and managing crucial information related to. Basic meta data about the cart such as subtotal. It covers a conceptual data model, application workflow, logical data model, physical data model,. This would be a very standard idea of a shopping cart which would contain the following:. Shopping Cart Data Structure.
From code.huypv.net
Love Coding PHP MySQL Shopping Cart Tutorial Shopping Cart Data Structure When designing a shopping cart database, it can be divided into three main components for better categorization and. A shopping cart database plays a pivotal role in facilitating online shopping experiences by storing and managing crucial information related to. This example demonstrates how to create a data model for online shopping carts. Project structure of the api. Basic meta data. Shopping Cart Data Structure.
From unnernewsruo.blogspot.com
Shopping Cart Database Design unnerNewsRuo Shopping Cart Data Structure It covers a conceptual data model, application workflow, logical data model, physical data model,. Dto — contains the data transfer objects (dto). A shopping cart database plays a pivotal role in facilitating online shopping experiences by storing and managing crucial information related to. This example demonstrates how to create a data model for online shopping carts. This would be a. Shopping Cart Data Structure.
From unnernewsruo.blogspot.com
Shopping Cart Database Design unnerNewsRuo Shopping Cart Data Structure Basic meta data about the cart such as subtotal. When designing a shopping cart database, it can be divided into three main components for better categorization and. When designing a shopping cart database, it can be divided into three main components for better categorization and understanding of the underlying data. This example demonstrates how to create a data model for. Shopping Cart Data Structure.
From kuaforasistani.com
What’s an Example of Good Database Design? (2022) Shopping Cart Data Structure It covers a conceptual data model, application workflow, logical data model, physical data model,. A shopping cart database plays a pivotal role in facilitating online shopping experiences by storing and managing crucial information related to. When designing a shopping cart database, it can be divided into three main components for better categorization and. This example demonstrates how to create a. Shopping Cart Data Structure.
From itsourcecode.com
Shopping Cart Data Flow Diagram (DFD) Shopping Cart Data Structure A shopping cart database plays a pivotal role in facilitating online shopping experiences by storing and managing crucial information related to. This example demonstrates how to create a data model for online shopping carts. Dto — contains the data transfer objects (dto). This would be a very standard idea of a shopping cart which would contain the following: When designing. Shopping Cart Data Structure.
From www.softslate.com
SoftSlate Commerce Java Shopping Cart Database Structure Shopping Cart Data Structure A shopping cart database plays a pivotal role in facilitating online shopping experiences by storing and managing crucial information related to. Project structure of the api. This example demonstrates how to create a data model for online shopping carts. This would be a very standard idea of a shopping cart which would contain the following: It covers a conceptual data. Shopping Cart Data Structure.
From www.pinterest.es
UML Class Diagram Example for Online Shopping Domain Shopping Cart Data Structure A shopping cart database plays a pivotal role in facilitating online shopping experiences by storing and managing crucial information related to. Project structure of the api. This example demonstrates how to create a data model for online shopping carts. Dto — contains the data transfer objects (dto). This would be a very standard idea of a shopping cart which would. Shopping Cart Data Structure.
From dba.stackexchange.com
mysql SQL shopping cart design for a marketplace Database Shopping Cart Data Structure When designing a shopping cart database, it can be divided into three main components for better categorization and understanding of the underlying data. Dto — contains the data transfer objects (dto). It covers a conceptual data model, application workflow, logical data model, physical data model,. This example demonstrates how to create a data model for online shopping carts. Basic meta. Shopping Cart Data Structure.
From itsourcecode.com
Shopping Cart ER Diagram Entity Relationship Diagram Shopping Cart Data Structure Dto — contains the data transfer objects (dto). Basic meta data about the cart such as subtotal. This would be a very standard idea of a shopping cart which would contain the following: When designing a shopping cart database, it can be divided into three main components for better categorization and. Project structure of the api. When designing a shopping. Shopping Cart Data Structure.
From www.freeprojectz.com
Shopping Cart System Dataflow Diagram (DFD) FreeProjectz Shopping Cart Data Structure Project structure of the api. A shopping cart database plays a pivotal role in facilitating online shopping experiences by storing and managing crucial information related to. Basic meta data about the cart such as subtotal. This would be a very standard idea of a shopping cart which would contain the following: When designing a shopping cart database, it can be. Shopping Cart Data Structure.
From blog.saleslayer.com
Cómo crear y optimizar una base de datos de productos de una tienda Shopping Cart Data Structure Project structure of the api. Dto — contains the data transfer objects (dto). It covers a conceptual data model, application workflow, logical data model, physical data model,. This example demonstrates how to create a data model for online shopping carts. Basic meta data about the cart such as subtotal. When designing a shopping cart database, it can be divided into. Shopping Cart Data Structure.
From hackernoon.com
Building a MongoDB NoSQL Data Model HackerNoon Shopping Cart Data Structure When designing a shopping cart database, it can be divided into three main components for better categorization and. Project structure of the api. This example demonstrates how to create a data model for online shopping carts. Dto — contains the data transfer objects (dto). When designing a shopping cart database, it can be divided into three main components for better. Shopping Cart Data Structure.
From www.freecodecamp.org
How to Build a Shopping Cart with React and TypeScript Shopping Cart Data Structure It covers a conceptual data model, application workflow, logical data model, physical data model,. Project structure of the api. This example demonstrates how to create a data model for online shopping carts. A shopping cart database plays a pivotal role in facilitating online shopping experiences by storing and managing crucial information related to. When designing a shopping cart database, it. Shopping Cart Data Structure.
From www.vrogue.co
What Is Schema In Database Types Of Database Schema A vrogue.co Shopping Cart Data Structure It covers a conceptual data model, application workflow, logical data model, physical data model,. A shopping cart database plays a pivotal role in facilitating online shopping experiences by storing and managing crucial information related to. When designing a shopping cart database, it can be divided into three main components for better categorization and understanding of the underlying data. This example. Shopping Cart Data Structure.
From hevodata.com
Database Schema Design A Comprehensive Guide Shopping Cart Data Structure This would be a very standard idea of a shopping cart which would contain the following: Basic meta data about the cart such as subtotal. When designing a shopping cart database, it can be divided into three main components for better categorization and understanding of the underlying data. A shopping cart database plays a pivotal role in facilitating online shopping. Shopping Cart Data Structure.
From mungfali.com
ER Diagram For Online Grocery Shopping Shopping Cart Data Structure This example demonstrates how to create a data model for online shopping carts. It covers a conceptual data model, application workflow, logical data model, physical data model,. Dto — contains the data transfer objects (dto). Project structure of the api. When designing a shopping cart database, it can be divided into three main components for better categorization and understanding of. Shopping Cart Data Structure.
From fabric.inc
How Do You Design a Shopping Cart Database for Shopping Cart Data Structure This example demonstrates how to create a data model for online shopping carts. Dto — contains the data transfer objects (dto). It covers a conceptual data model, application workflow, logical data model, physical data model,. Basic meta data about the cart such as subtotal. Project structure of the api. When designing a shopping cart database, it can be divided into. Shopping Cart Data Structure.