Calibration_Data_Loader . Using the calibration data loader, you can implement calibration management when you have calibration data in a legacy system, which. Using the calibration data loader, you can implement calibration management when you have calibration data in a legacy system, which. The example data_loader.py file used the fake data. Contribute to half111/calibration_cds development by creating an account on github. This topic covers display color calibration using a new gpu display color transform pipeline that's supported by windows 10, version 2004 (20h1). Calibrate the model with the calibration dataset. To import data using the calibration data loader, ge digital apm provides the data loader workbook (calibration_dataloader.xlsx) that supports baseline calibration. I want to know how to write the file to send image files data to polygraphy to calibrate the. For batch_idx, (data, target) in. Feed the model with successive batches of data from the dataset. Setup calibration data loader # an example of creating a calibration data loader looks like the following:
from blog.skyvia.com
This topic covers display color calibration using a new gpu display color transform pipeline that's supported by windows 10, version 2004 (20h1). Calibrate the model with the calibration dataset. Setup calibration data loader # an example of creating a calibration data loader looks like the following: To import data using the calibration data loader, ge digital apm provides the data loader workbook (calibration_dataloader.xlsx) that supports baseline calibration. Using the calibration data loader, you can implement calibration management when you have calibration data in a legacy system, which. Using the calibration data loader, you can implement calibration management when you have calibration data in a legacy system, which. Contribute to half111/calibration_cds development by creating an account on github. Feed the model with successive batches of data from the dataset. I want to know how to write the file to send image files data to polygraphy to calibrate the. The example data_loader.py file used the fake data.
7 Best Data Loaders for Salesforce [2024]
Calibration_Data_Loader Using the calibration data loader, you can implement calibration management when you have calibration data in a legacy system, which. Using the calibration data loader, you can implement calibration management when you have calibration data in a legacy system, which. For batch_idx, (data, target) in. Contribute to half111/calibration_cds development by creating an account on github. To import data using the calibration data loader, ge digital apm provides the data loader workbook (calibration_dataloader.xlsx) that supports baseline calibration. Using the calibration data loader, you can implement calibration management when you have calibration data in a legacy system, which. This topic covers display color calibration using a new gpu display color transform pipeline that's supported by windows 10, version 2004 (20h1). Setup calibration data loader # an example of creating a calibration data loader looks like the following: I want to know how to write the file to send image files data to polygraphy to calibrate the. Calibrate the model with the calibration dataset. Feed the model with successive batches of data from the dataset. The example data_loader.py file used the fake data.
From www.ultratorq.com
Manual Loader Calibration and Test Equipment Ultra Torq Calibration_Data_Loader This topic covers display color calibration using a new gpu display color transform pipeline that's supported by windows 10, version 2004 (20h1). Feed the model with successive batches of data from the dataset. Setup calibration data loader # an example of creating a calibration data loader looks like the following: Using the calibration data loader, you can implement calibration management. Calibration_Data_Loader.
From www.mytutorialrack.com
The Ultimate Guide to Install Data Loader in Salesforce Calibration_Data_Loader The example data_loader.py file used the fake data. Using the calibration data loader, you can implement calibration management when you have calibration data in a legacy system, which. Setup calibration data loader # an example of creating a calibration data loader looks like the following: Contribute to half111/calibration_cds development by creating an account on github. To import data using the. Calibration_Data_Loader.
From mindmajix.com
Salesforce Data Loader Tutorial A Definitive Guide To Learn Calibration_Data_Loader Calibrate the model with the calibration dataset. Using the calibration data loader, you can implement calibration management when you have calibration data in a legacy system, which. For batch_idx, (data, target) in. To import data using the calibration data loader, ge digital apm provides the data loader workbook (calibration_dataloader.xlsx) that supports baseline calibration. Using the calibration data loader, you can. Calibration_Data_Loader.
From sptechusa.com
Salesforce Data Loader A Complete Guide in 2021 SP Tech Calibration_Data_Loader To import data using the calibration data loader, ge digital apm provides the data loader workbook (calibration_dataloader.xlsx) that supports baseline calibration. Using the calibration data loader, you can implement calibration management when you have calibration data in a legacy system, which. Setup calibration data loader # an example of creating a calibration data loader looks like the following: The example. Calibration_Data_Loader.
From opensource.expediagroup.com
Data Loader Instrumentations GraphQL Kotlin Calibration_Data_Loader The example data_loader.py file used the fake data. Setup calibration data loader # an example of creating a calibration data loader looks like the following: This topic covers display color calibration using a new gpu display color transform pipeline that's supported by windows 10, version 2004 (20h1). Using the calibration data loader, you can implement calibration management when you have. Calibration_Data_Loader.
From www.surkontools.com
Norbar TWL1500 Mechanical Torque Wrench Calibration Loader Torque Calibration_Data_Loader Using the calibration data loader, you can implement calibration management when you have calibration data in a legacy system, which. Calibrate the model with the calibration dataset. Feed the model with successive batches of data from the dataset. To import data using the calibration data loader, ge digital apm provides the data loader workbook (calibration_dataloader.xlsx) that supports baseline calibration. The. Calibration_Data_Loader.
From www.youtube.com
How To Use The Data Loader In Salesforce (StepByStep Guide To Insert Calibration_Data_Loader To import data using the calibration data loader, ge digital apm provides the data loader workbook (calibration_dataloader.xlsx) that supports baseline calibration. Setup calibration data loader # an example of creating a calibration data loader looks like the following: Contribute to half111/calibration_cds development by creating an account on github. This topic covers display color calibration using a new gpu display color. Calibration_Data_Loader.
From www.dataacquisitionsystems.com
Measurement Computing™ Corporation Data Acquisition System Calibration_Data_Loader Setup calibration data loader # an example of creating a calibration data loader looks like the following: Using the calibration data loader, you can implement calibration management when you have calibration data in a legacy system, which. This topic covers display color calibration using a new gpu display color transform pipeline that's supported by windows 10, version 2004 (20h1). Calibrate. Calibration_Data_Loader.
From aircrafttoolhire.com
Data Loader 9640400025 Aircraft Tool Hire Ltd Calibration_Data_Loader For batch_idx, (data, target) in. Calibrate the model with the calibration dataset. Using the calibration data loader, you can implement calibration management when you have calibration data in a legacy system, which. Setup calibration data loader # an example of creating a calibration data loader looks like the following: Feed the model with successive batches of data from the dataset.. Calibration_Data_Loader.
From www.mytutorialrack.com
The Ultimate Guide to Install Data Loader in Salesforce Calibration_Data_Loader The example data_loader.py file used the fake data. For batch_idx, (data, target) in. This topic covers display color calibration using a new gpu display color transform pipeline that's supported by windows 10, version 2004 (20h1). Calibrate the model with the calibration dataset. Setup calibration data loader # an example of creating a calibration data loader looks like the following: To. Calibration_Data_Loader.
From dir.indiamart.com
Data Logger Calibration Service in India Calibration_Data_Loader To import data using the calibration data loader, ge digital apm provides the data loader workbook (calibration_dataloader.xlsx) that supports baseline calibration. Feed the model with successive batches of data from the dataset. Using the calibration data loader, you can implement calibration management when you have calibration data in a legacy system, which. Setup calibration data loader # an example of. Calibration_Data_Loader.
From salesforceemily.com
How to Set up the Data Loader on an M1 Mac Salesforce Emily Calibration_Data_Loader I want to know how to write the file to send image files data to polygraphy to calibrate the. Using the calibration data loader, you can implement calibration management when you have calibration data in a legacy system, which. This topic covers display color calibration using a new gpu display color transform pipeline that's supported by windows 10, version 2004. Calibration_Data_Loader.
From enterlogix.com
How to Use Salesforce Data Loader Microsoft and Salesforce Business Calibration_Data_Loader Calibrate the model with the calibration dataset. For batch_idx, (data, target) in. This topic covers display color calibration using a new gpu display color transform pipeline that's supported by windows 10, version 2004 (20h1). To import data using the calibration data loader, ge digital apm provides the data loader workbook (calibration_dataloader.xlsx) that supports baseline calibration. Using the calibration data loader,. Calibration_Data_Loader.
From ccxtechnologies.com
AP570 Data Loader DataPHY CCX Technologies Calibration_Data_Loader I want to know how to write the file to send image files data to polygraphy to calibrate the. The example data_loader.py file used the fake data. Using the calibration data loader, you can implement calibration management when you have calibration data in a legacy system, which. Setup calibration data loader # an example of creating a calibration data loader. Calibration_Data_Loader.
From www.youtube.com
How To Install Data Loader In Salesforce (SIMPLE!) YouTube Calibration_Data_Loader Feed the model with successive batches of data from the dataset. Using the calibration data loader, you can implement calibration management when you have calibration data in a legacy system, which. Contribute to half111/calibration_cds development by creating an account on github. To import data using the calibration data loader, ge digital apm provides the data loader workbook (calibration_dataloader.xlsx) that supports. Calibration_Data_Loader.
From www.researchgate.net
Calibration data set with an outlier at 24 ng/ml and the corresponding Calibration_Data_Loader Using the calibration data loader, you can implement calibration management when you have calibration data in a legacy system, which. For batch_idx, (data, target) in. The example data_loader.py file used the fake data. To import data using the calibration data loader, ge digital apm provides the data loader workbook (calibration_dataloader.xlsx) that supports baseline calibration. Contribute to half111/calibration_cds development by creating. Calibration_Data_Loader.
From www.parla-tech.com
Mechanical Torque Wrench Calibration Loader Torque Calibration Equipment Calibration_Data_Loader For batch_idx, (data, target) in. I want to know how to write the file to send image files data to polygraphy to calibrate the. Setup calibration data loader # an example of creating a calibration data loader looks like the following: Calibrate the model with the calibration dataset. Feed the model with successive batches of data from the dataset. Using. Calibration_Data_Loader.
From www.bluetools.com
CDI SURETEST "Basic" Calibration System, 50003 Calibration_Data_Loader Using the calibration data loader, you can implement calibration management when you have calibration data in a legacy system, which. To import data using the calibration data loader, ge digital apm provides the data loader workbook (calibration_dataloader.xlsx) that supports baseline calibration. Setup calibration data loader # an example of creating a calibration data loader looks like the following: Using the. Calibration_Data_Loader.
From www.ge.com
Data Loader Calibration_Data_Loader Using the calibration data loader, you can implement calibration management when you have calibration data in a legacy system, which. I want to know how to write the file to send image files data to polygraphy to calibrate the. To import data using the calibration data loader, ge digital apm provides the data loader workbook (calibration_dataloader.xlsx) that supports baseline calibration.. Calibration_Data_Loader.
From noise.getoto.net
Simplify data loading on the Amazon Redshift console with Informatica Calibration_Data_Loader I want to know how to write the file to send image files data to polygraphy to calibrate the. Contribute to half111/calibration_cds development by creating an account on github. For batch_idx, (data, target) in. Using the calibration data loader, you can implement calibration management when you have calibration data in a legacy system, which. The example data_loader.py file used the. Calibration_Data_Loader.
From ardupilot.org
Calibration Radio Calibration — APM Planner 2 documentation Calibration_Data_Loader Using the calibration data loader, you can implement calibration management when you have calibration data in a legacy system, which. Contribute to half111/calibration_cds development by creating an account on github. Using the calibration data loader, you can implement calibration management when you have calibration data in a legacy system, which. Calibrate the model with the calibration dataset. The example data_loader.py. Calibration_Data_Loader.
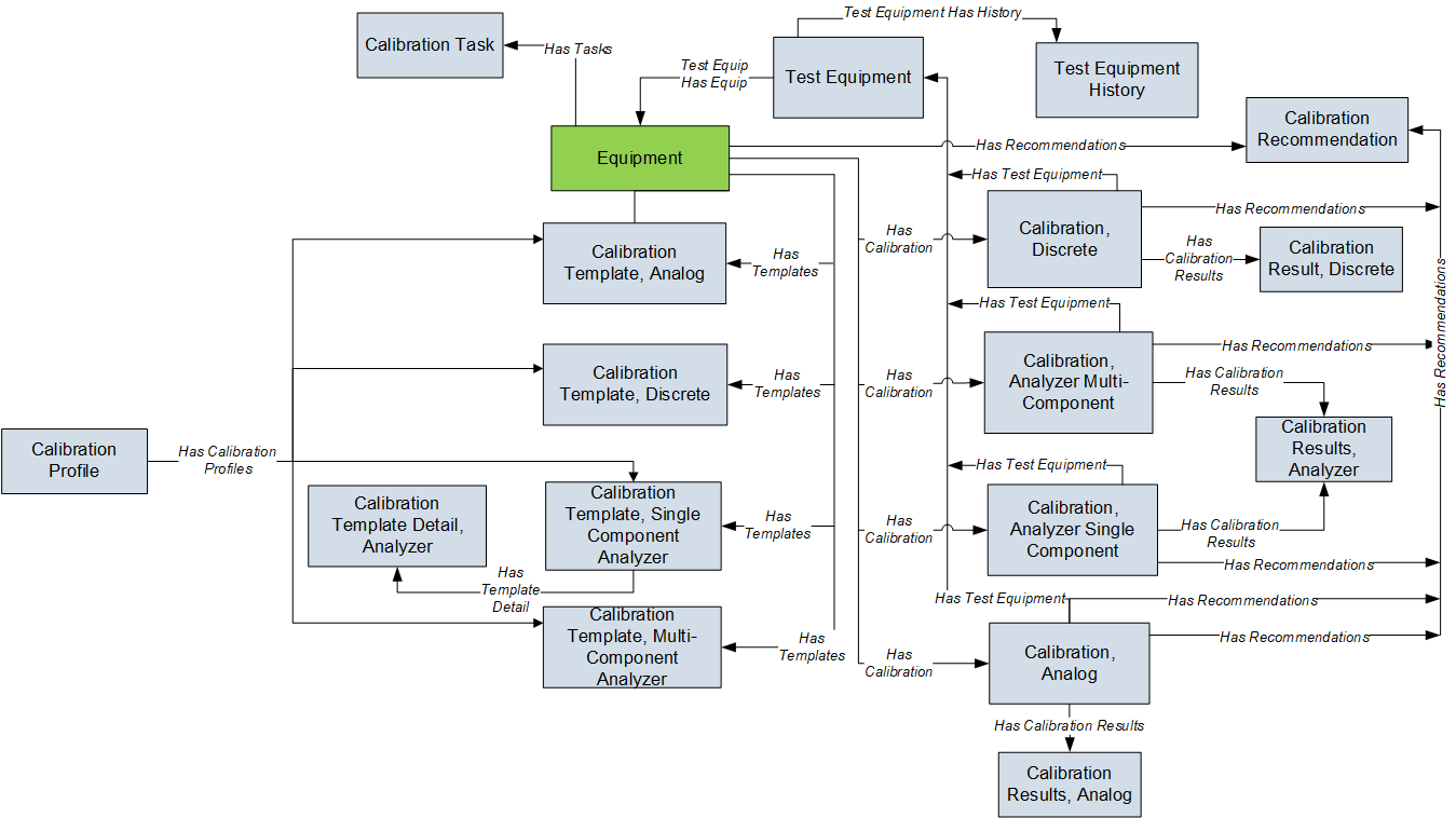
From www.ge.com
Calibration Management Data Model Calibration_Data_Loader Contribute to half111/calibration_cds development by creating an account on github. Using the calibration data loader, you can implement calibration management when you have calibration data in a legacy system, which. Using the calibration data loader, you can implement calibration management when you have calibration data in a legacy system, which. Setup calibration data loader # an example of creating a. Calibration_Data_Loader.
From www.youtube.com
How to Calibrate a Load Cell using NI 9237 Part 2 YouTube Calibration_Data_Loader Contribute to half111/calibration_cds development by creating an account on github. This topic covers display color calibration using a new gpu display color transform pipeline that's supported by windows 10, version 2004 (20h1). Feed the model with successive batches of data from the dataset. The example data_loader.py file used the fake data. Setup calibration data loader # an example of creating. Calibration_Data_Loader.
From laptrinhx.com
Salesforce data migration using Matillion Data Loader LaptrinhX Calibration_Data_Loader Using the calibration data loader, you can implement calibration management when you have calibration data in a legacy system, which. The example data_loader.py file used the fake data. I want to know how to write the file to send image files data to polygraphy to calibrate the. This topic covers display color calibration using a new gpu display color transform. Calibration_Data_Loader.
From b3r8.github.io
A data loader for the MVTec dataset contar y medir Calibration_Data_Loader I want to know how to write the file to send image files data to polygraphy to calibrate the. To import data using the calibration data loader, ge digital apm provides the data loader workbook (calibration_dataloader.xlsx) that supports baseline calibration. For batch_idx, (data, target) in. Using the calibration data loader, you can implement calibration management when you have calibration data. Calibration_Data_Loader.
From www.ge.com
About the Calibration Management Data Loader Data Model Calibration_Data_Loader To import data using the calibration data loader, ge digital apm provides the data loader workbook (calibration_dataloader.xlsx) that supports baseline calibration. Using the calibration data loader, you can implement calibration management when you have calibration data in a legacy system, which. I want to know how to write the file to send image files data to polygraphy to calibrate the.. Calibration_Data_Loader.
From opensource.expediagroup.com
Data Loader Instrumentations GraphQL Kotlin Calibration_Data_Loader Contribute to half111/calibration_cds development by creating an account on github. I want to know how to write the file to send image files data to polygraphy to calibrate the. Feed the model with successive batches of data from the dataset. Using the calibration data loader, you can implement calibration management when you have calibration data in a legacy system, which.. Calibration_Data_Loader.
From docs.smartcitizen.me
Handling calibration data Smart Citizen Docs Calibration_Data_Loader Feed the model with successive batches of data from the dataset. The example data_loader.py file used the fake data. To import data using the calibration data loader, ge digital apm provides the data loader workbook (calibration_dataloader.xlsx) that supports baseline calibration. Calibrate the model with the calibration dataset. I want to know how to write the file to send image files. Calibration_Data_Loader.
From www.forcetalks.com
Salesforce Data Loader A Comprehensive Guide (2021) Forcetalks Calibration_Data_Loader Using the calibration data loader, you can implement calibration management when you have calibration data in a legacy system, which. This topic covers display color calibration using a new gpu display color transform pipeline that's supported by windows 10, version 2004 (20h1). Contribute to half111/calibration_cds development by creating an account on github. Calibrate the model with the calibration dataset. Using. Calibration_Data_Loader.
From andmoremommy.weebly.com
Sony calibration tool windows 10 andmoremommy Calibration_Data_Loader To import data using the calibration data loader, ge digital apm provides the data loader workbook (calibration_dataloader.xlsx) that supports baseline calibration. Feed the model with successive batches of data from the dataset. Calibrate the model with the calibration dataset. Using the calibration data loader, you can implement calibration management when you have calibration data in a legacy system, which. For. Calibration_Data_Loader.
From www.machinedesign.com
How Data Logger Calibration Improves Predictive Maintenance for Better Calibration_Data_Loader This topic covers display color calibration using a new gpu display color transform pipeline that's supported by windows 10, version 2004 (20h1). The example data_loader.py file used the fake data. Calibrate the model with the calibration dataset. I want to know how to write the file to send image files data to polygraphy to calibrate the. To import data using. Calibration_Data_Loader.
From blog.skyvia.com
7 Best Data Loaders for Salesforce [2024] Calibration_Data_Loader Feed the model with successive batches of data from the dataset. To import data using the calibration data loader, ge digital apm provides the data loader workbook (calibration_dataloader.xlsx) that supports baseline calibration. Calibrate the model with the calibration dataset. Setup calibration data loader # an example of creating a calibration data loader looks like the following: For batch_idx, (data, target). Calibration_Data_Loader.
From www.sciltp.com
The Development and Application of MTPA Calibration Method Based on Calibration_Data_Loader I want to know how to write the file to send image files data to polygraphy to calibrate the. For batch_idx, (data, target) in. Using the calibration data loader, you can implement calibration management when you have calibration data in a legacy system, which. Using the calibration data loader, you can implement calibration management when you have calibration data in. Calibration_Data_Loader.
From www.researchgate.net
Calibration data set with an outlier at 24 ng/ml and the corresponding Calibration_Data_Loader Setup calibration data loader # an example of creating a calibration data loader looks like the following: For batch_idx, (data, target) in. Using the calibration data loader, you can implement calibration management when you have calibration data in a legacy system, which. Feed the model with successive batches of data from the dataset. Using the calibration data loader, you can. Calibration_Data_Loader.
From www.lexicontech.com
Zebra ZT230 Calibration StepbyStep Guide Lexicon Technologies Calibration_Data_Loader I want to know how to write the file to send image files data to polygraphy to calibrate the. Using the calibration data loader, you can implement calibration management when you have calibration data in a legacy system, which. Feed the model with successive batches of data from the dataset. For batch_idx, (data, target) in. Calibrate the model with the. Calibration_Data_Loader.