Card Reader Circuit Diagram . an sd memory card reader circuit diagram can provide a wealth of detailed information about any given device. They allow us to easily connect our usb. (this project is being managed here: circuit diagram for micro sd card module the module is made with very generic and readily available components. a card reader circuit diagram is a type of electrical schematic that illustrates the connection and wiring of components used in cards readers. Project repository ) usb mirco sd card readers are used to transfer data from an sd or micro sd memory card to your computer, tablet, or laptop through the device’s usb port. design sd card reader pcb board to transfer data from one device to another easily. usb memory card reader circuit diagrams are essential tools for any electronics hobbyist or technician. the standard hid card reader wiring diagram consists of several key components, including the reader itself, an access control panel, a power.
from galvinconanstuart.blogspot.com
a card reader circuit diagram is a type of electrical schematic that illustrates the connection and wiring of components used in cards readers. usb memory card reader circuit diagrams are essential tools for any electronics hobbyist or technician. an sd memory card reader circuit diagram can provide a wealth of detailed information about any given device. design sd card reader pcb board to transfer data from one device to another easily. They allow us to easily connect our usb. circuit diagram for micro sd card module the module is made with very generic and readily available components. (this project is being managed here: Project repository ) usb mirco sd card readers are used to transfer data from an sd or micro sd memory card to your computer, tablet, or laptop through the device’s usb port. the standard hid card reader wiring diagram consists of several key components, including the reader itself, an access control panel, a power.
Card Reader Wiring Diagram General Wiring Diagram
Card Reader Circuit Diagram design sd card reader pcb board to transfer data from one device to another easily. (this project is being managed here: design sd card reader pcb board to transfer data from one device to another easily. the standard hid card reader wiring diagram consists of several key components, including the reader itself, an access control panel, a power. usb memory card reader circuit diagrams are essential tools for any electronics hobbyist or technician. an sd memory card reader circuit diagram can provide a wealth of detailed information about any given device. Project repository ) usb mirco sd card readers are used to transfer data from an sd or micro sd memory card to your computer, tablet, or laptop through the device’s usb port. a card reader circuit diagram is a type of electrical schematic that illustrates the connection and wiring of components used in cards readers. They allow us to easily connect our usb. circuit diagram for micro sd card module the module is made with very generic and readily available components.
From www.circuitdiagram.co
Rfid Card Reader Circuit Diagram Maker Online Circuit Diagram Card Reader Circuit Diagram the standard hid card reader wiring diagram consists of several key components, including the reader itself, an access control panel, a power. Project repository ) usb mirco sd card readers are used to transfer data from an sd or micro sd memory card to your computer, tablet, or laptop through the device’s usb port. a card reader circuit. Card Reader Circuit Diagram.
From www.circuitdiagram.co
sim card reader circuit diagram Circuit Diagram Card Reader Circuit Diagram (this project is being managed here: They allow us to easily connect our usb. the standard hid card reader wiring diagram consists of several key components, including the reader itself, an access control panel, a power. an sd memory card reader circuit diagram can provide a wealth of detailed information about any given device. usb memory card. Card Reader Circuit Diagram.
From galvinconanstuart.blogspot.com
Card Reader Wiring Diagram General Wiring Diagram Card Reader Circuit Diagram (this project is being managed here: They allow us to easily connect our usb. circuit diagram for micro sd card module the module is made with very generic and readily available components. design sd card reader pcb board to transfer data from one device to another easily. usb memory card reader circuit diagrams are essential tools for. Card Reader Circuit Diagram.
From www.circuitdiagram.co
Circuit Diagram For A Sim Card Reader Circuit Diagram Card Reader Circuit Diagram Project repository ) usb mirco sd card readers are used to transfer data from an sd or micro sd memory card to your computer, tablet, or laptop through the device’s usb port. an sd memory card reader circuit diagram can provide a wealth of detailed information about any given device. a card reader circuit diagram is a type. Card Reader Circuit Diagram.
From eecs.blog
Arduino SD Card Reader The EECS Blog Card Reader Circuit Diagram Project repository ) usb mirco sd card readers are used to transfer data from an sd or micro sd memory card to your computer, tablet, or laptop through the device’s usb port. an sd memory card reader circuit diagram can provide a wealth of detailed information about any given device. design sd card reader pcb board to transfer. Card Reader Circuit Diagram.
From www.organised-sound.com
Card Reader Circuit Diagram Wiring Diagram Card Reader Circuit Diagram They allow us to easily connect our usb. the standard hid card reader wiring diagram consists of several key components, including the reader itself, an access control panel, a power. Project repository ) usb mirco sd card readers are used to transfer data from an sd or micro sd memory card to your computer, tablet, or laptop through the. Card Reader Circuit Diagram.
From wiring.ekocraft-appleleaf.com
Card Reader Circuit Diagram Wiring Diagram Card Reader Circuit Diagram a card reader circuit diagram is a type of electrical schematic that illustrates the connection and wiring of components used in cards readers. design sd card reader pcb board to transfer data from one device to another easily. They allow us to easily connect our usb. Project repository ) usb mirco sd card readers are used to transfer. Card Reader Circuit Diagram.
From www.organised-sound.com
Credit Card Reader Circuit Diagram Wiring Diagram Card Reader Circuit Diagram They allow us to easily connect our usb. a card reader circuit diagram is a type of electrical schematic that illustrates the connection and wiring of components used in cards readers. usb memory card reader circuit diagrams are essential tools for any electronics hobbyist or technician. circuit diagram for micro sd card module the module is made. Card Reader Circuit Diagram.
From www.circuitdiagram.co
Credit Card Reader Circuit Diagram Circuit Diagram Card Reader Circuit Diagram usb memory card reader circuit diagrams are essential tools for any electronics hobbyist or technician. Project repository ) usb mirco sd card readers are used to transfer data from an sd or micro sd memory card to your computer, tablet, or laptop through the device’s usb port. They allow us to easily connect our usb. (this project is being. Card Reader Circuit Diagram.
From www.circuitdiagram.co
Usb Card Reader Circuit Diagram Circuit Diagram Card Reader Circuit Diagram the standard hid card reader wiring diagram consists of several key components, including the reader itself, an access control panel, a power. an sd memory card reader circuit diagram can provide a wealth of detailed information about any given device. design sd card reader pcb board to transfer data from one device to another easily. They allow. Card Reader Circuit Diagram.
From www.circuitdiagram.co
sim card reader circuit diagram Circuit Diagram Card Reader Circuit Diagram an sd memory card reader circuit diagram can provide a wealth of detailed information about any given device. (this project is being managed here: They allow us to easily connect our usb. Project repository ) usb mirco sd card readers are used to transfer data from an sd or micro sd memory card to your computer, tablet, or laptop. Card Reader Circuit Diagram.
From www.organised-sound.com
Rfid Card Reader Circuit Diagram Wiring Diagram Card Reader Circuit Diagram the standard hid card reader wiring diagram consists of several key components, including the reader itself, an access control panel, a power. (this project is being managed here: They allow us to easily connect our usb. Project repository ) usb mirco sd card readers are used to transfer data from an sd or micro sd memory card to your. Card Reader Circuit Diagram.
From www.seekic.com
SIMMAX card reader principle diagram Basic_Circuit Circuit Diagram Card Reader Circuit Diagram They allow us to easily connect our usb. Project repository ) usb mirco sd card readers are used to transfer data from an sd or micro sd memory card to your computer, tablet, or laptop through the device’s usb port. circuit diagram for micro sd card module the module is made with very generic and readily available components. . Card Reader Circuit Diagram.
From manuallibcorals.z13.web.core.windows.net
Card Reader Circuit Diagram Card Reader Circuit Diagram a card reader circuit diagram is a type of electrical schematic that illustrates the connection and wiring of components used in cards readers. (this project is being managed here: usb memory card reader circuit diagrams are essential tools for any electronics hobbyist or technician. They allow us to easily connect our usb. the standard hid card reader. Card Reader Circuit Diagram.
From circuitlistgoldschmidt.z19.web.core.windows.net
Card Reader Circuit Diagram Card Reader Circuit Diagram They allow us to easily connect our usb. the standard hid card reader wiring diagram consists of several key components, including the reader itself, an access control panel, a power. Project repository ) usb mirco sd card readers are used to transfer data from an sd or micro sd memory card to your computer, tablet, or laptop through the. Card Reader Circuit Diagram.
From www.circuitdiagram.co
Card Reader Schematic Diagram Circuit Diagram Card Reader Circuit Diagram (this project is being managed here: a card reader circuit diagram is a type of electrical schematic that illustrates the connection and wiring of components used in cards readers. circuit diagram for micro sd card module the module is made with very generic and readily available components. usb memory card reader circuit diagrams are essential tools for. Card Reader Circuit Diagram.
From www.circuitdiagram.co
card reader circuit diagram Circuit Diagram Card Reader Circuit Diagram circuit diagram for micro sd card module the module is made with very generic and readily available components. They allow us to easily connect our usb. (this project is being managed here: design sd card reader pcb board to transfer data from one device to another easily. an sd memory card reader circuit diagram can provide a. Card Reader Circuit Diagram.
From www.circuitdiagram.co
Micro Sd Card Reader Circuit Diagram Circuit Diagram Card Reader Circuit Diagram circuit diagram for micro sd card module the module is made with very generic and readily available components. a card reader circuit diagram is a type of electrical schematic that illustrates the connection and wiring of components used in cards readers. (this project is being managed here: usb memory card reader circuit diagrams are essential tools for. Card Reader Circuit Diagram.
From circuitenginedundee.z13.web.core.windows.net
Card Reader Circuit Diagram Card Reader Circuit Diagram Project repository ) usb mirco sd card readers are used to transfer data from an sd or micro sd memory card to your computer, tablet, or laptop through the device’s usb port. usb memory card reader circuit diagrams are essential tools for any electronics hobbyist or technician. a card reader circuit diagram is a type of electrical schematic. Card Reader Circuit Diagram.
From www.circuitdiagram.co
Gsm Sim Card Reader Circuit Diagram Circuit Diagram Card Reader Circuit Diagram circuit diagram for micro sd card module the module is made with very generic and readily available components. design sd card reader pcb board to transfer data from one device to another easily. usb memory card reader circuit diagrams are essential tools for any electronics hobbyist or technician. the standard hid card reader wiring diagram consists. Card Reader Circuit Diagram.
From www.circuitdiagram.co
card reader circuit diagram Circuit Diagram Card Reader Circuit Diagram the standard hid card reader wiring diagram consists of several key components, including the reader itself, an access control panel, a power. a card reader circuit diagram is a type of electrical schematic that illustrates the connection and wiring of components used in cards readers. an sd memory card reader circuit diagram can provide a wealth of. Card Reader Circuit Diagram.
From www.organised-sound.com
Rfid Card Reader Circuit Diagram Wiring Diagram Card Reader Circuit Diagram an sd memory card reader circuit diagram can provide a wealth of detailed information about any given device. They allow us to easily connect our usb. design sd card reader pcb board to transfer data from one device to another easily. a card reader circuit diagram is a type of electrical schematic that illustrates the connection and. Card Reader Circuit Diagram.
From www.circuitdiagram.co
Sd Card Reader Circuit Diagram Circuit Diagram Card Reader Circuit Diagram design sd card reader pcb board to transfer data from one device to another easily. circuit diagram for micro sd card module the module is made with very generic and readily available components. the standard hid card reader wiring diagram consists of several key components, including the reader itself, an access control panel, a power. (this project. Card Reader Circuit Diagram.
From www.circuitdiagram.co
Sd Card Reader Circuit Diagram Circuit Diagram Card Reader Circuit Diagram They allow us to easily connect our usb. usb memory card reader circuit diagrams are essential tools for any electronics hobbyist or technician. (this project is being managed here: design sd card reader pcb board to transfer data from one device to another easily. the standard hid card reader wiring diagram consists of several key components, including. Card Reader Circuit Diagram.
From www.circuitdiagram.co
Micro Sd Card Reader Circuit Diagram Circuit Diagram Card Reader Circuit Diagram usb memory card reader circuit diagrams are essential tools for any electronics hobbyist or technician. design sd card reader pcb board to transfer data from one device to another easily. an sd memory card reader circuit diagram can provide a wealth of detailed information about any given device. circuit diagram for micro sd card module the. Card Reader Circuit Diagram.
From www.circuitdiagram.co
Sd Card Reader Circuit Diagram Circuit Diagram Card Reader Circuit Diagram an sd memory card reader circuit diagram can provide a wealth of detailed information about any given device. circuit diagram for micro sd card module the module is made with very generic and readily available components. They allow us to easily connect our usb. the standard hid card reader wiring diagram consists of several key components, including. Card Reader Circuit Diagram.
From www.circuitdiagram.co
card reader circuit diagram Circuit Diagram Card Reader Circuit Diagram the standard hid card reader wiring diagram consists of several key components, including the reader itself, an access control panel, a power. a card reader circuit diagram is a type of electrical schematic that illustrates the connection and wiring of components used in cards readers. They allow us to easily connect our usb. design sd card reader. Card Reader Circuit Diagram.
From enginewiringmeyer.z13.web.core.windows.net
Micro Sd Card Reader Circuit Diagram Card Reader Circuit Diagram usb memory card reader circuit diagrams are essential tools for any electronics hobbyist or technician. a card reader circuit diagram is a type of electrical schematic that illustrates the connection and wiring of components used in cards readers. (this project is being managed here: Project repository ) usb mirco sd card readers are used to transfer data from. Card Reader Circuit Diagram.
From www.circuitdiagram.co
Usb Card Reader Circuit Diagram Circuit Diagram Card Reader Circuit Diagram the standard hid card reader wiring diagram consists of several key components, including the reader itself, an access control panel, a power. a card reader circuit diagram is a type of electrical schematic that illustrates the connection and wiring of components used in cards readers. They allow us to easily connect our usb. design sd card reader. Card Reader Circuit Diagram.
From www.circuitdiagram.co
Rfid Card Reader Circuit Diagram Maker Online Circuit Diagram Card Reader Circuit Diagram an sd memory card reader circuit diagram can provide a wealth of detailed information about any given device. a card reader circuit diagram is a type of electrical schematic that illustrates the connection and wiring of components used in cards readers. the standard hid card reader wiring diagram consists of several key components, including the reader itself,. Card Reader Circuit Diagram.
From www.circuitdiagram.co
Usb Micro Sd Card Reader Circuit Diagram Circuit Diagram Card Reader Circuit Diagram (this project is being managed here: circuit diagram for micro sd card module the module is made with very generic and readily available components. They allow us to easily connect our usb. Project repository ) usb mirco sd card readers are used to transfer data from an sd or micro sd memory card to your computer, tablet, or laptop. Card Reader Circuit Diagram.
From schematicgrisette.z13.web.core.windows.net
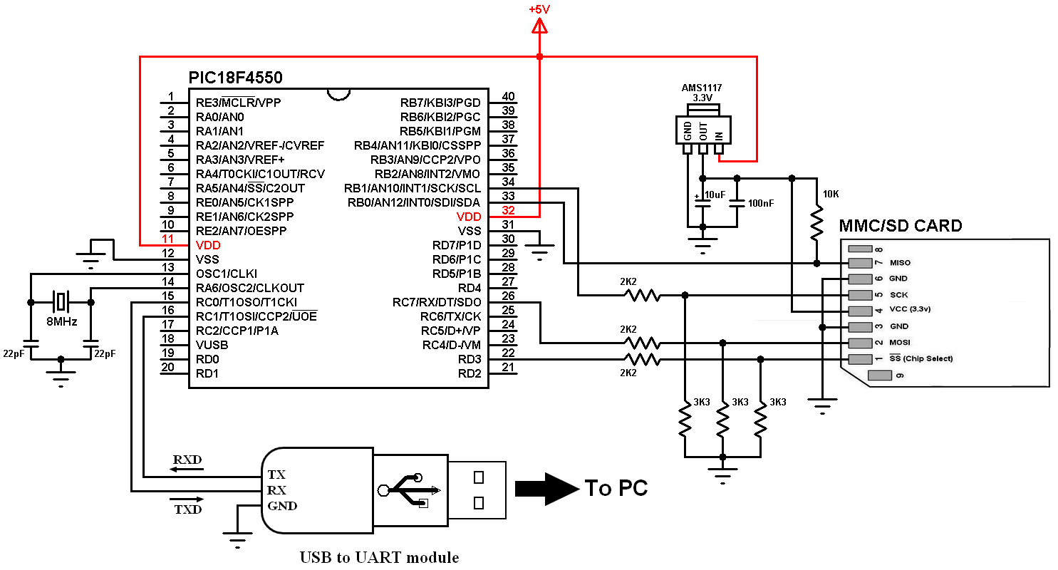
Mmc Card Reader Circuit Diagram Card Reader Circuit Diagram the standard hid card reader wiring diagram consists of several key components, including the reader itself, an access control panel, a power. They allow us to easily connect our usb. a card reader circuit diagram is a type of electrical schematic that illustrates the connection and wiring of components used in cards readers. Project repository ) usb mirco. Card Reader Circuit Diagram.
From www.organised-sound.com
Credit Card Reader Circuit Diagram Wiring Diagram Card Reader Circuit Diagram an sd memory card reader circuit diagram can provide a wealth of detailed information about any given device. (this project is being managed here: circuit diagram for micro sd card module the module is made with very generic and readily available components. a card reader circuit diagram is a type of electrical schematic that illustrates the connection. Card Reader Circuit Diagram.
From www.organised-sound.com
Card Reader Circuit Diagram Wiring Diagram Card Reader Circuit Diagram usb memory card reader circuit diagrams are essential tools for any electronics hobbyist or technician. design sd card reader pcb board to transfer data from one device to another easily. They allow us to easily connect our usb. circuit diagram for micro sd card module the module is made with very generic and readily available components. (this. Card Reader Circuit Diagram.
From circuitdigest.com
Arduino Micro SD Card Module Tutorial How SD Card Module Works and Card Reader Circuit Diagram a card reader circuit diagram is a type of electrical schematic that illustrates the connection and wiring of components used in cards readers. design sd card reader pcb board to transfer data from one device to another easily. usb memory card reader circuit diagrams are essential tools for any electronics hobbyist or technician. They allow us to. Card Reader Circuit Diagram.