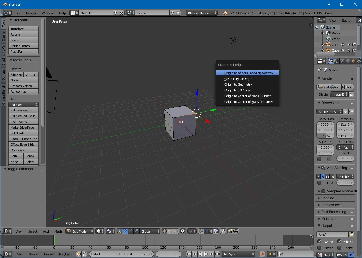
Blender Move Origin To Center Of Face . Learn how to use shift+s shortcuts, 3d cursor, and origin options to center objects, origins and pivot points in blender. Select a face of the object, whose normal you want to be object z, and in the header > transform orientations dropdown, hit the little '+' to create a custom orientation from it. Learn how to set the origin point of an object in blender, which determines its location in 3d space. See the options and examples for each method and how they affect your object's geometry. Open the options in the tool settings; From the object menu or the search tool. I set the 1 key as a hot key for this, and the 2 key as a hotkey for set origin to 3d cursor. Press shifts and select cursor to selected, that will put the cursor at the center of the selected faces. So great, i can move the cylinder origin to the center of some flat faces, but that doesn’t orient any of the pivot axis to the. I use it all the time. Find out the difference between these concepts and how to apply them to your modeling and animation. Learn how to recenter or move your object's center of origin or pivot point in blender using two methods: See different options for moving the. In blender 2.81 the transform tools can be restricted to only affect the origins, which allows to translate it directly. Just remember to delete the hotkeys already set to 1 and 2, which will hide a.
from github.com
Learn how to use shift+s shortcuts, 3d cursor, and origin options to center objects, origins and pivot points in blender. I set the 1 key as a hot key for this, and the 2 key as a hotkey for set origin to 3d cursor. Select a face of the object, whose normal you want to be object z, and in the header > transform orientations dropdown, hit the little '+' to create a custom orientation from it. Find out the difference between these concepts and how to apply them to your modeling and animation. I use it all the time. Open the options in the tool settings; Learn how to set the origin point of an object in blender, which determines its location in 3d space. Just remember to delete the hotkeys already set to 1 and 2, which will hide a. In blender 2.81 the transform tools can be restricted to only affect the origins, which allows to translate it directly. See the options and examples for each method and how they affect your object's geometry.
GitHub enikeishik/origin_to_select Blender addon moves origin of selected object into
Blender Move Origin To Center Of Face So great, i can move the cylinder origin to the center of some flat faces, but that doesn’t orient any of the pivot axis to the. In blender 2.81 the transform tools can be restricted to only affect the origins, which allows to translate it directly. Open the options in the tool settings; Select a face of the object, whose normal you want to be object z, and in the header > transform orientations dropdown, hit the little '+' to create a custom orientation from it. Press shifts and select cursor to selected, that will put the cursor at the center of the selected faces. Learn how to use shift+s shortcuts, 3d cursor, and origin options to center objects, origins and pivot points in blender. See different options for moving the. Learn how to set the origin point of an object in blender, which determines its location in 3d space. Learn how to recenter or move your object's center of origin or pivot point in blender using two methods: See the options and examples for each method and how they affect your object's geometry. So great, i can move the cylinder origin to the center of some flat faces, but that doesn’t orient any of the pivot axis to the. Find out the difference between these concepts and how to apply them to your modeling and animation. From the object menu or the search tool. I use it all the time. I set the 1 key as a hot key for this, and the 2 key as a hotkey for set origin to 3d cursor. Just remember to delete the hotkeys already set to 1 and 2, which will hide a.
From www.youtube.com
how to move origin in blender YouTube Blender Move Origin To Center Of Face Find out the difference between these concepts and how to apply them to your modeling and animation. Open the options in the tool settings; See the options and examples for each method and how they affect your object's geometry. Just remember to delete the hotkeys already set to 1 and 2, which will hide a. From the object menu or. Blender Move Origin To Center Of Face.
From www.youtube.com
How to Set Object Origin in Blender Set Pivot Point with Shortcut YouTube Blender Move Origin To Center Of Face Learn how to recenter or move your object's center of origin or pivot point in blender using two methods: Find out the difference between these concepts and how to apply them to your modeling and animation. Learn how to use shift+s shortcuts, 3d cursor, and origin options to center objects, origins and pivot points in blender. See the options and. Blender Move Origin To Center Of Face.
From gachoki.com
How To Recenter Or Reposition An Object's Center Of Origin/pivot Point In Blender Gachoki Studios Blender Move Origin To Center Of Face Learn how to use shift+s shortcuts, 3d cursor, and origin options to center objects, origins and pivot points in blender. In blender 2.81 the transform tools can be restricted to only affect the origins, which allows to translate it directly. See different options for moving the. I use it all the time. So great, i can move the cylinder origin. Blender Move Origin To Center Of Face.
From cgian.com
How to Move Object to Origin in Blender Blender Move Origin To Center Of Face Learn how to recenter or move your object's center of origin or pivot point in blender using two methods: Press shifts and select cursor to selected, that will put the cursor at the center of the selected faces. See the options and examples for each method and how they affect your object's geometry. From the object menu or the search. Blender Move Origin To Center Of Face.
From www.reddit.com
Why is the origin of this face not at the center of its vertices? Is there a way to move the Blender Move Origin To Center Of Face Open the options in the tool settings; From the object menu or the search tool. See the options and examples for each method and how they affect your object's geometry. I use it all the time. Find out the difference between these concepts and how to apply them to your modeling and animation. In blender 2.81 the transform tools can. Blender Move Origin To Center Of Face.
From 80.lv
A Simple Tool for Rotating and Moving Your Faces in Blender Blender Move Origin To Center Of Face Just remember to delete the hotkeys already set to 1 and 2, which will hide a. Learn how to recenter or move your object's center of origin or pivot point in blender using two methods: Press shifts and select cursor to selected, that will put the cursor at the center of the selected faces. So great, i can move the. Blender Move Origin To Center Of Face.
From github.com
GitHub enikeishik/origin_to_select Blender addon moves origin of selected object into Blender Move Origin To Center Of Face I set the 1 key as a hot key for this, and the 2 key as a hotkey for set origin to 3d cursor. See different options for moving the. Find out the difference between these concepts and how to apply them to your modeling and animation. In blender 2.81 the transform tools can be restricted to only affect the. Blender Move Origin To Center Of Face.
From www.youtube.com
Blender Move Object to center of Origin / Cursor YouTube Blender Move Origin To Center Of Face Find out the difference between these concepts and how to apply them to your modeling and animation. Learn how to set the origin point of an object in blender, which determines its location in 3d space. In blender 2.81 the transform tools can be restricted to only affect the origins, which allows to translate it directly. Open the options in. Blender Move Origin To Center Of Face.
From www.youtube.com
Best Ways to Move Around the Scene in Blender, Beginner Tutorial YouTube Blender Move Origin To Center Of Face Learn how to use shift+s shortcuts, 3d cursor, and origin options to center objects, origins and pivot points in blender. I set the 1 key as a hot key for this, and the 2 key as a hotkey for set origin to 3d cursor. Just remember to delete the hotkeys already set to 1 and 2, which will hide a.. Blender Move Origin To Center Of Face.
From gachoki.com
How To Recenter Or Reposition An Object's Center Of Origin/pivot Point In Blender Gachoki Studios Blender Move Origin To Center Of Face Learn how to recenter or move your object's center of origin or pivot point in blender using two methods: Select a face of the object, whose normal you want to be object z, and in the header > transform orientations dropdown, hit the little '+' to create a custom orientation from it. Press shifts and select cursor to selected, that. Blender Move Origin To Center Of Face.
From www.youtube.com
Two ways to fix some Object Origin Center problems Blender YouTube Blender Move Origin To Center Of Face Find out the difference between these concepts and how to apply them to your modeling and animation. Learn how to use shift+s shortcuts, 3d cursor, and origin options to center objects, origins and pivot points in blender. Learn how to recenter or move your object's center of origin or pivot point in blender using two methods: I use it all. Blender Move Origin To Center Of Face.
From www.youtube.com
Blender Tips How To Move Origin Point Tutorial YouTube Blender Move Origin To Center Of Face In blender 2.81 the transform tools can be restricted to only affect the origins, which allows to translate it directly. Learn how to use shift+s shortcuts, 3d cursor, and origin options to center objects, origins and pivot points in blender. Just remember to delete the hotkeys already set to 1 and 2, which will hide a. Learn how to recenter. Blender Move Origin To Center Of Face.
From bazaar.blendernation.com
How to Move the Origin Point in Blender With Simple Techniques BlenderNation Bazaar Blender Move Origin To Center Of Face I set the 1 key as a hot key for this, and the 2 key as a hotkey for set origin to 3d cursor. Learn how to recenter or move your object's center of origin or pivot point in blender using two methods: Open the options in the tool settings; Press shifts and select cursor to selected, that will put. Blender Move Origin To Center Of Face.
From www.youtube.com
PERFECTLY align the ORIGIN of ANY OBJECT at the CENTER BOTTOM in BLENDER YouTube Blender Move Origin To Center Of Face Press shifts and select cursor to selected, that will put the cursor at the center of the selected faces. So great, i can move the cylinder origin to the center of some flat faces, but that doesn’t orient any of the pivot axis to the. See the options and examples for each method and how they affect your object's geometry.. Blender Move Origin To Center Of Face.
From blenderartists.org
Need to set origin point to center of eyes on this character but can't figure out how to do it Blender Move Origin To Center Of Face Learn how to set the origin point of an object in blender, which determines its location in 3d space. In blender 2.81 the transform tools can be restricted to only affect the origins, which allows to translate it directly. I set the 1 key as a hot key for this, and the 2 key as a hotkey for set origin. Blender Move Origin To Center Of Face.
From www.youtube.com
How to Quickly Set Object Origin in Blender 2.9 (Tutorial) YouTube Blender Move Origin To Center Of Face Learn how to use shift+s shortcuts, 3d cursor, and origin options to center objects, origins and pivot points in blender. So great, i can move the cylinder origin to the center of some flat faces, but that doesn’t orient any of the pivot axis to the. From the object menu or the search tool. Just remember to delete the hotkeys. Blender Move Origin To Center Of Face.
From www.youtube.com
blender move object to center YouTube Blender Move Origin To Center Of Face So great, i can move the cylinder origin to the center of some flat faces, but that doesn’t orient any of the pivot axis to the. In blender 2.81 the transform tools can be restricted to only affect the origins, which allows to translate it directly. See different options for moving the. Learn how to use shift+s shortcuts, 3d cursor,. Blender Move Origin To Center Of Face.
From www.9to5software.com
How to center objects in Blender? Blender Move Origin To Center Of Face Learn how to recenter or move your object's center of origin or pivot point in blender using two methods: Open the options in the tool settings; I set the 1 key as a hot key for this, and the 2 key as a hotkey for set origin to 3d cursor. In blender 2.81 the transform tools can be restricted to. Blender Move Origin To Center Of Face.
From www.youtube.com
How to Move Origin Point in Blender YouTube Blender Move Origin To Center Of Face I use it all the time. Learn how to set the origin point of an object in blender, which determines its location in 3d space. Learn how to use shift+s shortcuts, 3d cursor, and origin options to center objects, origins and pivot points in blender. See different options for moving the. Press shifts and select cursor to selected, that will. Blender Move Origin To Center Of Face.
From piproductora.com
¿Cómo volver a centrar el origen de un objeto '? Pi Productora Blender Move Origin To Center Of Face Learn how to recenter or move your object's center of origin or pivot point in blender using two methods: See the options and examples for each method and how they affect your object's geometry. So great, i can move the cylinder origin to the center of some flat faces, but that doesn’t orient any of the pivot axis to the.. Blender Move Origin To Center Of Face.
From www.youtube.com
Blender Move Object Origin Blender Cursor Set 3D Cursor & Origin Position Snapping Objects Blender Move Origin To Center Of Face So great, i can move the cylinder origin to the center of some flat faces, but that doesn’t orient any of the pivot axis to the. Just remember to delete the hotkeys already set to 1 and 2, which will hide a. Find out the difference between these concepts and how to apply them to your modeling and animation. I. Blender Move Origin To Center Of Face.
From blog.imeshh.com
How to move 3D cursor in Blender And other tricks! iMeshh Blender Move Origin To Center Of Face See the options and examples for each method and how they affect your object's geometry. Learn how to use shift+s shortcuts, 3d cursor, and origin options to center objects, origins and pivot points in blender. Find out the difference between these concepts and how to apply them to your modeling and animation. So great, i can move the cylinder origin. Blender Move Origin To Center Of Face.
From scatolabox.it
Blender move object from a specific reference point Blender Move Origin To Center Of Face Learn how to set the origin point of an object in blender, which determines its location in 3d space. I use it all the time. Open the options in the tool settings; Learn how to recenter or move your object's center of origin or pivot point in blender using two methods: I set the 1 key as a hot key. Blender Move Origin To Center Of Face.
From blender.stackexchange.com
transform orientation Reset move gizmo to object face or geometry Blender Stack Exchange Blender Move Origin To Center Of Face So great, i can move the cylinder origin to the center of some flat faces, but that doesn’t orient any of the pivot axis to the. Press shifts and select cursor to selected, that will put the cursor at the center of the selected faces. See different options for moving the. See the options and examples for each method and. Blender Move Origin To Center Of Face.
From brandonsdrawings.com
Blender 3D Object Origin Points & How to Move Them Blender Move Origin To Center Of Face See different options for moving the. Open the options in the tool settings; I set the 1 key as a hot key for this, and the 2 key as a hotkey for set origin to 3d cursor. I use it all the time. Press shifts and select cursor to selected, that will put the cursor at the center of the. Blender Move Origin To Center Of Face.
From www.youtube.com
Blender Quick Tip Move, snap and align the object origin (Blender 2.93 Tutorial) YouTube Blender Move Origin To Center Of Face Select a face of the object, whose normal you want to be object z, and in the header > transform orientations dropdown, hit the little '+' to create a custom orientation from it. I set the 1 key as a hot key for this, and the 2 key as a hotkey for set origin to 3d cursor. Just remember to. Blender Move Origin To Center Of Face.
From www.youtube.com
Recenter or Change Origin Point of Object Blender Tutorial YouTube Blender Move Origin To Center Of Face See different options for moving the. Find out the difference between these concepts and how to apply them to your modeling and animation. Learn how to recenter or move your object's center of origin or pivot point in blender using two methods: From the object menu or the search tool. In blender 2.81 the transform tools can be restricted to. Blender Move Origin To Center Of Face.
From blender.stackexchange.com
modeling Apply face normal orientation to object Local Pivot Point orientation? Blender Blender Move Origin To Center Of Face From the object menu or the search tool. In blender 2.81 the transform tools can be restricted to only affect the origins, which allows to translate it directly. See the options and examples for each method and how they affect your object's geometry. Select a face of the object, whose normal you want to be object z, and in the. Blender Move Origin To Center Of Face.
From blenderartists.org
Multiple Objects Origin to Base? Modeling Blender Artists Community Blender Move Origin To Center Of Face Press shifts and select cursor to selected, that will put the cursor at the center of the selected faces. Just remember to delete the hotkeys already set to 1 and 2, which will hide a. Select a face of the object, whose normal you want to be object z, and in the header > transform orientations dropdown, hit the little. Blender Move Origin To Center Of Face.
From www.youtube.com
How To Use 4 Set Origin In Blender YouTube Blender Move Origin To Center Of Face See different options for moving the. Select a face of the object, whose normal you want to be object z, and in the header > transform orientations dropdown, hit the little '+' to create a custom orientation from it. I set the 1 key as a hot key for this, and the 2 key as a hotkey for set origin. Blender Move Origin To Center Of Face.
From www.youtube.com
Blender tutorial 15 Move Object to Origin YouTube Blender Move Origin To Center Of Face Open the options in the tool settings; So great, i can move the cylinder origin to the center of some flat faces, but that doesn’t orient any of the pivot axis to the. Select a face of the object, whose normal you want to be object z, and in the header > transform orientations dropdown, hit the little '+' to. Blender Move Origin To Center Of Face.
From blender.stackexchange.com
transforms how do i set the origin to the center of the bounding box? Blender Stack Exchange Blender Move Origin To Center Of Face Open the options in the tool settings; Learn how to set the origin point of an object in blender, which determines its location in 3d space. In blender 2.81 the transform tools can be restricted to only affect the origins, which allows to translate it directly. Learn how to recenter or move your object's center of origin or pivot point. Blender Move Origin To Center Of Face.
From www.youtube.com
Blender Move model back to origin YouTube Blender Move Origin To Center Of Face Learn how to recenter or move your object's center of origin or pivot point in blender using two methods: Just remember to delete the hotkeys already set to 1 and 2, which will hide a. From the object menu or the search tool. See the options and examples for each method and how they affect your object's geometry. Learn how. Blender Move Origin To Center Of Face.
From magneticblender.blogspot.com
Blender Face Retopology Blender Blender Move Origin To Center Of Face Learn how to set the origin point of an object in blender, which determines its location in 3d space. Press shifts and select cursor to selected, that will put the cursor at the center of the selected faces. I use it all the time. I set the 1 key as a hot key for this, and the 2 key as. Blender Move Origin To Center Of Face.
From cgian.com
How to set origin of 3D object in Blender Blender Move Origin To Center Of Face Select a face of the object, whose normal you want to be object z, and in the header > transform orientations dropdown, hit the little '+' to create a custom orientation from it. So great, i can move the cylinder origin to the center of some flat faces, but that doesn’t orient any of the pivot axis to the. I. Blender Move Origin To Center Of Face.