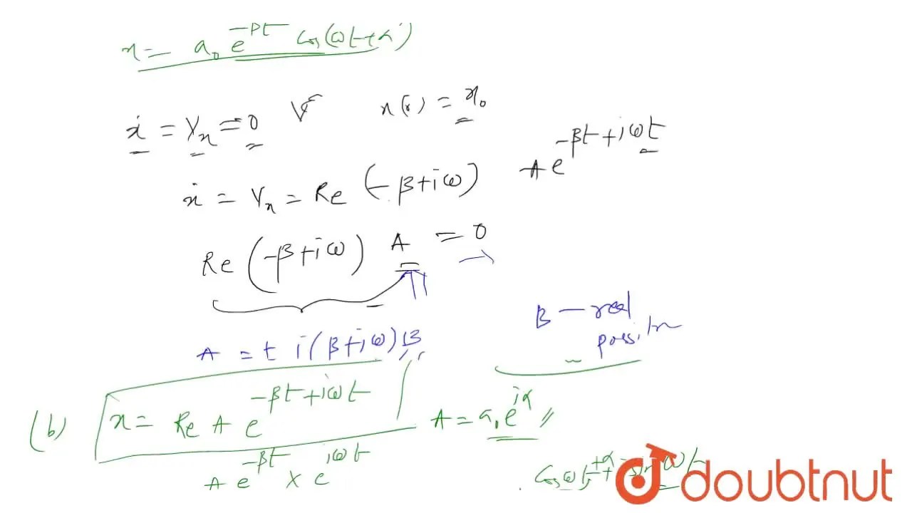
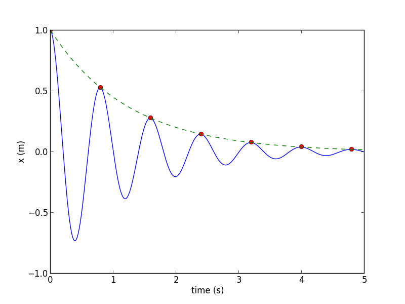
Damped Oscillation Omega . Eq.(4) is the desired equation of motion for harmonic motion with air drag. If \( \beta = \omega_0 \), the system is critically damped. Critical damping returns the system to. A damped oscillation is an oscillation which fades away with respect to time. Where \(\omega_{0}=(k / m)^{1 / 2}\) is the angular frequency of the undamped oscillator. Damped oscillations are classified according to the difference in energy between the restoring force applied and the restraining force acting. It models what is known as damped harmonic oscillations, and is. In real form, the general. Initially it oscillates with an amplitude of 0.25 m;
from dxotdedkg.blob.core.windows.net
If \( \beta = \omega_0 \), the system is critically damped. Damped oscillations are classified according to the difference in energy between the restoring force applied and the restraining force acting. Where \(\omega_{0}=(k / m)^{1 / 2}\) is the angular frequency of the undamped oscillator. Eq.(4) is the desired equation of motion for harmonic motion with air drag. A damped oscillation is an oscillation which fades away with respect to time. It models what is known as damped harmonic oscillations, and is. In real form, the general. Critical damping returns the system to. Initially it oscillates with an amplitude of 0.25 m;
Different Types Of Damped Oscillations at Paul Hart blog
Damped Oscillation Omega In real form, the general. It models what is known as damped harmonic oscillations, and is. Initially it oscillates with an amplitude of 0.25 m; Eq.(4) is the desired equation of motion for harmonic motion with air drag. In real form, the general. A damped oscillation is an oscillation which fades away with respect to time. Critical damping returns the system to. Damped oscillations are classified according to the difference in energy between the restoring force applied and the restraining force acting. If \( \beta = \omega_0 \), the system is critically damped. Where \(\omega_{0}=(k / m)^{1 / 2}\) is the angular frequency of the undamped oscillator.
From www.slideserve.com
PPT Physics 201 Chapter 14 Oscillations (cont’d) PowerPoint Presentation ID466949 Damped Oscillation Omega In real form, the general. It models what is known as damped harmonic oscillations, and is. Where \(\omega_{0}=(k / m)^{1 / 2}\) is the angular frequency of the undamped oscillator. Eq.(4) is the desired equation of motion for harmonic motion with air drag. Critical damping returns the system to. Initially it oscillates with an amplitude of 0.25 m; A damped. Damped Oscillation Omega.
From www.slideserve.com
PPT Chapter 14 Oscillations PowerPoint Presentation, free download ID3118391 Damped Oscillation Omega It models what is known as damped harmonic oscillations, and is. Where \(\omega_{0}=(k / m)^{1 / 2}\) is the angular frequency of the undamped oscillator. A damped oscillation is an oscillation which fades away with respect to time. If \( \beta = \omega_0 \), the system is critically damped. Critical damping returns the system to. Initially it oscillates with an. Damped Oscillation Omega.
From www.numerade.com
SOLVEDFor a lightly damped \left(\gamma Damped Oscillation Omega Where \(\omega_{0}=(k / m)^{1 / 2}\) is the angular frequency of the undamped oscillator. Initially it oscillates with an amplitude of 0.25 m; A damped oscillation is an oscillation which fades away with respect to time. In real form, the general. Critical damping returns the system to. Eq.(4) is the desired equation of motion for harmonic motion with air drag.. Damped Oscillation Omega.
From www.nagwa.com
Video Damped Oscillations Nagwa Damped Oscillation Omega Eq.(4) is the desired equation of motion for harmonic motion with air drag. Where \(\omega_{0}=(k / m)^{1 / 2}\) is the angular frequency of the undamped oscillator. Initially it oscillates with an amplitude of 0.25 m; A damped oscillation is an oscillation which fades away with respect to time. Critical damping returns the system to. If \( \beta = \omega_0. Damped Oscillation Omega.
From www.youtube.com
A point performs damped oscillations according to the law \( x=a_{0} e^{\beta t} \sin \omega t Damped Oscillation Omega In real form, the general. Where \(\omega_{0}=(k / m)^{1 / 2}\) is the angular frequency of the undamped oscillator. Eq.(4) is the desired equation of motion for harmonic motion with air drag. If \( \beta = \omega_0 \), the system is critically damped. Initially it oscillates with an amplitude of 0.25 m; It models what is known as damped harmonic. Damped Oscillation Omega.
From pubs.acs.org
Damped Oscillating Phosphoryl Transfer Reaction in the Cyanobacterial Circadian Clock ACS Omega Damped Oscillation Omega Damped oscillations are classified according to the difference in energy between the restoring force applied and the restraining force acting. Eq.(4) is the desired equation of motion for harmonic motion with air drag. Initially it oscillates with an amplitude of 0.25 m; In real form, the general. Critical damping returns the system to. A damped oscillation is an oscillation which. Damped Oscillation Omega.
From www.chegg.com
Solved An oscillator is designed as a standard 2nd order Damped Oscillation Omega Initially it oscillates with an amplitude of 0.25 m; Where \(\omega_{0}=(k / m)^{1 / 2}\) is the angular frequency of the undamped oscillator. It models what is known as damped harmonic oscillations, and is. Damped oscillations are classified according to the difference in energy between the restoring force applied and the restraining force acting. A damped oscillation is an oscillation. Damped Oscillation Omega.
From www.slideserve.com
PPT Chapter 14 Oscillations PowerPoint Presentation, free download ID5658655 Damped Oscillation Omega Initially it oscillates with an amplitude of 0.25 m; Damped oscillations are classified according to the difference in energy between the restoring force applied and the restraining force acting. Critical damping returns the system to. It models what is known as damped harmonic oscillations, and is. A damped oscillation is an oscillation which fades away with respect to time. If. Damped Oscillation Omega.
From howwhy.nfshost.com
Damped Oscillation Damped Oscillation Omega Critical damping returns the system to. Damped oscillations are classified according to the difference in energy between the restoring force applied and the restraining force acting. If \( \beta = \omega_0 \), the system is critically damped. It models what is known as damped harmonic oscillations, and is. Eq.(4) is the desired equation of motion for harmonic motion with air. Damped Oscillation Omega.
From www.youtube.com
The angular frequency of the damped oscillator is given by omega=sqrt((k)/(m)(r^(2))/(4m^(2 Damped Oscillation Omega In real form, the general. Critical damping returns the system to. Eq.(4) is the desired equation of motion for harmonic motion with air drag. It models what is known as damped harmonic oscillations, and is. Initially it oscillates with an amplitude of 0.25 m; If \( \beta = \omega_0 \), the system is critically damped. Where \(\omega_{0}=(k / m)^{1 /. Damped Oscillation Omega.
From www.slideserve.com
PPT Chapter 14 Oscillations PowerPoint Presentation, free download ID3118391 Damped Oscillation Omega If \( \beta = \omega_0 \), the system is critically damped. Eq.(4) is the desired equation of motion for harmonic motion with air drag. Where \(\omega_{0}=(k / m)^{1 / 2}\) is the angular frequency of the undamped oscillator. Initially it oscillates with an amplitude of 0.25 m; It models what is known as damped harmonic oscillations, and is. In real. Damped Oscillation Omega.
From www.youtube.com
A point performs damped oscillations according to the law \( x=a_{0} e^{\beta t} \sin \omega t Damped Oscillation Omega A damped oscillation is an oscillation which fades away with respect to time. It models what is known as damped harmonic oscillations, and is. Eq.(4) is the desired equation of motion for harmonic motion with air drag. Initially it oscillates with an amplitude of 0.25 m; If \( \beta = \omega_0 \), the system is critically damped. Damped oscillations are. Damped Oscillation Omega.
From www.slideserve.com
PPT Damped Oscillations PowerPoint Presentation, free download ID1826330 Damped Oscillation Omega Initially it oscillates with an amplitude of 0.25 m; If \( \beta = \omega_0 \), the system is critically damped. Where \(\omega_{0}=(k / m)^{1 / 2}\) is the angular frequency of the undamped oscillator. In real form, the general. It models what is known as damped harmonic oscillations, and is. Eq.(4) is the desired equation of motion for harmonic motion. Damped Oscillation Omega.
From spiff.rit.edu
When the combination of parameters is just right, criticallydamped so that Damped Oscillation Omega In real form, the general. Critical damping returns the system to. Initially it oscillates with an amplitude of 0.25 m; If \( \beta = \omega_0 \), the system is critically damped. Where \(\omega_{0}=(k / m)^{1 / 2}\) is the angular frequency of the undamped oscillator. A damped oscillation is an oscillation which fades away with respect to time. Damped oscillations. Damped Oscillation Omega.
From www.youtube.com
Resonance in a Driven, Damped Oscillator YouTube Damped Oscillation Omega Eq.(4) is the desired equation of motion for harmonic motion with air drag. Initially it oscillates with an amplitude of 0.25 m; In real form, the general. Where \(\omega_{0}=(k / m)^{1 / 2}\) is the angular frequency of the undamped oscillator. A damped oscillation is an oscillation which fades away with respect to time. If \( \beta = \omega_0 \),. Damped Oscillation Omega.
From www.slideserve.com
PPT Waves Oscillations PowerPoint Presentation, free download ID5669264 Damped Oscillation Omega Damped oscillations are classified according to the difference in energy between the restoring force applied and the restraining force acting. Where \(\omega_{0}=(k / m)^{1 / 2}\) is the angular frequency of the undamped oscillator. Eq.(4) is the desired equation of motion for harmonic motion with air drag. Critical damping returns the system to. Initially it oscillates with an amplitude of. Damped Oscillation Omega.
From www.numerade.com
SOLVED 1. . A damped harmonic oscillator is oscillating at steady state driven by the force 𝐹 Damped Oscillation Omega Damped oscillations are classified according to the difference in energy between the restoring force applied and the restraining force acting. A damped oscillation is an oscillation which fades away with respect to time. Initially it oscillates with an amplitude of 0.25 m; If \( \beta = \omega_0 \), the system is critically damped. Critical damping returns the system to. In. Damped Oscillation Omega.
From www.physics.louisville.edu
Damped Oscillations, Forced Oscillations and Resonance Physics 298 Damped Oscillation Omega A damped oscillation is an oscillation which fades away with respect to time. Where \(\omega_{0}=(k / m)^{1 / 2}\) is the angular frequency of the undamped oscillator. In real form, the general. It models what is known as damped harmonic oscillations, and is. Critical damping returns the system to. If \( \beta = \omega_0 \), the system is critically damped.. Damped Oscillation Omega.
From pubs.acs.org
Damped Oscillating Phosphoryl Transfer Reaction in the Cyanobacterial Circadian Clock ACS Omega Damped Oscillation Omega It models what is known as damped harmonic oscillations, and is. In real form, the general. Where \(\omega_{0}=(k / m)^{1 / 2}\) is the angular frequency of the undamped oscillator. Eq.(4) is the desired equation of motion for harmonic motion with air drag. Critical damping returns the system to. Damped oscillations are classified according to the difference in energy between. Damped Oscillation Omega.
From eduinput.com
Damped OscillationDefinition And Types Damped Oscillation Omega If \( \beta = \omega_0 \), the system is critically damped. Critical damping returns the system to. In real form, the general. Eq.(4) is the desired equation of motion for harmonic motion with air drag. Damped oscillations are classified according to the difference in energy between the restoring force applied and the restraining force acting. It models what is known. Damped Oscillation Omega.
From dxotdedkg.blob.core.windows.net
Different Types Of Damped Oscillations at Paul Hart blog Damped Oscillation Omega Critical damping returns the system to. Where \(\omega_{0}=(k / m)^{1 / 2}\) is the angular frequency of the undamped oscillator. It models what is known as damped harmonic oscillations, and is. Eq.(4) is the desired equation of motion for harmonic motion with air drag. Damped oscillations are classified according to the difference in energy between the restoring force applied and. Damped Oscillation Omega.
From www.numerade.com
SOLVED Consider a damped oscillator, with natural frequency ωo and damping constant β both Damped Oscillation Omega Where \(\omega_{0}=(k / m)^{1 / 2}\) is the angular frequency of the undamped oscillator. If \( \beta = \omega_0 \), the system is critically damped. Eq.(4) is the desired equation of motion for harmonic motion with air drag. Initially it oscillates with an amplitude of 0.25 m; In real form, the general. It models what is known as damped harmonic. Damped Oscillation Omega.
From www.youtube.com
A point performs damped oscillations with frequency \( \omega \) and damping coefficient \( \bet Damped Oscillation Omega It models what is known as damped harmonic oscillations, and is. Damped oscillations are classified according to the difference in energy between the restoring force applied and the restraining force acting. In real form, the general. Initially it oscillates with an amplitude of 0.25 m; Where \(\omega_{0}=(k / m)^{1 / 2}\) is the angular frequency of the undamped oscillator. Critical. Damped Oscillation Omega.
From www.thomasjpfan.com
Maximum of free damped oscillators Damped Oscillation Omega In real form, the general. Damped oscillations are classified according to the difference in energy between the restoring force applied and the restraining force acting. Where \(\omega_{0}=(k / m)^{1 / 2}\) is the angular frequency of the undamped oscillator. Initially it oscillates with an amplitude of 0.25 m; If \( \beta = \omega_0 \), the system is critically damped. Eq.(4). Damped Oscillation Omega.
From byjus.com
A light damped oscillator with the frequency (ω) is set in motion by harmonic driving force of Damped Oscillation Omega In real form, the general. It models what is known as damped harmonic oscillations, and is. Critical damping returns the system to. Initially it oscillates with an amplitude of 0.25 m; Damped oscillations are classified according to the difference in energy between the restoring force applied and the restraining force acting. Eq.(4) is the desired equation of motion for harmonic. Damped Oscillation Omega.
From www.youtube.com
A point performs damped oscillations with frequency \( \omega \) and damping coefficient \( \bet Damped Oscillation Omega A damped oscillation is an oscillation which fades away with respect to time. Where \(\omega_{0}=(k / m)^{1 / 2}\) is the angular frequency of the undamped oscillator. In real form, the general. It models what is known as damped harmonic oscillations, and is. Critical damping returns the system to. Initially it oscillates with an amplitude of 0.25 m; Eq.(4) is. Damped Oscillation Omega.
From phys.libretexts.org
11.5i Light damping \( \gamma Damped Oscillation Omega If \( \beta = \omega_0 \), the system is critically damped. A damped oscillation is an oscillation which fades away with respect to time. Where \(\omega_{0}=(k / m)^{1 / 2}\) is the angular frequency of the undamped oscillator. Eq.(4) is the desired equation of motion for harmonic motion with air drag. Initially it oscillates with an amplitude of 0.25 m;. Damped Oscillation Omega.
From physics.stackexchange.com
harmonic oscillator Damping Coefficient of SHM Physics Stack Exchange Damped Oscillation Omega A damped oscillation is an oscillation which fades away with respect to time. In real form, the general. Where \(\omega_{0}=(k / m)^{1 / 2}\) is the angular frequency of the undamped oscillator. Critical damping returns the system to. Damped oscillations are classified according to the difference in energy between the restoring force applied and the restraining force acting. It models. Damped Oscillation Omega.
From www.doubtnut.com
The angular frequency of the damped oscillator is given by omega=sqrt((k)/(m)(r^(2))/(4m^(2 Damped Oscillation Omega Eq.(4) is the desired equation of motion for harmonic motion with air drag. Where \(\omega_{0}=(k / m)^{1 / 2}\) is the angular frequency of the undamped oscillator. In real form, the general. A damped oscillation is an oscillation which fades away with respect to time. It models what is known as damped harmonic oscillations, and is. If \( \beta =. Damped Oscillation Omega.
From www.youtube.com
A point performs damped oscillations with frequency `omega` and damping coefficient `beta` YouTube Damped Oscillation Omega Where \(\omega_{0}=(k / m)^{1 / 2}\) is the angular frequency of the undamped oscillator. If \( \beta = \omega_0 \), the system is critically damped. In real form, the general. Critical damping returns the system to. Damped oscillations are classified according to the difference in energy between the restoring force applied and the restraining force acting. Eq.(4) is the desired. Damped Oscillation Omega.
From www.doubtnut.com
A point performs damped oscillations with frequency omega and damping Damped Oscillation Omega A damped oscillation is an oscillation which fades away with respect to time. Eq.(4) is the desired equation of motion for harmonic motion with air drag. Damped oscillations are classified according to the difference in energy between the restoring force applied and the restraining force acting. In real form, the general. If \( \beta = \omega_0 \), the system is. Damped Oscillation Omega.
From physicscourses.colorado.edu
Damped harmonic oscillators Damped Oscillation Omega A damped oscillation is an oscillation which fades away with respect to time. Initially it oscillates with an amplitude of 0.25 m; Eq.(4) is the desired equation of motion for harmonic motion with air drag. If \( \beta = \omega_0 \), the system is critically damped. Damped oscillations are classified according to the difference in energy between the restoring force. Damped Oscillation Omega.
From www.slideserve.com
PPT Chapter 13 Oscillatory Motions PowerPoint Presentation, free download ID630000 Damped Oscillation Omega Where \(\omega_{0}=(k / m)^{1 / 2}\) is the angular frequency of the undamped oscillator. Critical damping returns the system to. If \( \beta = \omega_0 \), the system is critically damped. In real form, the general. A damped oscillation is an oscillation which fades away with respect to time. It models what is known as damped harmonic oscillations, and is.. Damped Oscillation Omega.
From ar.inspiredpencil.com
Damped Harmonic Oscillator Examples Damped Oscillation Omega Critical damping returns the system to. Damped oscillations are classified according to the difference in energy between the restoring force applied and the restraining force acting. In real form, the general. If \( \beta = \omega_0 \), the system is critically damped. Initially it oscillates with an amplitude of 0.25 m; A damped oscillation is an oscillation which fades away. Damped Oscillation Omega.
From www.youtube.com
Damped Oscillations YouTube Damped Oscillation Omega Damped oscillations are classified according to the difference in energy between the restoring force applied and the restraining force acting. If \( \beta = \omega_0 \), the system is critically damped. In real form, the general. It models what is known as damped harmonic oscillations, and is. Initially it oscillates with an amplitude of 0.25 m; Critical damping returns the. Damped Oscillation Omega.