Cleo Lexicom Pricing . Cleo lexicom® is a secure file transfer client for simplified multiprotocol support, increased manageability, and visibility improvement — all. Learn how it works today! Compare costs with competitors and find out if they offer a free version, free trial or demo. Cleo provides a flexible solution to seamlessly integrate. It is very easy to use. Connect with all your trading partners quickly & easily with cleo lexicom®, a secure file transfer client solution. I have two sites running cleo lexicom as well. The cleo integration cloud is a highly scalable, robust file transfer platform designed to facilitate and enable integration with the cloud. Optimize scheduling with cleo lexicom’s integrated scheduler, removing bottlenecks and simplifying workflows. See detailed pricing plans for cleo integration cloud. Proven and tested in more than. Whether you have a pricing question, want a custom demo, or are curious about our mft solution's features, our team is ready to assist you.
from ciroapp.com
I have two sites running cleo lexicom as well. Whether you have a pricing question, want a custom demo, or are curious about our mft solution's features, our team is ready to assist you. Learn how it works today! Proven and tested in more than. Cleo provides a flexible solution to seamlessly integrate. Connect with all your trading partners quickly & easily with cleo lexicom®, a secure file transfer client solution. See detailed pricing plans for cleo integration cloud. The cleo integration cloud is a highly scalable, robust file transfer platform designed to facilitate and enable integration with the cloud. It is very easy to use. Compare costs with competitors and find out if they offer a free version, free trial or demo.
StreamYard vs Descript Who is the winner?
Cleo Lexicom Pricing Compare costs with competitors and find out if they offer a free version, free trial or demo. Proven and tested in more than. It is very easy to use. Cleo lexicom® is a secure file transfer client for simplified multiprotocol support, increased manageability, and visibility improvement — all. Learn how it works today! Whether you have a pricing question, want a custom demo, or are curious about our mft solution's features, our team is ready to assist you. Compare costs with competitors and find out if they offer a free version, free trial or demo. Optimize scheduling with cleo lexicom’s integrated scheduler, removing bottlenecks and simplifying workflows. Cleo provides a flexible solution to seamlessly integrate. I have two sites running cleo lexicom as well. The cleo integration cloud is a highly scalable, robust file transfer platform designed to facilitate and enable integration with the cloud. See detailed pricing plans for cleo integration cloud. Connect with all your trading partners quickly & easily with cleo lexicom®, a secure file transfer client solution.
From www.aitoolnet.com
Cleo Reviews, Features, Pricing and Alternatives Cleo Lexicom Pricing Proven and tested in more than. Learn how it works today! Optimize scheduling with cleo lexicom’s integrated scheduler, removing bottlenecks and simplifying workflows. It is very easy to use. Cleo provides a flexible solution to seamlessly integrate. Compare costs with competitors and find out if they offer a free version, free trial or demo. Connect with all your trading partners. Cleo Lexicom Pricing.
From www.tradingview.com
CLEO Stock Price and Chart — IDXCLEO — TradingView Cleo Lexicom Pricing Learn how it works today! Proven and tested in more than. I have two sites running cleo lexicom as well. Whether you have a pricing question, want a custom demo, or are curious about our mft solution's features, our team is ready to assist you. Cleo provides a flexible solution to seamlessly integrate. Connect with all your trading partners quickly. Cleo Lexicom Pricing.
From bdteletalk.com
Cleo Salary Advance Not Working Cleo Lexicom Pricing Connect with all your trading partners quickly & easily with cleo lexicom®, a secure file transfer client solution. Cleo lexicom® is a secure file transfer client for simplified multiprotocol support, increased manageability, and visibility improvement — all. Compare costs with competitors and find out if they offer a free version, free trial or demo. It is very easy to use.. Cleo Lexicom Pricing.
From www.ecsinternational.eu
Cleo Communications v2 Cleo Lexicom Pricing Proven and tested in more than. Connect with all your trading partners quickly & easily with cleo lexicom®, a secure file transfer client solution. Cleo provides a flexible solution to seamlessly integrate. It is very easy to use. Compare costs with competitors and find out if they offer a free version, free trial or demo. The cleo integration cloud is. Cleo Lexicom Pricing.
From www.odette.org
OFTP2 Software Odette Cleo Lexicom Pricing It is very easy to use. Connect with all your trading partners quickly & easily with cleo lexicom®, a secure file transfer client solution. The cleo integration cloud is a highly scalable, robust file transfer platform designed to facilitate and enable integration with the cloud. Proven and tested in more than. Optimize scheduling with cleo lexicom’s integrated scheduler, removing bottlenecks. Cleo Lexicom Pricing.
From cleooxygen.id
cropped logo cleo oxy Cleo Oxygen Cleo Lexicom Pricing I have two sites running cleo lexicom as well. Cleo provides a flexible solution to seamlessly integrate. Proven and tested in more than. Whether you have a pricing question, want a custom demo, or are curious about our mft solution's features, our team is ready to assist you. Connect with all your trading partners quickly & easily with cleo lexicom®,. Cleo Lexicom Pricing.
From ciroapp.com
StreamYard vs Descript Who is the winner? Cleo Lexicom Pricing Connect with all your trading partners quickly & easily with cleo lexicom®, a secure file transfer client solution. See detailed pricing plans for cleo integration cloud. The cleo integration cloud is a highly scalable, robust file transfer platform designed to facilitate and enable integration with the cloud. Proven and tested in more than. Cleo lexicom® is a secure file transfer. Cleo Lexicom Pricing.
From blockonomi.com
CLEO.one Review Crypto Trading Bot Platform for Automated Strategies Cleo Lexicom Pricing The cleo integration cloud is a highly scalable, robust file transfer platform designed to facilitate and enable integration with the cloud. Optimize scheduling with cleo lexicom’s integrated scheduler, removing bottlenecks and simplifying workflows. Whether you have a pricing question, want a custom demo, or are curious about our mft solution's features, our team is ready to assist you. It is. Cleo Lexicom Pricing.
From www.pricerunner.com
Cleo Q Facial Toning System (3 stores) • PriceRunner Cleo Lexicom Pricing Cleo provides a flexible solution to seamlessly integrate. Proven and tested in more than. It is very easy to use. Compare costs with competitors and find out if they offer a free version, free trial or demo. The cleo integration cloud is a highly scalable, robust file transfer platform designed to facilitate and enable integration with the cloud. See detailed. Cleo Lexicom Pricing.
From captainaltcoin.com
Cleo.one Review Pricing, Features, Security, Profitability Cleo Lexicom Pricing Cleo provides a flexible solution to seamlessly integrate. Optimize scheduling with cleo lexicom’s integrated scheduler, removing bottlenecks and simplifying workflows. I have two sites running cleo lexicom as well. Learn how it works today! Proven and tested in more than. Cleo lexicom® is a secure file transfer client for simplified multiprotocol support, increased manageability, and visibility improvement — all. Connect. Cleo Lexicom Pricing.
From www.imdb.com
Call Me Miss Cleo (2022) Cleo Lexicom Pricing The cleo integration cloud is a highly scalable, robust file transfer platform designed to facilitate and enable integration with the cloud. Optimize scheduling with cleo lexicom’s integrated scheduler, removing bottlenecks and simplifying workflows. See detailed pricing plans for cleo integration cloud. Whether you have a pricing question, want a custom demo, or are curious about our mft solution's features, our. Cleo Lexicom Pricing.
From support.cleo.com
Cloud Migration Cleo Cleo Lexicom Pricing See detailed pricing plans for cleo integration cloud. Compare costs with competitors and find out if they offer a free version, free trial or demo. Cleo lexicom® is a secure file transfer client for simplified multiprotocol support, increased manageability, and visibility improvement — all. Optimize scheduling with cleo lexicom’s integrated scheduler, removing bottlenecks and simplifying workflows. It is very easy. Cleo Lexicom Pricing.
From www.comparably.com
Cleo FAQs Comparably Cleo Lexicom Pricing The cleo integration cloud is a highly scalable, robust file transfer platform designed to facilitate and enable integration with the cloud. I have two sites running cleo lexicom as well. Cleo lexicom® is a secure file transfer client for simplified multiprotocol support, increased manageability, and visibility improvement — all. Learn how it works today! Optimize scheduling with cleo lexicom’s integrated. Cleo Lexicom Pricing.
From www.tangentia.com
Cleo Tangentia Cleo Lexicom Pricing Cleo provides a flexible solution to seamlessly integrate. Optimize scheduling with cleo lexicom’s integrated scheduler, removing bottlenecks and simplifying workflows. The cleo integration cloud is a highly scalable, robust file transfer platform designed to facilitate and enable integration with the cloud. Cleo lexicom® is a secure file transfer client for simplified multiprotocol support, increased manageability, and visibility improvement — all.. Cleo Lexicom Pricing.
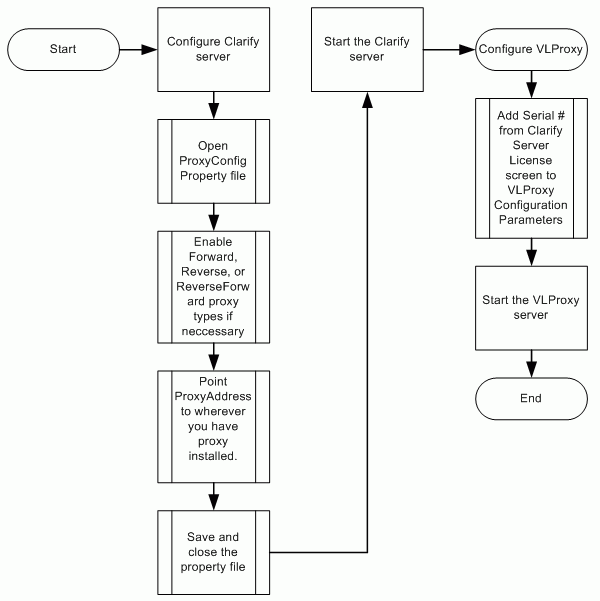
From support.cleo.com
Integrating with Cleo VLProxy Cleo Cleo Lexicom Pricing See detailed pricing plans for cleo integration cloud. Connect with all your trading partners quickly & easily with cleo lexicom®, a secure file transfer client solution. The cleo integration cloud is a highly scalable, robust file transfer platform designed to facilitate and enable integration with the cloud. Cleo lexicom® is a secure file transfer client for simplified multiprotocol support, increased. Cleo Lexicom Pricing.
From www.goodfirms.co
Cleo Reviews & Pricing 2024 Cleo Lexicom Pricing Cleo provides a flexible solution to seamlessly integrate. Whether you have a pricing question, want a custom demo, or are curious about our mft solution's features, our team is ready to assist you. Compare costs with competitors and find out if they offer a free version, free trial or demo. Connect with all your trading partners quickly & easily with. Cleo Lexicom Pricing.
From www.tradingview.com
CLEO Stock Price and Chart — IDXCLEO — TradingView Cleo Lexicom Pricing Cleo provides a flexible solution to seamlessly integrate. Proven and tested in more than. Connect with all your trading partners quickly & easily with cleo lexicom®, a secure file transfer client solution. Optimize scheduling with cleo lexicom’s integrated scheduler, removing bottlenecks and simplifying workflows. Compare costs with competitors and find out if they offer a free version, free trial or. Cleo Lexicom Pricing.
From www.binance.com
Cleo Tech Price CLEO Price Index, Live Chart and USD Converter Binance Cleo Lexicom Pricing Cleo provides a flexible solution to seamlessly integrate. The cleo integration cloud is a highly scalable, robust file transfer platform designed to facilitate and enable integration with the cloud. See detailed pricing plans for cleo integration cloud. Cleo lexicom® is a secure file transfer client for simplified multiprotocol support, increased manageability, and visibility improvement — all. Whether you have a. Cleo Lexicom Pricing.
From seima.com.au
Cleo 760 Duo fluted/flat apron front ceramic sink White Gloss Seima Cleo Lexicom Pricing Cleo lexicom® is a secure file transfer client for simplified multiprotocol support, increased manageability, and visibility improvement — all. Connect with all your trading partners quickly & easily with cleo lexicom®, a secure file transfer client solution. The cleo integration cloud is a highly scalable, robust file transfer platform designed to facilitate and enable integration with the cloud. Cleo provides. Cleo Lexicom Pricing.
From screenrant.com
Is Christian Really The Villain He's Portrayed As On 90 Day Fiancé Cleo Lexicom Pricing Proven and tested in more than. Cleo provides a flexible solution to seamlessly integrate. Compare costs with competitors and find out if they offer a free version, free trial or demo. Learn how it works today! Cleo lexicom® is a secure file transfer client for simplified multiprotocol support, increased manageability, and visibility improvement — all. Connect with all your trading. Cleo Lexicom Pricing.
From libertycity.net
Download Mini Scripts (Cleo Redux) for GTA Vice City Cleo Lexicom Pricing It is very easy to use. Proven and tested in more than. Optimize scheduling with cleo lexicom’s integrated scheduler, removing bottlenecks and simplifying workflows. Connect with all your trading partners quickly & easily with cleo lexicom®, a secure file transfer client solution. See detailed pricing plans for cleo integration cloud. Compare costs with competitors and find out if they offer. Cleo Lexicom Pricing.
From blog.cleo.finance
Introducing Flexible Pricing Tiers That Fit Your Needs Cleo.finance Cleo Lexicom Pricing Connect with all your trading partners quickly & easily with cleo lexicom®, a secure file transfer client solution. Proven and tested in more than. Optimize scheduling with cleo lexicom’s integrated scheduler, removing bottlenecks and simplifying workflows. It is very easy to use. See detailed pricing plans for cleo integration cloud. Whether you have a pricing question, want a custom demo,. Cleo Lexicom Pricing.
From www.tradingview.com
CLEO Stock Price and Chart — IDXCLEO — TradingView Cleo Lexicom Pricing The cleo integration cloud is a highly scalable, robust file transfer platform designed to facilitate and enable integration with the cloud. Learn how it works today! I have two sites running cleo lexicom as well. Cleo lexicom® is a secure file transfer client for simplified multiprotocol support, increased manageability, and visibility improvement — all. Whether you have a pricing question,. Cleo Lexicom Pricing.
From www.molteni.it
Cleo Cleo Lexicom Pricing Compare costs with competitors and find out if they offer a free version, free trial or demo. The cleo integration cloud is a highly scalable, robust file transfer platform designed to facilitate and enable integration with the cloud. Optimize scheduling with cleo lexicom’s integrated scheduler, removing bottlenecks and simplifying workflows. See detailed pricing plans for cleo integration cloud. Whether you. Cleo Lexicom Pricing.
From www.bplmedicaltechnologies.com
Cleo Plus Tabletop Pulse Oximeter BPL Medical Technologies Cleo Lexicom Pricing Optimize scheduling with cleo lexicom’s integrated scheduler, removing bottlenecks and simplifying workflows. Connect with all your trading partners quickly & easily with cleo lexicom®, a secure file transfer client solution. I have two sites running cleo lexicom as well. Cleo lexicom® is a secure file transfer client for simplified multiprotocol support, increased manageability, and visibility improvement — all. Whether you. Cleo Lexicom Pricing.
From support.cleo.com
Data Movement (powered by Cleo Cleo Cleo Lexicom Pricing Optimize scheduling with cleo lexicom’s integrated scheduler, removing bottlenecks and simplifying workflows. Proven and tested in more than. Connect with all your trading partners quickly & easily with cleo lexicom®, a secure file transfer client solution. It is very easy to use. I have two sites running cleo lexicom as well. Cleo lexicom® is a secure file transfer client for. Cleo Lexicom Pricing.
From picclick.co.uk
VINTAGE NOS CLEO Disney Character Gift Wrap Snow White Seven Dwarves Cleo Lexicom Pricing Cleo lexicom® is a secure file transfer client for simplified multiprotocol support, increased manageability, and visibility improvement — all. Proven and tested in more than. The cleo integration cloud is a highly scalable, robust file transfer platform designed to facilitate and enable integration with the cloud. Connect with all your trading partners quickly & easily with cleo lexicom®, a secure. Cleo Lexicom Pricing.
From www.binance.com
Preço do Cleo Tech Cotação, Gráfico em tempo real de CLEO e Conversor Cleo Lexicom Pricing Proven and tested in more than. Compare costs with competitors and find out if they offer a free version, free trial or demo. Cleo lexicom® is a secure file transfer client for simplified multiprotocol support, increased manageability, and visibility improvement — all. Optimize scheduling with cleo lexicom’s integrated scheduler, removing bottlenecks and simplifying workflows. Cleo provides a flexible solution to. Cleo Lexicom Pricing.
From www.tradingview.com
CLEO Stock Price and Chart — IDXCLEO — TradingView Cleo Lexicom Pricing I have two sites running cleo lexicom as well. Proven and tested in more than. Connect with all your trading partners quickly & easily with cleo lexicom®, a secure file transfer client solution. Whether you have a pricing question, want a custom demo, or are curious about our mft solution's features, our team is ready to assist you. Compare costs. Cleo Lexicom Pricing.
From qfinancialadvisors.com
Cleo.finance Trading Bot Review Maximizing Your Profits In 2023 Cleo Lexicom Pricing Cleo lexicom® is a secure file transfer client for simplified multiprotocol support, increased manageability, and visibility improvement — all. See detailed pricing plans for cleo integration cloud. Proven and tested in more than. Optimize scheduling with cleo lexicom’s integrated scheduler, removing bottlenecks and simplifying workflows. I have two sites running cleo lexicom as well. Compare costs with competitors and find. Cleo Lexicom Pricing.
From support.cleo.com
Exporting Data from Cleo for Cloud Migration Cleo Cleo Lexicom Pricing Compare costs with competitors and find out if they offer a free version, free trial or demo. The cleo integration cloud is a highly scalable, robust file transfer platform designed to facilitate and enable integration with the cloud. Cleo lexicom® is a secure file transfer client for simplified multiprotocol support, increased manageability, and visibility improvement — all. See detailed pricing. Cleo Lexicom Pricing.
From investingnews.com
Cleo Diagnostics (ASXCOV) Investor Overview INN Cleo Lexicom Pricing Optimize scheduling with cleo lexicom’s integrated scheduler, removing bottlenecks and simplifying workflows. Learn how it works today! Compare costs with competitors and find out if they offer a free version, free trial or demo. Proven and tested in more than. See detailed pricing plans for cleo integration cloud. Cleo provides a flexible solution to seamlessly integrate. The cleo integration cloud. Cleo Lexicom Pricing.
From mh-merch.com
MH Day Out Budget Dolls Wave 2 Dolls MH Merch Cleo Lexicom Pricing It is very easy to use. Cleo provides a flexible solution to seamlessly integrate. Optimize scheduling with cleo lexicom’s integrated scheduler, removing bottlenecks and simplifying workflows. I have two sites running cleo lexicom as well. See detailed pricing plans for cleo integration cloud. Compare costs with competitors and find out if they offer a free version, free trial or demo.. Cleo Lexicom Pricing.
From happymag.tv
Cleo Smith found alive and Carnarvon man in custody Cleo Lexicom Pricing Connect with all your trading partners quickly & easily with cleo lexicom®, a secure file transfer client solution. I have two sites running cleo lexicom as well. Cleo provides a flexible solution to seamlessly integrate. See detailed pricing plans for cleo integration cloud. Learn how it works today! Whether you have a pricing question, want a custom demo, or are. Cleo Lexicom Pricing.
From www.aitoolnet.com
Cleo Reviews, Features, Pricing and Alternatives Cleo Lexicom Pricing Proven and tested in more than. I have two sites running cleo lexicom as well. Cleo lexicom® is a secure file transfer client for simplified multiprotocol support, increased manageability, and visibility improvement — all. Learn how it works today! It is very easy to use. See detailed pricing plans for cleo integration cloud. Whether you have a pricing question, want. Cleo Lexicom Pricing.