Bootstrap Process . Bootstrapping is the process of founding and running a company using only personal finances or operating revenue. See a modern and versatile example of a design. It is a form of financing that allows the entrepreneur. Bootstrapping is the process of loading a set of instructions when a computer is first turned on or booted. Learn how to use bootstrap 5 to create intuitive and responsive process steps for web design and application development. In computing, a bootstrap loader is the first piece of code that runs when a machine starts, and is responsible for loading the rest of the operating. Documentation and examples for using bootstrap custom progress bars featuring support for stacked bars, animated backgrounds, and text labels.
from www.youtube.com
See a modern and versatile example of a design. Documentation and examples for using bootstrap custom progress bars featuring support for stacked bars, animated backgrounds, and text labels. It is a form of financing that allows the entrepreneur. Learn how to use bootstrap 5 to create intuitive and responsive process steps for web design and application development. Bootstrapping is the process of loading a set of instructions when a computer is first turned on or booted. In computing, a bootstrap loader is the first piece of code that runs when a machine starts, and is responsible for loading the rest of the operating. Bootstrapping is the process of founding and running a company using only personal finances or operating revenue.
Episode 3 Angular Bootstrap Process step by step YouTube
Bootstrap Process Learn how to use bootstrap 5 to create intuitive and responsive process steps for web design and application development. See a modern and versatile example of a design. Learn how to use bootstrap 5 to create intuitive and responsive process steps for web design and application development. It is a form of financing that allows the entrepreneur. Documentation and examples for using bootstrap custom progress bars featuring support for stacked bars, animated backgrounds, and text labels. Bootstrapping is the process of founding and running a company using only personal finances or operating revenue. In computing, a bootstrap loader is the first piece of code that runs when a machine starts, and is responsible for loading the rest of the operating. Bootstrapping is the process of loading a set of instructions when a computer is first turned on or booted.
From bootstraplily.com
Bootstrap process snipp example v02 BootstrapLily Bootstrap Process In computing, a bootstrap loader is the first piece of code that runs when a machine starts, and is responsible for loading the rest of the operating. Bootstrapping is the process of founding and running a company using only personal finances or operating revenue. It is a form of financing that allows the entrepreneur. Documentation and examples for using bootstrap. Bootstrap Process.
From tweakyourbiz.com
How to Bootstrap Your Startup and Make it a Success Tweak Your Biz Bootstrap Process Learn how to use bootstrap 5 to create intuitive and responsive process steps for web design and application development. In computing, a bootstrap loader is the first piece of code that runs when a machine starts, and is responsible for loading the rest of the operating. See a modern and versatile example of a design. Bootstrapping is the process of. Bootstrap Process.
From bootstraplily.com
Bootstrap process snipp example v04 BootstrapLily Bootstrap Process Documentation and examples for using bootstrap custom progress bars featuring support for stacked bars, animated backgrounds, and text labels. It is a form of financing that allows the entrepreneur. Bootstrapping is the process of loading a set of instructions when a computer is first turned on or booted. See a modern and versatile example of a design. In computing, a. Bootstrap Process.
From bootstraplily.com
Bootstrap process snipp example v05 BootstrapLily Bootstrap Process In computing, a bootstrap loader is the first piece of code that runs when a machine starts, and is responsible for loading the rest of the operating. Bootstrapping is the process of founding and running a company using only personal finances or operating revenue. Bootstrapping is the process of loading a set of instructions when a computer is first turned. Bootstrap Process.
From www.youtube.com
Bootstrap and How to Use it with Examples YouTube Bootstrap Process See a modern and versatile example of a design. Documentation and examples for using bootstrap custom progress bars featuring support for stacked bars, animated backgrounds, and text labels. It is a form of financing that allows the entrepreneur. Bootstrapping is the process of loading a set of instructions when a computer is first turned on or booted. Learn how to. Bootstrap Process.
From www.researchgate.net
The outline of the bootstrap approach process. Download Scientific Bootstrap Process Bootstrapping is the process of loading a set of instructions when a computer is first turned on or booted. Documentation and examples for using bootstrap custom progress bars featuring support for stacked bars, animated backgrounds, and text labels. Learn how to use bootstrap 5 to create intuitive and responsive process steps for web design and application development. Bootstrapping is the. Bootstrap Process.
From www.researchgate.net
Bootstrapping process by Banea et al. [56] Download Scientific Diagram Bootstrap Process See a modern and versatile example of a design. In computing, a bootstrap loader is the first piece of code that runs when a machine starts, and is responsible for loading the rest of the operating. Learn how to use bootstrap 5 to create intuitive and responsive process steps for web design and application development. Documentation and examples for using. Bootstrap Process.
From insidelearningmachines.com
Implement the Bootstrap Method in Python Inside Learning Machines Bootstrap Process Learn how to use bootstrap 5 to create intuitive and responsive process steps for web design and application development. In computing, a bootstrap loader is the first piece of code that runs when a machine starts, and is responsible for loading the rest of the operating. It is a form of financing that allows the entrepreneur. Bootstrapping is the process. Bootstrap Process.
From jillian-green.medium.com
Applications of Bootstrapping. A basic introduction to the bootstrap Bootstrap Process It is a form of financing that allows the entrepreneur. Documentation and examples for using bootstrap custom progress bars featuring support for stacked bars, animated backgrounds, and text labels. In computing, a bootstrap loader is the first piece of code that runs when a machine starts, and is responsible for loading the rest of the operating. Learn how to use. Bootstrap Process.
From blog.eduonix.com
An on Bootstrap Development Bootstrap Process Bootstrapping is the process of loading a set of instructions when a computer is first turned on or booted. It is a form of financing that allows the entrepreneur. Documentation and examples for using bootstrap custom progress bars featuring support for stacked bars, animated backgrounds, and text labels. Bootstrapping is the process of founding and running a company using only. Bootstrap Process.
From stepofweb.com
Understanding the bootstrap process Bootstrap Process Bootstrapping is the process of loading a set of instructions when a computer is first turned on or booted. Learn how to use bootstrap 5 to create intuitive and responsive process steps for web design and application development. In computing, a bootstrap loader is the first piece of code that runs when a machine starts, and is responsible for loading. Bootstrap Process.
From www.researchgate.net
14 How a change impacts the bootstrap process. The bootstrap process Bootstrap Process Documentation and examples for using bootstrap custom progress bars featuring support for stacked bars, animated backgrounds, and text labels. Bootstrapping is the process of founding and running a company using only personal finances or operating revenue. See a modern and versatile example of a design. Bootstrapping is the process of loading a set of instructions when a computer is first. Bootstrap Process.
From www.semanticscholar.org
Figure 2 from Methods of Securing the Bootstrap Process of an Operating Bootstrap Process Learn how to use bootstrap 5 to create intuitive and responsive process steps for web design and application development. See a modern and versatile example of a design. In computing, a bootstrap loader is the first piece of code that runs when a machine starts, and is responsible for loading the rest of the operating. Bootstrapping is the process of. Bootstrap Process.
From freefrontend.com
48 Bootstrap Timelines Bootstrap Process It is a form of financing that allows the entrepreneur. In computing, a bootstrap loader is the first piece of code that runs when a machine starts, and is responsible for loading the rest of the operating. Documentation and examples for using bootstrap custom progress bars featuring support for stacked bars, animated backgrounds, and text labels. Bootstrapping is the process. Bootstrap Process.
From aworkstation.com
How To Speed Up Your Bootstrap Development Process Bootstrap Process Bootstrapping is the process of loading a set of instructions when a computer is first turned on or booted. It is a form of financing that allows the entrepreneur. Bootstrapping is the process of founding and running a company using only personal finances or operating revenue. Learn how to use bootstrap 5 to create intuitive and responsive process steps for. Bootstrap Process.
From mdbootstrap.com
Bootstrap Charts Guideline examples & tutorial Bootstrap Process Bootstrapping is the process of loading a set of instructions when a computer is first turned on or booted. See a modern and versatile example of a design. It is a form of financing that allows the entrepreneur. Bootstrapping is the process of founding and running a company using only personal finances or operating revenue. Learn how to use bootstrap. Bootstrap Process.
From bootstrapbrain.com
Bootstrap 5 Process Steps Example BootstrapBrain Bootstrap Process Learn how to use bootstrap 5 to create intuitive and responsive process steps for web design and application development. Bootstrapping is the process of founding and running a company using only personal finances or operating revenue. It is a form of financing that allows the entrepreneur. Documentation and examples for using bootstrap custom progress bars featuring support for stacked bars,. Bootstrap Process.
From www.researchgate.net
Flow Chart for Bootstrapping Method Download Scientific Diagram Bootstrap Process See a modern and versatile example of a design. Documentation and examples for using bootstrap custom progress bars featuring support for stacked bars, animated backgrounds, and text labels. It is a form of financing that allows the entrepreneur. In computing, a bootstrap loader is the first piece of code that runs when a machine starts, and is responsible for loading. Bootstrap Process.
From www.springboard.com
What Is Bootstrap in Programming? A Development Beginner’s Guide Bootstrap Process In computing, a bootstrap loader is the first piece of code that runs when a machine starts, and is responsible for loading the rest of the operating. See a modern and versatile example of a design. It is a form of financing that allows the entrepreneur. Bootstrapping is the process of founding and running a company using only personal finances. Bootstrap Process.
From fourweekmba.com
What Is Bootstrapping? Why A Bootstrapping Business Is The Way To Go Bootstrap Process Bootstrapping is the process of founding and running a company using only personal finances or operating revenue. See a modern and versatile example of a design. Bootstrapping is the process of loading a set of instructions when a computer is first turned on or booted. Documentation and examples for using bootstrap custom progress bars featuring support for stacked bars, animated. Bootstrap Process.
From bootstrapbrain.com
Bootstrap 5 Process Steps Example BootstrapBrain Bootstrap Process Bootstrapping is the process of loading a set of instructions when a computer is first turned on or booted. Documentation and examples for using bootstrap custom progress bars featuring support for stacked bars, animated backgrounds, and text labels. In computing, a bootstrap loader is the first piece of code that runs when a machine starts, and is responsible for loading. Bootstrap Process.
From towardsdatascience.com
An Introduction to the Bootstrap Method by Lorna Yen Towards Data Bootstrap Process It is a form of financing that allows the entrepreneur. Bootstrapping is the process of loading a set of instructions when a computer is first turned on or booted. In computing, a bootstrap loader is the first piece of code that runs when a machine starts, and is responsible for loading the rest of the operating. Documentation and examples for. Bootstrap Process.
From www.researchgate.net
Process of bootstrap aggregating. Download Scientific Diagram Bootstrap Process See a modern and versatile example of a design. Learn how to use bootstrap 5 to create intuitive and responsive process steps for web design and application development. Bootstrapping is the process of loading a set of instructions when a computer is first turned on or booted. In computing, a bootstrap loader is the first piece of code that runs. Bootstrap Process.
From onaircode.com
18+ Bootstrap Flowchart Design Examples OnAirCode Bootstrap Process Learn how to use bootstrap 5 to create intuitive and responsive process steps for web design and application development. It is a form of financing that allows the entrepreneur. Bootstrapping is the process of founding and running a company using only personal finances or operating revenue. In computing, a bootstrap loader is the first piece of code that runs when. Bootstrap Process.
From aiml.com
What is bootstrapping, and why is it a useful technique? Bootstrap Process Documentation and examples for using bootstrap custom progress bars featuring support for stacked bars, animated backgrounds, and text labels. It is a form of financing that allows the entrepreneur. Learn how to use bootstrap 5 to create intuitive and responsive process steps for web design and application development. Bootstrapping is the process of founding and running a company using only. Bootstrap Process.
From www.youtube.com
Episode 3 Angular Bootstrap Process step by step YouTube Bootstrap Process It is a form of financing that allows the entrepreneur. Learn how to use bootstrap 5 to create intuitive and responsive process steps for web design and application development. Bootstrapping is the process of loading a set of instructions when a computer is first turned on or booted. In computing, a bootstrap loader is the first piece of code that. Bootstrap Process.
From bootstraplily.com
Bootstrap process snipp example v01 BootstrapLily Bootstrap Process Documentation and examples for using bootstrap custom progress bars featuring support for stacked bars, animated backgrounds, and text labels. It is a form of financing that allows the entrepreneur. Bootstrapping is the process of founding and running a company using only personal finances or operating revenue. In computing, a bootstrap loader is the first piece of code that runs when. Bootstrap Process.
From www.youtube.com
Angular 11 Bootstrapping Process How angular loads first component Bootstrap Process Documentation and examples for using bootstrap custom progress bars featuring support for stacked bars, animated backgrounds, and text labels. Bootstrapping is the process of founding and running a company using only personal finances or operating revenue. It is a form of financing that allows the entrepreneur. Learn how to use bootstrap 5 to create intuitive and responsive process steps for. Bootstrap Process.
From www.researchgate.net
A graphical illustration of the bootstrap process on a hypothetical Bootstrap Process Bootstrapping is the process of loading a set of instructions when a computer is first turned on or booted. It is a form of financing that allows the entrepreneur. Documentation and examples for using bootstrap custom progress bars featuring support for stacked bars, animated backgrounds, and text labels. In computing, a bootstrap loader is the first piece of code that. Bootstrap Process.
From www.cupoy.com
Bootstrapping 主要概念 StatQuest 機器學習研習讀書會 Cupoy Bootstrap Process In computing, a bootstrap loader is the first piece of code that runs when a machine starts, and is responsible for loading the rest of the operating. See a modern and versatile example of a design. Bootstrapping is the process of loading a set of instructions when a computer is first turned on or booted. It is a form of. Bootstrap Process.
From documentation.progress.com
How the bootstrapping process works Bootstrap Process It is a form of financing that allows the entrepreneur. Bootstrapping is the process of loading a set of instructions when a computer is first turned on or booted. Documentation and examples for using bootstrap custom progress bars featuring support for stacked bars, animated backgrounds, and text labels. Learn how to use bootstrap 5 to create intuitive and responsive process. Bootstrap Process.
From templatesjungle.com
Beginner's Guide to Bootstrap with StepbyStep Code Examples Bootstrap Process It is a form of financing that allows the entrepreneur. Documentation and examples for using bootstrap custom progress bars featuring support for stacked bars, animated backgrounds, and text labels. In computing, a bootstrap loader is the first piece of code that runs when a machine starts, and is responsible for loading the rest of the operating. Bootstrapping is the process. Bootstrap Process.
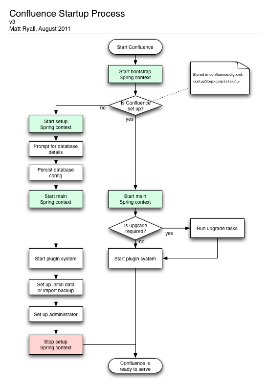
From developer.atlassian.com
Confluence bootstrap process Bootstrap Process Documentation and examples for using bootstrap custom progress bars featuring support for stacked bars, animated backgrounds, and text labels. Bootstrapping is the process of loading a set of instructions when a computer is first turned on or booted. In computing, a bootstrap loader is the first piece of code that runs when a machine starts, and is responsible for loading. Bootstrap Process.
From www.researchgate.net
A graphical illustration of the bootstrap process on a hypothetical Bootstrap Process Bootstrapping is the process of loading a set of instructions when a computer is first turned on or booted. Documentation and examples for using bootstrap custom progress bars featuring support for stacked bars, animated backgrounds, and text labels. See a modern and versatile example of a design. Learn how to use bootstrap 5 to create intuitive and responsive process steps. Bootstrap Process.
From www.educba.com
What is Bootstrap? A Quick Glance of Bootstrap with Working Bootstrap Process See a modern and versatile example of a design. Bootstrapping is the process of founding and running a company using only personal finances or operating revenue. Documentation and examples for using bootstrap custom progress bars featuring support for stacked bars, animated backgrounds, and text labels. Bootstrapping is the process of loading a set of instructions when a computer is first. Bootstrap Process.