What Is A Trigger To Midi Interface . It includes a clip for mounting to a drum stand and costs $349 usd. They prevent bleeding from the rest of the kit. Drum triggers are used to achieve a more powerful and crisp sound in a studio recording. Trig31 is a flexibly configurable trigger or gate to midi converter. If the mic recording of the drum is not usable, a. You could look at an e drum brain, you can def get them for cheapish used, you could also look at something like an mpc with an adaptable sound. The diti is designed especially for powering alternate mode's jamkat, jamkat'r or drumkat hybrid fsr pads. 6 trigger inputs compatible with all roland drum pads or acoustic drum triggers. The module offers four different modes of operation: Diti is the world's most powerful trigger to midi interface from alternate mode.
from www.deepsignalstudios.com
The module offers four different modes of operation: It includes a clip for mounting to a drum stand and costs $349 usd. They prevent bleeding from the rest of the kit. The diti is designed especially for powering alternate mode's jamkat, jamkat'r or drumkat hybrid fsr pads. Diti is the world's most powerful trigger to midi interface from alternate mode. If the mic recording of the drum is not usable, a. You could look at an e drum brain, you can def get them for cheapish used, you could also look at something like an mpc with an adaptable sound. Trig31 is a flexibly configurable trigger or gate to midi converter. 6 trigger inputs compatible with all roland drum pads or acoustic drum triggers. Drum triggers are used to achieve a more powerful and crisp sound in a studio recording.
Basic MIDI Setup Deep Signal Studios
What Is A Trigger To Midi Interface Trig31 is a flexibly configurable trigger or gate to midi converter. Drum triggers are used to achieve a more powerful and crisp sound in a studio recording. They prevent bleeding from the rest of the kit. If the mic recording of the drum is not usable, a. The module offers four different modes of operation: It includes a clip for mounting to a drum stand and costs $349 usd. Diti is the world's most powerful trigger to midi interface from alternate mode. 6 trigger inputs compatible with all roland drum pads or acoustic drum triggers. The diti is designed especially for powering alternate mode's jamkat, jamkat'r or drumkat hybrid fsr pads. Trig31 is a flexibly configurable trigger or gate to midi converter. You could look at an e drum brain, you can def get them for cheapish used, you could also look at something like an mpc with an adaptable sound.
From reverb.com
Simmons TRIGGER MIDI INTERFACE + SPM 8 MIDI MIXER Alex Gain Reverb What Is A Trigger To Midi Interface You could look at an e drum brain, you can def get them for cheapish used, you could also look at something like an mpc with an adaptable sound. It includes a clip for mounting to a drum stand and costs $349 usd. Drum triggers are used to achieve a more powerful and crisp sound in a studio recording. The. What Is A Trigger To Midi Interface.
From www.long-mcquade.com
Behringer Trigger Based MIDI Module What Is A Trigger To Midi Interface If the mic recording of the drum is not usable, a. Drum triggers are used to achieve a more powerful and crisp sound in a studio recording. It includes a clip for mounting to a drum stand and costs $349 usd. The diti is designed especially for powering alternate mode's jamkat, jamkat'r or drumkat hybrid fsr pads. The module offers. What Is A Trigger To Midi Interface.
From homestudiorecordings.com
How to Connect a MIDI Keyboard to a Computer 3 Ways HSR What Is A Trigger To Midi Interface If the mic recording of the drum is not usable, a. Trig31 is a flexibly configurable trigger or gate to midi converter. You could look at an e drum brain, you can def get them for cheapish used, you could also look at something like an mpc with an adaptable sound. Diti is the world's most powerful trigger to midi. What Is A Trigger To Midi Interface.
From allthingsgear.com
Everything You Need to Know About MIDI 2.0 What Is A Trigger To Midi Interface You could look at an e drum brain, you can def get them for cheapish used, you could also look at something like an mpc with an adaptable sound. If the mic recording of the drum is not usable, a. They prevent bleeding from the rest of the kit. Drum triggers are used to achieve a more powerful and crisp. What Is A Trigger To Midi Interface.
From maxforlivedevices.com
Audio Trigger To MIDI Note in Ableton Live Max for Live Devices What Is A Trigger To Midi Interface Trig31 is a flexibly configurable trigger or gate to midi converter. If the mic recording of the drum is not usable, a. Drum triggers are used to achieve a more powerful and crisp sound in a studio recording. The diti is designed especially for powering alternate mode's jamkat, jamkat'r or drumkat hybrid fsr pads. 6 trigger inputs compatible with all. What Is A Trigger To Midi Interface.
From www.synthtopia.com
Erica Synths MIDI To Trigger Euro Module Now Available Synthtopia What Is A Trigger To Midi Interface If the mic recording of the drum is not usable, a. Diti is the world's most powerful trigger to midi interface from alternate mode. Trig31 is a flexibly configurable trigger or gate to midi converter. 6 trigger inputs compatible with all roland drum pads or acoustic drum triggers. The diti is designed especially for powering alternate mode's jamkat, jamkat'r or. What Is A Trigger To Midi Interface.
From support.apple.com
Audio MIDI Setup User Guide for Mac Apple Support What Is A Trigger To Midi Interface You could look at an e drum brain, you can def get them for cheapish used, you could also look at something like an mpc with an adaptable sound. The diti is designed especially for powering alternate mode's jamkat, jamkat'r or drumkat hybrid fsr pads. 6 trigger inputs compatible with all roland drum pads or acoustic drum triggers. Drum triggers. What Is A Trigger To Midi Interface.
From reverb.com
Roland PM16 trigger to MIDI interface Reverb What Is A Trigger To Midi Interface They prevent bleeding from the rest of the kit. If the mic recording of the drum is not usable, a. Trig31 is a flexibly configurable trigger or gate to midi converter. The module offers four different modes of operation: You could look at an e drum brain, you can def get them for cheapish used, you could also look at. What Is A Trigger To Midi Interface.
From synthhacker.blogspot.com
Synth Hacker Arpeggiator Fun My MIDItoTrigger Converter What Is A Trigger To Midi Interface The module offers four different modes of operation: Trig31 is a flexibly configurable trigger or gate to midi converter. Diti is the world's most powerful trigger to midi interface from alternate mode. 6 trigger inputs compatible with all roland drum pads or acoustic drum triggers. They prevent bleeding from the rest of the kit. Drum triggers are used to achieve. What Is A Trigger To Midi Interface.
From www.musiciansfriend.com
Alesis Trigger I/O Percussion Pad to MIDI Interface Musician's Friend What Is A Trigger To Midi Interface If the mic recording of the drum is not usable, a. Drum triggers are used to achieve a more powerful and crisp sound in a studio recording. Trig31 is a flexibly configurable trigger or gate to midi converter. The diti is designed especially for powering alternate mode's jamkat, jamkat'r or drumkat hybrid fsr pads. Diti is the world's most powerful. What Is A Trigger To Midi Interface.
From chrissoundlab.com
What is an Audio Interface? Explained Clearly What Is A Trigger To Midi Interface Drum triggers are used to achieve a more powerful and crisp sound in a studio recording. It includes a clip for mounting to a drum stand and costs $349 usd. They prevent bleeding from the rest of the kit. 6 trigger inputs compatible with all roland drum pads or acoustic drum triggers. Diti is the world's most powerful trigger to. What Is A Trigger To Midi Interface.
From reverb.com
ddrum DDTI Drum Trigger to Computer USB MIDI Interface Reverb What Is A Trigger To Midi Interface It includes a clip for mounting to a drum stand and costs $349 usd. The diti is designed especially for powering alternate mode's jamkat, jamkat'r or drumkat hybrid fsr pads. They prevent bleeding from the rest of the kit. 6 trigger inputs compatible with all roland drum pads or acoustic drum triggers. You could look at an e drum brain,. What Is A Trigger To Midi Interface.
From hub.yamaha.com
MIDI Arranging Tips Yamaha Music What Is A Trigger To Midi Interface Drum triggers are used to achieve a more powerful and crisp sound in a studio recording. They prevent bleeding from the rest of the kit. 6 trigger inputs compatible with all roland drum pads or acoustic drum triggers. Diti is the world's most powerful trigger to midi interface from alternate mode. Trig31 is a flexibly configurable trigger or gate to. What Is A Trigger To Midi Interface.
From playertron.com
TET Trigger Player MIDI Interface PLAYERTRON What Is A Trigger To Midi Interface The diti is designed especially for powering alternate mode's jamkat, jamkat'r or drumkat hybrid fsr pads. You could look at an e drum brain, you can def get them for cheapish used, you could also look at something like an mpc with an adaptable sound. It includes a clip for mounting to a drum stand and costs $349 usd. 6. What Is A Trigger To Midi Interface.
From www.matrixsynth.com
MATRIXSYNTH Moog Song Producer Commodore MIDI / Trigger interface What Is A Trigger To Midi Interface The diti is designed especially for powering alternate mode's jamkat, jamkat'r or drumkat hybrid fsr pads. Trig31 is a flexibly configurable trigger or gate to midi converter. Drum triggers are used to achieve a more powerful and crisp sound in a studio recording. If the mic recording of the drum is not usable, a. It includes a clip for mounting. What Is A Trigger To Midi Interface.
From audiointerfacing.com
What Is The Difference Between MIDI And Digital Audio? What Is A Trigger To Midi Interface It includes a clip for mounting to a drum stand and costs $349 usd. Diti is the world's most powerful trigger to midi interface from alternate mode. 6 trigger inputs compatible with all roland drum pads or acoustic drum triggers. They prevent bleeding from the rest of the kit. Trig31 is a flexibly configurable trigger or gate to midi converter.. What Is A Trigger To Midi Interface.
From www.youtube.com
How To Setup MIDI Cable with MIDI Piano & MIDI Interface YouTube What Is A Trigger To Midi Interface Trig31 is a flexibly configurable trigger or gate to midi converter. Diti is the world's most powerful trigger to midi interface from alternate mode. 6 trigger inputs compatible with all roland drum pads or acoustic drum triggers. If the mic recording of the drum is not usable, a. It includes a clip for mounting to a drum stand and costs. What Is A Trigger To Midi Interface.
From www.matrixsynth.com
MATRIXSYNTH Mr.AcidMachine Midi to Trigger What Is A Trigger To Midi Interface If the mic recording of the drum is not usable, a. The diti is designed especially for powering alternate mode's jamkat, jamkat'r or drumkat hybrid fsr pads. They prevent bleeding from the rest of the kit. 6 trigger inputs compatible with all roland drum pads or acoustic drum triggers. You could look at an e drum brain, you can def. What Is A Trigger To Midi Interface.
From playertron.com
TET Trigger Player MIDI Interface PLAYERTRON What Is A Trigger To Midi Interface The module offers four different modes of operation: 6 trigger inputs compatible with all roland drum pads or acoustic drum triggers. Trig31 is a flexibly configurable trigger or gate to midi converter. They prevent bleeding from the rest of the kit. The diti is designed especially for powering alternate mode's jamkat, jamkat'r or drumkat hybrid fsr pads. Drum triggers are. What Is A Trigger To Midi Interface.
From abletonkurse.gumroad.com
Audio Trigger To MIDI Note in Ableton Live Max for Live What Is A Trigger To Midi Interface If the mic recording of the drum is not usable, a. You could look at an e drum brain, you can def get them for cheapish used, you could also look at something like an mpc with an adaptable sound. It includes a clip for mounting to a drum stand and costs $349 usd. The diti is designed especially for. What Is A Trigger To Midi Interface.
From schneidersladen.de
VPME Trig31 TriggertoMIDI CV to MIDI Interfaces Interfaces What Is A Trigger To Midi Interface Trig31 is a flexibly configurable trigger or gate to midi converter. The module offers four different modes of operation: It includes a clip for mounting to a drum stand and costs $349 usd. Drum triggers are used to achieve a more powerful and crisp sound in a studio recording. The diti is designed especially for powering alternate mode's jamkat, jamkat'r. What Is A Trigger To Midi Interface.
From www.synthtopia.com
How To Use Drums As MIDI Triggers In Ableton Live Synthtopia What Is A Trigger To Midi Interface If the mic recording of the drum is not usable, a. The diti is designed especially for powering alternate mode's jamkat, jamkat'r or drumkat hybrid fsr pads. Trig31 is a flexibly configurable trigger or gate to midi converter. They prevent bleeding from the rest of the kit. Drum triggers are used to achieve a more powerful and crisp sound in. What Is A Trigger To Midi Interface.
From www.youtube.com
How MIDI Works With Electronic Drums eDrums MIDI Basics & Can You What Is A Trigger To Midi Interface You could look at an e drum brain, you can def get them for cheapish used, you could also look at something like an mpc with an adaptable sound. The diti is designed especially for powering alternate mode's jamkat, jamkat'r or drumkat hybrid fsr pads. Diti is the world's most powerful trigger to midi interface from alternate mode. Trig31 is. What Is A Trigger To Midi Interface.
From www.gear4music.es
Alesis Trigger IO Interfaz Trigger a MIDI/USB Gear4music What Is A Trigger To Midi Interface They prevent bleeding from the rest of the kit. 6 trigger inputs compatible with all roland drum pads or acoustic drum triggers. Drum triggers are used to achieve a more powerful and crisp sound in a studio recording. Diti is the world's most powerful trigger to midi interface from alternate mode. If the mic recording of the drum is not. What Is A Trigger To Midi Interface.
From en.audiofanzine.com
Midi to Trigger interface V4 Dtronics Audiofanzine What Is A Trigger To Midi Interface It includes a clip for mounting to a drum stand and costs $349 usd. You could look at an e drum brain, you can def get them for cheapish used, you could also look at something like an mpc with an adaptable sound. Trig31 is a flexibly configurable trigger or gate to midi converter. They prevent bleeding from the rest. What Is A Trigger To Midi Interface.
From analog-monster.blogspot.com
Analog Monster's Synth Blog Lell UDS MIDI to trigger interface What Is A Trigger To Midi Interface The module offers four different modes of operation: Diti is the world's most powerful trigger to midi interface from alternate mode. The diti is designed especially for powering alternate mode's jamkat, jamkat'r or drumkat hybrid fsr pads. It includes a clip for mounting to a drum stand and costs $349 usd. They prevent bleeding from the rest of the kit.. What Is A Trigger To Midi Interface.
From www.ericasynths.lv
Erica Synths MIDI to Trigger module What Is A Trigger To Midi Interface You could look at an e drum brain, you can def get them for cheapish used, you could also look at something like an mpc with an adaptable sound. Drum triggers are used to achieve a more powerful and crisp sound in a studio recording. If the mic recording of the drum is not usable, a. 6 trigger inputs compatible. What Is A Trigger To Midi Interface.
From stevenslatedrums.zendesk.com
Using The Trigger 2 MIDI In Function (Pro Tools) Steven Slate Drums What Is A Trigger To Midi Interface 6 trigger inputs compatible with all roland drum pads or acoustic drum triggers. Trig31 is a flexibly configurable trigger or gate to midi converter. If the mic recording of the drum is not usable, a. Diti is the world's most powerful trigger to midi interface from alternate mode. The module offers four different modes of operation: Drum triggers are used. What Is A Trigger To Midi Interface.
From www.youtube.com
eDRUMin 10 Review Audiofront eDRUMin Trigger To MIDI Interface YouTube What Is A Trigger To Midi Interface They prevent bleeding from the rest of the kit. You could look at an e drum brain, you can def get them for cheapish used, you could also look at something like an mpc with an adaptable sound. The module offers four different modes of operation: Diti is the world's most powerful trigger to midi interface from alternate mode. If. What Is A Trigger To Midi Interface.
From www.synthtopia.com
DIY MIDI To Trig/Velocity Module For 5U, Eurorack Modular Synthesizers What Is A Trigger To Midi Interface They prevent bleeding from the rest of the kit. Diti is the world's most powerful trigger to midi interface from alternate mode. You could look at an e drum brain, you can def get them for cheapish used, you could also look at something like an mpc with an adaptable sound. 6 trigger inputs compatible with all roland drum pads. What Is A Trigger To Midi Interface.
From www.gear4music.ie
DISC Alesis Trigger iO TriggertoMIDI/USB Interface at Gear4music What Is A Trigger To Midi Interface You could look at an e drum brain, you can def get them for cheapish used, you could also look at something like an mpc with an adaptable sound. It includes a clip for mounting to a drum stand and costs $349 usd. Diti is the world's most powerful trigger to midi interface from alternate mode. The diti is designed. What Is A Trigger To Midi Interface.
From www.deepsignalstudios.com
Basic MIDI Setup Deep Signal Studios What Is A Trigger To Midi Interface The diti is designed especially for powering alternate mode's jamkat, jamkat'r or drumkat hybrid fsr pads. Trig31 is a flexibly configurable trigger or gate to midi converter. Drum triggers are used to achieve a more powerful and crisp sound in a studio recording. Diti is the world's most powerful trigger to midi interface from alternate mode. If the mic recording. What Is A Trigger To Midi Interface.
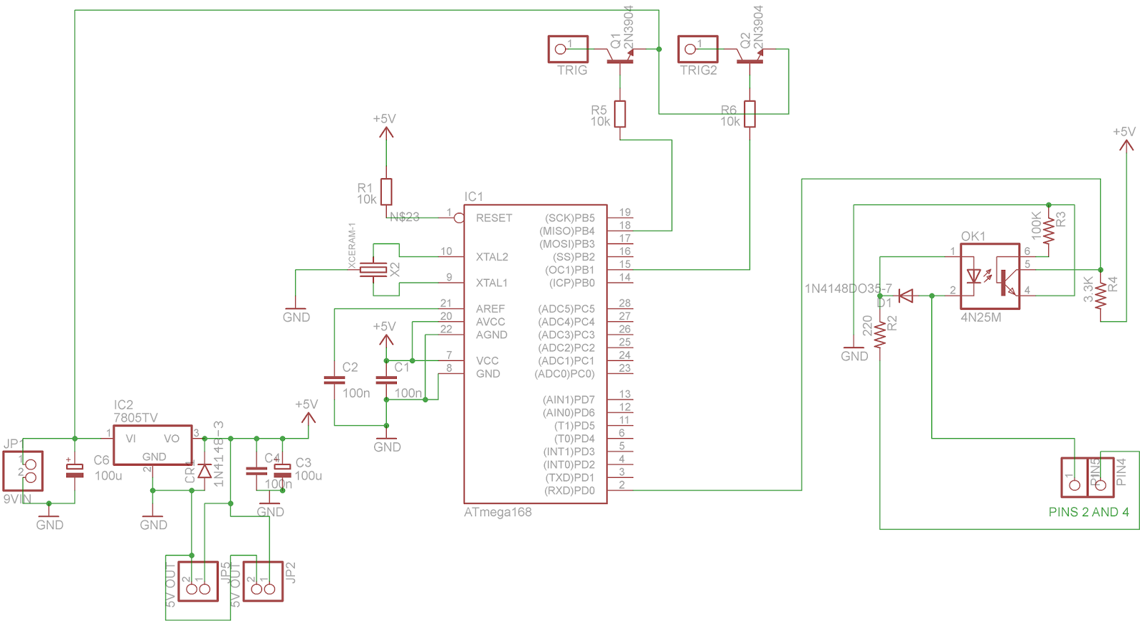
From www.hackster.io
Trigger to MIDI Converter Hackster.io What Is A Trigger To Midi Interface It includes a clip for mounting to a drum stand and costs $349 usd. If the mic recording of the drum is not usable, a. The module offers four different modes of operation: Drum triggers are used to achieve a more powerful and crisp sound in a studio recording. 6 trigger inputs compatible with all roland drum pads or acoustic. What Is A Trigger To Midi Interface.
From reverb.com
Alternate Mode DITI Drum Intelligent Trigger to MIDI Reverb What Is A Trigger To Midi Interface Trig31 is a flexibly configurable trigger or gate to midi converter. If the mic recording of the drum is not usable, a. You could look at an e drum brain, you can def get them for cheapish used, you could also look at something like an mpc with an adaptable sound. They prevent bleeding from the rest of the kit.. What Is A Trigger To Midi Interface.
From www.gear4music.it
DISC Alesis Trigger iO TriggertoMIDI/USB Interface Gear4music What Is A Trigger To Midi Interface Drum triggers are used to achieve a more powerful and crisp sound in a studio recording. They prevent bleeding from the rest of the kit. 6 trigger inputs compatible with all roland drum pads or acoustic drum triggers. The diti is designed especially for powering alternate mode's jamkat, jamkat'r or drumkat hybrid fsr pads. If the mic recording of the. What Is A Trigger To Midi Interface.