From www.organised-sound.com
Simple Audio Amplifier Wiring Diagram Wiring Diagram Isolated Amplifier Analog Devices There are many applications where it is. The adum3190s is ideal for linear feedback power. Isolation amplifiers electrically isolate input and output signals, often by inductive couplings. Isolation amplifiers provide power supply designers with a higher performing, single chip alternative to isolation techniques based on. Isolated Amplifier Analog Devices.
From e2e.ti.com
Simplify your isolated current and voltage sensing designs with single Isolated Amplifier Analog Devices Isolation amplifiers provide power supply designers with a higher performing, single chip alternative to isolation techniques based on. There are many applications where it is. The adum3190s is ideal for linear feedback power. Isolation amplifiers electrically isolate input and output signals, often by inductive couplings. Isolated Amplifier Analog Devices.
From www.audio-high-store.com
Analog Devices OP27EPZ Precision Amplifier Isolated Amplifier Analog Devices There are many applications where it is. Isolation amplifiers electrically isolate input and output signals, often by inductive couplings. Isolation amplifiers provide power supply designers with a higher performing, single chip alternative to isolation techniques based on. The adum3190s is ideal for linear feedback power. Isolated Amplifier Analog Devices.
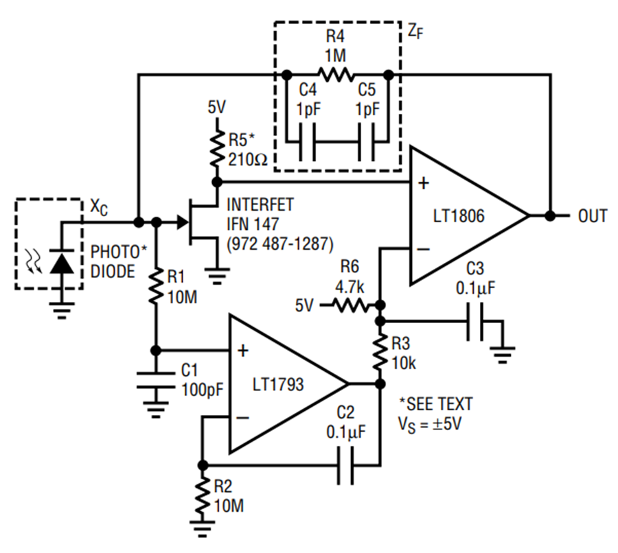
From www.analog.com
1MΩ Transimpedance Amplifier Achieves NearTheoretical Noise Isolated Amplifier Analog Devices The adum3190s is ideal for linear feedback power. There are many applications where it is. Isolation amplifiers electrically isolate input and output signals, often by inductive couplings. Isolation amplifiers provide power supply designers with a higher performing, single chip alternative to isolation techniques based on. Isolated Amplifier Analog Devices.
From www.arrow.com
ADuM3195 Isolated Amplifier With Adjustable Gain And SingleEnded Isolated Amplifier Analog Devices Isolation amplifiers provide power supply designers with a higher performing, single chip alternative to isolation techniques based on. Isolation amplifiers electrically isolate input and output signals, often by inductive couplings. There are many applications where it is. The adum3190s is ideal for linear feedback power. Isolated Amplifier Analog Devices.
From www.analog.com
絶縁型誤差アンプによるAC/DCおよびDC/DC電源用フォトカプラとシャント・レギュレータの置き換え Analog Devices Isolated Amplifier Analog Devices Isolation amplifiers provide power supply designers with a higher performing, single chip alternative to isolation techniques based on. The adum3190s is ideal for linear feedback power. Isolation amplifiers electrically isolate input and output signals, often by inductive couplings. There are many applications where it is. Isolated Amplifier Analog Devices.
From www.analog.com
MAX2642 900MHz SiGe, HighVariable IP3, LowNoise Amplifier Analog Isolated Amplifier Analog Devices The adum3190s is ideal for linear feedback power. Isolation amplifiers electrically isolate input and output signals, often by inductive couplings. Isolation amplifiers provide power supply designers with a higher performing, single chip alternative to isolation techniques based on. There are many applications where it is. Isolated Amplifier Analog Devices.
From store.dex.com
Analog Devices Operational Amplifier Part AD8604ARZ Amplifier DEX Isolated Amplifier Analog Devices There are many applications where it is. Isolation amplifiers provide power supply designers with a higher performing, single chip alternative to isolation techniques based on. The adum3190s is ideal for linear feedback power. Isolation amplifiers electrically isolate input and output signals, often by inductive couplings. Isolated Amplifier Analog Devices.
From dewesoft.com
When and Why to Use Isolated Amplifiers? Dewesoft Isolated Amplifier Analog Devices Isolation amplifiers electrically isolate input and output signals, often by inductive couplings. Isolation amplifiers provide power supply designers with a higher performing, single chip alternative to isolation techniques based on. There are many applications where it is. The adum3190s is ideal for linear feedback power. Isolated Amplifier Analog Devices.
From www.analog.com
絶縁型誤差アンプによるAC/DCおよびDC/DC電源用フォトカプラとシャント・レギュレータの置き換え Analog Devices Isolated Amplifier Analog Devices The adum3190s is ideal for linear feedback power. There are many applications where it is. Isolation amplifiers provide power supply designers with a higher performing, single chip alternative to isolation techniques based on. Isolation amplifiers electrically isolate input and output signals, often by inductive couplings. Isolated Amplifier Analog Devices.
From www.kotakenterprise.com
Comparing Isolated Amplifiers & Isolated Modulators Kotak Enterprise Isolated Amplifier Analog Devices There are many applications where it is. The adum3190s is ideal for linear feedback power. Isolation amplifiers electrically isolate input and output signals, often by inductive couplings. Isolation amplifiers provide power supply designers with a higher performing, single chip alternative to isolation techniques based on. Isolated Amplifier Analog Devices.
From bigamart.com
DC 1232V Analog Quantities Voltage Signal Isolation Transmission Isolated Amplifier Analog Devices There are many applications where it is. Isolation amplifiers provide power supply designers with a higher performing, single chip alternative to isolation techniques based on. The adum3190s is ideal for linear feedback power. Isolation amplifiers electrically isolate input and output signals, often by inductive couplings. Isolated Amplifier Analog Devices.
From www.jsd-iae.com
JSD OIMS series Analog mV isolation amplifier applications,Isolation Isolated Amplifier Analog Devices The adum3190s is ideal for linear feedback power. Isolation amplifiers electrically isolate input and output signals, often by inductive couplings. There are many applications where it is. Isolation amplifiers provide power supply designers with a higher performing, single chip alternative to isolation techniques based on. Isolated Amplifier Analog Devices.
From www.lcsc.com
AD8041ARZ Analog Devices C116590 LCSC Electronics Isolated Amplifier Analog Devices Isolation amplifiers provide power supply designers with a higher performing, single chip alternative to isolation techniques based on. The adum3190s is ideal for linear feedback power. There are many applications where it is. Isolation amplifiers electrically isolate input and output signals, often by inductive couplings. Isolated Amplifier Analog Devices.
From dir.indiamart.com
Analog Devices AD202KY Isolation Amplifier, Through Hole, specification Isolated Amplifier Analog Devices Isolation amplifiers provide power supply designers with a higher performing, single chip alternative to isolation techniques based on. Isolation amplifiers electrically isolate input and output signals, often by inductive couplings. The adum3190s is ideal for linear feedback power. There are many applications where it is. Isolated Amplifier Analog Devices.
From www.monolithicpower.com
Operational Amplifier Basics, Types and Uses Article MPS Isolated Amplifier Analog Devices Isolation amplifiers electrically isolate input and output signals, often by inductive couplings. The adum3190s is ideal for linear feedback power. Isolation amplifiers provide power supply designers with a higher performing, single chip alternative to isolation techniques based on. There are many applications where it is. Isolated Amplifier Analog Devices.
From uk.rs-online.com
AD202JY Analog Devices, Isolation Amplifier, 15 V, 11Pin SIP RS Isolated Amplifier Analog Devices The adum3190s is ideal for linear feedback power. Isolation amplifiers provide power supply designers with a higher performing, single chip alternative to isolation techniques based on. Isolation amplifiers electrically isolate input and output signals, often by inductive couplings. There are many applications where it is. Isolated Amplifier Analog Devices.
From dir.indiamart.com
Analog Devices AD202JN Isolation Amplifier, Through Hole, specification Isolated Amplifier Analog Devices Isolation amplifiers provide power supply designers with a higher performing, single chip alternative to isolation techniques based on. There are many applications where it is. The adum3190s is ideal for linear feedback power. Isolation amplifiers electrically isolate input and output signals, often by inductive couplings. Isolated Amplifier Analog Devices.
From www.arrow.com
ADuM3195 Isolated Amplifier With Adjustable Gain And SingleEnded Isolated Amplifier Analog Devices There are many applications where it is. The adum3190s is ideal for linear feedback power. Isolation amplifiers electrically isolate input and output signals, often by inductive couplings. Isolation amplifiers provide power supply designers with a higher performing, single chip alternative to isolation techniques based on. Isolated Amplifier Analog Devices.
From www.indiamart.com
AD8495CRMZ Analog Devices Temperature Sensor IC Board Mount Temperature Isolated Amplifier Analog Devices Isolation amplifiers provide power supply designers with a higher performing, single chip alternative to isolation techniques based on. There are many applications where it is. The adum3190s is ideal for linear feedback power. Isolation amplifiers electrically isolate input and output signals, often by inductive couplings. Isolated Amplifier Analog Devices.
From kr.element14.com
EVALADUM3195EBZ Analog Devices Evaluation Board, ADUM3195BRQZ Isolated Amplifier Analog Devices Isolation amplifiers provide power supply designers with a higher performing, single chip alternative to isolation techniques based on. There are many applications where it is. Isolation amplifiers electrically isolate input and output signals, often by inductive couplings. The adum3190s is ideal for linear feedback power. Isolated Amplifier Analog Devices.
From aivon.fi
Isolation amplifier for analog signals Aivon Ltd Isolated Amplifier Analog Devices The adum3190s is ideal for linear feedback power. Isolation amplifiers provide power supply designers with a higher performing, single chip alternative to isolation techniques based on. Isolation amplifiers electrically isolate input and output signals, often by inductive couplings. There are many applications where it is. Isolated Amplifier Analog Devices.
From www.integratedcircuitics.com
AMC1301QDWVRQ1 Isolation Amplifier Ic Galvanic Isolated Differential Isolated Amplifier Analog Devices Isolation amplifiers provide power supply designers with a higher performing, single chip alternative to isolation techniques based on. Isolation amplifiers electrically isolate input and output signals, often by inductive couplings. The adum3190s is ideal for linear feedback power. There are many applications where it is. Isolated Amplifier Analog Devices.
From www.rapidonline.com
Analog Devices OP27GPZ Precision OP Amp IC DIP8 Rapid Online Isolated Amplifier Analog Devices There are many applications where it is. The adum3190s is ideal for linear feedback power. Isolation amplifiers electrically isolate input and output signals, often by inductive couplings. Isolation amplifiers provide power supply designers with a higher performing, single chip alternative to isolation techniques based on. Isolated Amplifier Analog Devices.
From www.analog.com
絶縁型誤差アンプによるAC/DCおよびDC/DC電源用フォトカプラとシャント・レギュレータの置き換え Analog Devices Isolated Amplifier Analog Devices There are many applications where it is. Isolation amplifiers electrically isolate input and output signals, often by inductive couplings. Isolation amplifiers provide power supply designers with a higher performing, single chip alternative to isolation techniques based on. The adum3190s is ideal for linear feedback power. Isolated Amplifier Analog Devices.
From www.pngwing.com
Differential Amplifier Text, Gain, Analog Devices, Functional Block Isolated Amplifier Analog Devices There are many applications where it is. Isolation amplifiers provide power supply designers with a higher performing, single chip alternative to isolation techniques based on. The adum3190s is ideal for linear feedback power. Isolation amplifiers electrically isolate input and output signals, often by inductive couplings. Isolated Amplifier Analog Devices.
From www.electronicsurplus.com
Analog Devices Inc AD290A IC. Precision isolation amplifier. Isolated Amplifier Analog Devices The adum3190s is ideal for linear feedback power. Isolation amplifiers provide power supply designers with a higher performing, single chip alternative to isolation techniques based on. There are many applications where it is. Isolation amplifiers electrically isolate input and output signals, often by inductive couplings. Isolated Amplifier Analog Devices.
From www.lcsc.com
OP07CPZ Analog Devices C408829 LCSC Electronics Isolated Amplifier Analog Devices The adum3190s is ideal for linear feedback power. Isolation amplifiers provide power supply designers with a higher performing, single chip alternative to isolation techniques based on. Isolation amplifiers electrically isolate input and output signals, often by inductive couplings. There are many applications where it is. Isolated Amplifier Analog Devices.
From www.youtube.com
Isolation Amplifier Basics YouTube YouTube Isolated Amplifier Analog Devices Isolation amplifiers provide power supply designers with a higher performing, single chip alternative to isolation techniques based on. Isolation amplifiers electrically isolate input and output signals, often by inductive couplings. The adum3190s is ideal for linear feedback power. There are many applications where it is. Isolated Amplifier Analog Devices.
From kr.element14.com
ADL5569EVALZ Analog Devices Evaluation Board, ADL5569BCPZ Isolated Amplifier Analog Devices The adum3190s is ideal for linear feedback power. There are many applications where it is. Isolation amplifiers electrically isolate input and output signals, often by inductive couplings. Isolation amplifiers provide power supply designers with a higher performing, single chip alternative to isolation techniques based on. Isolated Amplifier Analog Devices.
From www.allaboutcircuits.com
AD783JRZ Analog Devices Datasheet PDF & Technical Specs Isolated Amplifier Analog Devices The adum3190s is ideal for linear feedback power. Isolation amplifiers electrically isolate input and output signals, often by inductive couplings. There are many applications where it is. Isolation amplifiers provide power supply designers with a higher performing, single chip alternative to isolation techniques based on. Isolated Amplifier Analog Devices.
From datasheetspdf.com
ADUM3190 Datasheet pdf Analog Devices Isolated Amplifier Analog Devices There are many applications where it is. Isolation amplifiers provide power supply designers with a higher performing, single chip alternative to isolation techniques based on. The adum3190s is ideal for linear feedback power. Isolation amplifiers electrically isolate input and output signals, often by inductive couplings. Isolated Amplifier Analog Devices.
From www.electronics-lab.com
Optically Isolated Analog Input Module for Arduino Isolated Amplifier Analog Devices Isolation amplifiers electrically isolate input and output signals, often by inductive couplings. The adum3190s is ideal for linear feedback power. There are many applications where it is. Isolation amplifiers provide power supply designers with a higher performing, single chip alternative to isolation techniques based on. Isolated Amplifier Analog Devices.
From www.analog.com
絶縁型誤差アンプによるAC/DCおよびDC/DC電源用フォトカプラとシャント・レギュレータの置き換え Analog Devices Isolated Amplifier Analog Devices Isolation amplifiers provide power supply designers with a higher performing, single chip alternative to isolation techniques based on. There are many applications where it is. The adum3190s is ideal for linear feedback power. Isolation amplifiers electrically isolate input and output signals, often by inductive couplings. Isolated Amplifier Analog Devices.
From www.researchgate.net
Isolated floating difference amplifier (IFDA). Download Scientific Isolated Amplifier Analog Devices Isolation amplifiers electrically isolate input and output signals, often by inductive couplings. The adum3190s is ideal for linear feedback power. There are many applications where it is. Isolation amplifiers provide power supply designers with a higher performing, single chip alternative to isolation techniques based on. Isolated Amplifier Analog Devices.