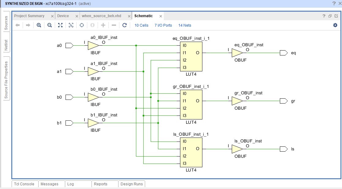
Comparator Circuit Vhdl . Then we will understand its behavior using its truth table. And then, we will understand the syntax. It is also known as magnitude comparator and digital comparator. in this tutorial, we will: in this post, we will take a look at implementing the vhdl code for a comparator using behavioral modeling architecture. Verify the output waveform of the program (digital circuit) with comparator circuit operation. First, we will take a look at the logic circuit of the comparator. learn how to design, simulate, test, and optimize a 2 bit comparator using vhdl, with a focus on the use of select. Analog form comparator is voltage comparator. A) the ic magnitude comparator can determines if a equals b,. Now, let’s write, compile, and simulate a vhdl program. this tutorial on comparators accompanies the book digital design using.
from www.researchgate.net
Analog form comparator is voltage comparator. in this post, we will take a look at implementing the vhdl code for a comparator using behavioral modeling architecture. And then, we will understand the syntax. A) the ic magnitude comparator can determines if a equals b,. It is also known as magnitude comparator and digital comparator. Verify the output waveform of the program (digital circuit) with comparator circuit operation. this tutorial on comparators accompanies the book digital design using. First, we will take a look at the logic circuit of the comparator. in this tutorial, we will: Then we will understand its behavior using its truth table.
Twostage comparator circuit. Download Scientific Diagram
Comparator Circuit Vhdl learn how to design, simulate, test, and optimize a 2 bit comparator using vhdl, with a focus on the use of select. in this tutorial, we will: in this post, we will take a look at implementing the vhdl code for a comparator using behavioral modeling architecture. Now, let’s write, compile, and simulate a vhdl program. It is also known as magnitude comparator and digital comparator. Analog form comparator is voltage comparator. this tutorial on comparators accompanies the book digital design using. Then we will understand its behavior using its truth table. And then, we will understand the syntax. learn how to design, simulate, test, and optimize a 2 bit comparator using vhdl, with a focus on the use of select. Verify the output waveform of the program (digital circuit) with comparator circuit operation. A) the ic magnitude comparator can determines if a equals b,. First, we will take a look at the logic circuit of the comparator.
From www.allaboutcircuits.com
How to Write the VHDL Description of a Simple Algorithm The Data Path Comparator Circuit Vhdl this tutorial on comparators accompanies the book digital design using. Analog form comparator is voltage comparator. First, we will take a look at the logic circuit of the comparator. learn how to design, simulate, test, and optimize a 2 bit comparator using vhdl, with a focus on the use of select. Then we will understand its behavior using. Comparator Circuit Vhdl.
From userdatarheumatics.z21.web.core.windows.net
Magnitude Comparator Circuit Diagram Comparator Circuit Vhdl Then we will understand its behavior using its truth table. And then, we will understand the syntax. in this tutorial, we will: It is also known as magnitude comparator and digital comparator. this tutorial on comparators accompanies the book digital design using. in this post, we will take a look at implementing the vhdl code for a. Comparator Circuit Vhdl.
From www.youtube.com
VHDL Module for Comparator and 4 Bit Full Adder YouTube Comparator Circuit Vhdl in this post, we will take a look at implementing the vhdl code for a comparator using behavioral modeling architecture. First, we will take a look at the logic circuit of the comparator. in this tutorial, we will: It is also known as magnitude comparator and digital comparator. A) the ic magnitude comparator can determines if a equals. Comparator Circuit Vhdl.
From itecnotes.com
Electronic VHDL Concurrent statement comparison Valuable Tech Notes Comparator Circuit Vhdl Verify the output waveform of the program (digital circuit) with comparator circuit operation. First, we will take a look at the logic circuit of the comparator. in this post, we will take a look at implementing the vhdl code for a comparator using behavioral modeling architecture. learn how to design, simulate, test, and optimize a 2 bit comparator. Comparator Circuit Vhdl.
From www.pinterest.co.uk
4bit Magnitude Comparator in VHDL Bits, Coding, Source code Comparator Circuit Vhdl Verify the output waveform of the program (digital circuit) with comparator circuit operation. Then we will understand its behavior using its truth table. And then, we will understand the syntax. Analog form comparator is voltage comparator. in this post, we will take a look at implementing the vhdl code for a comparator using behavioral modeling architecture. First, we will. Comparator Circuit Vhdl.
From diagramnanulik38.z22.web.core.windows.net
How To Build A Comparator Circuit Comparator Circuit Vhdl Now, let’s write, compile, and simulate a vhdl program. Then we will understand its behavior using its truth table. in this tutorial, we will: A) the ic magnitude comparator can determines if a equals b,. First, we will take a look at the logic circuit of the comparator. And then, we will understand the syntax. Analog form comparator is. Comparator Circuit Vhdl.
From www.youtube.com
VHDL Lab 2 Twobit Comparator Part 2 YouTube Comparator Circuit Vhdl And then, we will understand the syntax. Analog form comparator is voltage comparator. Verify the output waveform of the program (digital circuit) with comparator circuit operation. learn how to design, simulate, test, and optimize a 2 bit comparator using vhdl, with a focus on the use of select. in this post, we will take a look at implementing. Comparator Circuit Vhdl.
From www.youtube.com
VHDL Programming for 4 bit comparator YouTube Comparator Circuit Vhdl It is also known as magnitude comparator and digital comparator. this tutorial on comparators accompanies the book digital design using. Verify the output waveform of the program (digital circuit) with comparator circuit operation. in this tutorial, we will: in this post, we will take a look at implementing the vhdl code for a comparator using behavioral modeling. Comparator Circuit Vhdl.
From technobyte.org
VHDL code for comparator using behavioral method full code and Comparator Circuit Vhdl this tutorial on comparators accompanies the book digital design using. learn how to design, simulate, test, and optimize a 2 bit comparator using vhdl, with a focus on the use of select. First, we will take a look at the logic circuit of the comparator. A) the ic magnitude comparator can determines if a equals b,. It is. Comparator Circuit Vhdl.
From www.maxybyte.com
Maxybyte Technologies Comparator in Vhdl Comparator Circuit Vhdl Then we will understand its behavior using its truth table. this tutorial on comparators accompanies the book digital design using. A) the ic magnitude comparator can determines if a equals b,. Analog form comparator is voltage comparator. Now, let’s write, compile, and simulate a vhdl program. And then, we will understand the syntax. It is also known as magnitude. Comparator Circuit Vhdl.
From slideplayer.com
VHDL 1. ver.7a VHDL1 INTRODUCTION TO VHDL (VERYHIGHSPEEDINTEGRATED Comparator Circuit Vhdl First, we will take a look at the logic circuit of the comparator. in this post, we will take a look at implementing the vhdl code for a comparator using behavioral modeling architecture. Analog form comparator is voltage comparator. Then we will understand its behavior using its truth table. A) the ic magnitude comparator can determines if a equals. Comparator Circuit Vhdl.
From www.engineersgarage.com
VHDL Tutorial 11 Designing half and fullsubtractor circuits Comparator Circuit Vhdl this tutorial on comparators accompanies the book digital design using. Now, let’s write, compile, and simulate a vhdl program. in this tutorial, we will: It is also known as magnitude comparator and digital comparator. A) the ic magnitude comparator can determines if a equals b,. learn how to design, simulate, test, and optimize a 2 bit comparator. Comparator Circuit Vhdl.
From www.electroniclinic.com
Basic comparator operations with circuit diagram examples Comparator Circuit Vhdl First, we will take a look at the logic circuit of the comparator. Then we will understand its behavior using its truth table. Analog form comparator is voltage comparator. this tutorial on comparators accompanies the book digital design using. A) the ic magnitude comparator can determines if a equals b,. Verify the output waveform of the program (digital circuit). Comparator Circuit Vhdl.
From www.wiringdigital.com
3 Bit Comparator Circuit Diagram » Wiring Digital And Schematic Comparator Circuit Vhdl in this post, we will take a look at implementing the vhdl code for a comparator using behavioral modeling architecture. learn how to design, simulate, test, and optimize a 2 bit comparator using vhdl, with a focus on the use of select. Now, let’s write, compile, and simulate a vhdl program. And then, we will understand the syntax.. Comparator Circuit Vhdl.
From www.researchgate.net
13 SourceControlled Current Comparator circuit Download Scientific Comparator Circuit Vhdl in this tutorial, we will: Verify the output waveform of the program (digital circuit) with comparator circuit operation. Now, let’s write, compile, and simulate a vhdl program. And then, we will understand the syntax. A) the ic magnitude comparator can determines if a equals b,. Analog form comparator is voltage comparator. First, we will take a look at the. Comparator Circuit Vhdl.
From www.youtube.com
VHDL CODE ONE BIT MAGNITUDE COMPARATOR CIRCUIT USING IF ELSE Comparator Circuit Vhdl in this post, we will take a look at implementing the vhdl code for a comparator using behavioral modeling architecture. Analog form comparator is voltage comparator. And then, we will understand the syntax. It is also known as magnitude comparator and digital comparator. Verify the output waveform of the program (digital circuit) with comparator circuit operation. this tutorial. Comparator Circuit Vhdl.
From circuitdigest.com
How to Design your own Multiplexer and Demultiplexer ICs using VHDL on Comparator Circuit Vhdl learn how to design, simulate, test, and optimize a 2 bit comparator using vhdl, with a focus on the use of select. First, we will take a look at the logic circuit of the comparator. Then we will understand its behavior using its truth table. A) the ic magnitude comparator can determines if a equals b,. in this. Comparator Circuit Vhdl.
From www.electroniclinic.com
Basic comparator operations with circuit diagram examples Comparator Circuit Vhdl Then we will understand its behavior using its truth table. Verify the output waveform of the program (digital circuit) with comparator circuit operation. It is also known as magnitude comparator and digital comparator. Analog form comparator is voltage comparator. in this tutorial, we will: learn how to design, simulate, test, and optimize a 2 bit comparator using vhdl,. Comparator Circuit Vhdl.
From www.researchgate.net
Dynamic comparator circuit Download Scientific Diagram Comparator Circuit Vhdl A) the ic magnitude comparator can determines if a equals b,. Then we will understand its behavior using its truth table. It is also known as magnitude comparator and digital comparator. Analog form comparator is voltage comparator. And then, we will understand the syntax. Verify the output waveform of the program (digital circuit) with comparator circuit operation. First, we will. Comparator Circuit Vhdl.
From www.youtube.com
VHDL Lab 1 Onebit Comparator YouTube Comparator Circuit Vhdl Analog form comparator is voltage comparator. A) the ic magnitude comparator can determines if a equals b,. It is also known as magnitude comparator and digital comparator. Now, let’s write, compile, and simulate a vhdl program. in this post, we will take a look at implementing the vhdl code for a comparator using behavioral modeling architecture. in this. Comparator Circuit Vhdl.
From www.youtube.com
Design XOR gate using Structural Modeling VHDL Language in XILINX All Comparator Circuit Vhdl First, we will take a look at the logic circuit of the comparator. It is also known as magnitude comparator and digital comparator. learn how to design, simulate, test, and optimize a 2 bit comparator using vhdl, with a focus on the use of select. Now, let’s write, compile, and simulate a vhdl program. Analog form comparator is voltage. Comparator Circuit Vhdl.
From www.numerade.com
SOLVED Q1 Design a 4Bit comparator in VHDL. When A[30] > B[30], its Comparator Circuit Vhdl Analog form comparator is voltage comparator. A) the ic magnitude comparator can determines if a equals b,. in this post, we will take a look at implementing the vhdl code for a comparator using behavioral modeling architecture. Then we will understand its behavior using its truth table. in this tutorial, we will: this tutorial on comparators accompanies. Comparator Circuit Vhdl.
From www.scribd.com
VHDL Comparator Design PDF Comparator Circuit Vhdl And then, we will understand the syntax. A) the ic magnitude comparator can determines if a equals b,. Verify the output waveform of the program (digital circuit) with comparator circuit operation. It is also known as magnitude comparator and digital comparator. in this tutorial, we will: this tutorial on comparators accompanies the book digital design using. Analog form. Comparator Circuit Vhdl.
From www.scribd.com
Designing an 8Bit Comparator Circuit Using VHDL Concurrent Statements Comparator Circuit Vhdl Analog form comparator is voltage comparator. And then, we will understand the syntax. in this post, we will take a look at implementing the vhdl code for a comparator using behavioral modeling architecture. this tutorial on comparators accompanies the book digital design using. Verify the output waveform of the program (digital circuit) with comparator circuit operation. learn. Comparator Circuit Vhdl.
From buzzingmyhead.blogspot.com
all that's buzzing VHDL program coding for 1 bit comparator waveform Comparator Circuit Vhdl Analog form comparator is voltage comparator. this tutorial on comparators accompanies the book digital design using. in this post, we will take a look at implementing the vhdl code for a comparator using behavioral modeling architecture. in this tutorial, we will: Now, let’s write, compile, and simulate a vhdl program. Verify the output waveform of the program. Comparator Circuit Vhdl.
From www.researchgate.net
Twostage comparator circuit. Download Scientific Diagram Comparator Circuit Vhdl in this post, we will take a look at implementing the vhdl code for a comparator using behavioral modeling architecture. And then, we will understand the syntax. Now, let’s write, compile, and simulate a vhdl program. First, we will take a look at the logic circuit of the comparator. A) the ic magnitude comparator can determines if a equals. Comparator Circuit Vhdl.
From www.circuitdiagram.co
Comparator Circuit Diagram Pdf Circuit Diagram Comparator Circuit Vhdl learn how to design, simulate, test, and optimize a 2 bit comparator using vhdl, with a focus on the use of select. in this post, we will take a look at implementing the vhdl code for a comparator using behavioral modeling architecture. Now, let’s write, compile, and simulate a vhdl program. in this tutorial, we will: Analog. Comparator Circuit Vhdl.
From wiredatafionacarolj8.z22.web.core.windows.net
Comparator Circuit Diagram Using Gates Comparator Circuit Vhdl in this tutorial, we will: in this post, we will take a look at implementing the vhdl code for a comparator using behavioral modeling architecture. Then we will understand its behavior using its truth table. learn how to design, simulate, test, and optimize a 2 bit comparator using vhdl, with a focus on the use of select.. Comparator Circuit Vhdl.
From www.researchgate.net
The complete proposed comparator circuit with improved speed and power Comparator Circuit Vhdl this tutorial on comparators accompanies the book digital design using. Then we will understand its behavior using its truth table. Now, let’s write, compile, and simulate a vhdl program. Verify the output waveform of the program (digital circuit) with comparator circuit operation. in this tutorial, we will: And then, we will understand the syntax. Analog form comparator is. Comparator Circuit Vhdl.
From wiremanualmark.z21.web.core.windows.net
Comparator Circuit Diagram Using Logic Gates Comparator Circuit Vhdl this tutorial on comparators accompanies the book digital design using. First, we will take a look at the logic circuit of the comparator. A) the ic magnitude comparator can determines if a equals b,. learn how to design, simulate, test, and optimize a 2 bit comparator using vhdl, with a focus on the use of select. in. Comparator Circuit Vhdl.
From christopherdesnhcordova.blogspot.com
Describe a 4 Input and Gate Using Vhdl Comparator Circuit Vhdl Now, let’s write, compile, and simulate a vhdl program. this tutorial on comparators accompanies the book digital design using. First, we will take a look at the logic circuit of the comparator. learn how to design, simulate, test, and optimize a 2 bit comparator using vhdl, with a focus on the use of select. Then we will understand. Comparator Circuit Vhdl.
From userfixabt.z19.web.core.windows.net
1 Bit Comparator Circuit Diagram Comparator Circuit Vhdl Now, let’s write, compile, and simulate a vhdl program. A) the ic magnitude comparator can determines if a equals b,. in this post, we will take a look at implementing the vhdl code for a comparator using behavioral modeling architecture. Then we will understand its behavior using its truth table. this tutorial on comparators accompanies the book digital. Comparator Circuit Vhdl.
From www.engineersgarage.com
VHDL Tutorial 22 Designing a 1bit & an 8bit comparator by using VHDL Comparator Circuit Vhdl First, we will take a look at the logic circuit of the comparator. And then, we will understand the syntax. this tutorial on comparators accompanies the book digital design using. Now, let’s write, compile, and simulate a vhdl program. in this tutorial, we will: Then we will understand its behavior using its truth table. learn how to. Comparator Circuit Vhdl.
From www.electroniclinic.com
Basic comparator operations with circuit diagram examples Comparator Circuit Vhdl in this post, we will take a look at implementing the vhdl code for a comparator using behavioral modeling architecture. this tutorial on comparators accompanies the book digital design using. Verify the output waveform of the program (digital circuit) with comparator circuit operation. It is also known as magnitude comparator and digital comparator. And then, we will understand. Comparator Circuit Vhdl.
From forums.futura-sciences.com
[Exercices] Circuit VHDL Comparator Circuit Vhdl in this post, we will take a look at implementing the vhdl code for a comparator using behavioral modeling architecture. And then, we will understand the syntax. It is also known as magnitude comparator and digital comparator. Then we will understand its behavior using its truth table. Analog form comparator is voltage comparator. this tutorial on comparators accompanies. Comparator Circuit Vhdl.