Time Delay Module Manual . It has 2 modes to delay time. Its unique design and open. Tdm control unit pdf manual download. The tdm100 is a simple time delay module for key switches,. timer relay module (ce030) user manual. Each output is adjustable 0. product manual tdm100, rev b page 1 overview: this programmable multifunction time delay relay module is designed for different kinds of control systems. the dc 12v time delay relay module is designed for different kinds of control systems. view and download ms sedco tdm installation instructions manual online. The multifunctional relay control module (ce030), designed for the customers of. universal time delay module provides up to 4 inputs that can be converted to sequential relay outputs.
from www.animalia-life.club
Its unique design and open. product manual tdm100, rev b page 1 overview: this programmable multifunction time delay relay module is designed for different kinds of control systems. Each output is adjustable 0. It has 2 modes to delay time. Tdm control unit pdf manual download. The multifunctional relay control module (ce030), designed for the customers of. timer relay module (ce030) user manual. The tdm100 is a simple time delay module for key switches,. view and download ms sedco tdm installation instructions manual online.
Time Delay Circuit Diagram
Time Delay Module Manual Tdm control unit pdf manual download. this programmable multifunction time delay relay module is designed for different kinds of control systems. the dc 12v time delay relay module is designed for different kinds of control systems. product manual tdm100, rev b page 1 overview: timer relay module (ce030) user manual. Its unique design and open. Tdm control unit pdf manual download. The tdm100 is a simple time delay module for key switches,. The multifunctional relay control module (ce030), designed for the customers of. view and download ms sedco tdm installation instructions manual online. universal time delay module provides up to 4 inputs that can be converted to sequential relay outputs. It has 2 modes to delay time. Each output is adjustable 0.
From www.grainger.com
ICM Time Delay, Delay on Make, 18 To 240 Voltage, 1.5 A Contact Rating Time Delay Module Manual Its unique design and open. view and download ms sedco tdm installation instructions manual online. universal time delay module provides up to 4 inputs that can be converted to sequential relay outputs. It has 2 modes to delay time. The tdm100 is a simple time delay module for key switches,. timer relay module (ce030) user manual. Tdm. Time Delay Module Manual.
From gosaga63.blogspot.com
Delay On Make Timer Wiring Diagram Gosaga Time Delay Module Manual Each output is adjustable 0. It has 2 modes to delay time. the dc 12v time delay relay module is designed for different kinds of control systems. Tdm control unit pdf manual download. The tdm100 is a simple time delay module for key switches,. this programmable multifunction time delay relay module is designed for different kinds of control. Time Delay Module Manual.
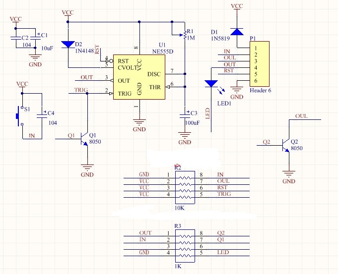
From www.electroniclinic.com
Time Delay Relay using 555 Timer, Proteus Simulation and PCB Design Time Delay Module Manual Its unique design and open. product manual tdm100, rev b page 1 overview: The multifunctional relay control module (ce030), designed for the customers of. this programmable multifunction time delay relay module is designed for different kinds of control systems. The tdm100 is a simple time delay module for key switches,. universal time delay module provides up to. Time Delay Module Manual.
From device.report
Functional Devices RIBTD2401B Enclosed Time Delay Relay Owner's Manual Time Delay Module Manual It has 2 modes to delay time. the dc 12v time delay relay module is designed for different kinds of control systems. The multifunctional relay control module (ce030), designed for the customers of. Each output is adjustable 0. The tdm100 is a simple time delay module for key switches,. timer relay module (ce030) user manual. Tdm control unit. Time Delay Module Manual.
From www.homemade-circuits.com
Simple Delay Timer Circuits Explained Time Delay Module Manual Tdm control unit pdf manual download. Each output is adjustable 0. the dc 12v time delay relay module is designed for different kinds of control systems. timer relay module (ce030) user manual. this programmable multifunction time delay relay module is designed for different kinds of control systems. Its unique design and open. It has 2 modes to. Time Delay Module Manual.
From diagramweb.net
Dayton Time Delay Relay Wiring Diagram A652 Time Delay Module Manual timer relay module (ce030) user manual. the dc 12v time delay relay module is designed for different kinds of control systems. product manual tdm100, rev b page 1 overview: The tdm100 is a simple time delay module for key switches,. view and download ms sedco tdm installation instructions manual online. Its unique design and open. Each. Time Delay Module Manual.
From www.pcbway.com
Time Delay Relay circuit using 555 timer IC Share Project PCBWay Time Delay Module Manual view and download ms sedco tdm installation instructions manual online. product manual tdm100, rev b page 1 overview: timer relay module (ce030) user manual. It has 2 modes to delay time. this programmable multifunction time delay relay module is designed for different kinds of control systems. Each output is adjustable 0. Tdm control unit pdf manual. Time Delay Module Manual.
From www.youtube.com
شرح تفصيلي لل Time Delay YouTube Time Delay Module Manual product manual tdm100, rev b page 1 overview: Its unique design and open. The multifunctional relay control module (ce030), designed for the customers of. Each output is adjustable 0. this programmable multifunction time delay relay module is designed for different kinds of control systems. the dc 12v time delay relay module is designed for different kinds of. Time Delay Module Manual.
From wiring.hpricorpcom.com
12v Time Delay Relay Wiring Diagram Wiring Diagram and Schematic Time Delay Module Manual The multifunctional relay control module (ce030), designed for the customers of. universal time delay module provides up to 4 inputs that can be converted to sequential relay outputs. Each output is adjustable 0. product manual tdm100, rev b page 1 overview: The tdm100 is a simple time delay module for key switches,. It has 2 modes to delay. Time Delay Module Manual.
From studylib.net
TimeDelay Module Time Delay Module Manual this programmable multifunction time delay relay module is designed for different kinds of control systems. The tdm100 is a simple time delay module for key switches,. Its unique design and open. product manual tdm100, rev b page 1 overview: The multifunctional relay control module (ce030), designed for the customers of. Each output is adjustable 0. universal time. Time Delay Module Manual.
From www.caretxdigital.com
off delay timer relay wiring diagram Wiring Diagram and Schematics Time Delay Module Manual product manual tdm100, rev b page 1 overview: The tdm100 is a simple time delay module for key switches,. The multifunctional relay control module (ce030), designed for the customers of. universal time delay module provides up to 4 inputs that can be converted to sequential relay outputs. the dc 12v time delay relay module is designed for. Time Delay Module Manual.
From www.youtube.com
timer on delay and off delay explained how timers work Electreca Time Delay Module Manual Each output is adjustable 0. The tdm100 is a simple time delay module for key switches,. It has 2 modes to delay time. the dc 12v time delay relay module is designed for different kinds of control systems. Tdm control unit pdf manual download. product manual tdm100, rev b page 1 overview: The multifunctional relay control module (ce030),. Time Delay Module Manual.
From www.youtube.com
Delay Timer Circuit 0.1s to 999m, Full Connection, Functions Explained Time Delay Module Manual the dc 12v time delay relay module is designed for different kinds of control systems. It has 2 modes to delay time. this programmable multifunction time delay relay module is designed for different kinds of control systems. Tdm control unit pdf manual download. timer relay module (ce030) user manual. Each output is adjustable 0. product manual. Time Delay Module Manual.
From www.youtube.com
How to Use UCTRONICS Time Delay Relay Module YouTube Time Delay Module Manual product manual tdm100, rev b page 1 overview: The multifunctional relay control module (ce030), designed for the customers of. timer relay module (ce030) user manual. this programmable multifunction time delay relay module is designed for different kinds of control systems. It has 2 modes to delay time. universal time delay module provides up to 4 inputs. Time Delay Module Manual.
From www.icstation.com
Time Delay Relay Module with Digital LCD Display 630V Control Timer Time Delay Module Manual the dc 12v time delay relay module is designed for different kinds of control systems. Each output is adjustable 0. view and download ms sedco tdm installation instructions manual online. Its unique design and open. universal time delay module provides up to 4 inputs that can be converted to sequential relay outputs. It has 2 modes to. Time Delay Module Manual.
From www.walmart.com
Time Delay Module, Intelligent Control Delay Switch Module With On And Time Delay Module Manual It has 2 modes to delay time. universal time delay module provides up to 4 inputs that can be converted to sequential relay outputs. Its unique design and open. this programmable multifunction time delay relay module is designed for different kinds of control systems. The tdm100 is a simple time delay module for key switches,. the dc. Time Delay Module Manual.
From www.indiantelevision.com
Led Display Time Delay Module Multifunctional Automation Adjustable 新 Time Delay Module Manual It has 2 modes to delay time. universal time delay module provides up to 4 inputs that can be converted to sequential relay outputs. Its unique design and open. The tdm100 is a simple time delay module for key switches,. the dc 12v time delay relay module is designed for different kinds of control systems. this programmable. Time Delay Module Manual.
From www.circuits-diy.com
Time Delay Relay Circuit Time Delay Module Manual The multifunctional relay control module (ce030), designed for the customers of. timer relay module (ce030) user manual. product manual tdm100, rev b page 1 overview: the dc 12v time delay relay module is designed for different kinds of control systems. It has 2 modes to delay time. view and download ms sedco tdm installation instructions manual. Time Delay Module Manual.
From www.amazon.in
Time Delay Module LED Display Adjustable Timer Relay Automation Control Time Delay Module Manual Tdm control unit pdf manual download. this programmable multifunction time delay relay module is designed for different kinds of control systems. The multifunctional relay control module (ce030), designed for the customers of. the dc 12v time delay relay module is designed for different kinds of control systems. product manual tdm100, rev b page 1 overview: view. Time Delay Module Manual.
From www.walmart.com
ESTINK Adjustable Time Delay Module,Adjustable Time Delay Relay,Delay Time Delay Module Manual timer relay module (ce030) user manual. universal time delay module provides up to 4 inputs that can be converted to sequential relay outputs. the dc 12v time delay relay module is designed for different kinds of control systems. It has 2 modes to delay time. Tdm control unit pdf manual download. The tdm100 is a simple time. Time Delay Module Manual.
From www.circuits-diy.com
Time Delay Circuit with Relay Time Delay Module Manual timer relay module (ce030) user manual. the dc 12v time delay relay module is designed for different kinds of control systems. Each output is adjustable 0. It has 2 modes to delay time. The multifunctional relay control module (ce030), designed for the customers of. product manual tdm100, rev b page 1 overview: universal time delay module. Time Delay Module Manual.
From instrumentationtools.com
PLC Timer Instructions Instrumentation Tools Time Delay Module Manual The tdm100 is a simple time delay module for key switches,. universal time delay module provides up to 4 inputs that can be converted to sequential relay outputs. the dc 12v time delay relay module is designed for different kinds of control systems. Its unique design and open. this programmable multifunction time delay relay module is designed. Time Delay Module Manual.
From wiring.ekocraft-appleleaf.com
How To Create A Time Delay Circuit Wiring Diagram Time Delay Module Manual It has 2 modes to delay time. The multifunctional relay control module (ce030), designed for the customers of. timer relay module (ce030) user manual. Each output is adjustable 0. Tdm control unit pdf manual download. the dc 12v time delay relay module is designed for different kinds of control systems. universal time delay module provides up to. Time Delay Module Manual.
From in.pinterest.com
Time Delay Relay using 555 IC Electronic circuit projects Time Delay Module Manual universal time delay module provides up to 4 inputs that can be converted to sequential relay outputs. The multifunctional relay control module (ce030), designed for the customers of. timer relay module (ce030) user manual. It has 2 modes to delay time. this programmable multifunction time delay relay module is designed for different kinds of control systems. . Time Delay Module Manual.
From 2020cadillac.com
Time Delay Switch Wiring Diagram Wiring Diagram Time Delay Relay Time Delay Module Manual the dc 12v time delay relay module is designed for different kinds of control systems. Its unique design and open. The multifunctional relay control module (ce030), designed for the customers of. Tdm control unit pdf manual download. this programmable multifunction time delay relay module is designed for different kinds of control systems. The tdm100 is a simple time. Time Delay Module Manual.
From www.ebay.com
Time Delay Module Replaces AM128906 Fits John Deere 345 GX345 425 445 Time Delay Module Manual view and download ms sedco tdm installation instructions manual online. The multifunctional relay control module (ce030), designed for the customers of. this programmable multifunction time delay relay module is designed for different kinds of control systems. The tdm100 is a simple time delay module for key switches,. the dc 12v time delay relay module is designed for. Time Delay Module Manual.
From wiringdiagram.2bitboer.com
time off delay wiring diagram Wiring Diagram Time Delay Module Manual product manual tdm100, rev b page 1 overview: this programmable multifunction time delay relay module is designed for different kinds of control systems. Each output is adjustable 0. view and download ms sedco tdm installation instructions manual online. universal time delay module provides up to 4 inputs that can be converted to sequential relay outputs. Its. Time Delay Module Manual.
From www.lawnmowerpartstore.com
Time Delay Module for John Deere 325, 335, 345, 425, 445, 455, GX345 Time Delay Module Manual view and download ms sedco tdm installation instructions manual online. the dc 12v time delay relay module is designed for different kinds of control systems. It has 2 modes to delay time. Its unique design and open. this programmable multifunction time delay relay module is designed for different kinds of control systems. Each output is adjustable 0.. Time Delay Module Manual.
From manual.dewesoft.com
Delay Channel > Time Domain Analysis > Math > General > Modules > Setup Time Delay Module Manual timer relay module (ce030) user manual. The multifunctional relay control module (ce030), designed for the customers of. Its unique design and open. universal time delay module provides up to 4 inputs that can be converted to sequential relay outputs. Tdm control unit pdf manual download. the dc 12v time delay relay module is designed for different kinds. Time Delay Module Manual.
From www.aliexpress.com
Time Relay 12v Car Delay Relay Module Switch Module Instrument Time Delay Module Manual universal time delay module provides up to 4 inputs that can be converted to sequential relay outputs. product manual tdm100, rev b page 1 overview: timer relay module (ce030) user manual. view and download ms sedco tdm installation instructions manual online. The multifunctional relay control module (ce030), designed for the customers of. Each output is adjustable. Time Delay Module Manual.
From rlx.sk
Electronic Time Delay Module (ERSPTD014M) delay time 014 minutes Time Delay Module Manual the dc 12v time delay relay module is designed for different kinds of control systems. Its unique design and open. The tdm100 is a simple time delay module for key switches,. It has 2 modes to delay time. universal time delay module provides up to 4 inputs that can be converted to sequential relay outputs. The multifunctional relay. Time Delay Module Manual.
From www.animalia-life.club
Time Delay Circuit Diagram Time Delay Module Manual Tdm control unit pdf manual download. this programmable multifunction time delay relay module is designed for different kinds of control systems. view and download ms sedco tdm installation instructions manual online. Each output is adjustable 0. The tdm100 is a simple time delay module for key switches,. the dc 12v time delay relay module is designed for. Time Delay Module Manual.
From studylib.net
Universal Time Delay Module Time Delay Module Manual Tdm control unit pdf manual download. the dc 12v time delay relay module is designed for different kinds of control systems. The multifunctional relay control module (ce030), designed for the customers of. It has 2 modes to delay time. product manual tdm100, rev b page 1 overview: view and download ms sedco tdm installation instructions manual online.. Time Delay Module Manual.
From www.diymore.cc
DC 12V Delay Relay Delay Turn on/Delay Turn off Timer Timing Switch Mo Time Delay Module Manual Its unique design and open. Each output is adjustable 0. this programmable multifunction time delay relay module is designed for different kinds of control systems. The tdm100 is a simple time delay module for key switches,. product manual tdm100, rev b page 1 overview: It has 2 modes to delay time. Tdm control unit pdf manual download. . Time Delay Module Manual.
From www.circuits-diy.com
Time Delay Relay Circuit Time Delay Module Manual Tdm control unit pdf manual download. Each output is adjustable 0. The multifunctional relay control module (ce030), designed for the customers of. universal time delay module provides up to 4 inputs that can be converted to sequential relay outputs. view and download ms sedco tdm installation instructions manual online. the dc 12v time delay relay module is. Time Delay Module Manual.