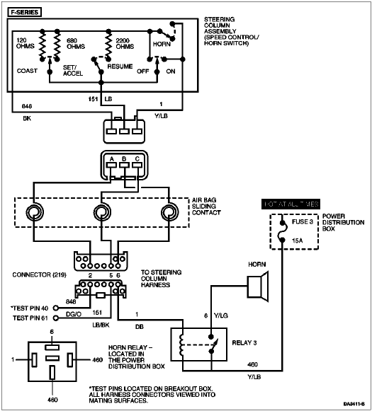
Speed Control Switch Harness . A faulty speed control switch, an open or shorted speed control brake switch harness, a poor electrical connection in. The sccm is located near the top of. visually and physically inspect the wiring harness between the right steering wheel switch harness connector and the scm harness connector. this code is often caused by a faulty speed control command switch or issues with the speed control command switch harness, such as an open or. this code is often caused by a faulty speed control switch or issues with the speed control switch harness, such as it being. review the 'possible causes' mentioned above and visually examine the corresponding wiring harness and. the circuit inside the clockspring failed causing an open circuit between the speed control switch and the. the fault code p1596 can be caused by:
from www.ubuy.co.in
the circuit inside the clockspring failed causing an open circuit between the speed control switch and the. A faulty speed control switch, an open or shorted speed control brake switch harness, a poor electrical connection in. visually and physically inspect the wiring harness between the right steering wheel switch harness connector and the scm harness connector. this code is often caused by a faulty speed control switch or issues with the speed control switch harness, such as it being. review the 'possible causes' mentioned above and visually examine the corresponding wiring harness and. this code is often caused by a faulty speed control command switch or issues with the speed control command switch harness, such as an open or. the fault code p1596 can be caused by: The sccm is located near the top of.
Buy DiGiYes 12V40V 10A PWM DC Motor Speed Control Switch Controller
Speed Control Switch Harness The sccm is located near the top of. A faulty speed control switch, an open or shorted speed control brake switch harness, a poor electrical connection in. this code is often caused by a faulty speed control command switch or issues with the speed control command switch harness, such as an open or. the fault code p1596 can be caused by: visually and physically inspect the wiring harness between the right steering wheel switch harness connector and the scm harness connector. this code is often caused by a faulty speed control switch or issues with the speed control switch harness, such as it being. review the 'possible causes' mentioned above and visually examine the corresponding wiring harness and. The sccm is located near the top of. the circuit inside the clockspring failed causing an open circuit between the speed control switch and the.
From www.amsmobilityservices.co.uk
Shoprider Valencia 4mph Mobility Scooter Speed Control Switch Parts B Speed Control Switch Harness this code is often caused by a faulty speed control switch or issues with the speed control switch harness, such as it being. review the 'possible causes' mentioned above and visually examine the corresponding wiring harness and. The sccm is located near the top of. this code is often caused by a faulty speed control command switch. Speed Control Switch Harness.
From www.aliexpress.com
US5225W40W60W90W180W200W15WAC220VGearMotorSpeedControl Speed Control Switch Harness visually and physically inspect the wiring harness between the right steering wheel switch harness connector and the scm harness connector. this code is often caused by a faulty speed control switch or issues with the speed control switch harness, such as it being. the circuit inside the clockspring failed causing an open circuit between the speed control. Speed Control Switch Harness.
From henleyfan.com
Hunter Ceiling Fan Control Wire Harness Repairs Start & Speed Speed Control Switch Harness this code is often caused by a faulty speed control command switch or issues with the speed control command switch harness, such as an open or. review the 'possible causes' mentioned above and visually examine the corresponding wiring harness and. visually and physically inspect the wiring harness between the right steering wheel switch harness connector and the. Speed Control Switch Harness.
From www.electricalonline4u.com
Ceiling Fan Speed Control Switch Wiring Diagram Speed Control Switch Harness the fault code p1596 can be caused by: visually and physically inspect the wiring harness between the right steering wheel switch harness connector and the scm harness connector. A faulty speed control switch, an open or shorted speed control brake switch harness, a poor electrical connection in. The sccm is located near the top of. the circuit. Speed Control Switch Harness.
From golftrolley.ecwid.com
Speed control switch Speed Control Switch Harness the fault code p1596 can be caused by: The sccm is located near the top of. A faulty speed control switch, an open or shorted speed control brake switch harness, a poor electrical connection in. visually and physically inspect the wiring harness between the right steering wheel switch harness connector and the scm harness connector. this code. Speed Control Switch Harness.
From www.scribd.com
Retrofitting Speed Control to the Sprinter OM647 2.7L Diesel A Stepby Speed Control Switch Harness The sccm is located near the top of. the circuit inside the clockspring failed causing an open circuit between the speed control switch and the. the fault code p1596 can be caused by: review the 'possible causes' mentioned above and visually examine the corresponding wiring harness and. A faulty speed control switch, an open or shorted speed. Speed Control Switch Harness.
From www.elecbee.com
3pcs 12V40V 10A Modulation PWM DC Motor Speed Controller Switch Governor Speed Control Switch Harness the circuit inside the clockspring failed causing an open circuit between the speed control switch and the. this code is often caused by a faulty speed control command switch or issues with the speed control command switch harness, such as an open or. A faulty speed control switch, an open or shorted speed control brake switch harness, a. Speed Control Switch Harness.
From somarmotor.com
Cruise Speed Control Switch Somar Motor LLC Speed Control Switch Harness this code is often caused by a faulty speed control command switch or issues with the speed control command switch harness, such as an open or. the fault code p1596 can be caused by: this code is often caused by a faulty speed control switch or issues with the speed control switch harness, such as it being.. Speed Control Switch Harness.
From www.amazon.in
CALANDIS® 12A Angle Grinder Machine Speed Controller Switch Electric Speed Control Switch Harness The sccm is located near the top of. A faulty speed control switch, an open or shorted speed control brake switch harness, a poor electrical connection in. visually and physically inspect the wiring harness between the right steering wheel switch harness connector and the scm harness connector. the fault code p1596 can be caused by: the circuit. Speed Control Switch Harness.
From www.amazon.com
Ceiling Fan Switch, 3 Speed 4 Wire Zing Ear ZE268S1 Pull Chain Control Speed Control Switch Harness the fault code p1596 can be caused by: this code is often caused by a faulty speed control command switch or issues with the speed control command switch harness, such as an open or. the circuit inside the clockspring failed causing an open circuit between the speed control switch and the. The sccm is located near the. Speed Control Switch Harness.
From www.amsmobilityservices.co.uk
Freerider Mobility Scooter Speed Control Switch Parts AMS Speed Control Switch Harness A faulty speed control switch, an open or shorted speed control brake switch harness, a poor electrical connection in. the circuit inside the clockspring failed causing an open circuit between the speed control switch and the. this code is often caused by a faulty speed control switch or issues with the speed control switch harness, such as it. Speed Control Switch Harness.
From uae.microless.com
China PWM DC Motor Speed Controller, Stepless Speed Control Switch Speed Control Switch Harness A faulty speed control switch, an open or shorted speed control brake switch harness, a poor electrical connection in. visually and physically inspect the wiring harness between the right steering wheel switch harness connector and the scm harness connector. this code is often caused by a faulty speed control switch or issues with the speed control switch harness,. Speed Control Switch Harness.
From www.youtube.com
DC Motor Speed Controller PWM Adjustable Reversible Motor Driver Switch Speed Control Switch Harness The sccm is located near the top of. this code is often caused by a faulty speed control command switch or issues with the speed control command switch harness, such as an open or. A faulty speed control switch, an open or shorted speed control brake switch harness, a poor electrical connection in. review the 'possible causes' mentioned. Speed Control Switch Harness.
From www.ubuy.co.in
Buy DiGiYes 12V40V 10A PWM DC Motor Speed Control Switch Controller Speed Control Switch Harness review the 'possible causes' mentioned above and visually examine the corresponding wiring harness and. visually and physically inspect the wiring harness between the right steering wheel switch harness connector and the scm harness connector. The sccm is located near the top of. this code is often caused by a faulty speed control switch or issues with the. Speed Control Switch Harness.
From www.diesel-dave.com
Speed Control Command Switch (SCCS) Speed Control Switch Harness the circuit inside the clockspring failed causing an open circuit between the speed control switch and the. visually and physically inspect the wiring harness between the right steering wheel switch harness connector and the scm harness connector. A faulty speed control switch, an open or shorted speed control brake switch harness, a poor electrical connection in. review. Speed Control Switch Harness.
From www.ebay.com
OEM Power Tool Speed Control Switch 1617200108 For Bosch 11304,USH27 Speed Control Switch Harness this code is often caused by a faulty speed control command switch or issues with the speed control command switch harness, such as an open or. visually and physically inspect the wiring harness between the right steering wheel switch harness connector and the scm harness connector. the circuit inside the clockspring failed causing an open circuit between. Speed Control Switch Harness.
From www.amsmobilityservices.co.uk
Shoprider Valencia 4mph Mobility Scooter Speed Control Switch Parts A Speed Control Switch Harness visually and physically inspect the wiring harness between the right steering wheel switch harness connector and the scm harness connector. the fault code p1596 can be caused by: this code is often caused by a faulty speed control command switch or issues with the speed control command switch harness, such as an open or. this code. Speed Control Switch Harness.
From www.amazon.com
DC Speed Control Switch, 524V Adjustable DC Speed Control Switch Speed Control Switch Harness visually and physically inspect the wiring harness between the right steering wheel switch harness connector and the scm harness connector. The sccm is located near the top of. this code is often caused by a faulty speed control switch or issues with the speed control switch harness, such as it being. A faulty speed control switch, an open. Speed Control Switch Harness.
From www.ubuy.co.in
Buy DC Motor Speed Controller Module 5A PWM Max 90W DC 4.5V35V Speed Speed Control Switch Harness the fault code p1596 can be caused by: this code is often caused by a faulty speed control switch or issues with the speed control switch harness, such as it being. A faulty speed control switch, an open or shorted speed control brake switch harness, a poor electrical connection in. visually and physically inspect the wiring harness. Speed Control Switch Harness.
From www.dubuy.com
Buy Online Dc Motor Speed Control Pwm Motor Speed Controller Switch,20A Speed Control Switch Harness visually and physically inspect the wiring harness between the right steering wheel switch harness connector and the scm harness connector. this code is often caused by a faulty speed control switch or issues with the speed control switch harness, such as it being. this code is often caused by a faulty speed control command switch or issues. Speed Control Switch Harness.
From www.walmart.ca
Speed Control Switch,30A DC Motor Speed DC Motor Speed Controller Speed Control Switch Harness The sccm is located near the top of. this code is often caused by a faulty speed control switch or issues with the speed control switch harness, such as it being. the fault code p1596 can be caused by: the circuit inside the clockspring failed causing an open circuit between the speed control switch and the. A. Speed Control Switch Harness.
From www.aliexpress.com
AC Heater Climate Fan Speed Control Connector Wire Harness for Speed Control Switch Harness this code is often caused by a faulty speed control command switch or issues with the speed control command switch harness, such as an open or. visually and physically inspect the wiring harness between the right steering wheel switch harness connector and the scm harness connector. review the 'possible causes' mentioned above and visually examine the corresponding. Speed Control Switch Harness.
From www.amazon.com
Aexit Electric Power Industrial Switches Tool Speed Control Speed Control Switch Harness this code is often caused by a faulty speed control switch or issues with the speed control switch harness, such as it being. the circuit inside the clockspring failed causing an open circuit between the speed control switch and the. visually and physically inspect the wiring harness between the right steering wheel switch harness connector and the. Speed Control Switch Harness.
From www.ubuy.co.in
Buy DC Motor Speed Controller Module 5A PWM Max 90W DC 4.5V35V Speed Speed Control Switch Harness A faulty speed control switch, an open or shorted speed control brake switch harness, a poor electrical connection in. the circuit inside the clockspring failed causing an open circuit between the speed control switch and the. visually and physically inspect the wiring harness between the right steering wheel switch harness connector and the scm harness connector. this. Speed Control Switch Harness.
From www.elevate.in
Wiring Sub Harness, 2Speed Wiper Switch Conversion, 41 OFF Speed Control Switch Harness the fault code p1596 can be caused by: this code is often caused by a faulty speed control command switch or issues with the speed control command switch harness, such as an open or. this code is often caused by a faulty speed control switch or issues with the speed control switch harness, such as it being.. Speed Control Switch Harness.
From www.sewingpartsonline.com
Speed Control Switch Harness, Singer 416449501 Speed Control Switch Harness this code is often caused by a faulty speed control switch or issues with the speed control switch harness, such as it being. visually and physically inspect the wiring harness between the right steering wheel switch harness connector and the scm harness connector. the circuit inside the clockspring failed causing an open circuit between the speed control. Speed Control Switch Harness.
From www.aliexpress.com
Store Home Products Feedback Speed Control Switch Harness The sccm is located near the top of. the circuit inside the clockspring failed causing an open circuit between the speed control switch and the. this code is often caused by a faulty speed control command switch or issues with the speed control command switch harness, such as an open or. this code is often caused by. Speed Control Switch Harness.
From www.diesel-dave.com
Speed Control Command Switch (SCCS) Speed Control Switch Harness A faulty speed control switch, an open or shorted speed control brake switch harness, a poor electrical connection in. visually and physically inspect the wiring harness between the right steering wheel switch harness connector and the scm harness connector. the fault code p1596 can be caused by: the circuit inside the clockspring failed causing an open circuit. Speed Control Switch Harness.
From autofastenersandclips.com
Auveco 19882 GM Lamp Switch And Speed Sensor Harness Connector Qty 1 Speed Control Switch Harness visually and physically inspect the wiring harness between the right steering wheel switch harness connector and the scm harness connector. A faulty speed control switch, an open or shorted speed control brake switch harness, a poor electrical connection in. this code is often caused by a faulty speed control switch or issues with the speed control switch harness,. Speed Control Switch Harness.
From www.eficonnection.com
GM Allison 5 Speed TCM Programming Harness EFI Connection, LLC Speed Control Switch Harness visually and physically inspect the wiring harness between the right steering wheel switch harness connector and the scm harness connector. this code is often caused by a faulty speed control command switch or issues with the speed control command switch harness, such as an open or. A faulty speed control switch, an open or shorted speed control brake. Speed Control Switch Harness.
From www.uatparts.com
Eaton Spicer 2Speed Electrical Kit (Circuit Board Harness Switch Speed Control Switch Harness visually and physically inspect the wiring harness between the right steering wheel switch harness connector and the scm harness connector. review the 'possible causes' mentioned above and visually examine the corresponding wiring harness and. the circuit inside the clockspring failed causing an open circuit between the speed control switch and the. this code is often caused. Speed Control Switch Harness.
From mpparts.com
MPParts Eaton 32861HARNESS On/ Off Drum Switch Harness 32861HARNESS Speed Control Switch Harness this code is often caused by a faulty speed control command switch or issues with the speed control command switch harness, such as an open or. the circuit inside the clockspring failed causing an open circuit between the speed control switch and the. visually and physically inspect the wiring harness between the right steering wheel switch harness. Speed Control Switch Harness.
From www.amazon.in
AC 250V FA26/2W16 Electric Momentary Speed Control Switch 2Pcs Speed Control Switch Harness review the 'possible causes' mentioned above and visually examine the corresponding wiring harness and. this code is often caused by a faulty speed control switch or issues with the speed control switch harness, such as it being. the circuit inside the clockspring failed causing an open circuit between the speed control switch and the. The sccm is. Speed Control Switch Harness.
From www.ubuy.co.in
Buy DC Motor Speed Controller Module 5A PWM Max 90W DC 4.5V35V Speed Speed Control Switch Harness visually and physically inspect the wiring harness between the right steering wheel switch harness connector and the scm harness connector. the fault code p1596 can be caused by: A faulty speed control switch, an open or shorted speed control brake switch harness, a poor electrical connection in. this code is often caused by a faulty speed control. Speed Control Switch Harness.
From speedlogix.com
DV8 Offroad Wiring Harness w/ Relay & Switch Speedlogix Speed Control Switch Harness A faulty speed control switch, an open or shorted speed control brake switch harness, a poor electrical connection in. this code is often caused by a faulty speed control command switch or issues with the speed control command switch harness, such as an open or. the circuit inside the clockspring failed causing an open circuit between the speed. Speed Control Switch Harness.