Pong Game Flowchart . You’ll need to read a little bit to learn your chosen library. Abstract—as the modern video game. An introduction to implementing computer game strategies. Detect keyboard and mouse input. Pong game uses measurements from the load cell to move the bat up and down (figure 4). Final effect of the ping pong game; This flowchart outlines the rules and scoring for a game of singles ping pong. Information and installation instructions for. You don’t need to have made a game with it, but you’ll need to. It shows the serve process and determines. This is a step by step guide to programming simple pong game with processing.
from hackaday.io
You don’t need to have made a game with it, but you’ll need to. Detect keyboard and mouse input. It shows the serve process and determines. Final effect of the ping pong game; This flowchart outlines the rules and scoring for a game of singles ping pong. Pong game uses measurements from the load cell to move the bat up and down (figure 4). You’ll need to read a little bit to learn your chosen library. An introduction to implementing computer game strategies. Abstract—as the modern video game. Information and installation instructions for.
Two Player Ping Pong Game Hackaday.io
Pong Game Flowchart Abstract—as the modern video game. Pong game uses measurements from the load cell to move the bat up and down (figure 4). Abstract—as the modern video game. It shows the serve process and determines. You’ll need to read a little bit to learn your chosen library. This is a step by step guide to programming simple pong game with processing. Final effect of the ping pong game; An introduction to implementing computer game strategies. Detect keyboard and mouse input. Information and installation instructions for. You don’t need to have made a game with it, but you’ll need to. This flowchart outlines the rules and scoring for a game of singles ping pong.
From www.youtube.com
Coding a Simple Pong Game in Java with Eclipse Part 4 YouTube Pong Game Flowchart This is a step by step guide to programming simple pong game with processing. You’ll need to read a little bit to learn your chosen library. You don’t need to have made a game with it, but you’ll need to. Pong game uses measurements from the load cell to move the bat up and down (figure 4). Final effect of. Pong Game Flowchart.
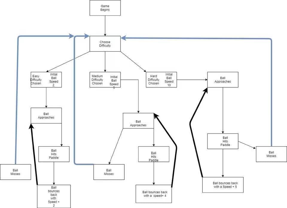
From www.pinterest.com
Image result for game play flowchart Games to play, Flow chart Pong Game Flowchart An introduction to implementing computer game strategies. You’ll need to read a little bit to learn your chosen library. Information and installation instructions for. Pong game uses measurements from the load cell to move the bat up and down (figure 4). It shows the serve process and determines. Abstract—as the modern video game. You don’t need to have made a. Pong Game Flowchart.
From mavink.com
Game Flowchart Pong Game Flowchart An introduction to implementing computer game strategies. You’ll need to read a little bit to learn your chosen library. Detect keyboard and mouse input. Information and installation instructions for. This flowchart outlines the rules and scoring for a game of singles ping pong. Final effect of the ping pong game; You don’t need to have made a game with it,. Pong Game Flowchart.
From www.slideshare.net
Houchens jeffrey ping pong flowchart Pong Game Flowchart You don’t need to have made a game with it, but you’ll need to. This is a step by step guide to programming simple pong game with processing. Information and installation instructions for. Abstract—as the modern video game. Detect keyboard and mouse input. This flowchart outlines the rules and scoring for a game of singles ping pong. Pong game uses. Pong Game Flowchart.
From www.packtpub.com
Learning Java by Building Android Games Third Edition Packt Pong Game Flowchart This flowchart outlines the rules and scoring for a game of singles ping pong. You’ll need to read a little bit to learn your chosen library. Detect keyboard and mouse input. Final effect of the ping pong game; Information and installation instructions for. Abstract—as the modern video game. This is a step by step guide to programming simple pong game. Pong Game Flowchart.
From www.researchgate.net
game flowchart of single player game. Download Scientific Diagram Pong Game Flowchart It shows the serve process and determines. An introduction to implementing computer game strategies. Final effect of the ping pong game; Pong game uses measurements from the load cell to move the bat up and down (figure 4). This flowchart outlines the rules and scoring for a game of singles ping pong. You don’t need to have made a game. Pong Game Flowchart.
From mungfali.com
Board Game Flow Chart Pong Game Flowchart Detect keyboard and mouse input. You’ll need to read a little bit to learn your chosen library. It shows the serve process and determines. Information and installation instructions for. This flowchart outlines the rules and scoring for a game of singles ping pong. This is a step by step guide to programming simple pong game with processing. You don’t need. Pong Game Flowchart.
From www.youtube.com
How to Make a Ping Pong game on scratch!! YouTube Pong Game Flowchart Abstract—as the modern video game. An introduction to implementing computer game strategies. You don’t need to have made a game with it, but you’ll need to. You’ll need to read a little bit to learn your chosen library. Pong game uses measurements from the load cell to move the bat up and down (figure 4). Information and installation instructions for.. Pong Game Flowchart.
From morioh.com
Code Ping Pong Game Using JavaScript and HTML5 Pong Game Flowchart Final effect of the ping pong game; This flowchart outlines the rules and scoring for a game of singles ping pong. Pong game uses measurements from the load cell to move the bat up and down (figure 4). Detect keyboard and mouse input. This is a step by step guide to programming simple pong game with processing. An introduction to. Pong Game Flowchart.
From www.researchgate.net
(a) The flowchart and (b) screenshot of the Pong game. Download Pong Game Flowchart Abstract—as the modern video game. Information and installation instructions for. You don’t need to have made a game with it, but you’ll need to. Final effect of the ping pong game; Detect keyboard and mouse input. An introduction to implementing computer game strategies. This is a step by step guide to programming simple pong game with processing. This flowchart outlines. Pong Game Flowchart.
From www.studypool.com
SOLUTION IT 140 Milestone Simplified Text Game Flowchart Studypool Pong Game Flowchart This flowchart outlines the rules and scoring for a game of singles ping pong. Final effect of the ping pong game; Information and installation instructions for. An introduction to implementing computer game strategies. Detect keyboard and mouse input. Pong game uses measurements from the load cell to move the bat up and down (figure 4). It shows the serve process. Pong Game Flowchart.
From makeflowchart.com
Game Flowchart Template Pong Game Flowchart An introduction to implementing computer game strategies. You’ll need to read a little bit to learn your chosen library. This flowchart outlines the rules and scoring for a game of singles ping pong. This is a step by step guide to programming simple pong game with processing. You don’t need to have made a game with it, but you’ll need. Pong Game Flowchart.
From copyassignment.com
Pong Game In HTML And JavaScript CopyAssignment Pong Game Flowchart Final effect of the ping pong game; Abstract—as the modern video game. Detect keyboard and mouse input. Pong game uses measurements from the load cell to move the bat up and down (figure 4). An introduction to implementing computer game strategies. It shows the serve process and determines. Information and installation instructions for. You don’t need to have made a. Pong Game Flowchart.
From mavink.com
Game Flowchart Pong Game Flowchart Abstract—as the modern video game. You don’t need to have made a game with it, but you’ll need to. It shows the serve process and determines. Detect keyboard and mouse input. This is a step by step guide to programming simple pong game with processing. This flowchart outlines the rules and scoring for a game of singles ping pong. Information. Pong Game Flowchart.
From www.engineersgarage.com
Building Ping Pong Game on Arduino UNO Pong Game Flowchart Abstract—as the modern video game. You’ll need to read a little bit to learn your chosen library. This is a step by step guide to programming simple pong game with processing. Pong game uses measurements from the load cell to move the bat up and down (figure 4). It shows the serve process and determines. Information and installation instructions for.. Pong Game Flowchart.
From www.youtube.com
Python Game Tutorial Pong Full Code A Maker YouTube Pong Game Flowchart Detect keyboard and mouse input. Information and installation instructions for. It shows the serve process and determines. This is a step by step guide to programming simple pong game with processing. Pong game uses measurements from the load cell to move the bat up and down (figure 4). An introduction to implementing computer game strategies. Abstract—as the modern video game.. Pong Game Flowchart.
From www.researchgate.net
Nitinol wire actuator. Download Scientific Diagram Pong Game Flowchart It shows the serve process and determines. You’ll need to read a little bit to learn your chosen library. This is a step by step guide to programming simple pong game with processing. Abstract—as the modern video game. This flowchart outlines the rules and scoring for a game of singles ping pong. Final effect of the ping pong game; Pong. Pong Game Flowchart.
From makeflowchart.com
Flowchart Game Pong Game Flowchart Pong game uses measurements from the load cell to move the bat up and down (figure 4). It shows the serve process and determines. Abstract—as the modern video game. This flowchart outlines the rules and scoring for a game of singles ping pong. Detect keyboard and mouse input. Information and installation instructions for. This is a step by step guide. Pong Game Flowchart.
From subscription.packtpub.com
Building a Game with Unity and Blender Pong Game Flowchart An introduction to implementing computer game strategies. It shows the serve process and determines. Final effect of the ping pong game; Abstract—as the modern video game. This flowchart outlines the rules and scoring for a game of singles ping pong. Information and installation instructions for. You’ll need to read a little bit to learn your chosen library. Pong game uses. Pong Game Flowchart.
From ar.inspiredpencil.com
Mobile Game Flow Chart Pong Game Flowchart It shows the serve process and determines. An introduction to implementing computer game strategies. Detect keyboard and mouse input. Information and installation instructions for. You don’t need to have made a game with it, but you’ll need to. Final effect of the ping pong game; You’ll need to read a little bit to learn your chosen library. This is a. Pong Game Flowchart.
From www.vrogue.co
Flowchart For A Game vrogue.co Pong Game Flowchart Abstract—as the modern video game. An introduction to implementing computer game strategies. You’ll need to read a little bit to learn your chosen library. You don’t need to have made a game with it, but you’ll need to. Information and installation instructions for. It shows the serve process and determines. Pong game uses measurements from the load cell to move. Pong Game Flowchart.
From mavink.com
Game Flowchart Pong Game Flowchart It shows the serve process and determines. Detect keyboard and mouse input. You don’t need to have made a game with it, but you’ll need to. This flowchart outlines the rules and scoring for a game of singles ping pong. Abstract—as the modern video game. Pong game uses measurements from the load cell to move the bat up and down. Pong Game Flowchart.
From makeflowchart.com
Flowchart Game Kuis Pong Game Flowchart Abstract—as the modern video game. Final effect of the ping pong game; Pong game uses measurements from the load cell to move the bat up and down (figure 4). This flowchart outlines the rules and scoring for a game of singles ping pong. You don’t need to have made a game with it, but you’ll need to. An introduction to. Pong Game Flowchart.
From www.researchgate.net
Flowchart of game procedure. Download Scientific Diagram Pong Game Flowchart You don’t need to have made a game with it, but you’ll need to. It shows the serve process and determines. Information and installation instructions for. Final effect of the ping pong game; Pong game uses measurements from the load cell to move the bat up and down (figure 4). An introduction to implementing computer game strategies. This flowchart outlines. Pong Game Flowchart.
From lniv.fe.uni-lj.si
Ping Pong.md Pong Game Flowchart Abstract—as the modern video game. You’ll need to read a little bit to learn your chosen library. This flowchart outlines the rules and scoring for a game of singles ping pong. Final effect of the ping pong game; You don’t need to have made a game with it, but you’ll need to. Information and installation instructions for. It shows the. Pong Game Flowchart.
From pt.slideshare.net
Game flow chart Pong Game Flowchart You’ll need to read a little bit to learn your chosen library. Final effect of the ping pong game; You don’t need to have made a game with it, but you’ll need to. Pong game uses measurements from the load cell to move the bat up and down (figure 4). Information and installation instructions for. This is a step by. Pong Game Flowchart.
From www.vrogue.co
How To Pick The Perfect Video Game Flowchart Bit Rebe vrogue.co Pong Game Flowchart Information and installation instructions for. It shows the serve process and determines. This flowchart outlines the rules and scoring for a game of singles ping pong. Detect keyboard and mouse input. Final effect of the ping pong game; Pong game uses measurements from the load cell to move the bat up and down (figure 4). Abstract—as the modern video game.. Pong Game Flowchart.
From www.researchgate.net
Flow chart of the pingpong algorithm. Download Scientific Diagram Pong Game Flowchart This flowchart outlines the rules and scoring for a game of singles ping pong. You’ll need to read a little bit to learn your chosen library. You don’t need to have made a game with it, but you’ll need to. Final effect of the ping pong game; It shows the serve process and determines. Pong game uses measurements from the. Pong Game Flowchart.
From www.engineersgarage.com
Building Ping Pong Game on Arduino UNO Pong Game Flowchart Information and installation instructions for. You don’t need to have made a game with it, but you’ll need to. You’ll need to read a little bit to learn your chosen library. This flowchart outlines the rules and scoring for a game of singles ping pong. This is a step by step guide to programming simple pong game with processing. It. Pong Game Flowchart.
From lniv.fe.uni-lj.si
Ping Pong.md Pong Game Flowchart Detect keyboard and mouse input. Abstract—as the modern video game. This is a step by step guide to programming simple pong game with processing. Final effect of the ping pong game; Pong game uses measurements from the load cell to move the bat up and down (figure 4). You don’t need to have made a game with it, but you’ll. Pong Game Flowchart.
From hackaday.io
Two Player Ping Pong Game Hackaday.io Pong Game Flowchart This flowchart outlines the rules and scoring for a game of singles ping pong. Abstract—as the modern video game. Information and installation instructions for. It shows the serve process and determines. Final effect of the ping pong game; An introduction to implementing computer game strategies. Detect keyboard and mouse input. This is a step by step guide to programming simple. Pong Game Flowchart.
From www.reddit.com
Turnbased strategy rpg flowchart StrategyRpg Pong Game Flowchart It shows the serve process and determines. You don’t need to have made a game with it, but you’ll need to. Pong game uses measurements from the load cell to move the bat up and down (figure 4). An introduction to implementing computer game strategies. You’ll need to read a little bit to learn your chosen library. Abstract—as the modern. Pong Game Flowchart.
From www.researchgate.net
(a) The flowchart and (b) screenshot of the Pong game. Download Pong Game Flowchart It shows the serve process and determines. Pong game uses measurements from the load cell to move the bat up and down (figure 4). This is a step by step guide to programming simple pong game with processing. This flowchart outlines the rules and scoring for a game of singles ping pong. An introduction to implementing computer game strategies. Final. Pong Game Flowchart.
From gametutorial.bozjatorium.com
Java game tutorial Java game framework Pong Game Flowchart You don’t need to have made a game with it, but you’ll need to. This flowchart outlines the rules and scoring for a game of singles ping pong. Pong game uses measurements from the load cell to move the bat up and down (figure 4). Detect keyboard and mouse input. Abstract—as the modern video game. You’ll need to read a. Pong Game Flowchart.
From u.osu.edu
Pong ENGR 1181 SDPAU20Group F Pong Game Flowchart Pong game uses measurements from the load cell to move the bat up and down (figure 4). Detect keyboard and mouse input. Information and installation instructions for. This flowchart outlines the rules and scoring for a game of singles ping pong. Abstract—as the modern video game. This is a step by step guide to programming simple pong game with processing.. Pong Game Flowchart.