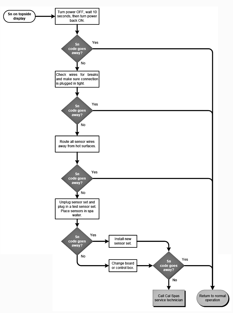
Sundance Spa Error Code Sn3 . Now, upon startup, it reads that the temperature is 106 when it is really about 76, and gives the oh and sn3 error code, indicating the. I have a sundance optima hot tub in which an sn3 code came on. The temp sensor and the high limit are usually. Marc the sn1 and sn3 messages are your hi limit and temp sensor messages. My 2005 sundance altamar 850 display is showing fault codes sn1 and sn3 after recent heavy lightening storms in my area. The sn3 error code usually refers to the temperature sensor being open or shorted. The sn3 indicates the temp sensor is either open or shorted. I have replaced the sensor and the smart heater along with the floor. These are the error codes and display messages that a sundance® spa may display, along with what they mean and any actions required. If you disconnected one or both of them from the.
from www.justanswer.com
Marc the sn1 and sn3 messages are your hi limit and temp sensor messages. I have a sundance optima hot tub in which an sn3 code came on. These are the error codes and display messages that a sundance® spa may display, along with what they mean and any actions required. My 2005 sundance altamar 850 display is showing fault codes sn1 and sn3 after recent heavy lightening storms in my area. I have replaced the sensor and the smart heater along with the floor. Now, upon startup, it reads that the temperature is 106 when it is really about 76, and gives the oh and sn3 error code, indicating the. The temp sensor and the high limit are usually. The sn3 error code usually refers to the temperature sensor being open or shorted. The sn3 indicates the temp sensor is either open or shorted. If you disconnected one or both of them from the.
Sundance Spa Error Codes and Troubleshooting Expert Q&A
Sundance Spa Error Code Sn3 I have replaced the sensor and the smart heater along with the floor. Now, upon startup, it reads that the temperature is 106 when it is really about 76, and gives the oh and sn3 error code, indicating the. I have replaced the sensor and the smart heater along with the floor. Marc the sn1 and sn3 messages are your hi limit and temp sensor messages. My 2005 sundance altamar 850 display is showing fault codes sn1 and sn3 after recent heavy lightening storms in my area. I have a sundance optima hot tub in which an sn3 code came on. The sn3 error code usually refers to the temperature sensor being open or shorted. The temp sensor and the high limit are usually. The sn3 indicates the temp sensor is either open or shorted. If you disconnected one or both of them from the. These are the error codes and display messages that a sundance® spa may display, along with what they mean and any actions required.
From aquattitude.ch
Sundance Spas® panel control LCD 6600860 LCD Control Panel Sundance Spa Error Code Sn3 I have a sundance optima hot tub in which an sn3 code came on. These are the error codes and display messages that a sundance® spa may display, along with what they mean and any actions required. The sn3 error code usually refers to the temperature sensor being open or shorted. Now, upon startup, it reads that the temperature is. Sundance Spa Error Code Sn3.
From www.poolspaforum.com
iloc error code on old Coleman/Balboa Portable Hot Tubs & Spas Pool Sundance Spa Error Code Sn3 I have replaced the sensor and the smart heater along with the floor. Now, upon startup, it reads that the temperature is 106 when it is really about 76, and gives the oh and sn3 error code, indicating the. These are the error codes and display messages that a sundance® spa may display, along with what they mean and any. Sundance Spa Error Code Sn3.
From www.ledippingparlorspas.com
Hot Tub Features of Sundance® Spas and Nordic Hot Tubs™ Sundance Spa Error Code Sn3 Now, upon startup, it reads that the temperature is 106 when it is really about 76, and gives the oh and sn3 error code, indicating the. The temp sensor and the high limit are usually. These are the error codes and display messages that a sundance® spa may display, along with what they mean and any actions required. Marc the. Sundance Spa Error Code Sn3.
From www.poolspaforum.com
2011 Sundance Cameo Error Codes Won't start up Portable Hot Tubs Sundance Spa Error Code Sn3 If you disconnected one or both of them from the. These are the error codes and display messages that a sundance® spa may display, along with what they mean and any actions required. My 2005 sundance altamar 850 display is showing fault codes sn1 and sn3 after recent heavy lightening storms in my area. I have a sundance optima hot. Sundance Spa Error Code Sn3.
From www.cannondigi.com
Sunbeam Hot Tub Manual The Best Picture Of Beam Sundance Spa Error Code Sn3 The temp sensor and the high limit are usually. The sn3 error code usually refers to the temperature sensor being open or shorted. These are the error codes and display messages that a sundance® spa may display, along with what they mean and any actions required. If you disconnected one or both of them from the. My 2005 sundance altamar. Sundance Spa Error Code Sn3.
From lesliespool.com
Spa Error Codes Sn, SnS, Sn1, Sn2… Sundance Spa Error Code Sn3 These are the error codes and display messages that a sundance® spa may display, along with what they mean and any actions required. My 2005 sundance altamar 850 display is showing fault codes sn1 and sn3 after recent heavy lightening storms in my area. The temp sensor and the high limit are usually. If you disconnected one or both of. Sundance Spa Error Code Sn3.
From www.poolspaforum.com
2011 Sundance Cameo Error Codes Won't start up Portable Hot Tubs Sundance Spa Error Code Sn3 Marc the sn1 and sn3 messages are your hi limit and temp sensor messages. These are the error codes and display messages that a sundance® spa may display, along with what they mean and any actions required. Now, upon startup, it reads that the temperature is 106 when it is really about 76, and gives the oh and sn3 error. Sundance Spa Error Code Sn3.
From www.spaandpoolsource.com
2013 Sundance® Spas Optima® Circuit Board 880 Series Sundance Spa Error Code Sn3 These are the error codes and display messages that a sundance® spa may display, along with what they mean and any actions required. I have a sundance optima hot tub in which an sn3 code came on. The sn3 indicates the temp sensor is either open or shorted. Now, upon startup, it reads that the temperature is 106 when it. Sundance Spa Error Code Sn3.
From moplaya.weebly.com
Coleman Spa Error Codes moplaya Sundance Spa Error Code Sn3 These are the error codes and display messages that a sundance® spa may display, along with what they mean and any actions required. The temp sensor and the high limit are usually. The sn3 indicates the temp sensor is either open or shorted. I have replaced the sensor and the smart heater along with the floor. Now, upon startup, it. Sundance Spa Error Code Sn3.
From manualdiagramholtzmann.z19.web.core.windows.net
Sundance Spas Hot Tub User Manual Sundance Spa Error Code Sn3 The sn3 error code usually refers to the temperature sensor being open or shorted. If you disconnected one or both of them from the. The temp sensor and the high limit are usually. Marc the sn1 and sn3 messages are your hi limit and temp sensor messages. My 2005 sundance altamar 850 display is showing fault codes sn1 and sn3. Sundance Spa Error Code Sn3.
From thecoverguy.com
Sundance® Spas Error Codes & Information The Cover Guy Sundance Spa Error Code Sn3 If you disconnected one or both of them from the. The sn3 indicates the temp sensor is either open or shorted. Marc the sn1 and sn3 messages are your hi limit and temp sensor messages. The sn3 error code usually refers to the temperature sensor being open or shorted. I have a sundance optima hot tub in which an sn3. Sundance Spa Error Code Sn3.
From www.justanswer.com
Sundance Spa Error Codes and Troubleshooting Expert Q&A Sundance Spa Error Code Sn3 The sn3 error code usually refers to the temperature sensor being open or shorted. If you disconnected one or both of them from the. The sn3 indicates the temp sensor is either open or shorted. These are the error codes and display messages that a sundance® spa may display, along with what they mean and any actions required. I have. Sundance Spa Error Code Sn3.
From www.youtube.com
5 Common HOT TUB Error Codes / Error Code On The HOT TUB Topside Sundance Spa Error Code Sn3 Marc the sn1 and sn3 messages are your hi limit and temp sensor messages. The temp sensor and the high limit are usually. My 2005 sundance altamar 850 display is showing fault codes sn1 and sn3 after recent heavy lightening storms in my area. These are the error codes and display messages that a sundance® spa may display, along with. Sundance Spa Error Code Sn3.
From www.poolspaforum.com
2011 Sundance Cameo Error Codes Won't start up Portable Hot Tubs Sundance Spa Error Code Sn3 If you disconnected one or both of them from the. The sn3 error code usually refers to the temperature sensor being open or shorted. The temp sensor and the high limit are usually. These are the error codes and display messages that a sundance® spa may display, along with what they mean and any actions required. The sn3 indicates the. Sundance Spa Error Code Sn3.
From www.spaandpoolsource.com
2003 Sundance® Spas Altamar 850 Series Flow Switch Sundance Spa Error Code Sn3 My 2005 sundance altamar 850 display is showing fault codes sn1 and sn3 after recent heavy lightening storms in my area. If you disconnected one or both of them from the. These are the error codes and display messages that a sundance® spa may display, along with what they mean and any actions required. I have replaced the sensor and. Sundance Spa Error Code Sn3.
From www.justanswer.com
Sundance Spa Error Codes and Troubleshooting Expert Q&A Sundance Spa Error Code Sn3 These are the error codes and display messages that a sundance® spa may display, along with what they mean and any actions required. I have replaced the sensor and the smart heater along with the floor. Marc the sn1 and sn3 messages are your hi limit and temp sensor messages. The sn3 indicates the temp sensor is either open or. Sundance Spa Error Code Sn3.
From www.poolspaforum.com
2011 Sundance Cameo Error Codes Won't start up Portable Hot Tubs Sundance Spa Error Code Sn3 The temp sensor and the high limit are usually. These are the error codes and display messages that a sundance® spa may display, along with what they mean and any actions required. I have a sundance optima hot tub in which an sn3 code came on. If you disconnected one or both of them from the. My 2005 sundance altamar. Sundance Spa Error Code Sn3.
From www.poolspaforum.com
2011 Sundance Cameo Error Codes Won't start up Portable Hot Tubs Sundance Spa Error Code Sn3 I have replaced the sensor and the smart heater along with the floor. The sn3 error code usually refers to the temperature sensor being open or shorted. The sn3 indicates the temp sensor is either open or shorted. If you disconnected one or both of them from the. Now, upon startup, it reads that the temperature is 106 when it. Sundance Spa Error Code Sn3.
From www.luxury-gold.fr
sundance spa avis (6) Luxury Gold Sundance Spa Error Code Sn3 The sn3 indicates the temp sensor is either open or shorted. Marc the sn1 and sn3 messages are your hi limit and temp sensor messages. I have replaced the sensor and the smart heater along with the floor. I have a sundance optima hot tub in which an sn3 code came on. The sn3 error code usually refers to the. Sundance Spa Error Code Sn3.
From www.spaandpoolsource.com
Sundance® Spas Contol Panel 400600 Series6600493 Sundance Spa Error Code Sn3 I have replaced the sensor and the smart heater along with the floor. Marc the sn1 and sn3 messages are your hi limit and temp sensor messages. The sn3 indicates the temp sensor is either open or shorted. I have a sundance optima hot tub in which an sn3 code came on. If you disconnected one or both of them. Sundance Spa Error Code Sn3.
From circuitwiringace123.z19.web.core.windows.net
Sundance Spa Circuit Board Diagram Sundance Spa Error Code Sn3 Now, upon startup, it reads that the temperature is 106 when it is really about 76, and gives the oh and sn3 error code, indicating the. The sn3 indicates the temp sensor is either open or shorted. Marc the sn1 and sn3 messages are your hi limit and temp sensor messages. The sn3 error code usually refers to the temperature. Sundance Spa Error Code Sn3.
From enginelibperception.z14.web.core.windows.net
Sundance Spa Troubleshooting Guide Sundance Spa Error Code Sn3 I have a sundance optima hot tub in which an sn3 code came on. The sn3 indicates the temp sensor is either open or shorted. Marc the sn1 and sn3 messages are your hi limit and temp sensor messages. The temp sensor and the high limit are usually. The sn3 error code usually refers to the temperature sensor being open. Sundance Spa Error Code Sn3.
From www.poolspaforum.com
2011 Sundance Cameo Error Codes Won't start up Portable Hot Tubs Sundance Spa Error Code Sn3 The sn3 error code usually refers to the temperature sensor being open or shorted. If you disconnected one or both of them from the. The temp sensor and the high limit are usually. I have replaced the sensor and the smart heater along with the floor. Marc the sn1 and sn3 messages are your hi limit and temp sensor messages.. Sundance Spa Error Code Sn3.
From www.poolspaforum.com
FLO error Sundance cameo. Tried it all.... Portable Hot Tubs & Spas Sundance Spa Error Code Sn3 I have a sundance optima hot tub in which an sn3 code came on. My 2005 sundance altamar 850 display is showing fault codes sn1 and sn3 after recent heavy lightening storms in my area. If you disconnected one or both of them from the. Marc the sn1 and sn3 messages are your hi limit and temp sensor messages. These. Sundance Spa Error Code Sn3.
From www.poolspaforum.com
Solid FLO error 99 Sundance Optima Portable Hot Tubs & Spas Pool Sundance Spa Error Code Sn3 These are the error codes and display messages that a sundance® spa may display, along with what they mean and any actions required. The temp sensor and the high limit are usually. My 2005 sundance altamar 850 display is showing fault codes sn1 and sn3 after recent heavy lightening storms in my area. I have replaced the sensor and the. Sundance Spa Error Code Sn3.
From www.poolspaforum.com
iloc error code on old Coleman/Balboa Portable Hot Tubs & Spas Pool Sundance Spa Error Code Sn3 The temp sensor and the high limit are usually. The sn3 indicates the temp sensor is either open or shorted. The sn3 error code usually refers to the temperature sensor being open or shorted. If you disconnected one or both of them from the. I have a sundance optima hot tub in which an sn3 code came on. These are. Sundance Spa Error Code Sn3.
From bathparts.com
Sundance 1991 Sundance (CRL) 4 Button Sundance Spa Error Code Sn3 Marc the sn1 and sn3 messages are your hi limit and temp sensor messages. The sn3 indicates the temp sensor is either open or shorted. These are the error codes and display messages that a sundance® spa may display, along with what they mean and any actions required. The sn3 error code usually refers to the temperature sensor being open. Sundance Spa Error Code Sn3.
From www.spatex.com.au
Spa error codes & Hot Tub topside touchpad control panel spa error Sundance Spa Error Code Sn3 The sn3 indicates the temp sensor is either open or shorted. If you disconnected one or both of them from the. The sn3 error code usually refers to the temperature sensor being open or shorted. I have replaced the sensor and the smart heater along with the floor. Now, upon startup, it reads that the temperature is 106 when it. Sundance Spa Error Code Sn3.
From blog.watsons.com
How to handle a Flow 1 Error with Jacuzzi or Sundance Spas Sundance Spa Error Code Sn3 I have a sundance optima hot tub in which an sn3 code came on. The sn3 indicates the temp sensor is either open or shorted. The temp sensor and the high limit are usually. These are the error codes and display messages that a sundance® spa may display, along with what they mean and any actions required. I have replaced. Sundance Spa Error Code Sn3.
From lesliespool.com
Spa Error Codes Sn, SnS, Sn1, Sn2… Sundance Spa Error Code Sn3 These are the error codes and display messages that a sundance® spa may display, along with what they mean and any actions required. I have a sundance optima hot tub in which an sn3 code came on. The sn3 error code usually refers to the temperature sensor being open or shorted. I have replaced the sensor and the smart heater. Sundance Spa Error Code Sn3.
From www.spaandpoolsource.com
2002 Sundance® Spas Optima Temperature Sensor With Oring Fix SN3 ERROR CODE Sundance Spa Error Code Sn3 These are the error codes and display messages that a sundance® spa may display, along with what they mean and any actions required. The sn3 indicates the temp sensor is either open or shorted. Now, upon startup, it reads that the temperature is 106 when it is really about 76, and gives the oh and sn3 error code, indicating the.. Sundance Spa Error Code Sn3.
From www.justanswer.com
I have a Sundance cameo 880 spa with my display panel only showing Sundance Spa Error Code Sn3 My 2005 sundance altamar 850 display is showing fault codes sn1 and sn3 after recent heavy lightening storms in my area. The sn3 indicates the temp sensor is either open or shorted. The temp sensor and the high limit are usually. I have a sundance optima hot tub in which an sn3 code came on. I have replaced the sensor. Sundance Spa Error Code Sn3.
From www.justanswer.com
Sundance Spa Error Codes ICE, OH, and 117 Degrees Expert Q&A Sundance Spa Error Code Sn3 I have a sundance optima hot tub in which an sn3 code came on. My 2005 sundance altamar 850 display is showing fault codes sn1 and sn3 after recent heavy lightening storms in my area. The sn3 error code usually refers to the temperature sensor being open or shorted. The sn3 indicates the temp sensor is either open or shorted.. Sundance Spa Error Code Sn3.
From www.poolspaforum.com
Sundance Optima 880 Wont run, Open Flow Switch error Portable Hot Sundance Spa Error Code Sn3 These are the error codes and display messages that a sundance® spa may display, along with what they mean and any actions required. If you disconnected one or both of them from the. Now, upon startup, it reads that the temperature is 106 when it is really about 76, and gives the oh and sn3 error code, indicating the. I. Sundance Spa Error Code Sn3.
From www.poolspaforum.com
Watchdog error/Sundance/Flow Valve extremely hot Portable Hot Tubs Sundance Spa Error Code Sn3 The temp sensor and the high limit are usually. Marc the sn1 and sn3 messages are your hi limit and temp sensor messages. I have replaced the sensor and the smart heater along with the floor. These are the error codes and display messages that a sundance® spa may display, along with what they mean and any actions required. The. Sundance Spa Error Code Sn3.