Usb Host Mode Vs Device Mode . This distinction has historically been enforced. usb host is the usb on the pc side in most cases and usb device is the usb in your mouse ,keyboard, flash memory and so. figure 1 shows the differences between the two modes. You cannot have otg on the same usb bus as a host like a computer. Usb host mode drivers loaded on your device; how does the usb host identify the speed of a usb device? usb is a protocol that interfaces a host (think of it the brain) to a device (think of it as an accessory). the usb can either be in device mode or in otg mode. to use an attached usb device you need to have: you can't connect a host to a host, nor a peripheral to a peripheral.
from mcuoneclipse.com
how does the usb host identify the speed of a usb device? to use an attached usb device you need to have: usb host is the usb on the pc side in most cases and usb device is the usb in your mouse ,keyboard, flash memory and so. usb is a protocol that interfaces a host (think of it the brain) to a device (think of it as an accessory). you can't connect a host to a host, nor a peripheral to a peripheral. This distinction has historically been enforced. figure 1 shows the differences between the two modes. the usb can either be in device mode or in otg mode. Usb host mode drivers loaded on your device; You cannot have otg on the same usb bus as a host like a computer.
USB MCU on Eclipse
Usb Host Mode Vs Device Mode to use an attached usb device you need to have: you can't connect a host to a host, nor a peripheral to a peripheral. figure 1 shows the differences between the two modes. You cannot have otg on the same usb bus as a host like a computer. This distinction has historically been enforced. usb host is the usb on the pc side in most cases and usb device is the usb in your mouse ,keyboard, flash memory and so. the usb can either be in device mode or in otg mode. usb is a protocol that interfaces a host (think of it the brain) to a device (think of it as an accessory). to use an attached usb device you need to have: Usb host mode drivers loaded on your device; how does the usb host identify the speed of a usb device?
From www.arasan.com
USB 2.0 Host Arasan Chip Systems Usb Host Mode Vs Device Mode you can't connect a host to a host, nor a peripheral to a peripheral. usb is a protocol that interfaces a host (think of it the brain) to a device (think of it as an accessory). Usb host mode drivers loaded on your device; the usb can either be in device mode or in otg mode. . Usb Host Mode Vs Device Mode.
From www.slideserve.com
PPT Supporting I/O Devices PowerPoint Presentation, free download Usb Host Mode Vs Device Mode This distinction has historically been enforced. you can't connect a host to a host, nor a peripheral to a peripheral. how does the usb host identify the speed of a usb device? usb is a protocol that interfaces a host (think of it the brain) to a device (think of it as an accessory). You cannot have. Usb Host Mode Vs Device Mode.
From www.researchgate.net
USB Host/Device Detailed Communication Flow View Download Scientific Usb Host Mode Vs Device Mode to use an attached usb device you need to have: the usb can either be in device mode or in otg mode. This distinction has historically been enforced. figure 1 shows the differences between the two modes. how does the usb host identify the speed of a usb device? You cannot have otg on the same. Usb Host Mode Vs Device Mode.
From moretosprojects.blogspot.com
Moreto's Projects STM32F4 USB HOST AND DEVICE Usb Host Mode Vs Device Mode You cannot have otg on the same usb bus as a host like a computer. This distinction has historically been enforced. Usb host mode drivers loaded on your device; how does the usb host identify the speed of a usb device? usb host is the usb on the pc side in most cases and usb device is the. Usb Host Mode Vs Device Mode.
From loopopmusic.com
USB & MIDI Everything you need to know to get it right (USB MIDI Host Usb Host Mode Vs Device Mode to use an attached usb device you need to have: You cannot have otg on the same usb bus as a host like a computer. This distinction has historically been enforced. usb host is the usb on the pc side in most cases and usb device is the usb in your mouse ,keyboard, flash memory and so. . Usb Host Mode Vs Device Mode.
From nutsaboutnets.com
USB Host Mode (Android) Usb Host Mode Vs Device Mode how does the usb host identify the speed of a usb device? you can't connect a host to a host, nor a peripheral to a peripheral. to use an attached usb device you need to have: usb is a protocol that interfaces a host (think of it the brain) to a device (think of it as. Usb Host Mode Vs Device Mode.
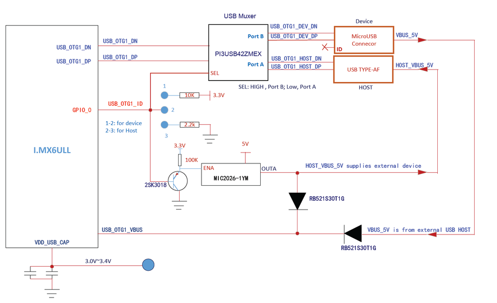
From community.nxp.com
iMX6UL/LL/LZ USB OTG Switch Between Device And Host NXP Community Usb Host Mode Vs Device Mode Usb host mode drivers loaded on your device; how does the usb host identify the speed of a usb device? to use an attached usb device you need to have: You cannot have otg on the same usb bus as a host like a computer. This distinction has historically been enforced. you can't connect a host to. Usb Host Mode Vs Device Mode.
From johnnyholland.org
Learn How To Enable USB Host Mode On Android Johnny Holland Usb Host Mode Vs Device Mode to use an attached usb device you need to have: the usb can either be in device mode or in otg mode. usb is a protocol that interfaces a host (think of it the brain) to a device (think of it as an accessory). Usb host mode drivers loaded on your device; you can't connect a. Usb Host Mode Vs Device Mode.
From www.youtube.com
How to Know if Your Device has USB Host Mode (OTG Support) so that You Usb Host Mode Vs Device Mode This distinction has historically been enforced. You cannot have otg on the same usb bus as a host like a computer. usb host is the usb on the pc side in most cases and usb device is the usb in your mouse ,keyboard, flash memory and so. figure 1 shows the differences between the two modes. to. Usb Host Mode Vs Device Mode.
From wiki.analog.com
USB Interface [Analog Devices Wiki] Usb Host Mode Vs Device Mode usb host is the usb on the pc side in most cases and usb device is the usb in your mouse ,keyboard, flash memory and so. You cannot have otg on the same usb bus as a host like a computer. usb is a protocol that interfaces a host (think of it the brain) to a device (think. Usb Host Mode Vs Device Mode.
From www.paradetech.com
FEATURES Usb Host Mode Vs Device Mode usb host is the usb on the pc side in most cases and usb device is the usb in your mouse ,keyboard, flash memory and so. to use an attached usb device you need to have: Usb host mode drivers loaded on your device; usb is a protocol that interfaces a host (think of it the brain). Usb Host Mode Vs Device Mode.
From forums.developer.nvidia.com
How to use USB0 as OTG in Device and Host Mode without changing device Usb Host Mode Vs Device Mode This distinction has historically been enforced. figure 1 shows the differences between the two modes. to use an attached usb device you need to have: usb host is the usb on the pc side in most cases and usb device is the usb in your mouse ,keyboard, flash memory and so. usb is a protocol that. Usb Host Mode Vs Device Mode.
From www.youtube.com
STM32 USB CDC HOST and DEVICE Communicate using USB HAL YouTube Usb Host Mode Vs Device Mode This distinction has historically been enforced. Usb host mode drivers loaded on your device; the usb can either be in device mode or in otg mode. you can't connect a host to a host, nor a peripheral to a peripheral. figure 1 shows the differences between the two modes. to use an attached usb device you. Usb Host Mode Vs Device Mode.
From www.paradetech.com
PS8743 Block Diagram Usb Host Mode Vs Device Mode the usb can either be in device mode or in otg mode. how does the usb host identify the speed of a usb device? figure 1 shows the differences between the two modes. You cannot have otg on the same usb bus as a host like a computer. usb host is the usb on the pc. Usb Host Mode Vs Device Mode.
From www.settorezero.com
USB HOST Interfacing to an USB mouse ORbit16™/ORbit32™ Usb Host Mode Vs Device Mode Usb host mode drivers loaded on your device; the usb can either be in device mode or in otg mode. to use an attached usb device you need to have: how does the usb host identify the speed of a usb device? This distinction has historically been enforced. You cannot have otg on the same usb bus. Usb Host Mode Vs Device Mode.
From www.youtube.com
How can I determine if my device has USB Host Mode OTG support YouTube Usb Host Mode Vs Device Mode usb host is the usb on the pc side in most cases and usb device is the usb in your mouse ,keyboard, flash memory and so. how does the usb host identify the speed of a usb device? You cannot have otg on the same usb bus as a host like a computer. to use an attached. Usb Host Mode Vs Device Mode.
From www.keil.com
USB Component USB Communication Usb Host Mode Vs Device Mode You cannot have otg on the same usb bus as a host like a computer. This distinction has historically been enforced. Usb host mode drivers loaded on your device; usb host is the usb on the pc side in most cases and usb device is the usb in your mouse ,keyboard, flash memory and so. usb is a. Usb Host Mode Vs Device Mode.
From www.youtube.com
How To Set Up USB Host Mode on the HP Touchpad YouTube Usb Host Mode Vs Device Mode to use an attached usb device you need to have: usb host is the usb on the pc side in most cases and usb device is the usb in your mouse ,keyboard, flash memory and so. how does the usb host identify the speed of a usb device? This distinction has historically been enforced. figure 1. Usb Host Mode Vs Device Mode.
From www.anandtech.com
DisplayPort Alternate Mode for USB TypeC Announced Video, Power Usb Host Mode Vs Device Mode how does the usb host identify the speed of a usb device? you can't connect a host to a host, nor a peripheral to a peripheral. This distinction has historically been enforced. figure 1 shows the differences between the two modes. usb is a protocol that interfaces a host (think of it the brain) to a. Usb Host Mode Vs Device Mode.
From www.linux-usb.org
USB Host/Device Relationships Usb Host Mode Vs Device Mode how does the usb host identify the speed of a usb device? usb host is the usb on the pc side in most cases and usb device is the usb in your mouse ,keyboard, flash memory and so. You cannot have otg on the same usb bus as a host like a computer. figure 1 shows the. Usb Host Mode Vs Device Mode.
From www.next.gr
USB Host and Device under Repositorycircuits 46121 Next.gr Usb Host Mode Vs Device Mode usb is a protocol that interfaces a host (think of it the brain) to a device (think of it as an accessory). usb host is the usb on the pc side in most cases and usb device is the usb in your mouse ,keyboard, flash memory and so. to use an attached usb device you need to. Usb Host Mode Vs Device Mode.
From wiki.analog.com
USB Interface [Analog Devices Wiki] Usb Host Mode Vs Device Mode how does the usb host identify the speed of a usb device? the usb can either be in device mode or in otg mode. usb is a protocol that interfaces a host (think of it the brain) to a device (think of it as an accessory). you can't connect a host to a host, nor a. Usb Host Mode Vs Device Mode.
From www.youtube.com
List UsbDevice, UsbInterface and UsbEndpoint in USB Host mode YouTube Usb Host Mode Vs Device Mode the usb can either be in device mode or in otg mode. usb is a protocol that interfaces a host (think of it the brain) to a device (think of it as an accessory). you can't connect a host to a host, nor a peripheral to a peripheral. how does the usb host identify the speed. Usb Host Mode Vs Device Mode.
From www.youtube.com
Android Using 3.1's USB host mode with Arduino YouTube Usb Host Mode Vs Device Mode You cannot have otg on the same usb bus as a host like a computer. usb host is the usb on the pc side in most cases and usb device is the usb in your mouse ,keyboard, flash memory and so. how does the usb host identify the speed of a usb device? Usb host mode drivers loaded. Usb Host Mode Vs Device Mode.
From android-er.blogspot.com
Androider List attached USB devices in USB Host mode Usb Host Mode Vs Device Mode you can't connect a host to a host, nor a peripheral to a peripheral. This distinction has historically been enforced. usb host is the usb on the pc side in most cases and usb device is the usb in your mouse ,keyboard, flash memory and so. Usb host mode drivers loaded on your device; how does the. Usb Host Mode Vs Device Mode.
From www.microchip.com
How USB Works Microchip Technology Usb Host Mode Vs Device Mode how does the usb host identify the speed of a usb device? Usb host mode drivers loaded on your device; usb host is the usb on the pc side in most cases and usb device is the usb in your mouse ,keyboard, flash memory and so. you can't connect a host to a host, nor a peripheral. Usb Host Mode Vs Device Mode.
From www.youtube.com
[HOW TO] Nokia N900 USB Host Mode USB Devices am Nokia N900 benutzen H Usb Host Mode Vs Device Mode Usb host mode drivers loaded on your device; usb host is the usb on the pc side in most cases and usb device is the usb in your mouse ,keyboard, flash memory and so. figure 1 shows the differences between the two modes. This distinction has historically been enforced. you can't connect a host to a host,. Usb Host Mode Vs Device Mode.
From www.slideserve.com
PPT Serial Interfaces PowerPoint Presentation, free download ID3119699 Usb Host Mode Vs Device Mode how does the usb host identify the speed of a usb device? Usb host mode drivers loaded on your device; usb is a protocol that interfaces a host (think of it the brain) to a device (think of it as an accessory). figure 1 shows the differences between the two modes. to use an attached usb. Usb Host Mode Vs Device Mode.
From www.youtube.com
How to Change the Default Android USB Connection to File Transfer Mode Usb Host Mode Vs Device Mode to use an attached usb device you need to have: usb is a protocol that interfaces a host (think of it the brain) to a device (think of it as an accessory). You cannot have otg on the same usb bus as a host like a computer. how does the usb host identify the speed of a. Usb Host Mode Vs Device Mode.
From wiki.analog.com
USB Interface [Analog Devices Wiki] Usb Host Mode Vs Device Mode usb is a protocol that interfaces a host (think of it the brain) to a device (think of it as an accessory). usb host is the usb on the pc side in most cases and usb device is the usb in your mouse ,keyboard, flash memory and so. figure 1 shows the differences between the two modes.. Usb Host Mode Vs Device Mode.
From www.youtube.com
USB Host mode on Samsung Galaxy S (i9000) YouTube Usb Host Mode Vs Device Mode You cannot have otg on the same usb bus as a host like a computer. the usb can either be in device mode or in otg mode. to use an attached usb device you need to have: you can't connect a host to a host, nor a peripheral to a peripheral. how does the usb host. Usb Host Mode Vs Device Mode.
From www.youtube.com
Electronics Does USB host mode on an STM32 require VBUS sensing? YouTube Usb Host Mode Vs Device Mode to use an attached usb device you need to have: This distinction has historically been enforced. usb is a protocol that interfaces a host (think of it the brain) to a device (think of it as an accessory). usb host is the usb on the pc side in most cases and usb device is the usb in. Usb Host Mode Vs Device Mode.
From nutsaboutnets.com
USB Host Mode (Android) Usb Host Mode Vs Device Mode to use an attached usb device you need to have: you can't connect a host to a host, nor a peripheral to a peripheral. This distinction has historically been enforced. the usb can either be in device mode or in otg mode. usb host is the usb on the pc side in most cases and usb. Usb Host Mode Vs Device Mode.
From acroname.com
What's the Difference Between a USB Hub & USB Switch + What is Usb Host Mode Vs Device Mode Usb host mode drivers loaded on your device; how does the usb host identify the speed of a usb device? This distinction has historically been enforced. to use an attached usb device you need to have: usb host is the usb on the pc side in most cases and usb device is the usb in your mouse. Usb Host Mode Vs Device Mode.
From mcuoneclipse.com
USB MCU on Eclipse Usb Host Mode Vs Device Mode You cannot have otg on the same usb bus as a host like a computer. to use an attached usb device you need to have: This distinction has historically been enforced. how does the usb host identify the speed of a usb device? Usb host mode drivers loaded on your device; usb host is the usb on. Usb Host Mode Vs Device Mode.