Blender Can T Select Object . I've looked any possible solutions to my problem but nothing has worked so far. Yes, you do that in blender itself. Selects every object that is linked to the same object data, i.e. Every time i click in the view, the cursor (picture down below). I can use a to select and deselect everything, but that’s it. Resetting to factory defaults is sometimes the quick fix, and doesn’t do any harm when you’ve not customized anything much, so. For some reason, i can no longer select or manipulate any objects with my mouse. It started when i made the top it's own object, i didn't think it was. I seem to be stuck moving a '3d cursor' and can't find the way to return to the default object selection mode. I can't select anything in object mode. Besides being unable to select.
from cgian.com
Besides being unable to select. Resetting to factory defaults is sometimes the quick fix, and doesn’t do any harm when you’ve not customized anything much, so. Yes, you do that in blender itself. I seem to be stuck moving a '3d cursor' and can't find the way to return to the default object selection mode. Every time i click in the view, the cursor (picture down below). Selects every object that is linked to the same object data, i.e. I can use a to select and deselect everything, but that’s it. It started when i made the top it's own object, i didn't think it was. For some reason, i can no longer select or manipulate any objects with my mouse. I've looked any possible solutions to my problem but nothing has worked so far.
How to select multiple objects in Blender
Blender Can T Select Object I can't select anything in object mode. It started when i made the top it's own object, i didn't think it was. Besides being unable to select. Yes, you do that in blender itself. I can use a to select and deselect everything, but that’s it. I can't select anything in object mode. For some reason, i can no longer select or manipulate any objects with my mouse. Every time i click in the view, the cursor (picture down below). I seem to be stuck moving a '3d cursor' and can't find the way to return to the default object selection mode. Selects every object that is linked to the same object data, i.e. Resetting to factory defaults is sometimes the quick fix, and doesn’t do any harm when you’ve not customized anything much, so. I've looked any possible solutions to my problem but nothing has worked so far.
From blender.stackexchange.com
edit mode Can not select object in other collection Blender Stack Blender Can T Select Object Every time i click in the view, the cursor (picture down below). Resetting to factory defaults is sometimes the quick fix, and doesn’t do any harm when you’ve not customized anything much, so. Besides being unable to select. I can't select anything in object mode. I can use a to select and deselect everything, but that’s it. Selects every object. Blender Can T Select Object.
From www.blenderbasecamp.com
Why Can’t I Move My Objects In Blender? blender base camp Blender Can T Select Object Resetting to factory defaults is sometimes the quick fix, and doesn’t do any harm when you’ve not customized anything much, so. I've looked any possible solutions to my problem but nothing has worked so far. Besides being unable to select. Yes, you do that in blender itself. I can't select anything in object mode. Selects every object that is linked. Blender Can T Select Object.
From all3dp.com
Blender How to Select All Objects Simply Explained All3DP Blender Can T Select Object Yes, you do that in blender itself. For some reason, i can no longer select or manipulate any objects with my mouse. I can't select anything in object mode. It started when i made the top it's own object, i didn't think it was. Every time i click in the view, the cursor (picture down below). I can use a. Blender Can T Select Object.
From artisticrender.com
8 reasons why you cannot select your object in Blender Blender Can T Select Object Besides being unable to select. Every time i click in the view, the cursor (picture down below). Yes, you do that in blender itself. I seem to be stuck moving a '3d cursor' and can't find the way to return to the default object selection mode. I can use a to select and deselect everything, but that’s it. Selects every. Blender Can T Select Object.
From blender.stackexchange.com
Can't select objects in wireframe and can't see the wireframe Blender Blender Can T Select Object Every time i click in the view, the cursor (picture down below). It started when i made the top it's own object, i didn't think it was. Besides being unable to select. Selects every object that is linked to the same object data, i.e. Yes, you do that in blender itself. Resetting to factory defaults is sometimes the quick fix,. Blender Can T Select Object.
From blender.stackexchange.com
mesh Can't select any vertex in an object! Blender Stack Exchange Blender Can T Select Object I seem to be stuck moving a '3d cursor' and can't find the way to return to the default object selection mode. I've looked any possible solutions to my problem but nothing has worked so far. Selects every object that is linked to the same object data, i.e. I can use a to select and deselect everything, but that’s it.. Blender Can T Select Object.
From blenderartists.org
Can't select object from linked file Technical Support Blender Blender Can T Select Object For some reason, i can no longer select or manipulate any objects with my mouse. I can't select anything in object mode. Besides being unable to select. It started when i made the top it's own object, i didn't think it was. Resetting to factory defaults is sometimes the quick fix, and doesn’t do any harm when you’ve not customized. Blender Can T Select Object.
From blender.stackexchange.com
modeling I can't select any objects in Blender despite being on Blender Can T Select Object Yes, you do that in blender itself. Selects every object that is linked to the same object data, i.e. I can use a to select and deselect everything, but that’s it. For some reason, i can no longer select or manipulate any objects with my mouse. Every time i click in the view, the cursor (picture down below). Resetting to. Blender Can T Select Object.
From www.reddit.com
Blender stuck in Alt+Shift+S in Object mode, can't drap to select Blender Can T Select Object Besides being unable to select. For some reason, i can no longer select or manipulate any objects with my mouse. Yes, you do that in blender itself. I've looked any possible solutions to my problem but nothing has worked so far. I seem to be stuck moving a '3d cursor' and can't find the way to return to the default. Blender Can T Select Object.
From blender.stackexchange.com
Cannot select vertices from different object while in edit mode Blender Can T Select Object I can use a to select and deselect everything, but that’s it. For some reason, i can no longer select or manipulate any objects with my mouse. Selects every object that is linked to the same object data, i.e. I can't select anything in object mode. It started when i made the top it's own object, i didn't think it. Blender Can T Select Object.
From www.youtube.com
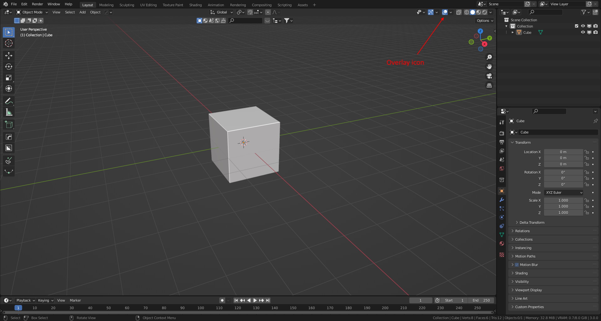
Can't see Grid, Selections or Axes in Blender? (Show Overlays) YouTube Blender Can T Select Object I've looked any possible solutions to my problem but nothing has worked so far. Besides being unable to select. I seem to be stuck moving a '3d cursor' and can't find the way to return to the default object selection mode. Every time i click in the view, the cursor (picture down below). Yes, you do that in blender itself.. Blender Can T Select Object.
From blenderglossary.com
Object Mode Only Or Can't Select Objects At All Blender Glossary Blender Can T Select Object Selects every object that is linked to the same object data, i.e. I can use a to select and deselect everything, but that’s it. I've looked any possible solutions to my problem but nothing has worked so far. Yes, you do that in blender itself. Resetting to factory defaults is sometimes the quick fix, and doesn’t do any harm when. Blender Can T Select Object.
From blenderartists.org
Can't select objects in viewport Blender 2.8 Basics & Interface Blender Can T Select Object I can't select anything in object mode. I can use a to select and deselect everything, but that’s it. Besides being unable to select. For some reason, i can no longer select or manipulate any objects with my mouse. I seem to be stuck moving a '3d cursor' and can't find the way to return to the default object selection. Blender Can T Select Object.
From blenderglossary.com
Object Mode Only Or Can't Select Objects At All Blender Glossary Blender Can T Select Object I can't select anything in object mode. Resetting to factory defaults is sometimes the quick fix, and doesn’t do any harm when you’ve not customized anything much, so. It started when i made the top it's own object, i didn't think it was. I can use a to select and deselect everything, but that’s it. I seem to be stuck. Blender Can T Select Object.
From blender.stackexchange.com
modeling I can't select something and what is an active object Blender Can T Select Object I can't select anything in object mode. I can use a to select and deselect everything, but that’s it. Besides being unable to select. I've looked any possible solutions to my problem but nothing has worked so far. It started when i made the top it's own object, i didn't think it was. Selects every object that is linked to. Blender Can T Select Object.
From www.wikihow.com
How to Select an Object in Blender 9 Steps (with Pictures) Blender Can T Select Object Selects every object that is linked to the same object data, i.e. Yes, you do that in blender itself. It started when i made the top it's own object, i didn't think it was. Resetting to factory defaults is sometimes the quick fix, and doesn’t do any harm when you’ve not customized anything much, so. For some reason, i can. Blender Can T Select Object.
From blender.stackexchange.com
Cannot select vertices from different object while in edit mode Blender Can T Select Object For some reason, i can no longer select or manipulate any objects with my mouse. I can't select anything in object mode. Yes, you do that in blender itself. Besides being unable to select. Resetting to factory defaults is sometimes the quick fix, and doesn’t do any harm when you’ve not customized anything much, so. It started when i made. Blender Can T Select Object.
From devtalk.blender.org
Blender 2.8 can't select object inside other object User Feedback Blender Can T Select Object Selects every object that is linked to the same object data, i.e. I've looked any possible solutions to my problem but nothing has worked so far. Yes, you do that in blender itself. For some reason, i can no longer select or manipulate any objects with my mouse. I can't select anything in object mode. Besides being unable to select.. Blender Can T Select Object.
From blenderartists.org
Can't Select Anything Technical Support Blender Artists Community Blender Can T Select Object Yes, you do that in blender itself. Besides being unable to select. I seem to be stuck moving a '3d cursor' and can't find the way to return to the default object selection mode. Resetting to factory defaults is sometimes the quick fix, and doesn’t do any harm when you’ve not customized anything much, so. Selects every object that is. Blender Can T Select Object.
From cgian.com
How to select multiple objects in Blender Blender Can T Select Object Resetting to factory defaults is sometimes the quick fix, and doesn’t do any harm when you’ve not customized anything much, so. I can't select anything in object mode. Every time i click in the view, the cursor (picture down below). It started when i made the top it's own object, i didn't think it was. Besides being unable to select.. Blender Can T Select Object.
From community.gamedev.tv
Can't select object in geometry Ask GameDev.tv Blender Can T Select Object Every time i click in the view, the cursor (picture down below). I seem to be stuck moving a '3d cursor' and can't find the way to return to the default object selection mode. For some reason, i can no longer select or manipulate any objects with my mouse. Resetting to factory defaults is sometimes the quick fix, and doesn’t. Blender Can T Select Object.
From blender.stackexchange.com
transforms Can't select the actual object Blender Stack Exchange Blender Can T Select Object I can't select anything in object mode. Besides being unable to select. Every time i click in the view, the cursor (picture down below). Yes, you do that in blender itself. For some reason, i can no longer select or manipulate any objects with my mouse. I can use a to select and deselect everything, but that’s it. Resetting to. Blender Can T Select Object.
From blender.stackexchange.com
customization I can't select objects when I deactivate overlays Blender Can T Select Object It started when i made the top it's own object, i didn't think it was. I can use a to select and deselect everything, but that’s it. Yes, you do that in blender itself. Resetting to factory defaults is sometimes the quick fix, and doesn’t do any harm when you’ve not customized anything much, so. Every time i click in. Blender Can T Select Object.
From devtalk.blender.org
Blender 2.8 can't select object inside other object User Feedback Blender Can T Select Object I can use a to select and deselect everything, but that’s it. It started when i made the top it's own object, i didn't think it was. Besides being unable to select. Yes, you do that in blender itself. For some reason, i can no longer select or manipulate any objects with my mouse. Resetting to factory defaults is sometimes. Blender Can T Select Object.
From blender.stackexchange.com
selection tools I cant select only one active object in blender Blender Can T Select Object Selects every object that is linked to the same object data, i.e. Yes, you do that in blender itself. I've looked any possible solutions to my problem but nothing has worked so far. Every time i click in the view, the cursor (picture down below). Besides being unable to select. I can use a to select and deselect everything, but. Blender Can T Select Object.
From devtalk.blender.org
Blender 2.8 can't select object inside other object User Feedback Blender Can T Select Object It started when i made the top it's own object, i didn't think it was. Resetting to factory defaults is sometimes the quick fix, and doesn’t do any harm when you’ve not customized anything much, so. Selects every object that is linked to the same object data, i.e. Yes, you do that in blender itself. Every time i click in. Blender Can T Select Object.
From blender.stackexchange.com
selection tools I cant select only one active object in blender Blender Can T Select Object I can use a to select and deselect everything, but that’s it. Resetting to factory defaults is sometimes the quick fix, and doesn’t do any harm when you’ve not customized anything much, so. Yes, you do that in blender itself. I've looked any possible solutions to my problem but nothing has worked so far. For some reason, i can no. Blender Can T Select Object.
From blenderartists.org
Can't select objects in viewport Blender 2.8 Basics & Interface Blender Can T Select Object It started when i made the top it's own object, i didn't think it was. I can't select anything in object mode. I can use a to select and deselect everything, but that’s it. Every time i click in the view, the cursor (picture down below). Resetting to factory defaults is sometimes the quick fix, and doesn’t do any harm. Blender Can T Select Object.
From artisticrender.com
8 reasons why you cannot select your object in Blender Blender Can T Select Object For some reason, i can no longer select or manipulate any objects with my mouse. I've looked any possible solutions to my problem but nothing has worked so far. Yes, you do that in blender itself. It started when i made the top it's own object, i didn't think it was. Resetting to factory defaults is sometimes the quick fix,. Blender Can T Select Object.
From artisticrender.com
8 reasons why you cannot select your object in Blender Blender Can T Select Object Selects every object that is linked to the same object data, i.e. Besides being unable to select. Yes, you do that in blender itself. I seem to be stuck moving a '3d cursor' and can't find the way to return to the default object selection mode. Resetting to factory defaults is sometimes the quick fix, and doesn’t do any harm. Blender Can T Select Object.
From blenderglossary.com
Object Mode Only Or Can't Select Objects At All Blender Glossary Blender Can T Select Object For some reason, i can no longer select or manipulate any objects with my mouse. I can't select anything in object mode. Yes, you do that in blender itself. I seem to be stuck moving a '3d cursor' and can't find the way to return to the default object selection mode. It started when i made the top it's own. Blender Can T Select Object.
From blenderartists.org
How do I NOT select objects behind other objects Basics & Interface Blender Can T Select Object Resetting to factory defaults is sometimes the quick fix, and doesn’t do any harm when you’ve not customized anything much, so. Every time i click in the view, the cursor (picture down below). For some reason, i can no longer select or manipulate any objects with my mouse. Selects every object that is linked to the same object data, i.e.. Blender Can T Select Object.
From blender.stackexchange.com
Can't select individual objects in object mode why are they grouping Blender Can T Select Object Selects every object that is linked to the same object data, i.e. I've looked any possible solutions to my problem but nothing has worked so far. Resetting to factory defaults is sometimes the quick fix, and doesn’t do any harm when you’ve not customized anything much, so. Besides being unable to select. It started when i made the top it's. Blender Can T Select Object.
From blender.stackexchange.com
transforms Blender 3.0.1 Can't Move Objects in Object Mode Blender Blender Can T Select Object It started when i made the top it's own object, i didn't think it was. I can't select anything in object mode. Selects every object that is linked to the same object data, i.e. I seem to be stuck moving a '3d cursor' and can't find the way to return to the default object selection mode. Every time i click. Blender Can T Select Object.
From cgian.com
How To Select and Deselect Objects in Blender Blender Can T Select Object I seem to be stuck moving a '3d cursor' and can't find the way to return to the default object selection mode. Resetting to factory defaults is sometimes the quick fix, and doesn’t do any harm when you’ve not customized anything much, so. I can use a to select and deselect everything, but that’s it. Selects every object that is. Blender Can T Select Object.