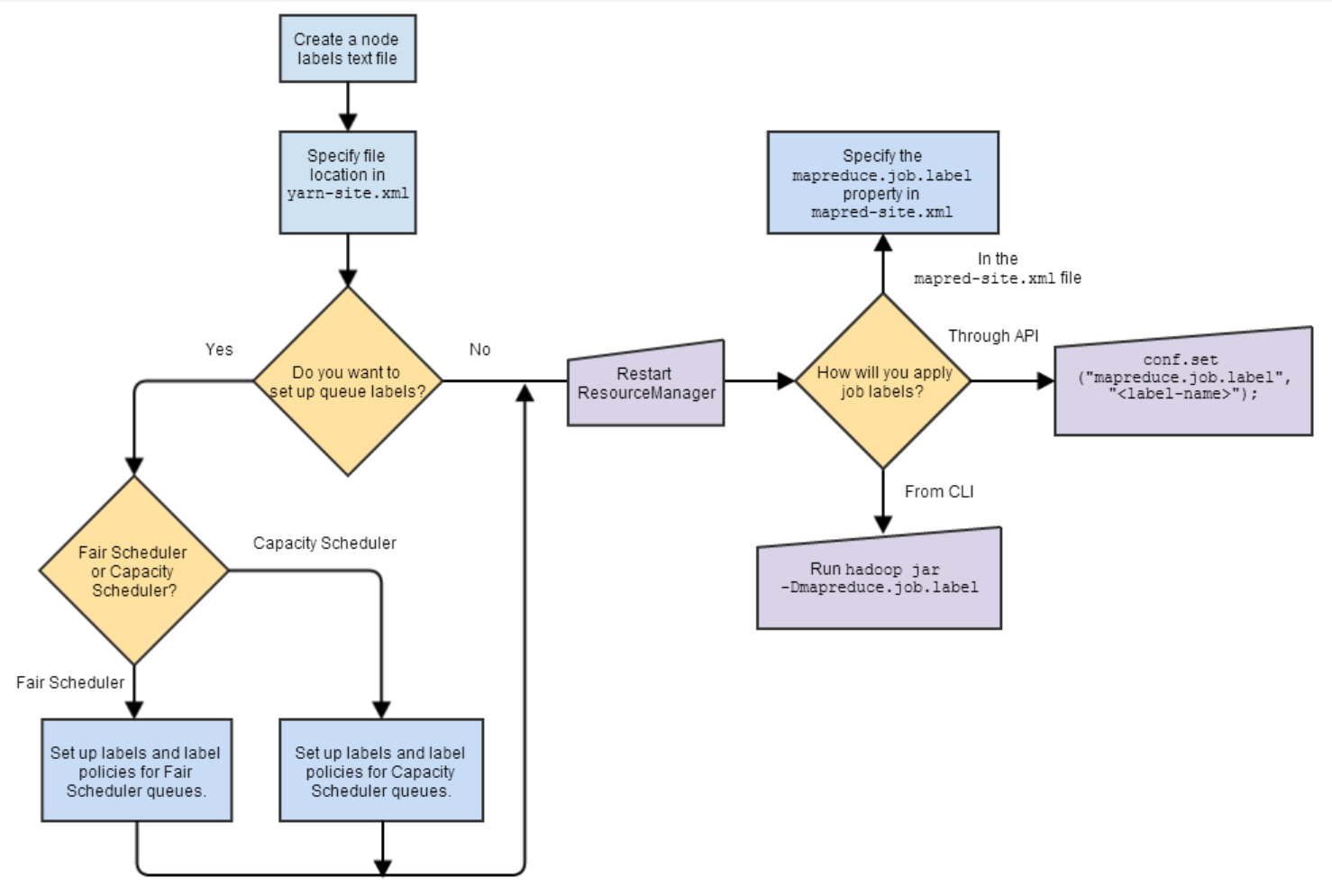
Hadoop Yarn Node Label . Before associating node labels, you must add node labels and. to set up node labels for the purpose of scheduling yarn applications (including mapreduce applications) on a specific. Node label is a way to group nodes with similar characteristics and applications. to enable node labels on a cluster, make the following configuration changes on the yarn resourcemanager host. It can solve problems in. you can use node labels to run yarn applications on cluster nodes that have a specified node label. Setting up resourcemanager to enable node labels. Apache hadoop is mostly known for. node label is a relatively new feature of yarn, which is available since apache hadoop 2.6. yarn node labels.
from bradhedlund.com
Apache hadoop is mostly known for. Setting up resourcemanager to enable node labels. to enable node labels on a cluster, make the following configuration changes on the yarn resourcemanager host. Node label is a way to group nodes with similar characteristics and applications. yarn node labels. Before associating node labels, you must add node labels and. It can solve problems in. node label is a relatively new feature of yarn, which is available since apache hadoop 2.6. to set up node labels for the purpose of scheduling yarn applications (including mapreduce applications) on a specific. you can use node labels to run yarn applications on cluster nodes that have a specified node label.
Understanding Hadoop Clusters and the Network
Hadoop Yarn Node Label you can use node labels to run yarn applications on cluster nodes that have a specified node label. to enable node labels on a cluster, make the following configuration changes on the yarn resourcemanager host. you can use node labels to run yarn applications on cluster nodes that have a specified node label. node label is a relatively new feature of yarn, which is available since apache hadoop 2.6. Setting up resourcemanager to enable node labels. yarn node labels. It can solve problems in. Node label is a way to group nodes with similar characteristics and applications. to set up node labels for the purpose of scheduling yarn applications (including mapreduce applications) on a specific. Apache hadoop is mostly known for. Before associating node labels, you must add node labels and.
From community.cloudera.com
Understanding basics of HDFS and YARN Cloudera Community Hadoop Yarn Node Label node label is a relatively new feature of yarn, which is available since apache hadoop 2.6. Setting up resourcemanager to enable node labels. Apache hadoop is mostly known for. It can solve problems in. to enable node labels on a cluster, make the following configuration changes on the yarn resourcemanager host. to set up node labels for. Hadoop Yarn Node Label.
From data-flair.training
What is Hadoop Cluster Hadoop Cluster Architecture DataFlair Hadoop Yarn Node Label node label is a relatively new feature of yarn, which is available since apache hadoop 2.6. Apache hadoop is mostly known for. you can use node labels to run yarn applications on cluster nodes that have a specified node label. It can solve problems in. Node label is a way to group nodes with similar characteristics and applications.. Hadoop Yarn Node Label.
From sparkdatabox.com
Hadoop YARN Spark Databox Hadoop Yarn Node Label Node label is a way to group nodes with similar characteristics and applications. Apache hadoop is mostly known for. yarn node labels. Before associating node labels, you must add node labels and. to enable node labels on a cluster, make the following configuration changes on the yarn resourcemanager host. you can use node labels to run yarn. Hadoop Yarn Node Label.
From stacklima.com
Hadoop Architecture StackLima Hadoop Yarn Node Label node label is a relatively new feature of yarn, which is available since apache hadoop 2.6. Before associating node labels, you must add node labels and. It can solve problems in. to enable node labels on a cluster, make the following configuration changes on the yarn resourcemanager host. to set up node labels for the purpose of. Hadoop Yarn Node Label.
From www.altexsoft.com
Apache Hadoop vs Spark Main Big Data Tools Explained Hadoop Yarn Node Label It can solve problems in. yarn node labels. to enable node labels on a cluster, make the following configuration changes on the yarn resourcemanager host. you can use node labels to run yarn applications on cluster nodes that have a specified node label. node label is a relatively new feature of yarn, which is available since. Hadoop Yarn Node Label.
From www.beinyu.com
Hadoop Namenode Format Hadoop Yarn Node Label Apache hadoop is mostly known for. node label is a relatively new feature of yarn, which is available since apache hadoop 2.6. to set up node labels for the purpose of scheduling yarn applications (including mapreduce applications) on a specific. It can solve problems in. to enable node labels on a cluster, make the following configuration changes. Hadoop Yarn Node Label.
From medium.com
Apache Hadoop3.1.3 Multinode Cluster Installation Guide by Sankara Hadoop Yarn Node Label yarn node labels. Before associating node labels, you must add node labels and. node label is a relatively new feature of yarn, which is available since apache hadoop 2.6. to set up node labels for the purpose of scheduling yarn applications (including mapreduce applications) on a specific. to enable node labels on a cluster, make the. Hadoop Yarn Node Label.
From data-flair.training
Hadoop YARN Resource Manager A Yarn Tutorial DataFlair Hadoop Yarn Node Label Setting up resourcemanager to enable node labels. It can solve problems in. Node label is a way to group nodes with similar characteristics and applications. to enable node labels on a cluster, make the following configuration changes on the yarn resourcemanager host. Apache hadoop is mostly known for. to set up node labels for the purpose of scheduling. Hadoop Yarn Node Label.
From www.jetbrains.com
Hadoop YARN IntelliJ IDEA Documentation Hadoop Yarn Node Label to enable node labels on a cluster, make the following configuration changes on the yarn resourcemanager host. Node label is a way to group nodes with similar characteristics and applications. It can solve problems in. Before associating node labels, you must add node labels and. to set up node labels for the purpose of scheduling yarn applications (including. Hadoop Yarn Node Label.
From orname.ru
Hadoop архитектура задачи описания Hadoop Yarn Node Label Setting up resourcemanager to enable node labels. to enable node labels on a cluster, make the following configuration changes on the yarn resourcemanager host. you can use node labels to run yarn applications on cluster nodes that have a specified node label. node label is a relatively new feature of yarn, which is available since apache hadoop. Hadoop Yarn Node Label.
From gachonyws.github.io
하둡(Hadoop) 세부 하둡의 구조 및 기능 (2/3) 유유의 Blog Hadoop Yarn Node Label Node label is a way to group nodes with similar characteristics and applications. you can use node labels to run yarn applications on cluster nodes that have a specified node label. Before associating node labels, you must add node labels and. Setting up resourcemanager to enable node labels. yarn node labels. to set up node labels for. Hadoop Yarn Node Label.
From bradhedlund.com
Understanding Hadoop Clusters and the Network Hadoop Yarn Node Label you can use node labels to run yarn applications on cluster nodes that have a specified node label. Setting up resourcemanager to enable node labels. Before associating node labels, you must add node labels and. node label is a relatively new feature of yarn, which is available since apache hadoop 2.6. Node label is a way to group. Hadoop Yarn Node Label.
From subscription.packtpub.com
How Apache Hadoop works Apache Hadoop 3 Quick Start Guide Hadoop Yarn Node Label you can use node labels to run yarn applications on cluster nodes that have a specified node label. Apache hadoop is mostly known for. to enable node labels on a cluster, make the following configuration changes on the yarn resourcemanager host. yarn node labels. Node label is a way to group nodes with similar characteristics and applications.. Hadoop Yarn Node Label.
From doc.yonyoucloud.com
YARN NodeManager Hadoop UDN开源文档 Hadoop Yarn Node Label node label is a relatively new feature of yarn, which is available since apache hadoop 2.6. Setting up resourcemanager to enable node labels. It can solve problems in. Node label is a way to group nodes with similar characteristics and applications. Apache hadoop is mostly known for. yarn node labels. Before associating node labels, you must add node. Hadoop Yarn Node Label.
From data-flair.training
Deep Dive into Hadoop YARN Node Manager A Yarn Tutorial DataFlair Hadoop Yarn Node Label you can use node labels to run yarn applications on cluster nodes that have a specified node label. Setting up resourcemanager to enable node labels. It can solve problems in. node label is a relatively new feature of yarn, which is available since apache hadoop 2.6. yarn node labels. to set up node labels for the. Hadoop Yarn Node Label.
From blog.4linux.com.br
Guia passo a passo para criar um cluster Hadoop com 3 nodes Blog 4Linux Hadoop Yarn Node Label to enable node labels on a cluster, make the following configuration changes on the yarn resourcemanager host. Apache hadoop is mostly known for. node label is a relatively new feature of yarn, which is available since apache hadoop 2.6. you can use node labels to run yarn applications on cluster nodes that have a specified node label.. Hadoop Yarn Node Label.
From www.jetbrains.com
Hadoop YARN IntelliJ IDEA Documentation Hadoop Yarn Node Label to enable node labels on a cluster, make the following configuration changes on the yarn resourcemanager host. Node label is a way to group nodes with similar characteristics and applications. Setting up resourcemanager to enable node labels. to set up node labels for the purpose of scheduling yarn applications (including mapreduce applications) on a specific. you can. Hadoop Yarn Node Label.
From sivanandareddyg.blogspot.com
SIVANANDA REDDY GANGIREDDY YARN, the Hadoop Operating System Hadoop Yarn Node Label Apache hadoop is mostly known for. node label is a relatively new feature of yarn, which is available since apache hadoop 2.6. Node label is a way to group nodes with similar characteristics and applications. It can solve problems in. to enable node labels on a cluster, make the following configuration changes on the yarn resourcemanager host. Setting. Hadoop Yarn Node Label.
From blog.csdn.net
Apache Hadoop YARN NodeManager转载CSDN博客 Hadoop Yarn Node Label It can solve problems in. Node label is a way to group nodes with similar characteristics and applications. node label is a relatively new feature of yarn, which is available since apache hadoop 2.6. Setting up resourcemanager to enable node labels. to set up node labels for the purpose of scheduling yarn applications (including mapreduce applications) on a. Hadoop Yarn Node Label.
From www.edureka.co
Apache Hadoop YARN Introduction to YARN Architecture Edureka Hadoop Yarn Node Label Apache hadoop is mostly known for. yarn node labels. Setting up resourcemanager to enable node labels. node label is a relatively new feature of yarn, which is available since apache hadoop 2.6. to enable node labels on a cluster, make the following configuration changes on the yarn resourcemanager host. Node label is a way to group nodes. Hadoop Yarn Node Label.
From abizeradenwala.blogspot.com
AWS/Azure(Cloud)/Spark/Hadoop / Linux Label based Scheduling (YARN) Hadoop Yarn Node Label Before associating node labels, you must add node labels and. to set up node labels for the purpose of scheduling yarn applications (including mapreduce applications) on a specific. to enable node labels on a cluster, make the following configuration changes on the yarn resourcemanager host. It can solve problems in. yarn node labels. Apache hadoop is mostly. Hadoop Yarn Node Label.
From www.edureka.co
Apache Hadoop YARN Introduction to YARN Architecture Edureka Hadoop Yarn Node Label you can use node labels to run yarn applications on cluster nodes that have a specified node label. It can solve problems in. to enable node labels on a cluster, make the following configuration changes on the yarn resourcemanager host. Node label is a way to group nodes with similar characteristics and applications. yarn node labels. Setting. Hadoop Yarn Node Label.
From waltyou.github.io
Hadoop Yarn的架构 Hadoop Yarn Node Label to set up node labels for the purpose of scheduling yarn applications (including mapreduce applications) on a specific. Apache hadoop is mostly known for. Before associating node labels, you must add node labels and. node label is a relatively new feature of yarn, which is available since apache hadoop 2.6. Node label is a way to group nodes. Hadoop Yarn Node Label.
From bradhedlund.com
Considering 10GE Hadoop clusters and the network Brad Hedlund Hadoop Yarn Node Label Setting up resourcemanager to enable node labels. Before associating node labels, you must add node labels and. Apache hadoop is mostly known for. you can use node labels to run yarn applications on cluster nodes that have a specified node label. yarn node labels. It can solve problems in. node label is a relatively new feature of. Hadoop Yarn Node Label.
From kilo-tech.blogspot.com
KiloTech Understanding Hadoop Clusters and the Network Hadoop Yarn Node Label to enable node labels on a cluster, make the following configuration changes on the yarn resourcemanager host. Setting up resourcemanager to enable node labels. you can use node labels to run yarn applications on cluster nodes that have a specified node label. Before associating node labels, you must add node labels and. node label is a relatively. Hadoop Yarn Node Label.
From www.geeksforgeeks.org
Hadoop Introduction Hadoop Yarn Node Label Before associating node labels, you must add node labels and. node label is a relatively new feature of yarn, which is available since apache hadoop 2.6. yarn node labels. to enable node labels on a cluster, make the following configuration changes on the yarn resourcemanager host. to set up node labels for the purpose of scheduling. Hadoop Yarn Node Label.
From data-flair.training
Deep Dive into Hadoop YARN Node Manager A Yarn Tutorial DataFlair Hadoop Yarn Node Label you can use node labels to run yarn applications on cluster nodes that have a specified node label. to enable node labels on a cluster, make the following configuration changes on the yarn resourcemanager host. Setting up resourcemanager to enable node labels. Before associating node labels, you must add node labels and. Apache hadoop is mostly known for.. Hadoop Yarn Node Label.
From blog.csdn.net
Apache Hadoop YARN Concepts & Applications_hadoop conceptsCSDN博客 Hadoop Yarn Node Label yarn node labels. Apache hadoop is mostly known for. to enable node labels on a cluster, make the following configuration changes on the yarn resourcemanager host. to set up node labels for the purpose of scheduling yarn applications (including mapreduce applications) on a specific. Node label is a way to group nodes with similar characteristics and applications.. Hadoop Yarn Node Label.
From data-flair.training
Hadoop Yarn Tutorial for Beginners DataFlair Hadoop Yarn Node Label It can solve problems in. to set up node labels for the purpose of scheduling yarn applications (including mapreduce applications) on a specific. to enable node labels on a cluster, make the following configuration changes on the yarn resourcemanager host. Node label is a way to group nodes with similar characteristics and applications. Apache hadoop is mostly known. Hadoop Yarn Node Label.
From www.nitendratech.com
Hadoop Yarn and Its Commands Technology and Trends Hadoop Yarn Node Label yarn node labels. Apache hadoop is mostly known for. node label is a relatively new feature of yarn, which is available since apache hadoop 2.6. you can use node labels to run yarn applications on cluster nodes that have a specified node label. Node label is a way to group nodes with similar characteristics and applications. Before. Hadoop Yarn Node Label.
From 20100507.github.io
HadoopYarn01容量调度原理使用和配置 Hadoop Yarn Node Label node label is a relatively new feature of yarn, which is available since apache hadoop 2.6. Before associating node labels, you must add node labels and. Apache hadoop is mostly known for. to enable node labels on a cluster, make the following configuration changes on the yarn resourcemanager host. Node label is a way to group nodes with. Hadoop Yarn Node Label.
From www.edureka.co
Apache Hadoop YARN Introduction to YARN Architecture Edureka Hadoop Yarn Node Label Node label is a way to group nodes with similar characteristics and applications. Setting up resourcemanager to enable node labels. to set up node labels for the purpose of scheduling yarn applications (including mapreduce applications) on a specific. yarn node labels. node label is a relatively new feature of yarn, which is available since apache hadoop 2.6.. Hadoop Yarn Node Label.
From www.cloudduggu.com
Apache Hadoop Yarn Tutorial CloudDuggu Hadoop Yarn Node Label to set up node labels for the purpose of scheduling yarn applications (including mapreduce applications) on a specific. yarn node labels. to enable node labels on a cluster, make the following configuration changes on the yarn resourcemanager host. Setting up resourcemanager to enable node labels. node label is a relatively new feature of yarn, which is. Hadoop Yarn Node Label.
From www.slideshare.net
Apache Hadoop YARN Past, Present and Future Hadoop Yarn Node Label Node label is a way to group nodes with similar characteristics and applications. node label is a relatively new feature of yarn, which is available since apache hadoop 2.6. to set up node labels for the purpose of scheduling yarn applications (including mapreduce applications) on a specific. Setting up resourcemanager to enable node labels. It can solve problems. Hadoop Yarn Node Label.
From sparkdatabox.com
Hadoop YARN Spark Databox Hadoop Yarn Node Label to set up node labels for the purpose of scheduling yarn applications (including mapreduce applications) on a specific. Before associating node labels, you must add node labels and. to enable node labels on a cluster, make the following configuration changes on the yarn resourcemanager host. you can use node labels to run yarn applications on cluster nodes. Hadoop Yarn Node Label.