Temperature Differential Switch Circuit Diagram . — differential temperature controller circuit diagram. — i'm trying to build a differential temperature controller for a solar water heater. — circuit diagram of temperature controlled switch. — the differential switch has the capacity to measure the difference in temperature among two points and,. — the circuit identifies and detects the temperature difference between two sensors and activates a relay when. — a differential switch is commonly used to monitor and control the difference in pressure, temperature, or fluid levels between two points in a system. It plays a crucial role in maintaining operational safety and efficiency in industrial equipment and processes. Then, there are the current flows. the temperature switch circuit diagram is shown below. The main function of this circuit is to control a cooling fan. The idea is that the controller measures the.
from mungfali.com
— differential temperature controller circuit diagram. — the circuit identifies and detects the temperature difference between two sensors and activates a relay when. — circuit diagram of temperature controlled switch. Then, there are the current flows. The idea is that the controller measures the. It plays a crucial role in maintaining operational safety and efficiency in industrial equipment and processes. The main function of this circuit is to control a cooling fan. — the differential switch has the capacity to measure the difference in temperature among two points and,. — i'm trying to build a differential temperature controller for a solar water heater. — a differential switch is commonly used to monitor and control the difference in pressure, temperature, or fluid levels between two points in a system.
Simple Temperature Sensor Circuit Using Lm35 Ic C35
Temperature Differential Switch Circuit Diagram — i'm trying to build a differential temperature controller for a solar water heater. the temperature switch circuit diagram is shown below. It plays a crucial role in maintaining operational safety and efficiency in industrial equipment and processes. The main function of this circuit is to control a cooling fan. — circuit diagram of temperature controlled switch. — the circuit identifies and detects the temperature difference between two sensors and activates a relay when. — a differential switch is commonly used to monitor and control the difference in pressure, temperature, or fluid levels between two points in a system. — i'm trying to build a differential temperature controller for a solar water heater. The idea is that the controller measures the. — the differential switch has the capacity to measure the difference in temperature among two points and,. Then, there are the current flows. — differential temperature controller circuit diagram.
From www.iqsdirectory.com
Temperature Sensors Types, Uses, Benefits, Design Temperature Differential Switch Circuit Diagram — differential temperature controller circuit diagram. — the circuit identifies and detects the temperature difference between two sensors and activates a relay when. Then, there are the current flows. The idea is that the controller measures the. — i'm trying to build a differential temperature controller for a solar water heater. the temperature switch circuit diagram. Temperature Differential Switch Circuit Diagram.
From www.circuits-diy.com
Temperature Control Circuit Using 555 IC Temperature Differential Switch Circuit Diagram The idea is that the controller measures the. — circuit diagram of temperature controlled switch. It plays a crucial role in maintaining operational safety and efficiency in industrial equipment and processes. — a differential switch is commonly used to monitor and control the difference in pressure, temperature, or fluid levels between two points in a system. —. Temperature Differential Switch Circuit Diagram.
From www.ametherm.com
Temperature Sensor for Control and Compensation Circuits Ametherm Temperature Differential Switch Circuit Diagram Then, there are the current flows. — the differential switch has the capacity to measure the difference in temperature among two points and,. — differential temperature controller circuit diagram. The main function of this circuit is to control a cooling fan. — the circuit identifies and detects the temperature difference between two sensors and activates a relay. Temperature Differential Switch Circuit Diagram.
From www.circuits-diy.com
Temperature Sensor Circuit using Thermistor Temperature Differential Switch Circuit Diagram — circuit diagram of temperature controlled switch. — i'm trying to build a differential temperature controller for a solar water heater. — the circuit identifies and detects the temperature difference between two sensors and activates a relay when. The idea is that the controller measures the. the temperature switch circuit diagram is shown below. The main. Temperature Differential Switch Circuit Diagram.
From www.elcircuit.com
Basic LM35 temperature sensor circuit Electronic Circuit Temperature Differential Switch Circuit Diagram — the circuit identifies and detects the temperature difference between two sensors and activates a relay when. It plays a crucial role in maintaining operational safety and efficiency in industrial equipment and processes. — i'm trying to build a differential temperature controller for a solar water heater. The main function of this circuit is to control a cooling. Temperature Differential Switch Circuit Diagram.
From www.circuits-diy.com
Automatic Temperature Controlled Switch Temperature Differential Switch Circuit Diagram — i'm trying to build a differential temperature controller for a solar water heater. — circuit diagram of temperature controlled switch. — the differential switch has the capacity to measure the difference in temperature among two points and,. — the circuit identifies and detects the temperature difference between two sensors and activates a relay when. The. Temperature Differential Switch Circuit Diagram.
From www.homemade-circuits.com
Differential Temperature Detector/Controller Circuit Homemade Circuit Temperature Differential Switch Circuit Diagram Then, there are the current flows. the temperature switch circuit diagram is shown below. — the circuit identifies and detects the temperature difference between two sensors and activates a relay when. — the differential switch has the capacity to measure the difference in temperature among two points and,. — a differential switch is commonly used to. Temperature Differential Switch Circuit Diagram.
From www.youtube.com
Temperature Controller Install Diagram । Engineers CommonRoom Temperature Differential Switch Circuit Diagram — circuit diagram of temperature controlled switch. — the circuit identifies and detects the temperature difference between two sensors and activates a relay when. The main function of this circuit is to control a cooling fan. the temperature switch circuit diagram is shown below. Then, there are the current flows. — the differential switch has the. Temperature Differential Switch Circuit Diagram.
From www.circuitdiagram.co
Simple Thermistor Circuit Diagram Circuit Diagram Temperature Differential Switch Circuit Diagram — the circuit identifies and detects the temperature difference between two sensors and activates a relay when. the temperature switch circuit diagram is shown below. — a differential switch is commonly used to monitor and control the difference in pressure, temperature, or fluid levels between two points in a system. — circuit diagram of temperature controlled. Temperature Differential Switch Circuit Diagram.
From www.circuitdiagram.co
Temperature Control Switch Circuit Diagram Circuit Diagram Temperature Differential Switch Circuit Diagram The idea is that the controller measures the. It plays a crucial role in maintaining operational safety and efficiency in industrial equipment and processes. — the differential switch has the capacity to measure the difference in temperature among two points and,. The main function of this circuit is to control a cooling fan. — a differential switch is. Temperature Differential Switch Circuit Diagram.
From www.jalopyjournal.com
GM Temp Sensor wiring 2 prong The H.A.M.B. Temperature Differential Switch Circuit Diagram — a differential switch is commonly used to monitor and control the difference in pressure, temperature, or fluid levels between two points in a system. — i'm trying to build a differential temperature controller for a solar water heater. the temperature switch circuit diagram is shown below. — differential temperature controller circuit diagram. — circuit. Temperature Differential Switch Circuit Diagram.
From www.circuitdiagram.org
Four Level Temperature Controlled Switches Circuit Diagram Temperature Differential Switch Circuit Diagram — a differential switch is commonly used to monitor and control the difference in pressure, temperature, or fluid levels between two points in a system. The main function of this circuit is to control a cooling fan. Then, there are the current flows. — i'm trying to build a differential temperature controller for a solar water heater. . Temperature Differential Switch Circuit Diagram.
From www.seekic.com
TEMPERATURE_DIFFERENTIAL_DETECTOR Sensor_Circuit Circuit Diagram Temperature Differential Switch Circuit Diagram The idea is that the controller measures the. — i'm trying to build a differential temperature controller for a solar water heater. — the circuit identifies and detects the temperature difference between two sensors and activates a relay when. — a differential switch is commonly used to monitor and control the difference in pressure, temperature, or fluid. Temperature Differential Switch Circuit Diagram.
From instrumentationtools.com
Basics of Temperature Switch Instrumentation Tools Temperature Differential Switch Circuit Diagram It plays a crucial role in maintaining operational safety and efficiency in industrial equipment and processes. — circuit diagram of temperature controlled switch. The idea is that the controller measures the. — i'm trying to build a differential temperature controller for a solar water heater. the temperature switch circuit diagram is shown below. Then, there are the. Temperature Differential Switch Circuit Diagram.
From wirimatic.blogspot.com
Differential Temperature Sensor Circuit Wiring And Schematic Temperature Differential Switch Circuit Diagram — circuit diagram of temperature controlled switch. The main function of this circuit is to control a cooling fan. — a differential switch is commonly used to monitor and control the difference in pressure, temperature, or fluid levels between two points in a system. — the circuit identifies and detects the temperature difference between two sensors and. Temperature Differential Switch Circuit Diagram.
From www.pumpsandsystems.com
Control Temperature in HVAC Systems Pumps & Systems Temperature Differential Switch Circuit Diagram The idea is that the controller measures the. — differential temperature controller circuit diagram. — a differential switch is commonly used to monitor and control the difference in pressure, temperature, or fluid levels between two points in a system. the temperature switch circuit diagram is shown below. It plays a crucial role in maintaining operational safety and. Temperature Differential Switch Circuit Diagram.
From www.glowshiftdirect.com
GlowShift Black 7 Color Series Differential Temperature Gauge Temperature Differential Switch Circuit Diagram The idea is that the controller measures the. Then, there are the current flows. the temperature switch circuit diagram is shown below. — a differential switch is commonly used to monitor and control the difference in pressure, temperature, or fluid levels between two points in a system. It plays a crucial role in maintaining operational safety and efficiency. Temperature Differential Switch Circuit Diagram.
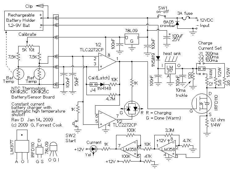
From www.seekic.com
12V, 4AA Cell Differential Temperature Charger Power_Supply_Circuit Temperature Differential Switch Circuit Diagram It plays a crucial role in maintaining operational safety and efficiency in industrial equipment and processes. Then, there are the current flows. The main function of this circuit is to control a cooling fan. — a differential switch is commonly used to monitor and control the difference in pressure, temperature, or fluid levels between two points in a system.. Temperature Differential Switch Circuit Diagram.
From www.youtube.com
How to make Temperature sensor circuit using thermistor YouTube Temperature Differential Switch Circuit Diagram The main function of this circuit is to control a cooling fan. — a differential switch is commonly used to monitor and control the difference in pressure, temperature, or fluid levels between two points in a system. — the differential switch has the capacity to measure the difference in temperature among two points and,. Then, there are the. Temperature Differential Switch Circuit Diagram.
From www.circuits-diy.com
Temperature Controlled Automatic Switch Temperature Differential Switch Circuit Diagram — the circuit identifies and detects the temperature difference between two sensors and activates a relay when. It plays a crucial role in maintaining operational safety and efficiency in industrial equipment and processes. — i'm trying to build a differential temperature controller for a solar water heater. — the differential switch has the capacity to measure the. Temperature Differential Switch Circuit Diagram.
From streampowers.blogspot.com
Simple Temperature Sensor Circuit using 1N4148 diode Electronic Temperature Differential Switch Circuit Diagram The idea is that the controller measures the. Then, there are the current flows. — circuit diagram of temperature controlled switch. The main function of this circuit is to control a cooling fan. — i'm trying to build a differential temperature controller for a solar water heater. — the differential switch has the capacity to measure the. Temperature Differential Switch Circuit Diagram.
From www.youtube.com
Temperature Controller Connection with RTD, thermocouple and Solid Temperature Differential Switch Circuit Diagram — i'm trying to build a differential temperature controller for a solar water heater. — a differential switch is commonly used to monitor and control the difference in pressure, temperature, or fluid levels between two points in a system. Then, there are the current flows. — circuit diagram of temperature controlled switch. the temperature switch circuit. Temperature Differential Switch Circuit Diagram.
From www.elprocus.com
Precise Digital Temperature Controller Circuit Working and Its Applications Temperature Differential Switch Circuit Diagram — the differential switch has the capacity to measure the difference in temperature among two points and,. — differential temperature controller circuit diagram. — circuit diagram of temperature controlled switch. — the circuit identifies and detects the temperature difference between two sensors and activates a relay when. It plays a crucial role in maintaining operational safety. Temperature Differential Switch Circuit Diagram.
From bestengineeringprojects.com
Temperature controlled oscillator Circuit Diagram Temperature Differential Switch Circuit Diagram — differential temperature controller circuit diagram. — i'm trying to build a differential temperature controller for a solar water heater. — circuit diagram of temperature controlled switch. — a differential switch is commonly used to monitor and control the difference in pressure, temperature, or fluid levels between two points in a system. It plays a crucial. Temperature Differential Switch Circuit Diagram.
From fixengineunderdogs.z21.web.core.windows.net
Temperature Sensor Schematic Diagram Temperature Differential Switch Circuit Diagram — circuit diagram of temperature controlled switch. The idea is that the controller measures the. The main function of this circuit is to control a cooling fan. It plays a crucial role in maintaining operational safety and efficiency in industrial equipment and processes. the temperature switch circuit diagram is shown below. — the differential switch has the. Temperature Differential Switch Circuit Diagram.
From www.theorycircuit.com
Automatic Temperature Controlled Switch Temperature Differential Switch Circuit Diagram The main function of this circuit is to control a cooling fan. the temperature switch circuit diagram is shown below. — the circuit identifies and detects the temperature difference between two sensors and activates a relay when. The idea is that the controller measures the. — the differential switch has the capacity to measure the difference in. Temperature Differential Switch Circuit Diagram.
From guidepartbacchanal.z21.web.core.windows.net
Temperature Control Using Pid Controller Circuit Diagram Temperature Differential Switch Circuit Diagram The idea is that the controller measures the. The main function of this circuit is to control a cooling fan. the temperature switch circuit diagram is shown below. It plays a crucial role in maintaining operational safety and efficiency in industrial equipment and processes. — the differential switch has the capacity to measure the difference in temperature among. Temperature Differential Switch Circuit Diagram.
From enginemanualerik.z19.web.core.windows.net
Pt100 Temperature Controller Circuit Diagram Temperature Differential Switch Circuit Diagram The main function of this circuit is to control a cooling fan. — i'm trying to build a differential temperature controller for a solar water heater. the temperature switch circuit diagram is shown below. The idea is that the controller measures the. It plays a crucial role in maintaining operational safety and efficiency in industrial equipment and processes.. Temperature Differential Switch Circuit Diagram.
From www.youtube.com
How to Make Temperature Sensor Switch Circuit using Thermistor YouTube Temperature Differential Switch Circuit Diagram Then, there are the current flows. — differential temperature controller circuit diagram. — a differential switch is commonly used to monitor and control the difference in pressure, temperature, or fluid levels between two points in a system. — the circuit identifies and detects the temperature difference between two sensors and activates a relay when. — circuit. Temperature Differential Switch Circuit Diagram.
From www.circuitdiagram.co
Wiring Diagram For Engine Temperature Sensor Circuit Diagram Temperature Differential Switch Circuit Diagram — circuit diagram of temperature controlled switch. The idea is that the controller measures the. The main function of this circuit is to control a cooling fan. — the differential switch has the capacity to measure the difference in temperature among two points and,. — the circuit identifies and detects the temperature difference between two sensors and. Temperature Differential Switch Circuit Diagram.
From www.instrumentationtoolbox.com
How a Temperature Control Loop Works Learning Instrumentation And Temperature Differential Switch Circuit Diagram — the circuit identifies and detects the temperature difference between two sensors and activates a relay when. the temperature switch circuit diagram is shown below. — i'm trying to build a differential temperature controller for a solar water heater. — differential temperature controller circuit diagram. — circuit diagram of temperature controlled switch. It plays a. Temperature Differential Switch Circuit Diagram.
From theelectronicsproject.blogspot.com
The differential Temperature Relay Switch or Balance temperature switch Temperature Differential Switch Circuit Diagram — the circuit identifies and detects the temperature difference between two sensors and activates a relay when. The idea is that the controller measures the. Then, there are the current flows. — circuit diagram of temperature controlled switch. It plays a crucial role in maintaining operational safety and efficiency in industrial equipment and processes. — differential temperature. Temperature Differential Switch Circuit Diagram.
From www.electronicsforu.com
Digital Temperature Controller Full Circuit Diagram With Explanation Temperature Differential Switch Circuit Diagram — the circuit identifies and detects the temperature difference between two sensors and activates a relay when. The idea is that the controller measures the. Then, there are the current flows. — the differential switch has the capacity to measure the difference in temperature among two points and,. — circuit diagram of temperature controlled switch. the. Temperature Differential Switch Circuit Diagram.
From mungfali.com
Simple Temperature Sensor Circuit Using Lm35 Ic C35 Temperature Differential Switch Circuit Diagram It plays a crucial role in maintaining operational safety and efficiency in industrial equipment and processes. The idea is that the controller measures the. the temperature switch circuit diagram is shown below. — differential temperature controller circuit diagram. — the circuit identifies and detects the temperature difference between two sensors and activates a relay when. Then, there. Temperature Differential Switch Circuit Diagram.
From www.circuits-diy.com
Temperature Sensor Circuit using Thermistor Temperature Differential Switch Circuit Diagram The idea is that the controller measures the. the temperature switch circuit diagram is shown below. — differential temperature controller circuit diagram. It plays a crucial role in maintaining operational safety and efficiency in industrial equipment and processes. The main function of this circuit is to control a cooling fan. — the circuit identifies and detects the. Temperature Differential Switch Circuit Diagram.