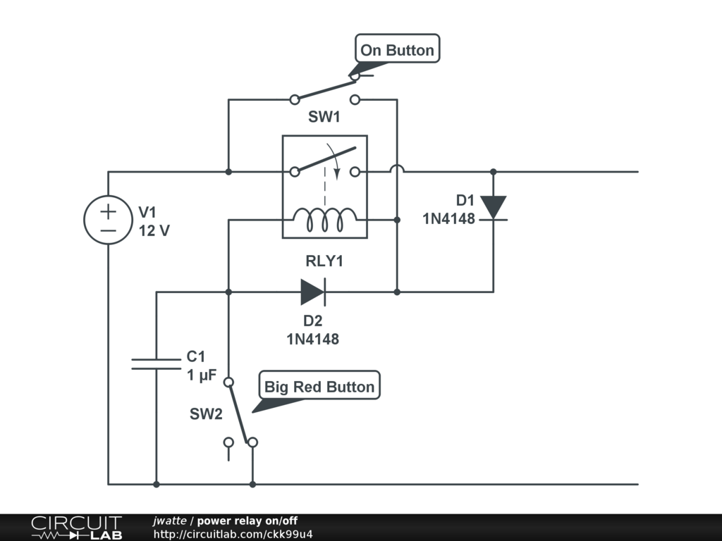
On Off Relay With Push Button . I am trying to use a normally closed push button to change the state of a relay each time the button is pushed and released. I believe there is a simple circuit, that uses a single non latching push button (1 or more pole possible?) to toggle 12v relay. In that way, you can control power to a device using one push button. I'm trying to do this by taking the 'contacts closing'. Learn how to build a simple single push button on off relay circuit using a push button and relay to turn electronics on and off with ease. I've searched online and find. A push button toggle spdt (single pole double throw) relay module for controlling ac appliances is a design scheme that allows you to control high voltage or high current devices such as lights, motors, or appliances with a low voltage and low current signal from a microcontroller such as an arduino uno mcu. In this circuit used 2 relays. When you give the supply to the connection, the output load is in off. Turn the relay on and off using just one push button. Make the connection as the given diagram. This kind of switch works by latching a relay to on state with the push of a button and with another push latch is released. This is on off switch circuit by using the single pushbutton switch.
from www.robles.edu.gt
In that way, you can control power to a device using one push button. I'm trying to do this by taking the 'contacts closing'. In this circuit used 2 relays. This kind of switch works by latching a relay to on state with the push of a button and with another push latch is released. I believe there is a simple circuit, that uses a single non latching push button (1 or more pole possible?) to toggle 12v relay. I am trying to use a normally closed push button to change the state of a relay each time the button is pushed and released. Make the connection as the given diagram. This is on off switch circuit by using the single pushbutton switch. Learn how to build a simple single push button on off relay circuit using a push button and relay to turn electronics on and off with ease. Turn the relay on and off using just one push button.
Controlling AC Relay With A Single Push Button? Electrical, 41 OFF
On Off Relay With Push Button I'm trying to do this by taking the 'contacts closing'. I am trying to use a normally closed push button to change the state of a relay each time the button is pushed and released. Learn how to build a simple single push button on off relay circuit using a push button and relay to turn electronics on and off with ease. A push button toggle spdt (single pole double throw) relay module for controlling ac appliances is a design scheme that allows you to control high voltage or high current devices such as lights, motors, or appliances with a low voltage and low current signal from a microcontroller such as an arduino uno mcu. I believe there is a simple circuit, that uses a single non latching push button (1 or more pole possible?) to toggle 12v relay. I've searched online and find. Turn the relay on and off using just one push button. Make the connection as the given diagram. I'm trying to do this by taking the 'contacts closing'. This kind of switch works by latching a relay to on state with the push of a button and with another push latch is released. This is on off switch circuit by using the single pushbutton switch. When you give the supply to the connection, the output load is in off. In this circuit used 2 relays. In that way, you can control power to a device using one push button.
From www.youtube.com
Using Arduino Turn AC bulb with push button On and OFF toggle with On Off Relay With Push Button I am trying to use a normally closed push button to change the state of a relay each time the button is pushed and released. I believe there is a simple circuit, that uses a single non latching push button (1 or more pole possible?) to toggle 12v relay. Turn the relay on and off using just one push button.. On Off Relay With Push Button.
From circuitwiringace123.z19.web.core.windows.net
Single Push Button On/Off Relay Circuit Diagram On Off Relay With Push Button I believe there is a simple circuit, that uses a single non latching push button (1 or more pole possible?) to toggle 12v relay. This kind of switch works by latching a relay to on state with the push of a button and with another push latch is released. A push button toggle spdt (single pole double throw) relay module. On Off Relay With Push Button.
From www.voltechno.net
Mengenal Prinsip Kerja Contactor, Push Button dan NO/NC On Off Relay With Push Button This kind of switch works by latching a relay to on state with the push of a button and with another push latch is released. I've searched online and find. I'm trying to do this by taking the 'contacts closing'. Make the connection as the given diagram. This is on off switch circuit by using the single pushbutton switch. I. On Off Relay With Push Button.
From instrumentationtools.com
Relay Latching Circuit using Push Button Instrumentation Tools On Off Relay With Push Button When you give the supply to the connection, the output load is in off. I've searched online and find. Turn the relay on and off using just one push button. In that way, you can control power to a device using one push button. This is on off switch circuit by using the single pushbutton switch. In this circuit used. On Off Relay With Push Button.
From www.youtube.com
Protective how to wire relay with push button on/off control using On Off Relay With Push Button Make the connection as the given diagram. I am trying to use a normally closed push button to change the state of a relay each time the button is pushed and released. I believe there is a simple circuit, that uses a single non latching push button (1 or more pole possible?) to toggle 12v relay. This kind of switch. On Off Relay With Push Button.
From circuitspedia.com
Push Button On/off Switch Circuit On Off Relay With Push Button Make the connection as the given diagram. I believe there is a simple circuit, that uses a single non latching push button (1 or more pole possible?) to toggle 12v relay. A push button toggle spdt (single pole double throw) relay module for controlling ac appliances is a design scheme that allows you to control high voltage or high current. On Off Relay With Push Button.
From www.circuits-diy.com
Push ON Push OFF Relay Switch On Off Relay With Push Button In this circuit used 2 relays. I'm trying to do this by taking the 'contacts closing'. Learn how to build a simple single push button on off relay circuit using a push button and relay to turn electronics on and off with ease. This is on off switch circuit by using the single pushbutton switch. Turn the relay on and. On Off Relay With Push Button.
From www.circuits-diy.com
Automatic ONOFF Relay Circuit On Off Relay With Push Button I've searched online and find. This is on off switch circuit by using the single pushbutton switch. In this circuit used 2 relays. I believe there is a simple circuit, that uses a single non latching push button (1 or more pole possible?) to toggle 12v relay. This kind of switch works by latching a relay to on state with. On Off Relay With Push Button.
From www.youtube.com
Arduino Push Button Relay Control YouTube On Off Relay With Push Button A push button toggle spdt (single pole double throw) relay module for controlling ac appliances is a design scheme that allows you to control high voltage or high current devices such as lights, motors, or appliances with a low voltage and low current signal from a microcontroller such as an arduino uno mcu. I am trying to use a normally. On Off Relay With Push Button.
From www.youtube.com
push button on off relay Circuit Soft Switch Relay Electruino DIY On Off Relay With Push Button In this circuit used 2 relays. I am trying to use a normally closed push button to change the state of a relay each time the button is pushed and released. When you give the supply to the connection, the output load is in off. This is on off switch circuit by using the single pushbutton switch. I'm trying to. On Off Relay With Push Button.
From www.aliexpress.com
Uxcell 22mm Latching Push Button Switch Red Round Button To Control The On Off Relay With Push Button A push button toggle spdt (single pole double throw) relay module for controlling ac appliances is a design scheme that allows you to control high voltage or high current devices such as lights, motors, or appliances with a low voltage and low current signal from a microcontroller such as an arduino uno mcu. I believe there is a simple circuit,. On Off Relay With Push Button.
From www.turnstiles.us
PB24vDC PushButton Relay Kit with Timer TURNSTILES.us On Off Relay With Push Button I believe there is a simple circuit, that uses a single non latching push button (1 or more pole possible?) to toggle 12v relay. A push button toggle spdt (single pole double throw) relay module for controlling ac appliances is a design scheme that allows you to control high voltage or high current devices such as lights, motors, or appliances. On Off Relay With Push Button.
From www.youtube.com
Push Button On/Off Relay Switch circuit Single click on/off relay On Off Relay With Push Button A push button toggle spdt (single pole double throw) relay module for controlling ac appliances is a design scheme that allows you to control high voltage or high current devices such as lights, motors, or appliances with a low voltage and low current signal from a microcontroller such as an arduino uno mcu. This is on off switch circuit by. On Off Relay With Push Button.
From www.youtube.com
DOL Starter by using only Single Push Button to ON & OFF the Motor On Off Relay With Push Button I'm trying to do this by taking the 'contacts closing'. When you give the supply to the connection, the output load is in off. Learn how to build a simple single push button on off relay circuit using a push button and relay to turn electronics on and off with ease. Make the connection as the given diagram. Turn the. On Off Relay With Push Button.
From www.robles.edu.gt
Controlling AC Relay With A Single Push Button? Electrical, 41 OFF On Off Relay With Push Button Learn how to build a simple single push button on off relay circuit using a push button and relay to turn electronics on and off with ease. I've searched online and find. I am trying to use a normally closed push button to change the state of a relay each time the button is pushed and released. When you give. On Off Relay With Push Button.
From www.youtube.com
Pulse Relay Connection to Turn ON/OFF Load by using only Single Push On Off Relay With Push Button A push button toggle spdt (single pole double throw) relay module for controlling ac appliances is a design scheme that allows you to control high voltage or high current devices such as lights, motors, or appliances with a low voltage and low current signal from a microcontroller such as an arduino uno mcu. When you give the supply to the. On Off Relay With Push Button.
From instrumentationtools.com
Motor Classic Control Circuits using Single Push button On Off Relay With Push Button I'm trying to do this by taking the 'contacts closing'. I've searched online and find. A push button toggle spdt (single pole double throw) relay module for controlling ac appliances is a design scheme that allows you to control high voltage or high current devices such as lights, motors, or appliances with a low voltage and low current signal from. On Off Relay With Push Button.
From www.youtube.com
Single Click ON\OFF Switch circuit ONE Button Push ON , Push OFF On Off Relay With Push Button When you give the supply to the connection, the output load is in off. This kind of switch works by latching a relay to on state with the push of a button and with another push latch is released. A push button toggle spdt (single pole double throw) relay module for controlling ac appliances is a design scheme that allows. On Off Relay With Push Button.
From wiringlistcurtis.z21.web.core.windows.net
Latching Relay Single Push Button On Off Relay Circuit On Off Relay With Push Button This kind of switch works by latching a relay to on state with the push of a button and with another push latch is released. I am trying to use a normally closed push button to change the state of a relay each time the button is pushed and released. This is on off switch circuit by using the single. On Off Relay With Push Button.
From www.pinterest.com
Single Push button on off relay Switch using 555 One push on push off On Off Relay With Push Button I'm trying to do this by taking the 'contacts closing'. Turn the relay on and off using just one push button. In this circuit used 2 relays. I am trying to use a normally closed push button to change the state of a relay each time the button is pushed and released. A push button toggle spdt (single pole double. On Off Relay With Push Button.
From projecthub.arduino.cc
Push Button ON and OFF Relay with Buzzer indication Arduino Project Hub On Off Relay With Push Button I'm trying to do this by taking the 'contacts closing'. In this circuit used 2 relays. Learn how to build a simple single push button on off relay circuit using a push button and relay to turn electronics on and off with ease. Make the connection as the given diagram. In that way, you can control power to a device. On Off Relay With Push Button.
From enginelibnightspots.z21.web.core.windows.net
Push Button Latching Relay Circuit On Off Relay With Push Button I believe there is a simple circuit, that uses a single non latching push button (1 or more pole possible?) to toggle 12v relay. I'm trying to do this by taking the 'contacts closing'. When you give the supply to the connection, the output load is in off. A push button toggle spdt (single pole double throw) relay module for. On Off Relay With Push Button.
From www.youtube.com
Single push button on off switch with relay how latching relay works On Off Relay With Push Button Turn the relay on and off using just one push button. I've searched online and find. A push button toggle spdt (single pole double throw) relay module for controlling ac appliances is a design scheme that allows you to control high voltage or high current devices such as lights, motors, or appliances with a low voltage and low current signal. On Off Relay With Push Button.
From electrongen.blogspot.com
switches Relay circuit with off switch On Off Relay With Push Button When you give the supply to the connection, the output load is in off. This is on off switch circuit by using the single pushbutton switch. Learn how to build a simple single push button on off relay circuit using a push button and relay to turn electronics on and off with ease. I am trying to use a normally. On Off Relay With Push Button.
From www.youtube.com
Relay Holding Circuit Relay Latching Circuit Wiring How to hold On Off Relay With Push Button In that way, you can control power to a device using one push button. Make the connection as the given diagram. I am trying to use a normally closed push button to change the state of a relay each time the button is pushed and released. Learn how to build a simple single push button on off relay circuit using. On Off Relay With Push Button.
From www.circuits-diy.com
Push ON Push OFF Relay Switch On Off Relay With Push Button Make the connection as the given diagram. This kind of switch works by latching a relay to on state with the push of a button and with another push latch is released. I believe there is a simple circuit, that uses a single non latching push button (1 or more pole possible?) to toggle 12v relay. In this circuit used. On Off Relay With Push Button.
From www.youtube.com
Relay Wiring Diagram Relay Connection Relay Working Principle On Off Relay With Push Button A push button toggle spdt (single pole double throw) relay module for controlling ac appliances is a design scheme that allows you to control high voltage or high current devices such as lights, motors, or appliances with a low voltage and low current signal from a microcontroller such as an arduino uno mcu. Make the connection as the given diagram.. On Off Relay With Push Button.
From circuitspedia.com
Single Push Button ON OFF Latch Switch Push ON Push OFF On Off Relay With Push Button I've searched online and find. Turn the relay on and off using just one push button. A push button toggle spdt (single pole double throw) relay module for controlling ac appliances is a design scheme that allows you to control high voltage or high current devices such as lights, motors, or appliances with a low voltage and low current signal. On Off Relay With Push Button.
From www.youtube.com
Relay holding circuitRelay latching circuit wiring how to hold On Off Relay With Push Button This kind of switch works by latching a relay to on state with the push of a button and with another push latch is released. I am trying to use a normally closed push button to change the state of a relay each time the button is pushed and released. Turn the relay on and off using just one push. On Off Relay With Push Button.
From www.youtube.com
pin relay self holding with push buttonstart stop buttonon off button On Off Relay With Push Button In this circuit used 2 relays. Make the connection as the given diagram. I've searched online and find. I believe there is a simple circuit, that uses a single non latching push button (1 or more pole possible?) to toggle 12v relay. Learn how to build a simple single push button on off relay circuit using a push button and. On Off Relay With Push Button.
From schematicdbsummoning.z14.web.core.windows.net
Arduino Relay Module Wiring On Off Relay With Push Button A push button toggle spdt (single pole double throw) relay module for controlling ac appliances is a design scheme that allows you to control high voltage or high current devices such as lights, motors, or appliances with a low voltage and low current signal from a microcontroller such as an arduino uno mcu. Turn the relay on and off using. On Off Relay With Push Button.
From exohgokle.blob.core.windows.net
Relay Switching On And Off at Karen Mayo blog On Off Relay With Push Button Make the connection as the given diagram. Learn how to build a simple single push button on off relay circuit using a push button and relay to turn electronics on and off with ease. I believe there is a simple circuit, that uses a single non latching push button (1 or more pole possible?) to toggle 12v relay. When you. On Off Relay With Push Button.
From www.youtube.com
One pushbutton on off relay switch circuit. ONOFF using single push On Off Relay With Push Button Turn the relay on and off using just one push button. When you give the supply to the connection, the output load is in off. I believe there is a simple circuit, that uses a single non latching push button (1 or more pole possible?) to toggle 12v relay. In that way, you can control power to a device using. On Off Relay With Push Button.
From labintot0kfixmachine.z13.web.core.windows.net
Latching Relay Single Push Button On Off Relay Circuit On Off Relay With Push Button In this circuit used 2 relays. I am trying to use a normally closed push button to change the state of a relay each time the button is pushed and released. This kind of switch works by latching a relay to on state with the push of a button and with another push latch is released. Turn the relay on. On Off Relay With Push Button.
From www.youtube.com
Relay ON OFF Switch using Push ButtonSimple Circuit YouTube On Off Relay With Push Button Learn how to build a simple single push button on off relay circuit using a push button and relay to turn electronics on and off with ease. This kind of switch works by latching a relay to on state with the push of a button and with another push latch is released. When you give the supply to the connection,. On Off Relay With Push Button.