Mosfet Gate Driver Application Notes . design procedure for ground referenced and high side gate drive circuits, ac coupled and transformer isolated solutions are. Understanding gate charge and using it to assess switching. as the 2edn/1edn eicedrivertm family of gate drivers has powerful output stages that are capable of delivering large current. Drive circuits for power mosfets and igbts. the following application note provides a brief introduction to silicon power mosfets and explains their differences. device application note an608a.
from maingatedesign.blogspot.com
Understanding gate charge and using it to assess switching. as the 2edn/1edn eicedrivertm family of gate drivers has powerful output stages that are capable of delivering large current. design procedure for ground referenced and high side gate drive circuits, ac coupled and transformer isolated solutions are. the following application note provides a brief introduction to silicon power mosfets and explains their differences. Drive circuits for power mosfets and igbts. device application note an608a.
How To Use Mosfet Gate Driver Main Gate Design
Mosfet Gate Driver Application Notes device application note an608a. Understanding gate charge and using it to assess switching. Drive circuits for power mosfets and igbts. the following application note provides a brief introduction to silicon power mosfets and explains their differences. design procedure for ground referenced and high side gate drive circuits, ac coupled and transformer isolated solutions are. as the 2edn/1edn eicedrivertm family of gate drivers has powerful output stages that are capable of delivering large current. device application note an608a.
From docslib.org
Applications and Selection of Gate Driver Optocouplers Application Note Mosfet Gate Driver Application Notes design procedure for ground referenced and high side gate drive circuits, ac coupled and transformer isolated solutions are. Understanding gate charge and using it to assess switching. device application note an608a. as the 2edn/1edn eicedrivertm family of gate drivers has powerful output stages that are capable of delivering large current. the following application note provides a. Mosfet Gate Driver Application Notes.
From userfixeisenhower.z19.web.core.windows.net
Mosfet Gate Driver Circuit Diagram Mosfet Gate Driver Application Notes the following application note provides a brief introduction to silicon power mosfets and explains their differences. as the 2edn/1edn eicedrivertm family of gate drivers has powerful output stages that are capable of delivering large current. design procedure for ground referenced and high side gate drive circuits, ac coupled and transformer isolated solutions are. Drive circuits for power. Mosfet Gate Driver Application Notes.
From www.semanticscholar.org
MOSFET Gate Driver Semantic Scholar Mosfet Gate Driver Application Notes Understanding gate charge and using it to assess switching. as the 2edn/1edn eicedrivertm family of gate drivers has powerful output stages that are capable of delivering large current. design procedure for ground referenced and high side gate drive circuits, ac coupled and transformer isolated solutions are. device application note an608a. the following application note provides a. Mosfet Gate Driver Application Notes.
From itecnotes.com
Electrical Inverting output of gate driver for MOSFET Valuable Tech Mosfet Gate Driver Application Notes device application note an608a. the following application note provides a brief introduction to silicon power mosfets and explains their differences. Understanding gate charge and using it to assess switching. as the 2edn/1edn eicedrivertm family of gate drivers has powerful output stages that are capable of delivering large current. Drive circuits for power mosfets and igbts. design. Mosfet Gate Driver Application Notes.
From maingatedesign.blogspot.com
How To Use Mosfet Gate Driver Main Gate Design Mosfet Gate Driver Application Notes Drive circuits for power mosfets and igbts. Understanding gate charge and using it to assess switching. as the 2edn/1edn eicedrivertm family of gate drivers has powerful output stages that are capable of delivering large current. device application note an608a. design procedure for ground referenced and high side gate drive circuits, ac coupled and transformer isolated solutions are.. Mosfet Gate Driver Application Notes.
From www.mouser.in
2ED2410EM MOSFET Gate Driver Infineon Technologies Mouser Mosfet Gate Driver Application Notes design procedure for ground referenced and high side gate drive circuits, ac coupled and transformer isolated solutions are. the following application note provides a brief introduction to silicon power mosfets and explains their differences. device application note an608a. Understanding gate charge and using it to assess switching. as the 2edn/1edn eicedrivertm family of gate drivers has. Mosfet Gate Driver Application Notes.
From schematicenginebarry.z19.web.core.windows.net
High Side Mosfet Driver Circuit Diagram Mosfet Gate Driver Application Notes as the 2edn/1edn eicedrivertm family of gate drivers has powerful output stages that are capable of delivering large current. Drive circuits for power mosfets and igbts. design procedure for ground referenced and high side gate drive circuits, ac coupled and transformer isolated solutions are. the following application note provides a brief introduction to silicon power mosfets and. Mosfet Gate Driver Application Notes.
From www.wolfspeed.com
Gate Drivers and Gate Driving with SiC MOSFETs Wolfspeed Mosfet Gate Driver Application Notes device application note an608a. Drive circuits for power mosfets and igbts. Understanding gate charge and using it to assess switching. as the 2edn/1edn eicedrivertm family of gate drivers has powerful output stages that are capable of delivering large current. design procedure for ground referenced and high side gate drive circuits, ac coupled and transformer isolated solutions are.. Mosfet Gate Driver Application Notes.
From studylib.net
How to Implement a MOSFET with a Gate Driver Mosfet Gate Driver Application Notes as the 2edn/1edn eicedrivertm family of gate drivers has powerful output stages that are capable of delivering large current. Understanding gate charge and using it to assess switching. Drive circuits for power mosfets and igbts. the following application note provides a brief introduction to silicon power mosfets and explains their differences. device application note an608a. design. Mosfet Gate Driver Application Notes.
From www.embedded.com
Understanding the critical role of the gate driver Mosfet Gate Driver Application Notes the following application note provides a brief introduction to silicon power mosfets and explains their differences. Drive circuits for power mosfets and igbts. Understanding gate charge and using it to assess switching. as the 2edn/1edn eicedrivertm family of gate drivers has powerful output stages that are capable of delivering large current. device application note an608a. design. Mosfet Gate Driver Application Notes.
From maingatedesign.blogspot.com
How To Use Mosfet Gate Driver Main Gate Design Mosfet Gate Driver Application Notes device application note an608a. Drive circuits for power mosfets and igbts. Understanding gate charge and using it to assess switching. the following application note provides a brief introduction to silicon power mosfets and explains their differences. design procedure for ground referenced and high side gate drive circuits, ac coupled and transformer isolated solutions are. as the. Mosfet Gate Driver Application Notes.
From www.youtube.com
What is MOSFET gate driver made of? How does MOSFET gate driver work Mosfet Gate Driver Application Notes Drive circuits for power mosfets and igbts. Understanding gate charge and using it to assess switching. as the 2edn/1edn eicedrivertm family of gate drivers has powerful output stages that are capable of delivering large current. the following application note provides a brief introduction to silicon power mosfets and explains their differences. device application note an608a. design. Mosfet Gate Driver Application Notes.
From www.digikey.in
Fine Tune SIC MOSFET Gate Driver Datasheet by STMicroelectronics Digi Mosfet Gate Driver Application Notes the following application note provides a brief introduction to silicon power mosfets and explains their differences. design procedure for ground referenced and high side gate drive circuits, ac coupled and transformer isolated solutions are. Understanding gate charge and using it to assess switching. as the 2edn/1edn eicedrivertm family of gate drivers has powerful output stages that are. Mosfet Gate Driver Application Notes.
From www.semanticscholar.org
Figure 5 from SiC MOSFET Isolated Gate Driver Application Note Mosfet Gate Driver Application Notes the following application note provides a brief introduction to silicon power mosfets and explains their differences. Drive circuits for power mosfets and igbts. Understanding gate charge and using it to assess switching. device application note an608a. as the 2edn/1edn eicedrivertm family of gate drivers has powerful output stages that are capable of delivering large current. design. Mosfet Gate Driver Application Notes.
From www.mdpi.com
Electronics Free FullText A New Gate Driver for Suppressing Mosfet Gate Driver Application Notes device application note an608a. design procedure for ground referenced and high side gate drive circuits, ac coupled and transformer isolated solutions are. Drive circuits for power mosfets and igbts. Understanding gate charge and using it to assess switching. the following application note provides a brief introduction to silicon power mosfets and explains their differences. as the. Mosfet Gate Driver Application Notes.
From studylib.net
Application Note 5336 Mosfet Gate Driver Application Notes as the 2edn/1edn eicedrivertm family of gate drivers has powerful output stages that are capable of delivering large current. Drive circuits for power mosfets and igbts. design procedure for ground referenced and high side gate drive circuits, ac coupled and transformer isolated solutions are. the following application note provides a brief introduction to silicon power mosfets and. Mosfet Gate Driver Application Notes.
From www.arrow.com
LTC1157_Typical Application Reference Design MOSFET Power Driver Mosfet Gate Driver Application Notes Understanding gate charge and using it to assess switching. design procedure for ground referenced and high side gate drive circuits, ac coupled and transformer isolated solutions are. as the 2edn/1edn eicedrivertm family of gate drivers has powerful output stages that are capable of delivering large current. the following application note provides a brief introduction to silicon power. Mosfet Gate Driver Application Notes.
From docslib.org
Basics of NChannel MOSFET Gate Driver Ics (TCK401G and TCK402G Mosfet Gate Driver Application Notes device application note an608a. Drive circuits for power mosfets and igbts. Understanding gate charge and using it to assess switching. design procedure for ground referenced and high side gate drive circuits, ac coupled and transformer isolated solutions are. as the 2edn/1edn eicedrivertm family of gate drivers has powerful output stages that are capable of delivering large current.. Mosfet Gate Driver Application Notes.
From www.organised-sound.com
Mosfet Driver Circuit Diagram Wiring Diagram Mosfet Gate Driver Application Notes as the 2edn/1edn eicedrivertm family of gate drivers has powerful output stages that are capable of delivering large current. Understanding gate charge and using it to assess switching. the following application note provides a brief introduction to silicon power mosfets and explains their differences. Drive circuits for power mosfets and igbts. design procedure for ground referenced and. Mosfet Gate Driver Application Notes.
From octopart.com
FullBridge MOSFET Driver Selection and Design Guide Blog Octopart Mosfet Gate Driver Application Notes Understanding gate charge and using it to assess switching. design procedure for ground referenced and high side gate drive circuits, ac coupled and transformer isolated solutions are. Drive circuits for power mosfets and igbts. device application note an608a. the following application note provides a brief introduction to silicon power mosfets and explains their differences. as the. Mosfet Gate Driver Application Notes.
From www.semanticscholar.org
Figure 31 from Design And Application Guide For High Speed MOSFET Gate Mosfet Gate Driver Application Notes Understanding gate charge and using it to assess switching. as the 2edn/1edn eicedrivertm family of gate drivers has powerful output stages that are capable of delivering large current. design procedure for ground referenced and high side gate drive circuits, ac coupled and transformer isolated solutions are. Drive circuits for power mosfets and igbts. the following application note. Mosfet Gate Driver Application Notes.
From itecnotes.com
Electronic Drive a MOSFET via BJT Valuable Tech Notes Mosfet Gate Driver Application Notes device application note an608a. Understanding gate charge and using it to assess switching. Drive circuits for power mosfets and igbts. the following application note provides a brief introduction to silicon power mosfets and explains their differences. design procedure for ground referenced and high side gate drive circuits, ac coupled and transformer isolated solutions are. as the. Mosfet Gate Driver Application Notes.
From docslib.org
Application Note PCB Layout Guidelines for MOSFET Gate Driver DocsLib Mosfet Gate Driver Application Notes the following application note provides a brief introduction to silicon power mosfets and explains their differences. device application note an608a. Drive circuits for power mosfets and igbts. Understanding gate charge and using it to assess switching. design procedure for ground referenced and high side gate drive circuits, ac coupled and transformer isolated solutions are. as the. Mosfet Gate Driver Application Notes.
From www.kynixsemiconductor.com
MOSFET Gate Drive Circuit Guidelines Hints & Tips Mosfet Gate Driver Application Notes design procedure for ground referenced and high side gate drive circuits, ac coupled and transformer isolated solutions are. Understanding gate charge and using it to assess switching. device application note an608a. as the 2edn/1edn eicedrivertm family of gate drivers has powerful output stages that are capable of delivering large current. the following application note provides a. Mosfet Gate Driver Application Notes.
From www.circuitdiagram.co
Mosfet Gate Driver Circuit Simulation Circuit Diagram Mosfet Gate Driver Application Notes Drive circuits for power mosfets and igbts. design procedure for ground referenced and high side gate drive circuits, ac coupled and transformer isolated solutions are. the following application note provides a brief introduction to silicon power mosfets and explains their differences. device application note an608a. Understanding gate charge and using it to assess switching. as the. Mosfet Gate Driver Application Notes.
From stuffdad.weebly.com
Gate driver circuit for mosfet using optocoupler stuffdad Mosfet Gate Driver Application Notes Drive circuits for power mosfets and igbts. design procedure for ground referenced and high side gate drive circuits, ac coupled and transformer isolated solutions are. Understanding gate charge and using it to assess switching. device application note an608a. as the 2edn/1edn eicedrivertm family of gate drivers has powerful output stages that are capable of delivering large current.. Mosfet Gate Driver Application Notes.
From www.studocu.com
Mosfet Gate Drivers MOSFET Gate Drivers Now let us discuss some Mosfet Gate Driver Application Notes as the 2edn/1edn eicedrivertm family of gate drivers has powerful output stages that are capable of delivering large current. Drive circuits for power mosfets and igbts. the following application note provides a brief introduction to silicon power mosfets and explains their differences. device application note an608a. Understanding gate charge and using it to assess switching. design. Mosfet Gate Driver Application Notes.
From tahmidmc.blogspot.com
LowSide MOSFET Drive Circuits and Techniques 7 Practical Circuits Mosfet Gate Driver Application Notes Understanding gate charge and using it to assess switching. Drive circuits for power mosfets and igbts. device application note an608a. as the 2edn/1edn eicedrivertm family of gate drivers has powerful output stages that are capable of delivering large current. design procedure for ground referenced and high side gate drive circuits, ac coupled and transformer isolated solutions are.. Mosfet Gate Driver Application Notes.
From www.researchgate.net
Schematic of the MOSFET gate driver with an RC lowpass filter and a Mosfet Gate Driver Application Notes design procedure for ground referenced and high side gate drive circuits, ac coupled and transformer isolated solutions are. Understanding gate charge and using it to assess switching. the following application note provides a brief introduction to silicon power mosfets and explains their differences. device application note an608a. as the 2edn/1edn eicedrivertm family of gate drivers has. Mosfet Gate Driver Application Notes.
From www.youtube.com
Isolated MOSFET Gate Driver using Pulse Transformer in ltspice Mosfet Gate Driver Application Notes device application note an608a. design procedure for ground referenced and high side gate drive circuits, ac coupled and transformer isolated solutions are. Drive circuits for power mosfets and igbts. the following application note provides a brief introduction to silicon power mosfets and explains their differences. Understanding gate charge and using it to assess switching. as the. Mosfet Gate Driver Application Notes.
From www.semanticscholar.org
MOSFET Gate Driver Semantic Scholar Mosfet Gate Driver Application Notes as the 2edn/1edn eicedrivertm family of gate drivers has powerful output stages that are capable of delivering large current. design procedure for ground referenced and high side gate drive circuits, ac coupled and transformer isolated solutions are. the following application note provides a brief introduction to silicon power mosfets and explains their differences. Understanding gate charge and. Mosfet Gate Driver Application Notes.
From www.vrogue.co
Igbtmosfet Gate Drive Optocoupler vrogue.co Mosfet Gate Driver Application Notes Understanding gate charge and using it to assess switching. the following application note provides a brief introduction to silicon power mosfets and explains their differences. design procedure for ground referenced and high side gate drive circuits, ac coupled and transformer isolated solutions are. Drive circuits for power mosfets and igbts. as the 2edn/1edn eicedrivertm family of gate. Mosfet Gate Driver Application Notes.
From www.youtube.com
Revisiting MOSFET push pull gate driver YouTube Mosfet Gate Driver Application Notes device application note an608a. as the 2edn/1edn eicedrivertm family of gate drivers has powerful output stages that are capable of delivering large current. Understanding gate charge and using it to assess switching. design procedure for ground referenced and high side gate drive circuits, ac coupled and transformer isolated solutions are. Drive circuits for power mosfets and igbts.. Mosfet Gate Driver Application Notes.
From microcontrollerslab.com
IR2110 Mosfet Driver Pinout, Examples, Applications and How to use Mosfet Gate Driver Application Notes the following application note provides a brief introduction to silicon power mosfets and explains their differences. device application note an608a. Understanding gate charge and using it to assess switching. design procedure for ground referenced and high side gate drive circuits, ac coupled and transformer isolated solutions are. as the 2edn/1edn eicedrivertm family of gate drivers has. Mosfet Gate Driver Application Notes.
From www.mouser.in
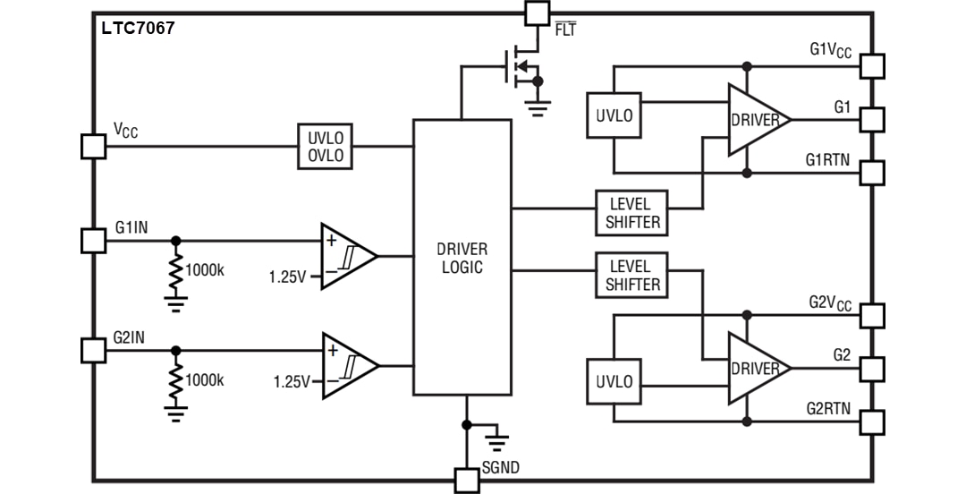
LTC7067 Dual HighSide MOSFET Gate Driver ADI Mouser Mosfet Gate Driver Application Notes design procedure for ground referenced and high side gate drive circuits, ac coupled and transformer isolated solutions are. as the 2edn/1edn eicedrivertm family of gate drivers has powerful output stages that are capable of delivering large current. Understanding gate charge and using it to assess switching. device application note an608a. Drive circuits for power mosfets and igbts.. Mosfet Gate Driver Application Notes.