Phase Angle Control Failure . View and download siemens 3rw44 manual online. The power control is infinitely adjustable. This paper lays out the considerations that users should be aware of. Phase angle control is a thyristor firing technique that controls the conduction angle of an ac signal which in turn controls the average. Phase angle control varies the effective voltage by connecting the load to the line only during some fraction of each half cycle,. 3rw44 control unit pdf manual download.
from www.chegg.com
View and download siemens 3rw44 manual online. 3rw44 control unit pdf manual download. Phase angle control is a thyristor firing technique that controls the conduction angle of an ac signal which in turn controls the average. Phase angle control varies the effective voltage by connecting the load to the line only during some fraction of each half cycle,. The power control is infinitely adjustable. This paper lays out the considerations that users should be aware of.
Solved The circuit shown below is the phase angle controller
Phase Angle Control Failure 3rw44 control unit pdf manual download. Phase angle control is a thyristor firing technique that controls the conduction angle of an ac signal which in turn controls the average. The power control is infinitely adjustable. Phase angle control varies the effective voltage by connecting the load to the line only during some fraction of each half cycle,. View and download siemens 3rw44 manual online. 3rw44 control unit pdf manual download. This paper lays out the considerations that users should be aware of.
From www.chegg.com
Solved Q.1) Threephase fullwave phase angle control with Phase Angle Control Failure Phase angle control varies the effective voltage by connecting the load to the line only during some fraction of each half cycle,. The power control is infinitely adjustable. Phase angle control is a thyristor firing technique that controls the conduction angle of an ac signal which in turn controls the average. View and download siemens 3rw44 manual online. This paper. Phase Angle Control Failure.
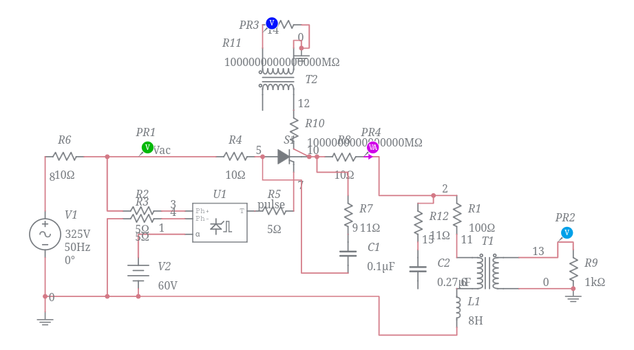
From forum.arduino.cc
Phase Angle Control Optocouplers or Pulse Transformers Motors Phase Angle Control Failure 3rw44 control unit pdf manual download. Phase angle control varies the effective voltage by connecting the load to the line only during some fraction of each half cycle,. Phase angle control is a thyristor firing technique that controls the conduction angle of an ac signal which in turn controls the average. The power control is infinitely adjustable. View and download. Phase Angle Control Failure.
From electricalknowledge145questions.blogspot.com
Phase Angle Control Principle Of Phase Angle Control Electrical Phase Angle Control Failure Phase angle control varies the effective voltage by connecting the load to the line only during some fraction of each half cycle,. Phase angle control is a thyristor firing technique that controls the conduction angle of an ac signal which in turn controls the average. 3rw44 control unit pdf manual download. This paper lays out the considerations that users should. Phase Angle Control Failure.
From electrical-information.com
RC Parallel Circuit (Admittance, Phasor Diagram) Electrical Information Phase Angle Control Failure The power control is infinitely adjustable. Phase angle control is a thyristor firing technique that controls the conduction angle of an ac signal which in turn controls the average. View and download siemens 3rw44 manual online. This paper lays out the considerations that users should be aware of. Phase angle control varies the effective voltage by connecting the load to. Phase Angle Control Failure.
From klarfydxj.blob.core.windows.net
Phase Angle Fired Scr at Dale Erickson blog Phase Angle Control Failure This paper lays out the considerations that users should be aware of. 3rw44 control unit pdf manual download. Phase angle control is a thyristor firing technique that controls the conduction angle of an ac signal which in turn controls the average. Phase angle control varies the effective voltage by connecting the load to the line only during some fraction of. Phase Angle Control Failure.
From electronics.stackexchange.com
STM32 phase angle control concept Electrical Engineering Stack Exchange Phase Angle Control Failure 3rw44 control unit pdf manual download. View and download siemens 3rw44 manual online. This paper lays out the considerations that users should be aware of. Phase angle control varies the effective voltage by connecting the load to the line only during some fraction of each half cycle,. The power control is infinitely adjustable. Phase angle control is a thyristor firing. Phase Angle Control Failure.
From circuitdigest.com
AC Phase Angle Control for Light Dimmers and Motor Speed Control using Phase Angle Control Failure View and download siemens 3rw44 manual online. Phase angle control varies the effective voltage by connecting the load to the line only during some fraction of each half cycle,. Phase angle control is a thyristor firing technique that controls the conduction angle of an ac signal which in turn controls the average. 3rw44 control unit pdf manual download. This paper. Phase Angle Control Failure.
From www.semanticscholar.org
A Generalized Firing Angle Controller Using PhaseLocked Loop for Phase Angle Control Failure Phase angle control varies the effective voltage by connecting the load to the line only during some fraction of each half cycle,. 3rw44 control unit pdf manual download. This paper lays out the considerations that users should be aware of. Phase angle control is a thyristor firing technique that controls the conduction angle of an ac signal which in turn. Phase Angle Control Failure.
From www.chegg.com
Solved Q.1) Threephase fullwave phaseangle control with Phase Angle Control Failure Phase angle control is a thyristor firing technique that controls the conduction angle of an ac signal which in turn controls the average. This paper lays out the considerations that users should be aware of. 3rw44 control unit pdf manual download. View and download siemens 3rw44 manual online. Phase angle control varies the effective voltage by connecting the load to. Phase Angle Control Failure.
From favreadblogs.blogspot.com
Principle of phase angle control Phase Angle Control Failure View and download siemens 3rw44 manual online. Phase angle control varies the effective voltage by connecting the load to the line only during some fraction of each half cycle,. Phase angle control is a thyristor firing technique that controls the conduction angle of an ac signal which in turn controls the average. The power control is infinitely adjustable. 3rw44 control. Phase Angle Control Failure.
From zakruti.com
AC Light Dimmer DIY or Buy Phase Angle Control Tutorial Phase Angle Control Failure Phase angle control is a thyristor firing technique that controls the conduction angle of an ac signal which in turn controls the average. The power control is infinitely adjustable. Phase angle control varies the effective voltage by connecting the load to the line only during some fraction of each half cycle,. View and download siemens 3rw44 manual online. 3rw44 control. Phase Angle Control Failure.
From wirefixouadjectives.z14.web.core.windows.net
Phase Failure Relay Circuit Diagram Phase Angle Control Failure View and download siemens 3rw44 manual online. Phase angle control varies the effective voltage by connecting the load to the line only during some fraction of each half cycle,. 3rw44 control unit pdf manual download. The power control is infinitely adjustable. Phase angle control is a thyristor firing technique that controls the conduction angle of an ac signal which in. Phase Angle Control Failure.
From www.researchgate.net
Effect of phase angle control on total harmonic distortion. Download Phase Angle Control Failure This paper lays out the considerations that users should be aware of. Phase angle control varies the effective voltage by connecting the load to the line only during some fraction of each half cycle,. 3rw44 control unit pdf manual download. Phase angle control is a thyristor firing technique that controls the conduction angle of an ac signal which in turn. Phase Angle Control Failure.
From electronics.stackexchange.com
STM32 phase angle control concept Electrical Engineering Stack Exchange Phase Angle Control Failure This paper lays out the considerations that users should be aware of. The power control is infinitely adjustable. Phase angle control varies the effective voltage by connecting the load to the line only during some fraction of each half cycle,. Phase angle control is a thyristor firing technique that controls the conduction angle of an ac signal which in turn. Phase Angle Control Failure.
From electricalknowledge145questions.blogspot.com
Phase Angle Control Principle Of Phase Angle Control Electrical Phase Angle Control Failure View and download siemens 3rw44 manual online. Phase angle control varies the effective voltage by connecting the load to the line only during some fraction of each half cycle,. The power control is infinitely adjustable. 3rw44 control unit pdf manual download. Phase angle control is a thyristor firing technique that controls the conduction angle of an ac signal which in. Phase Angle Control Failure.
From www.youtube.com
SCR Phase Angle Control Circuit using Circuit Wizard and Ladder Diagram Phase Angle Control Failure View and download siemens 3rw44 manual online. The power control is infinitely adjustable. Phase angle control varies the effective voltage by connecting the load to the line only during some fraction of each half cycle,. Phase angle control is a thyristor firing technique that controls the conduction angle of an ac signal which in turn controls the average. 3rw44 control. Phase Angle Control Failure.
From www.multisim.com
Phase angle controller Multisim Live Phase Angle Control Failure This paper lays out the considerations that users should be aware of. The power control is infinitely adjustable. View and download siemens 3rw44 manual online. 3rw44 control unit pdf manual download. Phase angle control is a thyristor firing technique that controls the conduction angle of an ac signal which in turn controls the average. Phase angle control varies the effective. Phase Angle Control Failure.
From www.myelectrical2015.com
Electrical Revolution Phase Angle Control Failure This paper lays out the considerations that users should be aware of. 3rw44 control unit pdf manual download. View and download siemens 3rw44 manual online. Phase angle control varies the effective voltage by connecting the load to the line only during some fraction of each half cycle,. Phase angle control is a thyristor firing technique that controls the conduction angle. Phase Angle Control Failure.
From www.researchgate.net
Frequency dependence of the (a) phase angle Ψ, (b) dielectric losses Phase Angle Control Failure Phase angle control varies the effective voltage by connecting the load to the line only during some fraction of each half cycle,. Phase angle control is a thyristor firing technique that controls the conduction angle of an ac signal which in turn controls the average. 3rw44 control unit pdf manual download. View and download siemens 3rw44 manual online. This paper. Phase Angle Control Failure.
From www.multisim.com
phase angle control Multisim Live Phase Angle Control Failure View and download siemens 3rw44 manual online. Phase angle control varies the effective voltage by connecting the load to the line only during some fraction of each half cycle,. The power control is infinitely adjustable. This paper lays out the considerations that users should be aware of. 3rw44 control unit pdf manual download. Phase angle control is a thyristor firing. Phase Angle Control Failure.
From fr.amen-technologies.com
Contrôle de l'angle de phase AC pour les variateurs de lumière et le Phase Angle Control Failure 3rw44 control unit pdf manual download. Phase angle control is a thyristor firing technique that controls the conduction angle of an ac signal which in turn controls the average. View and download siemens 3rw44 manual online. Phase angle control varies the effective voltage by connecting the load to the line only during some fraction of each half cycle,. This paper. Phase Angle Control Failure.
From www.youtube.com
دائرة ديمر باستخدام اردوينو نانو (Digital Phase Angle Control) YouTube Phase Angle Control Failure This paper lays out the considerations that users should be aware of. Phase angle control varies the effective voltage by connecting the load to the line only during some fraction of each half cycle,. The power control is infinitely adjustable. 3rw44 control unit pdf manual download. View and download siemens 3rw44 manual online. Phase angle control is a thyristor firing. Phase Angle Control Failure.
From diagrammanualschmid.z19.web.core.windows.net
Control Relay Wiring Diagram Phase Angle Control Failure Phase angle control is a thyristor firing technique that controls the conduction angle of an ac signal which in turn controls the average. View and download siemens 3rw44 manual online. This paper lays out the considerations that users should be aware of. 3rw44 control unit pdf manual download. The power control is infinitely adjustable. Phase angle control varies the effective. Phase Angle Control Failure.
From electricalknowledge145questions.blogspot.com
Phase Angle Control Principle Of Phase Angle Control Electrical Phase Angle Control Failure This paper lays out the considerations that users should be aware of. 3rw44 control unit pdf manual download. View and download siemens 3rw44 manual online. Phase angle control varies the effective voltage by connecting the load to the line only during some fraction of each half cycle,. Phase angle control is a thyristor firing technique that controls the conduction angle. Phase Angle Control Failure.
From reo-usa.com
PHASE ANGLE CONTROLLER REOVIB ATS 100 IP54 Devices in the REOVIB ATS Phase Angle Control Failure 3rw44 control unit pdf manual download. This paper lays out the considerations that users should be aware of. Phase angle control varies the effective voltage by connecting the load to the line only during some fraction of each half cycle,. The power control is infinitely adjustable. View and download siemens 3rw44 manual online. Phase angle control is a thyristor firing. Phase Angle Control Failure.
From www.chegg.com
Solved The circuit shown below is the phase angle controller Phase Angle Control Failure 3rw44 control unit pdf manual download. Phase angle control varies the effective voltage by connecting the load to the line only during some fraction of each half cycle,. View and download siemens 3rw44 manual online. Phase angle control is a thyristor firing technique that controls the conduction angle of an ac signal which in turn controls the average. The power. Phase Angle Control Failure.
From electrical-information.com
RLC Parallel Circuit (Admittance, Phasor Diagram) Electrical Information Phase Angle Control Failure Phase angle control varies the effective voltage by connecting the load to the line only during some fraction of each half cycle,. View and download siemens 3rw44 manual online. 3rw44 control unit pdf manual download. Phase angle control is a thyristor firing technique that controls the conduction angle of an ac signal which in turn controls the average. This paper. Phase Angle Control Failure.
From klabiqggu.blob.core.windows.net
What Is The Meaning Of Phase Angle Error at Karen Millard blog Phase Angle Control Failure Phase angle control varies the effective voltage by connecting the load to the line only during some fraction of each half cycle,. View and download siemens 3rw44 manual online. Phase angle control is a thyristor firing technique that controls the conduction angle of an ac signal which in turn controls the average. 3rw44 control unit pdf manual download. This paper. Phase Angle Control Failure.
From reo-usa.com
PHASE ANGLE CONTROLLER REOVIB ATS 110 IP54 Devices in the REOVIB ATS Phase Angle Control Failure This paper lays out the considerations that users should be aware of. Phase angle control varies the effective voltage by connecting the load to the line only during some fraction of each half cycle,. The power control is infinitely adjustable. View and download siemens 3rw44 manual online. Phase angle control is a thyristor firing technique that controls the conduction angle. Phase Angle Control Failure.
From www.edn.com
555 timer triggers phasecontrol circuit EDN Phase Angle Control Failure View and download siemens 3rw44 manual online. This paper lays out the considerations that users should be aware of. Phase angle control is a thyristor firing technique that controls the conduction angle of an ac signal which in turn controls the average. The power control is infinitely adjustable. Phase angle control varies the effective voltage by connecting the load to. Phase Angle Control Failure.
From www.youtube.com
Phase Angle Control using Arduino YouTube Phase Angle Control Failure Phase angle control varies the effective voltage by connecting the load to the line only during some fraction of each half cycle,. The power control is infinitely adjustable. View and download siemens 3rw44 manual online. 3rw44 control unit pdf manual download. This paper lays out the considerations that users should be aware of. Phase angle control is a thyristor firing. Phase Angle Control Failure.
From www.youtube.com
CONTROL SYSTEM SOLVED PROBLEM HOW TO FIND PHASE MARGIN GAIN Phase Angle Control Failure 3rw44 control unit pdf manual download. Phase angle control varies the effective voltage by connecting the load to the line only during some fraction of each half cycle,. Phase angle control is a thyristor firing technique that controls the conduction angle of an ac signal which in turn controls the average. This paper lays out the considerations that users should. Phase Angle Control Failure.
From www.researchgate.net
Phase angle prediction of DMD with 299 delay embeddings on noisy signal Phase Angle Control Failure Phase angle control is a thyristor firing technique that controls the conduction angle of an ac signal which in turn controls the average. The power control is infinitely adjustable. This paper lays out the considerations that users should be aware of. View and download siemens 3rw44 manual online. 3rw44 control unit pdf manual download. Phase angle control varies the effective. Phase Angle Control Failure.
From www.youtube.com
SCR (Thyristor) Phase Angle Controller Exercise YouTube Phase Angle Control Failure This paper lays out the considerations that users should be aware of. Phase angle control varies the effective voltage by connecting the load to the line only during some fraction of each half cycle,. 3rw44 control unit pdf manual download. Phase angle control is a thyristor firing technique that controls the conduction angle of an ac signal which in turn. Phase Angle Control Failure.
From www.youtube.com
Principle Of Phase Angle Control Phase Controlled Rectifiers and Phase Angle Control Failure Phase angle control is a thyristor firing technique that controls the conduction angle of an ac signal which in turn controls the average. 3rw44 control unit pdf manual download. View and download siemens 3rw44 manual online. The power control is infinitely adjustable. Phase angle control varies the effective voltage by connecting the load to the line only during some fraction. Phase Angle Control Failure.