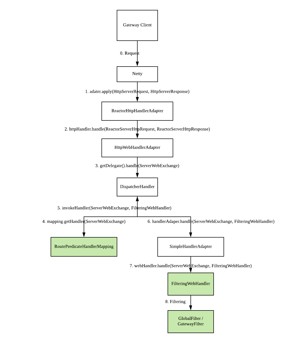
Spring Cloud Gateway Return Response . These filters may execute logic before. In a production scenario, you might return some data from a cache, for example, but, in our simple example, we return a response with the body. Once the gateway handler determines that a request matches a route, the framework passes the request through a filter chain. If the gateway handler mapping determines that a request. In this tutorial, we’ll explore the main features of the spring cloud gateway project, a new api based on spring 6, spring boot 3 and project. Clients make requests to spring cloud gateway. In this article, we’ve shown how to access the response body of a backend service and modify it using the spring cloud gateway library. Public class authglobalfilterfilter1 implements globalfilter, ordered { @override public mono filter(serverwebexchange exchange,. You can configure the gateway to return a 404 by setting spring.cloud.gateway.loadbalancer.use404=true.
from javatechonline.com
In a production scenario, you might return some data from a cache, for example, but, in our simple example, we return a response with the body. In this article, we’ve shown how to access the response body of a backend service and modify it using the spring cloud gateway library. In this tutorial, we’ll explore the main features of the spring cloud gateway project, a new api based on spring 6, spring boot 3 and project. Public class authglobalfilterfilter1 implements globalfilter, ordered { @override public mono filter(serverwebexchange exchange,. These filters may execute logic before. You can configure the gateway to return a 404 by setting spring.cloud.gateway.loadbalancer.use404=true. Once the gateway handler determines that a request matches a route, the framework passes the request through a filter chain. If the gateway handler mapping determines that a request. Clients make requests to spring cloud gateway.
How To Implement Spring Cloud Gateway In Microservices
Spring Cloud Gateway Return Response If the gateway handler mapping determines that a request. You can configure the gateway to return a 404 by setting spring.cloud.gateway.loadbalancer.use404=true. Clients make requests to spring cloud gateway. Once the gateway handler determines that a request matches a route, the framework passes the request through a filter chain. In a production scenario, you might return some data from a cache, for example, but, in our simple example, we return a response with the body. In this tutorial, we’ll explore the main features of the spring cloud gateway project, a new api based on spring 6, spring boot 3 and project. In this article, we’ve shown how to access the response body of a backend service and modify it using the spring cloud gateway library. These filters may execute logic before. Public class authglobalfilterfilter1 implements globalfilter, ordered { @override public mono filter(serverwebexchange exchange,. If the gateway handler mapping determines that a request.
From developer.okta.com
OAuth 2.0 Patterns with Spring Cloud Gateway Okta Developer Spring Cloud Gateway Return Response You can configure the gateway to return a 404 by setting spring.cloud.gateway.loadbalancer.use404=true. These filters may execute logic before. Once the gateway handler determines that a request matches a route, the framework passes the request through a filter chain. In this article, we’ve shown how to access the response body of a backend service and modify it using the spring cloud. Spring Cloud Gateway Return Response.
From velog.io
MSA Phase 1. Springboot(2) Spring Cloud Gateway Return Response You can configure the gateway to return a 404 by setting spring.cloud.gateway.loadbalancer.use404=true. These filters may execute logic before. Clients make requests to spring cloud gateway. Public class authglobalfilterfilter1 implements globalfilter, ordered { @override public mono filter(serverwebexchange exchange,. In a production scenario, you might return some data from a cache, for example, but, in our simple example, we return a response. Spring Cloud Gateway Return Response.
From www.youtube.com
Spring Cloud Gateway Filters Tutorial YouTube Spring Cloud Gateway Return Response Clients make requests to spring cloud gateway. In this tutorial, we’ll explore the main features of the spring cloud gateway project, a new api based on spring 6, spring boot 3 and project. If the gateway handler mapping determines that a request. Once the gateway handler determines that a request matches a route, the framework passes the request through a. Spring Cloud Gateway Return Response.
From www.schibsted.pl
Should you run your own API Gateway? Spring Cloud Gateway Schibsted Spring Cloud Gateway Return Response These filters may execute logic before. In this article, we’ve shown how to access the response body of a backend service and modify it using the spring cloud gateway library. In this tutorial, we’ll explore the main features of the spring cloud gateway project, a new api based on spring 6, spring boot 3 and project. In a production scenario,. Spring Cloud Gateway Return Response.
From www.javacodegeeks.com
Spring Cloud Gateway Configuring a simple route Java Code Geeks Spring Cloud Gateway Return Response Clients make requests to spring cloud gateway. If the gateway handler mapping determines that a request. Public class authglobalfilterfilter1 implements globalfilter, ordered { @override public mono filter(serverwebexchange exchange,. Once the gateway handler determines that a request matches a route, the framework passes the request through a filter chain. In this article, we’ve shown how to access the response body of. Spring Cloud Gateway Return Response.
From blog.knoldus.com
Spring Cloud Gateway Architecture and its working Knoldus Blogs Spring Cloud Gateway Return Response Once the gateway handler determines that a request matches a route, the framework passes the request through a filter chain. If the gateway handler mapping determines that a request. These filters may execute logic before. In this tutorial, we’ll explore the main features of the spring cloud gateway project, a new api based on spring 6, spring boot 3 and. Spring Cloud Gateway Return Response.
From velog.io
[Spring Boot] Spring Cloud Gateway (1) 프로젝트 생성 Spring Cloud Gateway Return Response Clients make requests to spring cloud gateway. Public class authglobalfilterfilter1 implements globalfilter, ordered { @override public mono filter(serverwebexchange exchange,. You can configure the gateway to return a 404 by setting spring.cloud.gateway.loadbalancer.use404=true. Once the gateway handler determines that a request matches a route, the framework passes the request through a filter chain. In a production scenario, you might return some data. Spring Cloud Gateway Return Response.
From github.com
Howto Use Spring Authorization server behind Spring Cloud Gateway Spring Cloud Gateway Return Response Clients make requests to spring cloud gateway. In this article, we’ve shown how to access the response body of a backend service and modify it using the spring cloud gateway library. These filters may execute logic before. In this tutorial, we’ll explore the main features of the spring cloud gateway project, a new api based on spring 6, spring boot. Spring Cloud Gateway Return Response.
From dzone.com
How to Use Spring Cloud Gateway With OAuth 2.0 Patterns DZone Spring Cloud Gateway Return Response In this article, we’ve shown how to access the response body of a backend service and modify it using the spring cloud gateway library. Once the gateway handler determines that a request matches a route, the framework passes the request through a filter chain. Public class authglobalfilterfilter1 implements globalfilter, ordered { @override public mono filter(serverwebexchange exchange,. You can configure the. Spring Cloud Gateway Return Response.
From 09itblog.site
Spring Cloud Gateway 详解 09itblog Spring Cloud Gateway Return Response In this article, we’ve shown how to access the response body of a backend service and modify it using the spring cloud gateway library. Clients make requests to spring cloud gateway. In this tutorial, we’ll explore the main features of the spring cloud gateway project, a new api based on spring 6, spring boot 3 and project. You can configure. Spring Cloud Gateway Return Response.
From dzone.com
How to Use Spring Cloud Gateway With OAuth 2.0 Patterns DZone Spring Cloud Gateway Return Response In this tutorial, we’ll explore the main features of the spring cloud gateway project, a new api based on spring 6, spring boot 3 and project. These filters may execute logic before. Clients make requests to spring cloud gateway. Once the gateway handler determines that a request matches a route, the framework passes the request through a filter chain. In. Spring Cloud Gateway Return Response.
From dlsrb6342.github.io
spring cloud gateway 구조 Spring Cloud Gateway Return Response You can configure the gateway to return a 404 by setting spring.cloud.gateway.loadbalancer.use404=true. Clients make requests to spring cloud gateway. Once the gateway handler determines that a request matches a route, the framework passes the request through a filter chain. In a production scenario, you might return some data from a cache, for example, but, in our simple example, we return. Spring Cloud Gateway Return Response.
From www.schibsted.pl
Should you run your own API Gateway? Spring Cloud Gateway Schibsted Spring Cloud Gateway Return Response In this article, we’ve shown how to access the response body of a backend service and modify it using the spring cloud gateway library. Public class authglobalfilterfilter1 implements globalfilter, ordered { @override public mono filter(serverwebexchange exchange,. Clients make requests to spring cloud gateway. You can configure the gateway to return a 404 by setting spring.cloud.gateway.loadbalancer.use404=true. In a production scenario, you. Spring Cloud Gateway Return Response.
From zhuanlan.zhihu.com
Spring Cloud Gateway 原理介绍和应用 知乎 Spring Cloud Gateway Return Response You can configure the gateway to return a 404 by setting spring.cloud.gateway.loadbalancer.use404=true. If the gateway handler mapping determines that a request. Once the gateway handler determines that a request matches a route, the framework passes the request through a filter chain. These filters may execute logic before. Clients make requests to spring cloud gateway. In this article, we’ve shown how. Spring Cloud Gateway Return Response.
From github.com
GitHub MasterEvarior/springcloudgatewaymonitoring Monitoring with Spring Cloud Gateway Return Response These filters may execute logic before. You can configure the gateway to return a 404 by setting spring.cloud.gateway.loadbalancer.use404=true. Once the gateway handler determines that a request matches a route, the framework passes the request through a filter chain. In this article, we’ve shown how to access the response body of a backend service and modify it using the spring cloud. Spring Cloud Gateway Return Response.
From morioh.com
Build a reactive Microservices Architecture using Spring Cloud Gateway Spring Cloud Gateway Return Response These filters may execute logic before. Once the gateway handler determines that a request matches a route, the framework passes the request through a filter chain. In this tutorial, we’ll explore the main features of the spring cloud gateway project, a new api based on spring 6, spring boot 3 and project. Public class authglobalfilterfilter1 implements globalfilter, ordered { @override. Spring Cloud Gateway Return Response.
From velog.io
API Gateway Service Spring Cloud Gateway Spring Cloud Gateway Return Response In this tutorial, we’ll explore the main features of the spring cloud gateway project, a new api based on spring 6, spring boot 3 and project. Once the gateway handler determines that a request matches a route, the framework passes the request through a filter chain. In this article, we’ve shown how to access the response body of a backend. Spring Cloud Gateway Return Response.
From bijukunjummen.github.io
Spring Cloud Gateway Spring Cloud Gateway Return Response In this tutorial, we’ll explore the main features of the spring cloud gateway project, a new api based on spring 6, spring boot 3 and project. If the gateway handler mapping determines that a request. Once the gateway handler determines that a request matches a route, the framework passes the request through a filter chain. These filters may execute logic. Spring Cloud Gateway Return Response.
From piotrminkowski.com
Spring Cloud Gateway OAuth2 with Keycloak Piotr's TechBlog Spring Cloud Gateway Return Response You can configure the gateway to return a 404 by setting spring.cloud.gateway.loadbalancer.use404=true. In a production scenario, you might return some data from a cache, for example, but, in our simple example, we return a response with the body. Clients make requests to spring cloud gateway. Once the gateway handler determines that a request matches a route, the framework passes the. Spring Cloud Gateway Return Response.
From docs.vmware.com
Getting Started with Spring Cloud Gateway for Spring Cloud Gateway Return Response These filters may execute logic before. In this article, we’ve shown how to access the response body of a backend service and modify it using the spring cloud gateway library. In a production scenario, you might return some data from a cache, for example, but, in our simple example, we return a response with the body. Once the gateway handler. Spring Cloud Gateway Return Response.
From slides.com
The Beginner’s Guide to Spring Cloud Spring Cloud Gateway Return Response In a production scenario, you might return some data from a cache, for example, but, in our simple example, we return a response with the body. Clients make requests to spring cloud gateway. You can configure the gateway to return a 404 by setting spring.cloud.gateway.loadbalancer.use404=true. If the gateway handler mapping determines that a request. These filters may execute logic before.. Spring Cloud Gateway Return Response.
From www.fatalerrors.org
13, Gateway+demo of spring cloud learning notes Spring Cloud Gateway Return Response In this article, we’ve shown how to access the response body of a backend service and modify it using the spring cloud gateway library. In this tutorial, we’ll explore the main features of the spring cloud gateway project, a new api based on spring 6, spring boot 3 and project. In a production scenario, you might return some data from. Spring Cloud Gateway Return Response.
From zhuanlan.zhihu.com
Spring Cloud Gateway 原理介绍和应用 知乎 Spring Cloud Gateway Return Response In a production scenario, you might return some data from a cache, for example, but, in our simple example, we return a response with the body. If the gateway handler mapping determines that a request. Once the gateway handler determines that a request matches a route, the framework passes the request through a filter chain. In this tutorial, we’ll explore. Spring Cloud Gateway Return Response.
From www.youtube.com
Spring cloud gateway API gateway design pattern Microservices Spring Cloud Gateway Return Response In this article, we’ve shown how to access the response body of a backend service and modify it using the spring cloud gateway library. Clients make requests to spring cloud gateway. If the gateway handler mapping determines that a request. In a production scenario, you might return some data from a cache, for example, but, in our simple example, we. Spring Cloud Gateway Return Response.
From www.adservio.fr
Spring Cloud Everything you need to know Spring Cloud Gateway Return Response In a production scenario, you might return some data from a cache, for example, but, in our simple example, we return a response with the body. Once the gateway handler determines that a request matches a route, the framework passes the request through a filter chain. Clients make requests to spring cloud gateway. These filters may execute logic before. You. Spring Cloud Gateway Return Response.
From programming.vip
Spring Cloud Gateway practice 5 built in filter Spring Cloud Gateway Return Response You can configure the gateway to return a 404 by setting spring.cloud.gateway.loadbalancer.use404=true. Clients make requests to spring cloud gateway. In a production scenario, you might return some data from a cache, for example, but, in our simple example, we return a response with the body. If the gateway handler mapping determines that a request. These filters may execute logic before.. Spring Cloud Gateway Return Response.
From juejin.cn
SpringCloudGateway CORS方案看这篇就够了在Spring Cloud项目中,前后端分离目前很常见,在 掘金 Spring Cloud Gateway Return Response You can configure the gateway to return a 404 by setting spring.cloud.gateway.loadbalancer.use404=true. In this article, we’ve shown how to access the response body of a backend service and modify it using the spring cloud gateway library. Clients make requests to spring cloud gateway. Public class authglobalfilterfilter1 implements globalfilter, ordered { @override public mono filter(serverwebexchange exchange,. In this tutorial, we’ll explore. Spring Cloud Gateway Return Response.
From www.youtube.com
Spring Cloud Gateway Building Resilient Microservices with Gateway Spring Cloud Gateway Return Response Clients make requests to spring cloud gateway. These filters may execute logic before. In this article, we’ve shown how to access the response body of a backend service and modify it using the spring cloud gateway library. You can configure the gateway to return a 404 by setting spring.cloud.gateway.loadbalancer.use404=true. If the gateway handler mapping determines that a request. Public class. Spring Cloud Gateway Return Response.
From javatechonline.com
How To Implement Spring Cloud Gateway In Microservices Spring Cloud Gateway Return Response In this article, we’ve shown how to access the response body of a backend service and modify it using the spring cloud gateway library. Clients make requests to spring cloud gateway. If the gateway handler mapping determines that a request. These filters may execute logic before. Public class authglobalfilterfilter1 implements globalfilter, ordered { @override public mono filter(serverwebexchange exchange,. You can. Spring Cloud Gateway Return Response.
From devpress.csdn.net
Spring Cloud microservice Gateway component_spring cloud_weixin_0010034开发云 Spring Cloud Gateway Return Response You can configure the gateway to return a 404 by setting spring.cloud.gateway.loadbalancer.use404=true. If the gateway handler mapping determines that a request. Public class authglobalfilterfilter1 implements globalfilter, ordered { @override public mono filter(serverwebexchange exchange,. In this tutorial, we’ll explore the main features of the spring cloud gateway project, a new api based on spring 6, spring boot 3 and project. Once. Spring Cloud Gateway Return Response.
From javatechonline.com
How To Implement Spring Cloud Gateway In Microservices Making Java Spring Cloud Gateway Return Response If the gateway handler mapping determines that a request. Public class authglobalfilterfilter1 implements globalfilter, ordered { @override public mono filter(serverwebexchange exchange,. Clients make requests to spring cloud gateway. You can configure the gateway to return a 404 by setting spring.cloud.gateway.loadbalancer.use404=true. In a production scenario, you might return some data from a cache, for example, but, in our simple example, we. Spring Cloud Gateway Return Response.
From www.youtube.com
Microservices Architecture using Spring Boot and Spring Cloud in 5 Spring Cloud Gateway Return Response These filters may execute logic before. You can configure the gateway to return a 404 by setting spring.cloud.gateway.loadbalancer.use404=true. Public class authglobalfilterfilter1 implements globalfilter, ordered { @override public mono filter(serverwebexchange exchange,. In this article, we’ve shown how to access the response body of a backend service and modify it using the spring cloud gateway library. Clients make requests to spring cloud. Spring Cloud Gateway Return Response.
From aws.amazon.com
Approach to migrate Spring Cloud microservices applications to Amazon Spring Cloud Gateway Return Response In this article, we’ve shown how to access the response body of a backend service and modify it using the spring cloud gateway library. You can configure the gateway to return a 404 by setting spring.cloud.gateway.loadbalancer.use404=true. If the gateway handler mapping determines that a request. In a production scenario, you might return some data from a cache, for example, but,. Spring Cloud Gateway Return Response.
From www.fatalerrors.org
Spring Cloud Finchley.SR1 learning and application 5 gateway (Spring Spring Cloud Gateway Return Response Once the gateway handler determines that a request matches a route, the framework passes the request through a filter chain. You can configure the gateway to return a 404 by setting spring.cloud.gateway.loadbalancer.use404=true. In this article, we’ve shown how to access the response body of a backend service and modify it using the spring cloud gateway library. Public class authglobalfilterfilter1 implements. Spring Cloud Gateway Return Response.
From www.sobyte.net
Spring Cloud Gateway Guide SoByte Spring Cloud Gateway Return Response In this tutorial, we’ll explore the main features of the spring cloud gateway project, a new api based on spring 6, spring boot 3 and project. Public class authglobalfilterfilter1 implements globalfilter, ordered { @override public mono filter(serverwebexchange exchange,. Clients make requests to spring cloud gateway. In this article, we’ve shown how to access the response body of a backend service. Spring Cloud Gateway Return Response.