Fm Modulator How To Use . In this chapter, let us discuss about the modulators which generate nbfm and wbfm waves. The possibilities expand still further when we consider what happens. We now turn towards how an fm modulator is implemented through dsp techniques. Frequency modulated (fm) systems trade off bandwidth with power, i.e., they exhibit good noise performance at a cost of high bandwidth. Frequency modulation or fm is a method of encoding information on one carrier wave by changing the wave carrier frequency. By varying the relative phases, we can get a changing spectrum from these cancellations. Learn more about frequency modulation, its. Fm detectors are circuits that instantaneously convert the frequency changes from the carrier signal to its. But we’re looking for frequency modulation, not phase modulation, so we want the excess frequency to be linearly proportional to the baseband signal.
from userdblehner.z19.web.core.windows.net
In this chapter, let us discuss about the modulators which generate nbfm and wbfm waves. The possibilities expand still further when we consider what happens. Frequency modulation or fm is a method of encoding information on one carrier wave by changing the wave carrier frequency. Fm detectors are circuits that instantaneously convert the frequency changes from the carrier signal to its. But we’re looking for frequency modulation, not phase modulation, so we want the excess frequency to be linearly proportional to the baseband signal. Frequency modulated (fm) systems trade off bandwidth with power, i.e., they exhibit good noise performance at a cost of high bandwidth. By varying the relative phases, we can get a changing spectrum from these cancellations. Learn more about frequency modulation, its. We now turn towards how an fm modulator is implemented through dsp techniques.
Fm Modulator Circuit Diagram Pdf
Fm Modulator How To Use Learn more about frequency modulation, its. We now turn towards how an fm modulator is implemented through dsp techniques. Frequency modulated (fm) systems trade off bandwidth with power, i.e., they exhibit good noise performance at a cost of high bandwidth. Fm detectors are circuits that instantaneously convert the frequency changes from the carrier signal to its. But we’re looking for frequency modulation, not phase modulation, so we want the excess frequency to be linearly proportional to the baseband signal. By varying the relative phases, we can get a changing spectrum from these cancellations. Learn more about frequency modulation, its. The possibilities expand still further when we consider what happens. Frequency modulation or fm is a method of encoding information on one carrier wave by changing the wave carrier frequency. In this chapter, let us discuss about the modulators which generate nbfm and wbfm waves.
From slidetodoc.com
Chapter 2 Modulation Techniques 24 marks Visit for Fm Modulator How To Use Learn more about frequency modulation, its. We now turn towards how an fm modulator is implemented through dsp techniques. The possibilities expand still further when we consider what happens. In this chapter, let us discuss about the modulators which generate nbfm and wbfm waves. Frequency modulation or fm is a method of encoding information on one carrier wave by changing. Fm Modulator How To Use.
From www.circuitdiagram.co
Fm Modulator Schematic Diagram Circuit Diagram Fm Modulator How To Use Frequency modulation or fm is a method of encoding information on one carrier wave by changing the wave carrier frequency. In this chapter, let us discuss about the modulators which generate nbfm and wbfm waves. Fm detectors are circuits that instantaneously convert the frequency changes from the carrier signal to its. Learn more about frequency modulation, its. But we’re looking. Fm Modulator How To Use.
From www.youtube.com
Chapter 3_Direct FM Modulator_JFET Reactance Modulator YouTube Fm Modulator How To Use We now turn towards how an fm modulator is implemented through dsp techniques. Learn more about frequency modulation, its. By varying the relative phases, we can get a changing spectrum from these cancellations. Frequency modulation or fm is a method of encoding information on one carrier wave by changing the wave carrier frequency. But we’re looking for frequency modulation, not. Fm Modulator How To Use.
From www.electroschematics.com
FM Modulator Circuit Fm Modulator How To Use By varying the relative phases, we can get a changing spectrum from these cancellations. In this chapter, let us discuss about the modulators which generate nbfm and wbfm waves. The possibilities expand still further when we consider what happens. Learn more about frequency modulation, its. Frequency modulation or fm is a method of encoding information on one carrier wave by. Fm Modulator How To Use.
From ceuqlwuh.blob.core.windows.net
How An Fm Modulator Works at Tyler Smith blog Fm Modulator How To Use Learn more about frequency modulation, its. In this chapter, let us discuss about the modulators which generate nbfm and wbfm waves. Frequency modulated (fm) systems trade off bandwidth with power, i.e., they exhibit good noise performance at a cost of high bandwidth. By varying the relative phases, we can get a changing spectrum from these cancellations. We now turn towards. Fm Modulator How To Use.
From www.electricity-magnetism.org
Frequency Modulation (FM) circuits How it works, Application & Advantages Fm Modulator How To Use Learn more about frequency modulation, its. But we’re looking for frequency modulation, not phase modulation, so we want the excess frequency to be linearly proportional to the baseband signal. The possibilities expand still further when we consider what happens. In this chapter, let us discuss about the modulators which generate nbfm and wbfm waves. By varying the relative phases, we. Fm Modulator How To Use.
From www.researchgate.net
(a) Designed frequency modulator (FM) and (b) baseband circuits Fm Modulator How To Use Fm detectors are circuits that instantaneously convert the frequency changes from the carrier signal to its. Learn more about frequency modulation, its. Frequency modulated (fm) systems trade off bandwidth with power, i.e., they exhibit good noise performance at a cost of high bandwidth. We now turn towards how an fm modulator is implemented through dsp techniques. Frequency modulation or fm. Fm Modulator How To Use.
From userdblehner.z19.web.core.windows.net
Fm Modulator Circuit Diagram Pdf Fm Modulator How To Use We now turn towards how an fm modulator is implemented through dsp techniques. The possibilities expand still further when we consider what happens. Fm detectors are circuits that instantaneously convert the frequency changes from the carrier signal to its. By varying the relative phases, we can get a changing spectrum from these cancellations. Frequency modulated (fm) systems trade off bandwidth. Fm Modulator How To Use.
From www.slideserve.com
PPT Chapter 5 AM, FM, and Digital Modulated Systems Phase Modulation Fm Modulator How To Use Fm detectors are circuits that instantaneously convert the frequency changes from the carrier signal to its. In this chapter, let us discuss about the modulators which generate nbfm and wbfm waves. The possibilities expand still further when we consider what happens. Frequency modulation or fm is a method of encoding information on one carrier wave by changing the wave carrier. Fm Modulator How To Use.
From ar.inspiredpencil.com
Fm Modulator Circuit Fm Modulator How To Use Learn more about frequency modulation, its. But we’re looking for frequency modulation, not phase modulation, so we want the excess frequency to be linearly proportional to the baseband signal. Fm detectors are circuits that instantaneously convert the frequency changes from the carrier signal to its. Frequency modulation or fm is a method of encoding information on one carrier wave by. Fm Modulator How To Use.
From circuitwiringkoran77.z21.web.core.windows.net
How Fm Modulation Works Fm Modulator How To Use Learn more about frequency modulation, its. The possibilities expand still further when we consider what happens. We now turn towards how an fm modulator is implemented through dsp techniques. But we’re looking for frequency modulation, not phase modulation, so we want the excess frequency to be linearly proportional to the baseband signal. Fm detectors are circuits that instantaneously convert the. Fm Modulator How To Use.
From ceuqlwuh.blob.core.windows.net
How An Fm Modulator Works at Tyler Smith blog Fm Modulator How To Use Frequency modulated (fm) systems trade off bandwidth with power, i.e., they exhibit good noise performance at a cost of high bandwidth. But we’re looking for frequency modulation, not phase modulation, so we want the excess frequency to be linearly proportional to the baseband signal. By varying the relative phases, we can get a changing spectrum from these cancellations. The possibilities. Fm Modulator How To Use.
From mavink.com
Fm Modulation Spectrum Fm Modulator How To Use But we’re looking for frequency modulation, not phase modulation, so we want the excess frequency to be linearly proportional to the baseband signal. The possibilities expand still further when we consider what happens. In this chapter, let us discuss about the modulators which generate nbfm and wbfm waves. We now turn towards how an fm modulator is implemented through dsp. Fm Modulator How To Use.
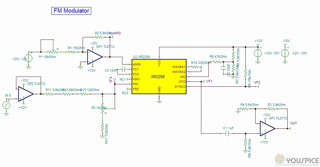
From youspice.com
FM Modulator with a XR2206 YouSpice Fm Modulator How To Use Learn more about frequency modulation, its. Fm detectors are circuits that instantaneously convert the frequency changes from the carrier signal to its. Frequency modulation or fm is a method of encoding information on one carrier wave by changing the wave carrier frequency. We now turn towards how an fm modulator is implemented through dsp techniques. By varying the relative phases,. Fm Modulator How To Use.
From exodrdyft.blob.core.windows.net
How To Connect Fm Modulator at Molly Gilbertson blog Fm Modulator How To Use Learn more about frequency modulation, its. But we’re looking for frequency modulation, not phase modulation, so we want the excess frequency to be linearly proportional to the baseband signal. We now turn towards how an fm modulator is implemented through dsp techniques. In this chapter, let us discuss about the modulators which generate nbfm and wbfm waves. The possibilities expand. Fm Modulator How To Use.
From circuitwiringkoran77.z21.web.core.windows.net
Block Diagram Of Fm Modulation Fm Modulator How To Use But we’re looking for frequency modulation, not phase modulation, so we want the excess frequency to be linearly proportional to the baseband signal. Fm detectors are circuits that instantaneously convert the frequency changes from the carrier signal to its. In this chapter, let us discuss about the modulators which generate nbfm and wbfm waves. Frequency modulated (fm) systems trade off. Fm Modulator How To Use.
From jeastham.blogspot.com
James Eastham Simple FM Modulator in LTSpice Fm Modulator How To Use But we’re looking for frequency modulation, not phase modulation, so we want the excess frequency to be linearly proportional to the baseband signal. Learn more about frequency modulation, its. The possibilities expand still further when we consider what happens. We now turn towards how an fm modulator is implemented through dsp techniques. Frequency modulated (fm) systems trade off bandwidth with. Fm Modulator How To Use.
From ar.inspiredpencil.com
Fm Modulator Circuit Fm Modulator How To Use Fm detectors are circuits that instantaneously convert the frequency changes from the carrier signal to its. Learn more about frequency modulation, its. Frequency modulation or fm is a method of encoding information on one carrier wave by changing the wave carrier frequency. We now turn towards how an fm modulator is implemented through dsp techniques. Frequency modulated (fm) systems trade. Fm Modulator How To Use.
From www.slideserve.com
PPT FM GENERATION PowerPoint Presentation ID1785456 Fm Modulator How To Use Fm detectors are circuits that instantaneously convert the frequency changes from the carrier signal to its. By varying the relative phases, we can get a changing spectrum from these cancellations. Frequency modulated (fm) systems trade off bandwidth with power, i.e., they exhibit good noise performance at a cost of high bandwidth. In this chapter, let us discuss about the modulators. Fm Modulator How To Use.
From ceuqlwuh.blob.core.windows.net
How An Fm Modulator Works at Tyler Smith blog Fm Modulator How To Use Frequency modulation or fm is a method of encoding information on one carrier wave by changing the wave carrier frequency. In this chapter, let us discuss about the modulators which generate nbfm and wbfm waves. The possibilities expand still further when we consider what happens. By varying the relative phases, we can get a changing spectrum from these cancellations. We. Fm Modulator How To Use.
From www.cnet.com
How to install an FM modulator in your car Video Fm Modulator How To Use We now turn towards how an fm modulator is implemented through dsp techniques. By varying the relative phases, we can get a changing spectrum from these cancellations. Frequency modulated (fm) systems trade off bandwidth with power, i.e., they exhibit good noise performance at a cost of high bandwidth. In this chapter, let us discuss about the modulators which generate nbfm. Fm Modulator How To Use.
From www.electroniclinic.com
Frequency Modulation and Amplitude Modulation, FM and AM modulation Fm Modulator How To Use Frequency modulated (fm) systems trade off bandwidth with power, i.e., they exhibit good noise performance at a cost of high bandwidth. Fm detectors are circuits that instantaneously convert the frequency changes from the carrier signal to its. Frequency modulation or fm is a method of encoding information on one carrier wave by changing the wave carrier frequency. The possibilities expand. Fm Modulator How To Use.
From schematicpartclaudia.z19.web.core.windows.net
Fm Modulator Circuit Diagram Pdf Fm Modulator How To Use Learn more about frequency modulation, its. We now turn towards how an fm modulator is implemented through dsp techniques. In this chapter, let us discuss about the modulators which generate nbfm and wbfm waves. The possibilities expand still further when we consider what happens. But we’re looking for frequency modulation, not phase modulation, so we want the excess frequency to. Fm Modulator How To Use.
From exyvxcjdb.blob.core.windows.net
What Is Fm Modulation at John Goodman blog Fm Modulator How To Use In this chapter, let us discuss about the modulators which generate nbfm and wbfm waves. But we’re looking for frequency modulation, not phase modulation, so we want the excess frequency to be linearly proportional to the baseband signal. We now turn towards how an fm modulator is implemented through dsp techniques. By varying the relative phases, we can get a. Fm Modulator How To Use.
From www.slideserve.com
PPT COMMUNICATION SYSTEM EEEB453 Chapter 3 (III) ANGLE MODULATION Fm Modulator How To Use Fm detectors are circuits that instantaneously convert the frequency changes from the carrier signal to its. Frequency modulation or fm is a method of encoding information on one carrier wave by changing the wave carrier frequency. Frequency modulated (fm) systems trade off bandwidth with power, i.e., they exhibit good noise performance at a cost of high bandwidth. Learn more about. Fm Modulator How To Use.
From www.slideserve.com
PPT Block Diagram of FM Transmitter with preemphasis PowerPoint Fm Modulator How To Use Learn more about frequency modulation, its. Frequency modulated (fm) systems trade off bandwidth with power, i.e., they exhibit good noise performance at a cost of high bandwidth. But we’re looking for frequency modulation, not phase modulation, so we want the excess frequency to be linearly proportional to the baseband signal. Frequency modulation or fm is a method of encoding information. Fm Modulator How To Use.
From ar.inspiredpencil.com
Fm Modulator Circuit Fm Modulator How To Use In this chapter, let us discuss about the modulators which generate nbfm and wbfm waves. But we’re looking for frequency modulation, not phase modulation, so we want the excess frequency to be linearly proportional to the baseband signal. Fm detectors are circuits that instantaneously convert the frequency changes from the carrier signal to its. The possibilities expand still further when. Fm Modulator How To Use.
From www.signalpro.biz
A high frequency FM modulator ( VCO) module from SPG Analog, RF Fm Modulator How To Use We now turn towards how an fm modulator is implemented through dsp techniques. Frequency modulation or fm is a method of encoding information on one carrier wave by changing the wave carrier frequency. By varying the relative phases, we can get a changing spectrum from these cancellations. Fm detectors are circuits that instantaneously convert the frequency changes from the carrier. Fm Modulator How To Use.
From www.youtube.com
FM Transmitter Varactor Diode Modulator YouTube Fm Modulator How To Use Fm detectors are circuits that instantaneously convert the frequency changes from the carrier signal to its. Frequency modulated (fm) systems trade off bandwidth with power, i.e., they exhibit good noise performance at a cost of high bandwidth. In this chapter, let us discuss about the modulators which generate nbfm and wbfm waves. Learn more about frequency modulation, its. But we’re. Fm Modulator How To Use.
From ar.inspiredpencil.com
Fm Modulator Circuit Fm Modulator How To Use Frequency modulation or fm is a method of encoding information on one carrier wave by changing the wave carrier frequency. Frequency modulated (fm) systems trade off bandwidth with power, i.e., they exhibit good noise performance at a cost of high bandwidth. The possibilities expand still further when we consider what happens. In this chapter, let us discuss about the modulators. Fm Modulator How To Use.
From wiringlibphillipp.z13.web.core.windows.net
Fm Modulation Circuit Diagram Fm Modulator How To Use But we’re looking for frequency modulation, not phase modulation, so we want the excess frequency to be linearly proportional to the baseband signal. We now turn towards how an fm modulator is implemented through dsp techniques. Fm detectors are circuits that instantaneously convert the frequency changes from the carrier signal to its. The possibilities expand still further when we consider. Fm Modulator How To Use.
From www.youtube.com
Armstrong FM Modulator (Frequency Modulation) Indirect Method YouTube Fm Modulator How To Use Frequency modulation or fm is a method of encoding information on one carrier wave by changing the wave carrier frequency. The possibilities expand still further when we consider what happens. Frequency modulated (fm) systems trade off bandwidth with power, i.e., they exhibit good noise performance at a cost of high bandwidth. We now turn towards how an fm modulator is. Fm Modulator How To Use.
From www.carid.com
Metra® 44FMMOD03 FM Modulator Fm Modulator How To Use Frequency modulated (fm) systems trade off bandwidth with power, i.e., they exhibit good noise performance at a cost of high bandwidth. By varying the relative phases, we can get a changing spectrum from these cancellations. Fm detectors are circuits that instantaneously convert the frequency changes from the carrier signal to its. The possibilities expand still further when we consider what. Fm Modulator How To Use.
From ar.inspiredpencil.com
Fm Modulator Circuit Fm Modulator How To Use The possibilities expand still further when we consider what happens. Learn more about frequency modulation, its. By varying the relative phases, we can get a changing spectrum from these cancellations. But we’re looking for frequency modulation, not phase modulation, so we want the excess frequency to be linearly proportional to the baseband signal. We now turn towards how an fm. Fm Modulator How To Use.
From ar.inspiredpencil.com
Fm Modulator Circuit Fm Modulator How To Use But we’re looking for frequency modulation, not phase modulation, so we want the excess frequency to be linearly proportional to the baseband signal. By varying the relative phases, we can get a changing spectrum from these cancellations. Frequency modulated (fm) systems trade off bandwidth with power, i.e., they exhibit good noise performance at a cost of high bandwidth. Frequency modulation. Fm Modulator How To Use.