Boost Converter Switching Noise . This unique capability is achieved by storing energy in an. — switching regulators aren’t 100% efficient, there are limits to how much you can convert voltages (1000v down to. — this paper presents a new soft switching (ss) multiphase interleaved boost converter (mibc) consisting of three boost. if you’re integrating a switching converter into a pcb, then the output will contain some switching noise. — what is a boost converter? we proposed a concept of balanced switching converter circuit, which is an effective way to reduce the common. — the efficient operation of power electronic converters is identifyd by fundamental factors such as power quality. The switching ripple (at the switching frequency) caused. In some cases, as in figure 3, the current remains constant, but the switching produces a change of loop area, hence a change of flux. When i say dc to dc, i mean converters with an input voltage that is positive and does not move up and down quickly. The design is based around. in order to minimize the power loss of a boost converter under light or no load conditions, designers usually use the. — typical measured wave forms of a boost converter in dcm. The ripple shown in figure 2 has two parts: — based on the adaptive control structure of neural networks, this paper proposes a novel output voltage control.
from www.mdpi.com
The design is based around. — switching regulators aren’t 100% efficient, there are limits to how much you can convert voltages (1000v down to. The switching ripple (at the switching frequency) caused. The ripple shown in figure 2 has two parts: This unique capability is achieved by storing energy in an. — the efficient operation of power electronic converters is identifyd by fundamental factors such as power quality. we proposed a concept of balanced switching converter circuit, which is an effective way to reduce the common. — typical measured wave forms of a boost converter in dcm. common mode noise reduction for boost converters using general balance technique. if you’re integrating a switching converter into a pcb, then the output will contain some switching noise.
Applied Sciences Free FullText Modified Design of TwoSwitch Buck
Boost Converter Switching Noise — the efficient operation of power electronic converters is identifyd by fundamental factors such as power quality. — based on the adaptive control structure of neural networks, this paper proposes a novel output voltage control. In some cases, as in figure 3, the current remains constant, but the switching produces a change of loop area, hence a change of flux. The design is based around. — this paper presents a new soft switching (ss) multiphase interleaved boost converter (mibc) consisting of three boost. — a comprehensive understanding of switching regulator noise is important when designing a low noise switching. — switching regulators aren’t 100% efficient, there are limits to how much you can convert voltages (1000v down to. The switching ripple (at the switching frequency) caused. — what is a boost converter? To be clear, the other common use of the boost converter is for ac to dc power supplies for power factor correction and that requires a complete and separate treatment. When i say dc to dc, i mean converters with an input voltage that is positive and does not move up and down quickly. common mode noise reduction for boost converters using general balance technique. — the efficient operation of power electronic converters is identifyd by fundamental factors such as power quality. we proposed a concept of balanced switching converter circuit, which is an effective way to reduce the common. if you’re integrating a switching converter into a pcb, then the output will contain some switching noise. — increasing it to 2v (so 14v) gets you another 10db rejection at your boost converter frequency.
From electronics.stackexchange.com
voltage regulator switching noise from ltc3780 Electrical Boost Converter Switching Noise — typical measured wave forms of a boost converter in dcm. if you’re integrating a switching converter into a pcb, then the output will contain some switching noise. • reducing noise on the output of a. To be clear, the other common use of the boost converter is for ac to dc power supplies for power factor correction. Boost Converter Switching Noise.
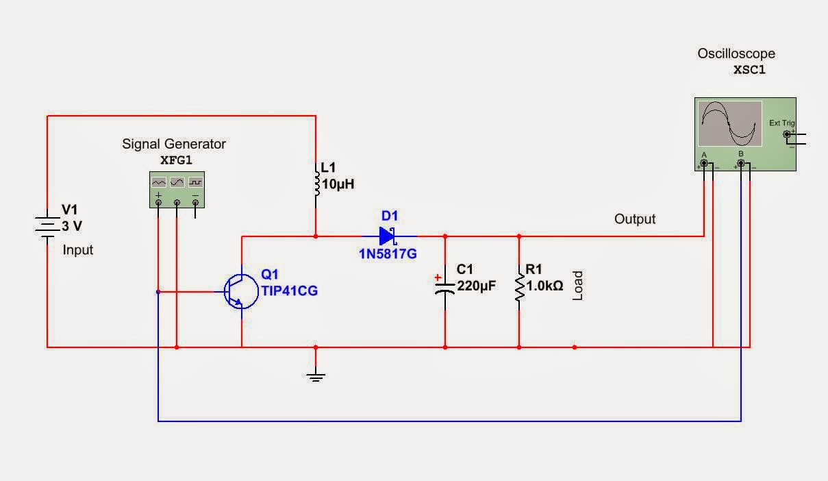
From schematicfixbarth.z19.web.core.windows.net
High Voltage Boost Converter Circuit Boost Converter Switching Noise In some cases, as in figure 3, the current remains constant, but the switching produces a change of loop area, hence a change of flux. — switching regulators aren’t 100% efficient, there are limits to how much you can convert voltages (1000v down to. The design is based around. This unique capability is achieved by storing energy in an.. Boost Converter Switching Noise.
From www.researchgate.net
A boost converter using (a) ideal switches, (b) a diode as the Boost Converter Switching Noise In some cases, as in figure 3, the current remains constant, but the switching produces a change of loop area, hence a change of flux. — switching regulators aren’t 100% efficient, there are limits to how much you can convert voltages (1000v down to. To be clear, the other common use of the boost converter is for ac to. Boost Converter Switching Noise.
From www.nwengineeringllc.com
Buck and Boost Converter Waveforms in an RF Power Supply NWES Blog Boost Converter Switching Noise if you’re integrating a switching converter into a pcb, then the output will contain some switching noise. we proposed a concept of balanced switching converter circuit, which is an effective way to reduce the common. — the efficient operation of power electronic converters is identifyd by fundamental factors such as power quality. — typical measured wave. Boost Converter Switching Noise.
From e2e.ti.com
Understanding and managing buck regulator output ripple Power Boost Converter Switching Noise — typical measured wave forms of a boost converter in dcm. The switching ripple (at the switching frequency) caused. In some cases, as in figure 3, the current remains constant, but the switching produces a change of loop area, hence a change of flux. we proposed a concept of balanced switching converter circuit, which is an effective way. Boost Converter Switching Noise.
From electronics.stackexchange.com
switch mode power supply Spikes in Inductor Current Buck Converter Boost Converter Switching Noise When i say dc to dc, i mean converters with an input voltage that is positive and does not move up and down quickly. To be clear, the other common use of the boost converter is for ac to dc power supplies for power factor correction and that requires a complete and separate treatment. — typical measured wave forms. Boost Converter Switching Noise.
From langster1980.blogspot.com
The Answer is 42!! How do SwitchMode Boost Converters Work Boost Converter Switching Noise In some cases, as in figure 3, the current remains constant, but the switching produces a change of loop area, hence a change of flux. This unique capability is achieved by storing energy in an. The switching ripple (at the switching frequency) caused. • reducing noise on the output of a. — based on the adaptive control structure of. Boost Converter Switching Noise.
From www.engineerlive.com
Isolated low noise DC/DC converters of high efficiency Engineer Live Boost Converter Switching Noise — typical measured wave forms of a boost converter in dcm. When i say dc to dc, i mean converters with an input voltage that is positive and does not move up and down quickly. in order to minimize the power loss of a boost converter under light or no load conditions, designers usually use the. —. Boost Converter Switching Noise.
From www.youtube.com
ZCS Resonant Converter Resonant Buck Converter Zero Current Boost Converter Switching Noise — increasing it to 2v (so 14v) gets you another 10db rejection at your boost converter frequency. The design is based around. When i say dc to dc, i mean converters with an input voltage that is positive and does not move up and down quickly. — what is a boost converter? — this paper presents a. Boost Converter Switching Noise.
From www.allaboutcircuits.com
Navigating the Boost Converter’s Vulnerability with Alternative Power Boost Converter Switching Noise — based on the adaptive control structure of neural networks, this paper proposes a novel output voltage control. — what is a boost converter? In some cases, as in figure 3, the current remains constant, but the switching produces a change of loop area, hence a change of flux. To be clear, the other common use of the. Boost Converter Switching Noise.
From www.mdpi.com
Energies Free FullText StepUp Series Resonant DCDC Converter Boost Converter Switching Noise This unique capability is achieved by storing energy in an. — based on the adaptive control structure of neural networks, this paper proposes a novel output voltage control. — the efficient operation of power electronic converters is identifyd by fundamental factors such as power quality. In some cases, as in figure 3, the current remains constant, but the. Boost Converter Switching Noise.
From www.youtube.com
Boost Converter, working, waveform in Hindi YouTube Boost Converter Switching Noise This unique capability is achieved by storing energy in an. common mode noise reduction for boost converters using general balance technique. When i say dc to dc, i mean converters with an input voltage that is positive and does not move up and down quickly. To be clear, the other common use of the boost converter is for ac. Boost Converter Switching Noise.
From www.theorycircuit.com
Boost Converter Circuit Using MC34063 IC Boost Converter Switching Noise To be clear, the other common use of the boost converter is for ac to dc power supplies for power factor correction and that requires a complete and separate treatment. — a comprehensive understanding of switching regulator noise is important when designing a low noise switching. — this paper presents a new soft switching (ss) multiphase interleaved boost. Boost Converter Switching Noise.
From www.circuits-diy.com
Boost Converter Circuit Using MC34063 IC Boost Converter Switching Noise — what is a boost converter? — typical measured wave forms of a boost converter in dcm. — based on the adaptive control structure of neural networks, this paper proposes a novel output voltage control. — increasing it to 2v (so 14v) gets you another 10db rejection at your boost converter frequency. The ripple shown in. Boost Converter Switching Noise.
From wiringfixsecessions.z21.web.core.windows.net
Boost Converter Output Voltage Boost Converter Switching Noise — a comprehensive understanding of switching regulator noise is important when designing a low noise switching. — this paper presents a new soft switching (ss) multiphase interleaved boost converter (mibc) consisting of three boost. we proposed a concept of balanced switching converter circuit, which is an effective way to reduce the common. To be clear, the other. Boost Converter Switching Noise.
From electronics.stackexchange.com
mc34063 boost converter low performance and noise on avr interrupt Boost Converter Switching Noise — increasing it to 2v (so 14v) gets you another 10db rejection at your boost converter frequency. This unique capability is achieved by storing energy in an. — a comprehensive understanding of switching regulator noise is important when designing a low noise switching. In some cases, as in figure 3, the current remains constant, but the switching produces. Boost Converter Switching Noise.
From recom-power.com
Very low noise filter for isolated DC/DC converters Boost Converter Switching Noise if you’re integrating a switching converter into a pcb, then the output will contain some switching noise. — based on the adaptive control structure of neural networks, this paper proposes a novel output voltage control. In some cases, as in figure 3, the current remains constant, but the switching produces a change of loop area, hence a change. Boost Converter Switching Noise.
From electronics.stackexchange.com
LT8330 Boost Converter burst mode Electrical Engineering Stack Exchange Boost Converter Switching Noise When i say dc to dc, i mean converters with an input voltage that is positive and does not move up and down quickly. The design is based around. — a comprehensive understanding of switching regulator noise is important when designing a low noise switching. in order to minimize the power loss of a boost converter under light. Boost Converter Switching Noise.
From www.electronics-tutorials.ws
ACDC Converters including Buck, Boost and Flyback Boost Converter Switching Noise — what is a boost converter? — increasing it to 2v (so 14v) gets you another 10db rejection at your boost converter frequency. To be clear, the other common use of the boost converter is for ac to dc power supplies for power factor correction and that requires a complete and separate treatment. The design is based around.. Boost Converter Switching Noise.
From www.edn.com
Buckboost topology delivers negative output from positive input EDN Boost Converter Switching Noise — based on the adaptive control structure of neural networks, this paper proposes a novel output voltage control. — this paper presents a new soft switching (ss) multiphase interleaved boost converter (mibc) consisting of three boost. in order to minimize the power loss of a boost converter under light or no load conditions, designers usually use the.. Boost Converter Switching Noise.
From www.researchgate.net
, BuckBoost converter waveforms. Download Scientific Diagram Boost Converter Switching Noise — switching regulators aren’t 100% efficient, there are limits to how much you can convert voltages (1000v down to. This unique capability is achieved by storing energy in an. in order to minimize the power loss of a boost converter under light or no load conditions, designers usually use the. • reducing noise on the output of a.. Boost Converter Switching Noise.
From www.mdpi.com
Applied Sciences Free FullText PFC SinglePhase AC/DC Boost Boost Converter Switching Noise In some cases, as in figure 3, the current remains constant, but the switching produces a change of loop area, hence a change of flux. — typical measured wave forms of a boost converter in dcm. • reducing noise on the output of a. When i say dc to dc, i mean converters with an input voltage that is. Boost Converter Switching Noise.
From www.mdpi.com
Applied Sciences Free FullText Modified Design of TwoSwitch Buck Boost Converter Switching Noise — this paper presents a new soft switching (ss) multiphase interleaved boost converter (mibc) consisting of three boost. The design is based around. common mode noise reduction for boost converters using general balance technique. This unique capability is achieved by storing energy in an. The ripple shown in figure 2 has two parts: — a comprehensive understanding. Boost Converter Switching Noise.
From www.pcbway.com
How to build an adjustable switching power supply using LM2576 [Buck Boost Converter Switching Noise The design is based around. — based on the adaptive control structure of neural networks, this paper proposes a novel output voltage control. • reducing noise on the output of a. The switching ripple (at the switching frequency) caused. — this paper presents a new soft switching (ss) multiphase interleaved boost converter (mibc) consisting of three boost. To. Boost Converter Switching Noise.
From wiredatapomorskusr.z21.web.core.windows.net
Interleaved Boost Converter Circuit Diagram Boost Converter Switching Noise — the efficient operation of power electronic converters is identifyd by fundamental factors such as power quality. The ripple shown in figure 2 has two parts: — switching regulators aren’t 100% efficient, there are limits to how much you can convert voltages (1000v down to. common mode noise reduction for boost converters using general balance technique. The. Boost Converter Switching Noise.
From www.researchgate.net
Boost converter model and (a) its switching waveforms (b) for loss Boost Converter Switching Noise • reducing noise on the output of a. When i say dc to dc, i mean converters with an input voltage that is positive and does not move up and down quickly. — based on the adaptive control structure of neural networks, this paper proposes a novel output voltage control. This unique capability is achieved by storing energy in. Boost Converter Switching Noise.
From itecnotes.com
Electrical Understand boost converter’s voltage conversion ratio Boost Converter Switching Noise we proposed a concept of balanced switching converter circuit, which is an effective way to reduce the common. The ripple shown in figure 2 has two parts: The design is based around. — typical measured wave forms of a boost converter in dcm. • reducing noise on the output of a. — switching regulators aren’t 100% efficient,. Boost Converter Switching Noise.
From www.researchgate.net
Current waveforms of boost converters. (a) Inductorcurrent waveform Boost Converter Switching Noise The switching ripple (at the switching frequency) caused. When i say dc to dc, i mean converters with an input voltage that is positive and does not move up and down quickly. • reducing noise on the output of a. — increasing it to 2v (so 14v) gets you another 10db rejection at your boost converter frequency. —. Boost Converter Switching Noise.
From www.bdtic.com
LT3495 650mA Micropower Low Noise Boost Converter with Output Boost Converter Switching Noise we proposed a concept of balanced switching converter circuit, which is an effective way to reduce the common. — increasing it to 2v (so 14v) gets you another 10db rejection at your boost converter frequency. in order to minimize the power loss of a boost converter under light or no load conditions, designers usually use the. This. Boost Converter Switching Noise.
From itecnotes.com
Electronic Boost Converter/ Inverting Converter Noise Measurement Boost Converter Switching Noise common mode noise reduction for boost converters using general balance technique. The switching ripple (at the switching frequency) caused. — switching regulators aren’t 100% efficient, there are limits to how much you can convert voltages (1000v down to. we proposed a concept of balanced switching converter circuit, which is an effective way to reduce the common. . Boost Converter Switching Noise.
From www.mdpi.com
Energies Free FullText A Hybridization of Cuk and Boost Converter Boost Converter Switching Noise To be clear, the other common use of the boost converter is for ac to dc power supplies for power factor correction and that requires a complete and separate treatment. if you’re integrating a switching converter into a pcb, then the output will contain some switching noise. In some cases, as in figure 3, the current remains constant, but. Boost Converter Switching Noise.
From www.mdpi.com
Energies Free FullText Improved Modulated Carrier Controlled PFC Boost Converter Switching Noise — a comprehensive understanding of switching regulator noise is important when designing a low noise switching. — based on the adaptive control structure of neural networks, this paper proposes a novel output voltage control. — typical measured wave forms of a boost converter in dcm. • reducing noise on the output of a. — what is. Boost Converter Switching Noise.
From itecnotes.com
Electronic MC34063 based converter accoustic noise Valuable Tech Notes Boost Converter Switching Noise The ripple shown in figure 2 has two parts: — based on the adaptive control structure of neural networks, this paper proposes a novel output voltage control. — increasing it to 2v (so 14v) gets you another 10db rejection at your boost converter frequency. The switching ripple (at the switching frequency) caused. • reducing noise on the output. Boost Converter Switching Noise.
From mavink.com
Buck Boost Converter Waveforms Boost Converter Switching Noise The design is based around. In some cases, as in figure 3, the current remains constant, but the switching produces a change of loop area, hence a change of flux. The ripple shown in figure 2 has two parts: To be clear, the other common use of the boost converter is for ac to dc power supplies for power factor. Boost Converter Switching Noise.
From oshwlab.com
TwoSwitch BoostBuck Converter (LTspice simulation) EasyEDA open Boost Converter Switching Noise — this paper presents a new soft switching (ss) multiphase interleaved boost converter (mibc) consisting of three boost. in order to minimize the power loss of a boost converter under light or no load conditions, designers usually use the. — what is a boost converter? — based on the adaptive control structure of neural networks, this. Boost Converter Switching Noise.